Неопределенные интегралы
Первообразная и неопределенный интеграл
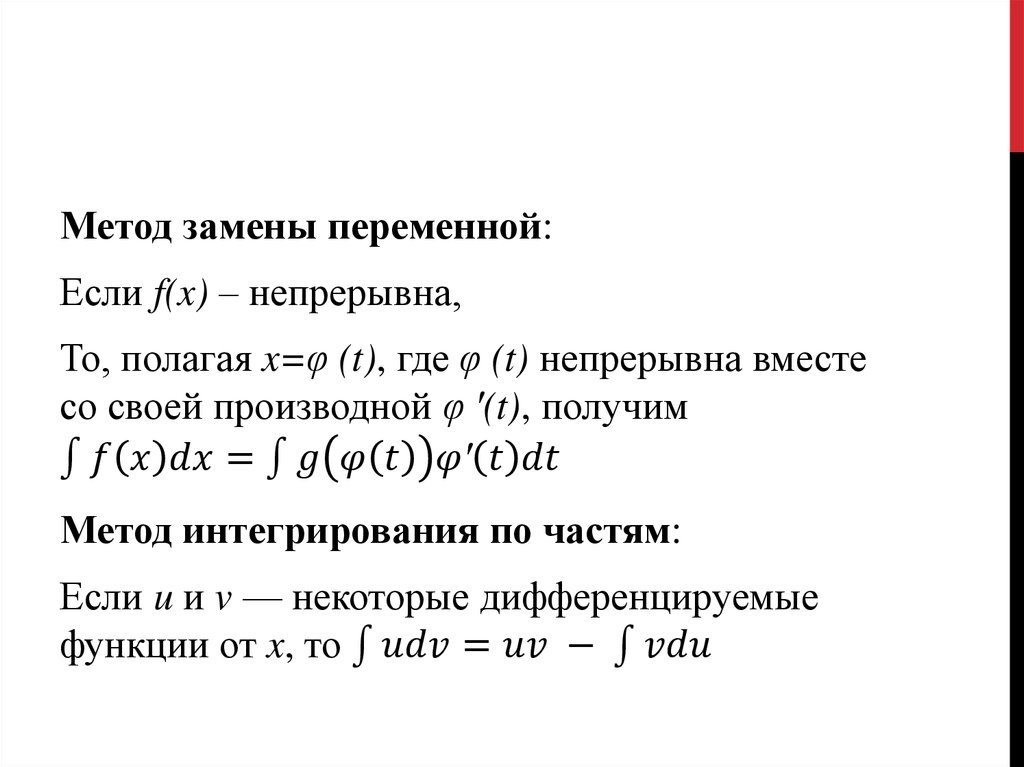
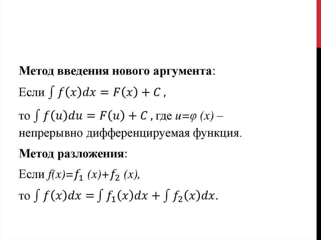
Основные Методы интегрирования
Определенные интегралы
Формула Ньютона-Лейбница
Приложения определенного интеграла
760.07K
Category: mathematicsmathematics

Неопределенные интегралы

1. Неопределенные интегралы

НЕОПРЕДЕЛЕННЫЕ
ИНТЕГРАЛЫ

2. Первообразная и неопределенный интеграл

ПЕРВООБРАЗНАЯ И
НЕОПРЕДЕЛЕННЫЙ ИНТЕГРАЛ
Функция F(x) называется первообразной
функции f(x), определенной на некотором
промежутке, если F(x)=f(x) для каждого x из
этого промежутка.
Совокупность всех первообразных функции f(x)
называется неопределенным интегралом на этом
промежутке и обозначается ‫
English     Русский Rules