Система дифференциальных уравнений в матричном виде
Компоненты матрицы Коши для неоднородной анизотропной среды с заданным тензором диэлектрической проницаемости
526.61K
Category: physicsphysics

Расчет угловых и частотных спектров пропускания и отражения планарной композиционной анизотропной структуры

1.

Ермолаев Владимир Александрович, Михайлова Наталья Михайловна
«Расчет угловых и частотных спектров пропускания и отражения планарной
композиционной анизотропной структуры»
Волгоград 2017

2.

Система уравнений распространения
электромагнитных волн в анизотропной среде с
тензором диэлектрической проницаемости
E y
z
ik 0 Ez ik 0 H x
E x
ik 0 H y
z
Hz
Ex
H y
z
ik 0 H z ik 0 xx Ex
H x
ik 0 yy E y ik 0 yz E z
z
H x zy E y zz E z
Рис.1. Распространение света в
плоской неоднородной среде
толщины d.
xx
ˆ 0
0
0
yy
zy
1
0
yz
zz
2

3.

Тензор диэлектрической проницаемости для неоднородной анизотропной плазмы
H
eH 0
mc
2
4
e
N ( z)
2
p
m
N ( z) N0 f ( z)
р2
1
0
0
2
р2
р2
0
1 2 2 i 2 2
H
H
2
р
р2
i 2 2 1 2 2
0
H
H
.
N 0 = 1016 см3
1,6
1,4
Функция
распределения
электронов в
1
2 d
отражающем слое: f ( z ) sin
f (z)
1,2
1,0
2
2 z
0,8
0,6
0,4
0,00000 0,00001 0,00002 0,00003 0,00004 0,00005 0,00006
z
3

4. Система дифференциальных уравнений в матричном виде

d
ˆ
Q( z ) ik 0 AQ( z ),
dz
1
0
0
2
0
xx 0
yz
0
A 0
zz
2
0 1
0
zz
det 2
xx
0
yz zy
yy
zz
zy
zz
1
0
0
E y z
H x z
Q( z )
,
H y z
E z
x
Найдем собственные
значения матрицы А:
yz
zz
det
2
1
zz
yz zy
yy
zz
0
zy
zz
4

5.

Решения характеристических уравнений для подсистем s- и р- поляризации
1, 2 2 xx
2
yz zy
2
1
yz
zy
yz
zy
3, 4 4 1 yy
2 zz
zz
zz
zz
zz
zz
yz zy
zy 2 yz zy
3 1
yy
zz zz zz
2
zy 2 yz zy
4 1
yy
zz zz zz
2
5

6. Компоненты матрицы Коши для неоднородной анизотропной среды с заданным тензором диэлектрической проницаемости

z
n11
xx (0)
xx
n21 i xx
2
2
z
cos(k0 xx 2 d )
n12
0
z
xx (0) sin( k0 xx d 1 )
2
2
n22
2
0
n33
n 34
n43 i
2
2
2 zy
1
yy
zz zz
zy
zz
zy (0)
zz (0)
2
zy (0)
1
yy (0)
zz (0) zz (0)
yz yz zy
zz
2
2
zy (0)
( 0)
zz
2
yz zy
zz
yz
zz
yz
z
cos(k 0
0
i sin( k 0 xx 2 d )
0
xx 2 xx 0 2
xx 2
xx 0 2
z
cos(k0 xx 2 d )
0
2
2
zy ( )
2 zy ( )
1
yy ( ) d )
zz ( ) zz ( )
zz ( )
2
2
z
zy ( )
2 zy ( )
d )
1
i sin( k 0
(
)
yy
2
zz ( )
(
)
(
)
2
0
zz
zz
(
0
)
zy
1
yy (0)
zz (0) zz (0)
2
2
zy
zz
zy (0)
zz (0)
2
2 zy
1
yy
zz zz
z
sin( k
0
2
0
2 zy (0)
1
yy (0)
zz (0) zz (0)
2
zy 2 zy
1
yy
zz zz zz
Компоненты
матрицы Коши
для Sполяризации
Компоненты
матрицы
Коши для Pполяризации
2
2
zy ( )
2 zy ( )
1
yy ( ) d )
zz ( ) zz ( )
zz ( )
2
n44
zy (0)
zz (0)
2
2
z
( )
2 zy ( )
1
cos(k0 zy
yy ( ) d )
2
0
zz ( ) zz ( ) zz ( )
2 zy (0)
1
yy (0)
zz (0) zz (0)
2
6

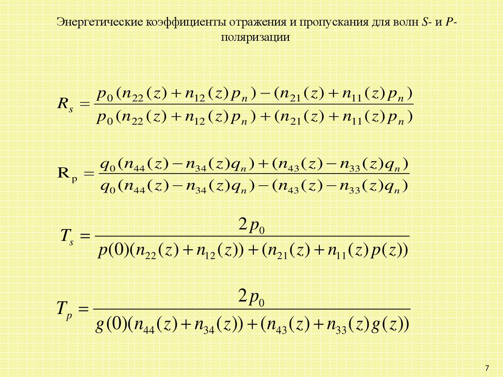
7.

Энергетические коэффициенты отражения и пропускания для волн S- и Pполяризации
Rs
p 0 (n 22 ( z ) n12 ( z ) p n ) (n 21 ( z ) n11 ( z ) p n )
p 0 (n 22 ( z ) n12 ( z ) p n ) (n 21 ( z ) n11 ( z ) p n )
Rp
q0 (n44 ( z ) n34 ( z )qn ) (n43 ( z ) n33 ( z )qn )
q0 ( n44 ( z ) n34 ( z )qn ) (n43 ( z ) n33 ( z )qn )
2 p0
Ts
p(0)( n22 ( z ) n12 ( z )) (n21 ( z ) n11 ( z ) p( z ))
2 p0
Tp
g (0)( n44 ( z ) n34 ( z )) (n43 ( z ) n33 ( z ) g ( z ))
7

8.

Зависимость энергетических коэффициентов отражения и пропускания для волны S- и
P-поляризации при толщине слоя d=300 нм и длине волны =300 нм.
Tsm
1,0
Rsm
0,8
Tsm
Rsm
Tpm
1,0
Rpm
0,8
Tpm
Rpm
0,6
0,6
0,4
0,4
0,2
0,2
0,0
0,0
0
20
40
60
80
100
0
20
40
60
80
100
Зависимость энергетических коэффициентов отражения и пропускания для волны S- и Pполяризации при толщине слоя d=450 нм и длине волны =300 нм.
Tsm
1,0
0,8
Tsm
Rsm
Tpm
1,0
Rsm
Rpm
0,8
0,6
Tpm
Rpm
0,4
0,6
0,4
0,2
0,2
0,0
0,0
0
20
40
60
80
100
0
20
40
60
80
100
8

9.

Зависимость энергетических коэффициентов отражения и
пропускания для волны S- и P-поляризации при толщине слоя d=600
нм и длине волны =300 нм.
1,0
0,8
Для волны P поляризации
0,6
Tpm
Rpm
0,4
0,2
0,0
0
20
Tpm
40
60
80
100
Rpm
1,0
0,8
Для волны S поляризации
Tsm
Rsm
0,6
0,4
0,2
0,0
0
Tsm
Rsm
20
40
60
80
100
9

10.

Заключение:
Заключение
В работе рассмотрен случай распространения света в неоднородной
анизотропной слоистой среде.
1) Были получены уравнения для нахождения компонент
электромагнитных волн S, P- поляризации в неоднородной анизотропной
среде с заданным тензором диэлектрической проницаемости
2) Получены зависимости коэффициента пропускания
электромагнитных волн S, P- поляризации от угла падения.
10
English     Русский Rules