Колебательные процессы
5. Колебательный контур
4.47M
Category: physicsphysics

Лекция 1 Колебательное движение

1. Колебательные процессы

Иллюстративный материал к
лекции №1
среда, 17 сентября 2025 г.

2.

Минимум –
50 баллов
Распределение баллов:
Посещение (лекции)
– 10 баллов
Посещение (практики)
– 10 баллов
Активность, домашние задания
– 15 баллов
Лабораторные работы (обязательно, служат допуском к экзамену)
– 15 баллов
Расчетно-графическая работа
– 20 баллов
Зачет
– 30 баллов
Итого
– 100 баллов

3.

Должники
Хвост можно ликвидировать
БЕСПЛАТНО
до конца сентября
Алгоритм купирования:
1. Сначала ликвидируется задолженность по лабораторным
работам.
2. Затем пишите мне на почту protasov@corp.nstu.ru, и я вам
высылаю дополнительное задание (задачи), которые нужно
решить и отправить мне до конца сентября.

4.

Литература
1. Трофимова Т.И. курс физики: учебное пособие для вузов.
М.: Издательский центр «Академия», 2007.
2. Савельев И.В. Курс общей физики (в 3 кн). Кн.1,2,3.
М.: Наука.1998
Задачник:
А.А. Штыгашев, Ю.Г. Пейсахович. 2023. Задачи по физике (3
часть)

5.

Лабораторные работы
Методички на сайте кафедры Общей Физики в разделе УЧЕБНОМЕТОДИЧЕСКИЕ И УЧЕБНЫЕ ПОСОБИЯ

6.

Лабораторные работы
График лабораторных работ:
№23. Свободные электромагнитные колебания
№32. Дифракция лазерного излучения
№35. Поляризация света
ТК. Дифракция микрочастиц.
Лабораторная работа считается выполненной,
когда:
1) сдан отчет по лабораторной работе
2) сдана защита лабораторной работы

7.

Лабораторные работы
размеры в мм
Оформление отчета:
1. Лист с рамкой (штук 20 на весь
семестр)
2. Можно распечатывать: титульный
лист, цель работы, исходные данные,
заготовки таблиц.
3. Обязательно от руки: заполнение
таблиц, примеры расчетов, построение
графиков, результаты и вывод.
4. Графики лучше строить на листах
миллиметровки, однако можно и на
обычной бумаге.

8.

Лабораторные работы
Защита лабораторных работ происходит либо:
1) По вопросам из методичек для защиты лабораторных
работ
2)По тестам в DiSpace (только на занятии в
присутствии преподавателя)

9.

Содержание курса физики за 2 семестр
1. Колебания и волны.
2. Оптика
3. Квантовая физика

10.

Что такое колебание
Движение, при котором
состояния тела с течением времени
повторяются, причем тело проходит
через положение устойчивого равновесия поочередно в
противоположных направлениях, называют
механическим колебательным движением

11.

Условия возникновения колебаний
1. Существование положения устойчивого равновесия
Виды равновесия
Устойчивое
Не устойчивое
Безразличное

12.

Условия возникновения колебаний
2. Наличие у тела избыточной механической энергии по
сравнению с энергией тела в устойчивом положении
необходимо вывести тело из состояния устойчивого равновесия

13.

Условия возникновения колебаний
3. Силы сопротивления (трения) должны быть достаточно малы
Если силы сопротивления полностью отсутствуют, то колебания
являются незатухающими

14.

Характеристики колебаний
Пусть точка Д находится во вращательном
движении:
Д
А
φ
y
L
О
x
φ = φ0 + ωt - уравнение движения т.Д
М
К
φ = φ0 при t = 0
Координата точки М меняется по закону:
x = A cosφ = A cos (ω0t + φ0)
Уравнение гармонических колебаний
смещение
фаза круговая частота
начальная фаза
амплитуда

T = ω
- период колебаний
ω = 2π ;
T
1
T =ν

15.

Пружинный маятник
О
О
A
B
А
D
C
C
D
B
О’
Силы трения пренебрежимо малы

16.

Дифференциальное уравнение колебаний
Смещение тела
x A cos 0t 0
Скорость тела
v x ' A 0 sin 0t 0
Ускорение тела
a v A 0 cos 0t 0
2
'
Второй закон Ньютона
F ma mA 02 cos 0t 0 m 02 x
F m 0 x kx
2
0 k m
2
ma m 0 x
2
2
d x
a 2
dt
коэффициент
упругости
2
d x
2
0 x 0
2
dt

17.

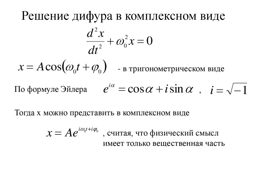
Решение дифура в комплексном виде
2
d x
2
0 x 0
2
dt
x A cos 0t 0 - в тригонометрическом виде
По формуле Эйлера
e cos i sin , i 1
i
Тогда x можно представить в комплексном виде
x Ae
i 0t i 0
, считая, что физический смысл
имеет только вещественная часть

18.

Математический маятник
Т

Fв- возвращающая сила
FB mg sin
для малых углов
mg
x
sin
l
x - смещение точки от положения
равновесия

19.

Математический маятник
x
FB mg ma
Т
g

a x 0
mg
2
x
d x 2x 0
0
dt
2

20.

Физический маятник
Это любое тело, совершающее
колебания.
О – точка подвеса,
О
С - центр масс
Длина физического
маятника – это
расстояние от точки
подвеса до центра масс!
OC
M
С

21.

Физический маятник
Согласно основному уравнению
динамики вращательного движения
О
M
d
С
I 0 M mgd
mg M sin
mg
d
2
dt
При малых
sin
углах
2

22.

Физический маятник
d mg M
0
2
dt
I
2
или
d
2
0
0
2
dt
2

23. 5. Колебательный контур

LC - контур
H
1. t = 0
Еmax, qmax, I = 0, H = 0.
2. t = T/4
Е = 0, q = 0, Imax, Hmax
3. t = T/2
Еmax, -qmax, I = 0, H = 0.
4. t = 3T/4
Е = 0, q = 0, Imax, Hmax
5. t = Т
q,
1
2
3
4
5 Т
Еmax, qmax, I = 0, H = 0.
t
I

24.

Напряжение на
конденсаторе
ЭДС самоиндукции
Uc q / C ;
dI
s L
dt
По второму закону Кирхгофа
Uc c ;
q / C L dI
dt

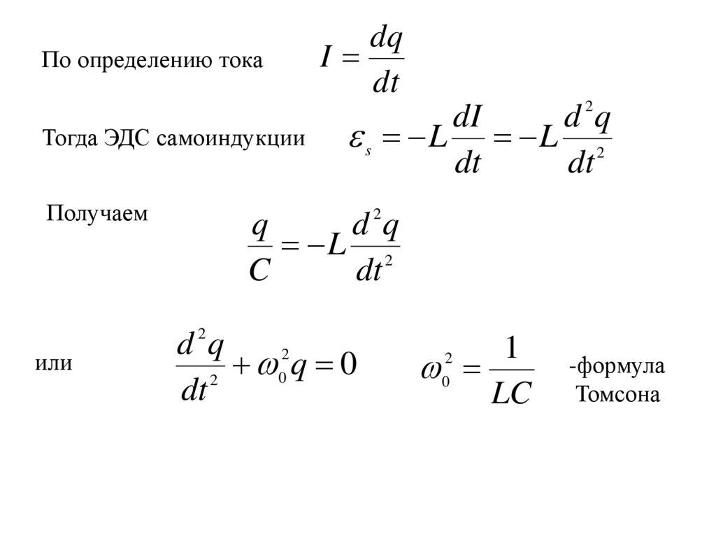
25.

По определению тока
Тогда ЭДС самоиндукции
Получаем
или
dq
I
dt
dI
d 2q
s L L 2
dt
dt
q
d 2q
L 2
C
dt
d 2q
2
0 q 0
2
dt
1
LC
2
0
-формула
Томсона

26.

Метод векторных диаграмм для сложения
одинаково направленных колебаний с равными частотами
Для двух колебаний
x1 A1 cos 0 t 1
x 2 A2 cos 0 t 2
0
a
O
Векторная диаграмма
a1
x
x
a
x A cos 0 t
Колебание представляется в виде
вращающегося вектора
1
0
O
x2
2
a2
x1
x
x
A A A 2 A A cos
2
2
1
2
2
1
2
2
1
A1 sin 1 A2 sin 2
tg 0
A1cos 1 A2 cos 2

27.

Сложение одинаково направленных колебаний с
близкими частотами и равными амплитудами
x1 A cos t ,
x2 A cos t ,
Результат сложения колебаний:
Aбиений 2 A cos
t
2
x
x 2 A cos
t cos t
2
- циклическая частота биений
Tбиений 2 - период биений.
T 2
t
Tбиений 2

28.

Сложение взаимно перпендикулярных
колебаний
x A cos t
y B cos t
Для
нахождения
уравнения
траектории
результирующего колебания из уравнений
исключается t.
После преобразований:
x 2 y 2 2 xy
2
cos
sin
2
2
AB
A
B
уравнение эллипса, полуоси которого зависят от разности фаз

29.

Фигуры Лиссажу
Получаются при сложении перпендикулярно направленных
колебаний разных частот: x y
Если
x y m n
English     Русский Rules