338.50K
Category: mathematicsmathematics

Положительные ряды. Признаки сравнения. Признак Даламбера для положительного ряда. Интегральный признак Коши

1.

Если данный ряд сходится, то сходится и его остаток, и наоборот,
если сходится остаток, то сходится данный ряд.
При замене суммы сходящегося ряда S его частичной суммой Sn
возникает погрешность, по абсолютному значению равная
S S n Rn .
Для нахождения суммы ряда с точностью 0 , необходимо взять
сумму такого числа первых n членов ряда, чтобы выполнялось
условие
Rn .

2.

§ 2. Положительные ряды. Признаки сравнения. Признак
Даламбера для положительного ряда. Интегральный признак
Коши. Радикальный признак Коши
Положительным называют ряд, все члены которого
положительны.
Критерий сходимости ряда с положительными членами. Ряд с
положительными членами сходится тогда и только тогда, когда его
частичные суммы ограничены сверху.
Признаки сравнения положительных рядов.
Если для двух положительных рядов
n 1
n 1
un и v n
выполнено условие un vn , то:
n 1
n 1
1) если ряд vn сходится, то сходится и ряд un ;
2) если ряд un расходится, то расходится и ряд vn .
n 1
n 1

3.

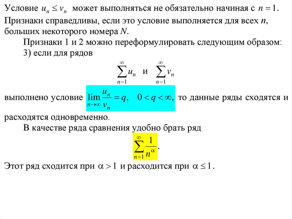
Условие un vn может выполняться не обязательно начиная с n 1.
Признаки справедливы, если это условие выполняется для всех п,
больших некоторого номера N.
Признаки 1 и 2 можно переформулировать следующим образом:
3) если для рядов
n 1
n 1
un и v n
un
q, 0 q , то данные ряды сходятся и
n v
n
расходятся одновременно.
В качестве ряда сравнения удобно брать ряд
1
n .
n 1
Этот ряд сходится при 1 и расходится при 1 .
выполнено условие lim

4.

1
Пример. Исследовать на сходимость ряд
, сравнив его с
n
n 1 n 2
1
рядом n .
n 1 2
1
Ряд n сходится, так как последовательность его членов
n 1 2
представляет собой бесконечно убывающую геометрическую
1
1
прогрессию с первым членом b1 и знаменателем q . Сумма
2
2
b1
12
такой прогрессии равна S
1 . В случае n 1 имеем:
1 q 1 1 2
1
1
и согласно первому признаку сравнения исследуемый ряд
n
n
n 2
2
сходится.

5.

2n 3
.
3
2
n 1 n 3n n 7
2n 3
Общий член исследуемого ряда имеет вид u n 3
.
2
n 3n n 7
1
Возьмем в качестве ряда сравнения ряд 2 , общий член которого
n 1 n
1
имеет вид vn 2 . Тогда получим
n
un
2n3 3n 2
2n 3
1
2.
lim lim 3
: 2 lim 3
2
2
n v
n n 3n n 7 n
n n 3n n 7
n
u
Поскольку ряд сравнения сходится и lim n 2 , то согласно третьему
n v
n
признаку сравнения исследуемый ряд сходится.
2n 3 3n 2
6n 2 6n
12n 6
12
lim 3
lim
lim
lim
2
2
2
n n 3n n 7
n 3n 6n 1
n 6 n 6
n 6
Пример. Исследовать на сходимость ряд

6.

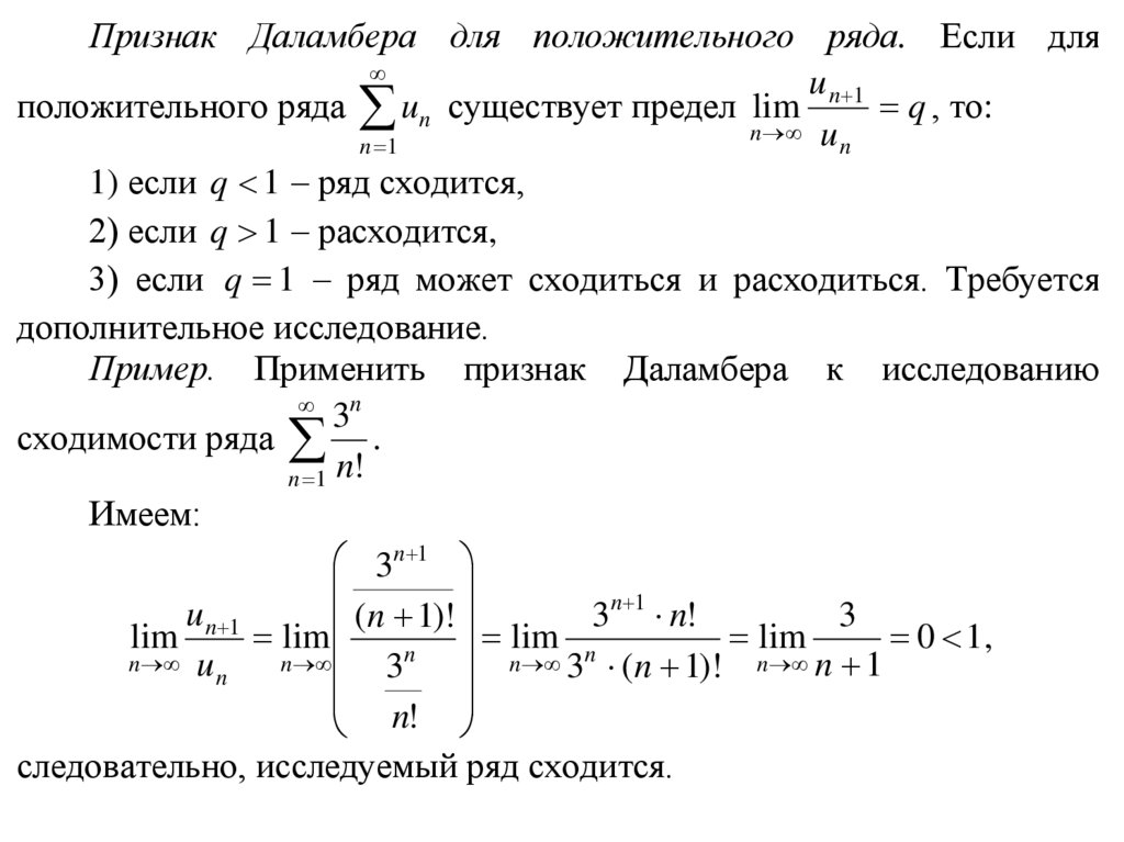
Признак Даламбера для положительного ряда. Если для
u n 1
положительного ряда un существует предел lim
q , то:
n u
n 1
n
1) если q 1 – ряд сходится,
2) если q 1 – расходится,
3) если q 1 – ряд может сходиться и расходиться. Требуется
дополнительное исследование.
Пример. Применить признак Даламбера к исследованию
3n
сходимости ряда .
n 1 n!
Имеем:
3n 1
u n 1
3n 1 n!
3
(n 1)!
lim
lim
lim
lim
0 1,
n
n
n u
n
n 3 ( n 1)! n n 1
3
n
n!
следовательно, исследуемый ряд сходится.

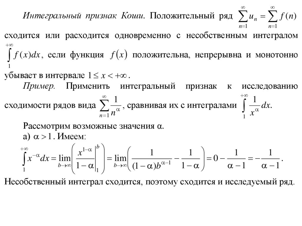
7.

n 1
n 1
Интегральный признак Коши. Положительный ряд u n f (n)
сходится или расходится одновременно с несобственным интегралом
f ( x )dx , если функция f x положительна, непрерывна и монотонно
1
убывает в интервале 1 x .
Пример. Применить интегральный признак к исследованию
1
1
сходимости рядов вида , сравнивая их с интегралами dx.
x
n 1 n
1
Рассмотрим возможные значения α.
а) 1 . Имеем:
x1 b
1
1
1
1
.
lim
0
x dx blim
1
1
b (1 )b
1
1
1
1
1
Несобственный интеграл сходится, поэтому сходится и исследуемый ряд.

8.

б) 1 . Имеем:
1
b
dx
lim
ln
x
ln b ln1 .
x b 1 blim
1
Несобственный интеграл расходится, поэтому расходится
исследуемый ряд.
в) 1. Имеем:
1
x1 b
b
1
1
lim
.
x dx blim
1
b 1
1
1
1
1
Несобственный интеграл расходится, поэтому расходится
исследуемый ряд.
и
и

9.

Радикальный признак Коши. Если для положительного ряда un
n 1
существует предел
lim n u n q,
n
то:
1) если q 1 – ряд сходится,
2) если q 1 – ряд расходится,
3) если q 1 – ряд может сходиться и расходиться.
n2
n
Пример. Исследовать сходимость ряда
.
n 1 n 1
Имеем:
n2
n
lim 1
n
n
1
n
lim n u n lim n
lim
1.
n
n
n n 1
n n 1
e
1
lim 1
n
n
Следовательно, исследуемый ряд сходится.
English     Русский Rules