384.50K
Category: mathematicsmathematics

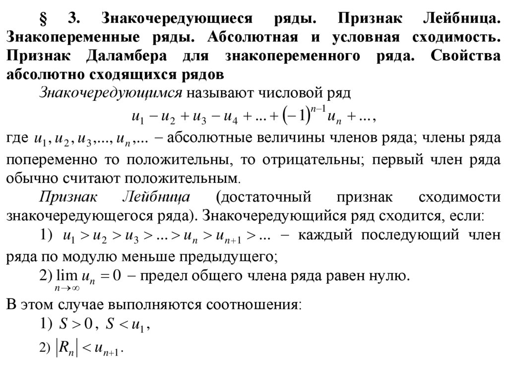
Знакочередующиеся ряды. Признак Лейбница. Знакопеременные ряды. Абсолютная и условная сходимость

1.

§ 3. Знакочередующиеся ряды. Признак Лейбница.
Знакопеременные ряды. Абсолютная и условная сходимость.
Признак Даламбера для знакопеременного ряда. Свойства
абсолютно сходящихся рядов
Знакочередующимся называют числовой ряд
n 1
u1 u 2 u3 u 4 ... 1 u n ... ,
где u1 , u 2 , u3 ,..., u n ,... – абсолютные величины членов ряда; члены ряда
попеременно то положительны, то отрицательны; первый член ряда
обычно считают положительным.
Признак
Лейбница
(достаточный
признак
сходимости
знакочередующегося ряда). Знакочередующийся ряд сходится, если:
1) u1 u 2 u3 ... u n u n 1 ... – каждый последующий член
ряда по модулю меньше предыдущего;
2) lim un 0 – предел общего члена ряда равен нулю.
n
В этом случае выполняются соотношения:
1) S 0 , S u1 ,
2) Rn u n 1 .

2.

Пример. Исследовать на сходимость ряд
n 1
1
1
1
1
...
...
1 2 2 3 3 4
n n 1
Исследуемый ряд удовлетворяет условиям согласно признаку Лейбница:
1
1
1
1
1)
...
... ,
1 2 2 3 3 4
n n 1
1
2) lim u n lim
0.
n
n n n 1
Следовательно, исследуемый ряд сходится.
Знакопеременным называют ряд с произвольным распределением
знаков его членов. Частным случаем знакопеременного ряда является
знакочередующийся ряд.
Знакопеременный ряд называют абсолютно сходящимся, если ряд
из модулей его членов сходится. В этом случае сходится и сам
знакопеременный ряд.
Знакопеременный ряд называют условно сходящимся, если ряд из
модулей его членов расходится, а сам знакопеременный ряд сходится.
1 1 1
1 ... - условно сходящийся ряд!
2 3 4

3.

Достаточный признак сходимости знакопеременных рядов. Если
знакопеременный ряд сходится абсолютно, то ряд сходится и в
обычном смысле, т.е. существует конечный предел его частичных
сумм.
( 1) n
Пример. Исследовать на сходимость ряд 2 .
n 1 n
1
Ряд из модулей членов заданного ряда имеет вид 2 . Такой
n 1 n
ряд сходится, поэтому рассматриваемый ряд сходится абсолютно.
( 1) n
Пример. Исследовать на сходимость ряд
.
n 2 ln n
Имеем:
1
1
un
, поэтому согласно первому признаку сравнения для
ln n n
положительных рядов ряд из модулей членов исследуемого ряда
расходится.

4.

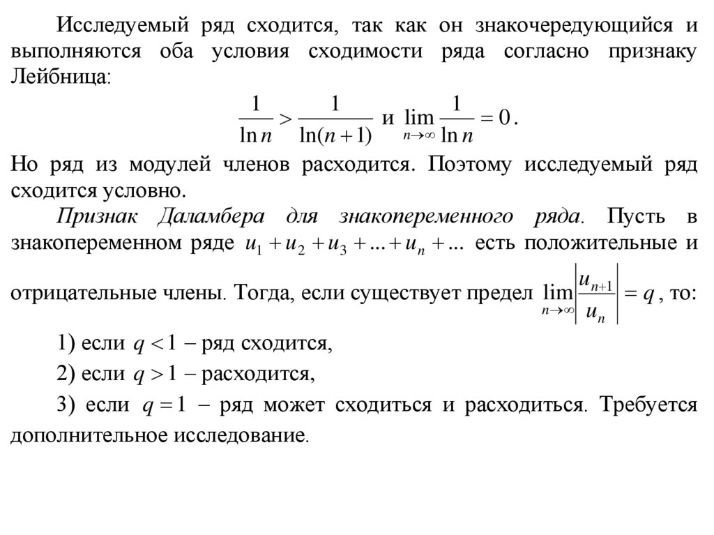
Исследуемый ряд сходится, так как он знакочередующийся и
выполняются оба условия сходимости ряда согласно признаку
Лейбница:
1
1
1
и lim
0.
ln n ln(n 1) n ln n
Но ряд из модулей членов расходится. Поэтому исследуемый ряд
сходится условно.
Признак Даламбера для знакопеременного ряда. Пусть в
знакопеременном ряде u1 u 2 u3 ... u n ... есть положительные и
u n 1
отрицательные члены. Тогда, если существует предел lim
q , то:
n u
n
1) если q 1 – ряд сходится,
2) если q 1 – расходится,
3) если q 1 – ряд может сходиться и расходиться. Требуется
дополнительное исследование.

5.

Свойства абсолютно сходящихся рядов.
1) Если ряд абсолютно сходится, то любой ряд, составленный из
членов данного ряда, взятых, возможно, в другом порядке, тоже
абсолютно сходится и имеет ту же сумму.
2) Если ряды
n 1
n 1
un и vn абсолютно сходятся, то ряд,
составленный из всевозможных попарных произведений umvn членов
этих рядов, тоже абсолютно сходится, и его сумма равна
произведению сумм исходных рядов.
Эти свойства справедливы только для абсолютно сходящихся рядов.
Если ряд сходится условно, то перестановкой его членов можно
изменять сумму ряда или получить расходящийся ряд. Например, в
случае условно сходящегося ряда расходящимися будут ряды,
составленные из всех положительных и из всех отрицательных членов
данного ряда.

6.

§ 4. Функциональные ряды. Область сходимости.
Равномерная сходимость. Признак Вейерштрасса. Свойства
равномерно сходящихся рядов: непрерывность суммы ряда,
почленное интегрирование и дифференцирование
Функциональным рядом называют бесконечную сумму функций
u1 x u 2 x u3 x ... u n x ... ,
где un x f x, n .
Точкой сходимости функционального ряда называют значение
x x0 , при котором сходится числовой ряд
u1 x0 u 2 x0 u3 x0 ... u n x0 ...
Пример. Исследовать в точке x 0 сходимость ряда
2
3
n
4 x 1 4 x 1 4 x
1 4 x
...
...
5x 2 2 5x 2 3 5x 2
n 5x 2
В точке x 0 исследуемый ряд примет вид
1 2 1 3
1 n
2 2 2 ... 2 ...
2
3
n

7.

2n
2 n 1 u n 1
2 n 1 n
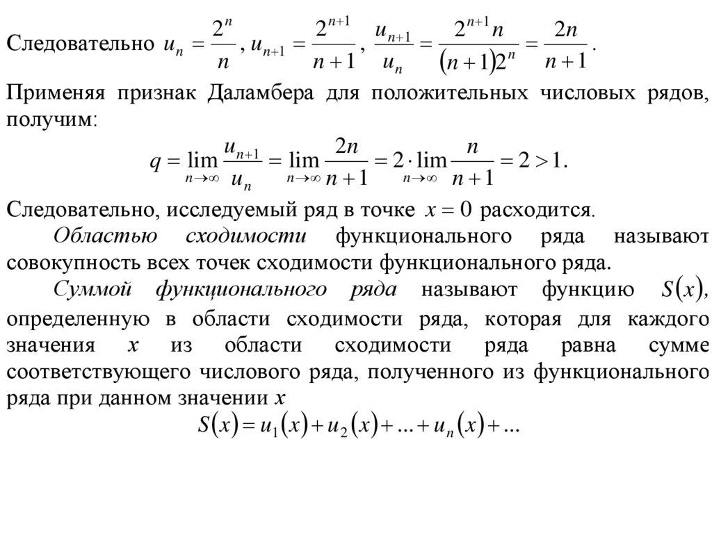
2n
Следовательно u n
,
.
, u n 1
n
n
n 1 un
n 1 2 n 1
Применяя признак Даламбера для положительных числовых рядов,
получим:
u n 1
2n
n
q lim
lim
2 lim
2 1.
n u
n n 1
n n 1
n
Следовательно, исследуемый ряд в точке x 0 расходится.
Областью сходимости функционального ряда называют
совокупность всех точек сходимости функционального ряда.
Суммой функционального ряда называют функцию S x ,
определенную в области сходимости ряда, которая для каждого
значения х из области сходимости ряда равна сумме
соответствующего числового ряда, полученного из функционального
ряда при данном значении х
S x u1 x u 2 x ... u n x ...

8.

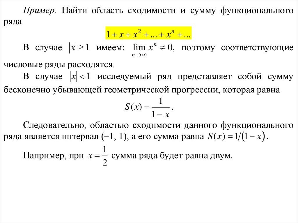
Пример. Найти область сходимости и сумму функционального
ряда
1 x x 2 ... x n ...
В случае x 1 имеем: lim x n 0, поэтому соответствующие
n
числовые ряды расходятся.
В случае x 1 исследуемый ряд представляет собой сумму
бесконечно убывающей геометрической прогрессии, которая равна
1
S ( x)
.
1 x
Следовательно, областью сходимости данного функционального
ряда является интервал (–1, 1), а его сумма равна S ( x ) 1 1 x .
1
Например, при x сумма ряда будет равна двум.
2

9.

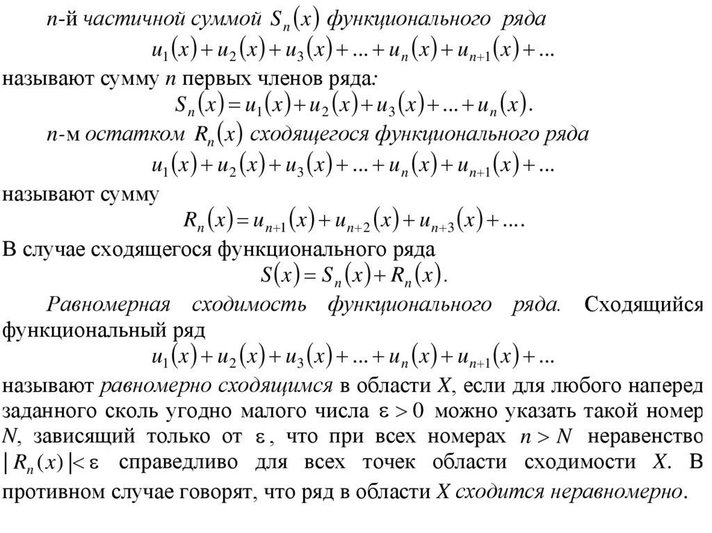
n-й частичной суммой S n x функционального ряда
u1 x u 2 x u3 x ... u n x u n 1 x ...
называют сумму n первых членов ряда:
S n x u1 x u 2 x u3 x ... u n x .
n-м остатком Rn x сходящегося функционального ряда
u1 x u 2 x u3 x ... u n x u n 1 x ...
называют сумму
Rn x u n 1 x u n 2 x u n 3 x ... .
В случае сходящегося функционального ряда
S x S n x Rn x .
Равномерная сходимость функционального ряда. Сходящийся
функциональный ряд
u1 x u 2 x u3 x ... u n x u n 1 x ...
называют равномерно сходящимся в области X, если для любого наперед
заданного сколь угодно малого числа 0 можно указать такой номер
N, зависящий только от , что при всех номерах n N неравенство
| Rn ( x) | справедливо для всех точек области сходимости X. В
противном случае говорят, что ряд в области X сходится неравномерно.

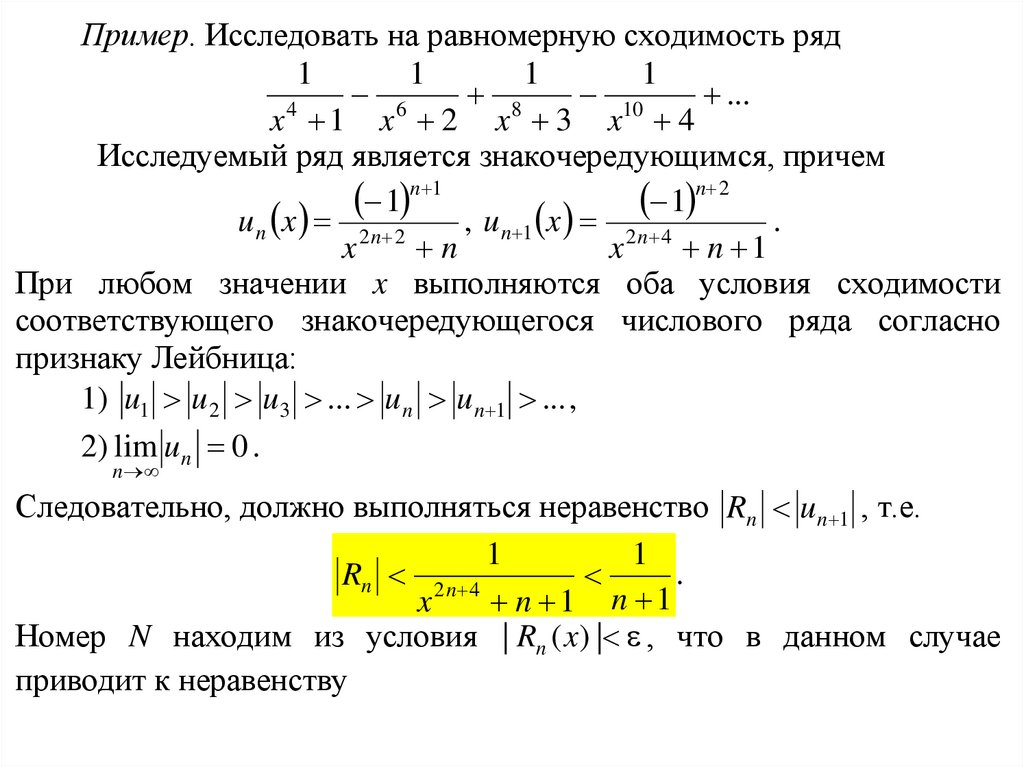
10.

Пример. Исследовать на равномерную сходимость ряд
1
1
1
1
...
4
6
8
10
x 1 x 2 x 3 x 4
Исследуемый ряд является знакочередующимся, причем
n 1
n 2
1
1
u n x 2 n 2
, u n 1 x 2 n 4
.
x
n
x
n 1
При любом значении x выполняются оба условия сходимости
соответствующего знакочередующегося числового ряда согласно
признаку Лейбница:
1) u1 u 2 u3 ... u n u n 1 ... ,
2) lim u n 0 .
n
Следовательно, должно выполняться неравенство Rn u n 1 , т.е.
1
1
.
Rn 2 n 4
x
n 1 n 1
Номер N находим из условия | Rn ( x) | , что в данном случае
приводит к неравенству

11.

1
,
N 1
откуда имеем
1
N 1.
Номер N не зависит от x. Следовательно, ряд сходится равномерно
при любом x в интервале , .
English     Русский Rules