397.00K
Category: mathematicsmathematics

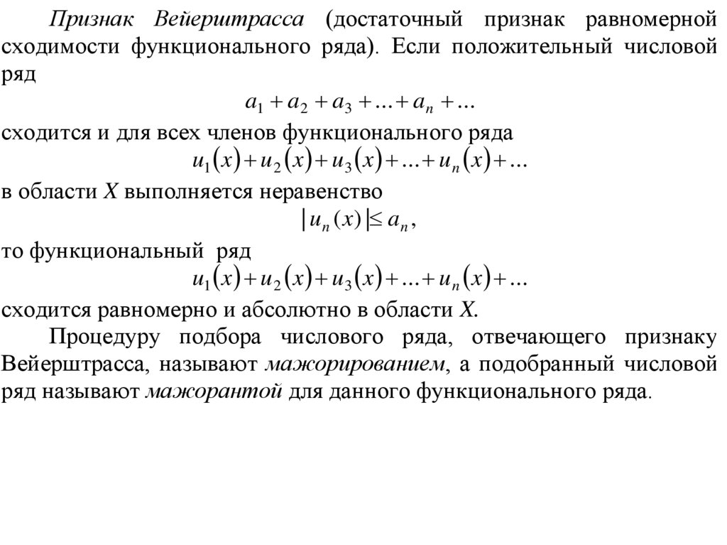
Признак Вейерштрасса (достаточный признак равномерной сходимости функционального ряда)

1.

Признак Вейерштрасса (достаточный признак равномерной
сходимости функционального ряда). Если положительный числовой
ряд
a1 a 2 a3 ... a n ...
сходится и для всех членов функционального ряда
u1 x u 2 x u3 x ... u n x ...
в области X выполняется неравенство
| u n ( x) | an ,
то функциональный ряд
u1 x u 2 x u3 x ... u n x ...
сходится равномерно и абсолютно в области X.
Процедуру подбора числового ряда, отвечающего признаку
Вейерштрасса, называют мажорированием, а подобранный числовой
ряд называют мажорантой для данного функционального ряда.

2.

sin x
.
2
n 1 n
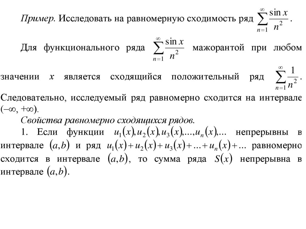
Пример. Исследовать на равномерную сходимость ряд
sin x
n 2 мажорантой при любом
n 1
1
значении х является сходящийся положительный ряд 2 .
n 1 n
Следовательно, исследуемый ряд равномерно сходится на интервале
(–∞, +∞).
Свойства равномерно сходящихся рядов.
1. Если функции u1 x , u 2 x , u3 x ,..., u n x ,... непрерывны в
интервале a, b и ряд u1 x u2 x u3 x ... un x ... равномерно
сходится в интервале a, b , то сумма ряда S x непрерывна в
интервале a, b .
Для функционального ряда

3.

sin x
.
2
n 1 n
Пример. Исследовать на непрерывность сумму ряда
sin x
sin x
Функции
непрерывны при x , , ряд 2
2
n
n 1 n
равномерно сходится в интервале , . Следовательно, сумма
S x исследуемого ряда есть непрерывная функция при любом x.
2. Если сходящийся в интервале a, b функциональный ряд
u1 x u 2 x u3 x ... u n x ... S x
составлен из функций, непрерывных в интервале a, b , и сходится
равномерно в этом интервале, то ряд можно почленно интегрировать.
При
этом
ряд
b
b
b
b
a
a
a
a
b
u1 x dx u2 x dx u3 x dx ... un x dx ...
сходится равномерно в интервале a, b и его сумма равна S x dx , т.е.
a
b
b
b
b
b
a
a
a
a
a
u1 x dx u2 x dx u3 x dx ... un x dx ... S x dx .

4.

Пример. Функциональный ряд
n
1 x 2 x 4 x 6 ... 1 x 2 n ...
равномерно сходится при x 1 . В этом случае ряд является бесконечно
убывающей геометрической прогрессией с первым членом b1 1 ,
b1
1
2
знаменателем q x и суммой, равной S x
.
2
1 q 1 x
n 2n
2
4
6
Тогда
1
x
x
x
...
1
x ... dx S x dx .
1 x x x ... 1 x ... dx
2
С одной стороны
4
6
n
2n
2 n 1
x3 x5 x7
n x
x
... 1
...
3
5
7
2n 1
Тогда ряд, полученный интегрированием исследуемого ряда, сходится
равномерно при x 1 и его сумма в этом случае равна
x
x
dx
x
arctg
x
arctg x .
2
0
0 1 x
S x dx
0
Тогда получим
2 n 1
x3 x5 x7
n x
x
... 1
... arctg x
3
5
7
2n 1

5.

3. Если сходящийся в интервале a, b функциональный ряд
u1 x u 2 x u3 x ... u n x ...
составлен из функций, имеющих непрерывные производные в
интервале a, b , ряд u1 x u 2 x u 3 x ... u n x ... сходится
равномерно в интервале a, b , то производная S x суммы S x
исследуемого ряда равна сумме ряда из производных:
u1 x u 2 x u 3 x ... u n x ... S x .
Пример. Ряд
x x 2 x 3 ... x n ...
сходится в интервале 0, , где – правильная дробь. В этом случае
ряд является бесконечно убывающей геометрической прогрессией с
первым членом b1 x , знаменателем q x и суммой, равной
b1
x
.
S x
1 q 1 x
Тогда можно написать u1 x u 2 x u3 x ... u n x ... S x ,
u1 x u 2 x u3 x ... un x ... S x

6.

Ряд из производных заданного ряда имеет вид
2
3
n
x x x ... x ... =1 2 x 3 x 2 ... nx n 1 ... ,
ряд сходится в интервале 0, , а члены ряда являются
непрерывными функциями x. Сумма ряда из производных равна
d x 1 x x 1
1
S x
.
2
2
dx 1 x
1 x
1 x
Тогда получим
1
1 2 x 3x 2 ... nx n 1 ...
1 x 2

7.

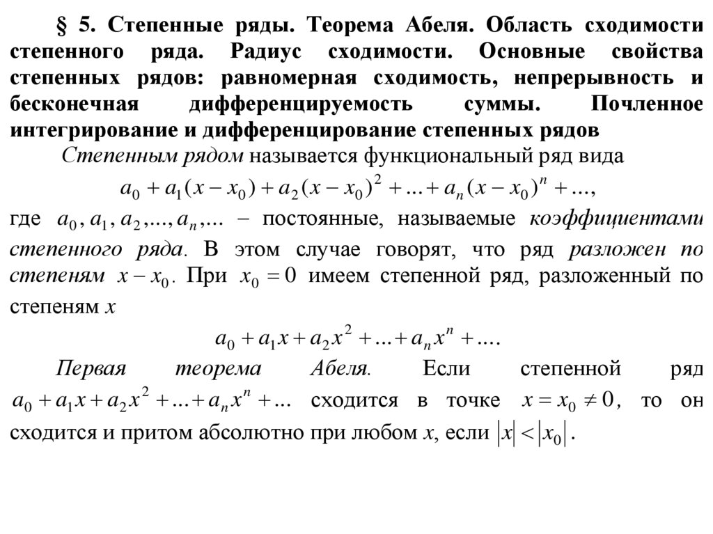
§ 5. Степенные ряды. Теорема Абеля. Область сходимости
степенного ряда. Радиус сходимости. Основные свойства
степенных рядов: равномерная сходимость, непрерывность и
бесконечная
дифференцируемость
суммы.
Почленное
интегрирование и дифференцирование степенных рядов
Степенным рядом называется функциональный ряд вида
a0 a1 ( x x0 ) a2 ( x x0 ) 2 ... an ( x x0 ) n ... ,
где a0 , a1 , a 2 ,..., a n ,... – постоянные, называемые коэффициентами
степенного ряда. В этом случае говорят, что ряд разложен по
степеням x x0 . При x0 0 имеем степенной ряд, разложенный по
степеням x
a0 a1 x a 2 x 2 ... a n x n ... .
Первая
теорема
Абеля.
Если
степенной
ряд
a0 a1 x a 2 x 2 ... a n x n ... сходится в точке x x0 0 , то он
сходится и притом абсолютно при любом x, если x x0 .

8.

Следствие. Если степенной ряд a0 a1 x a 2 x 2 ... a n x n ...
расходится в точке x x0 , то он расходится при любом x, если
x x0 .
Интервалом сходимости степенного ряда
a0 a1 x a 2 x 2 ... a n x n ...
называют такой интервал R, R , что для всякой точки x, лежащей
внутри интервала, ряд сходится и притом абсолютно, а для точек x,
лежащих вне интервала, ряд расходится. Число R называют радиусом
сходимости степенного ряда. Центр интервала сходимости находится
в точке x 0 .
В случае степенного ряда
a0 a1 ( x x0 ) a 2 ( x x0 ) 2 ... a n ( x x0 ) n ...
интервал сходимости имеет вид x0 R, x0 R , центр интервала
сходимости находится в точке x x0 .

9.

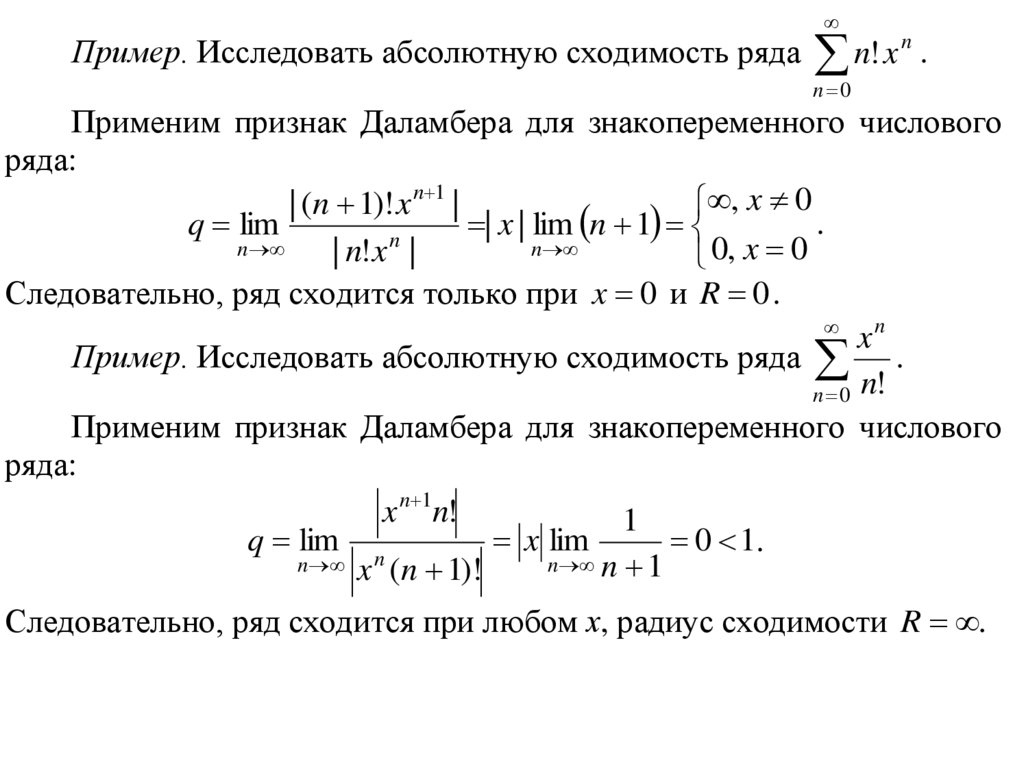
Пример. Исследовать абсолютную сходимость ряда n! x n .
n 0
Применим признак Даламбера для знакопеременного числового
ряда:
, x 0
| (n 1)! x n 1 |
.
q lim
| x | lim n 1
n
n
n
| n! x |
0, x 0
Следовательно, ряд сходится только при x 0 и R 0 .
xn
Пример. Исследовать абсолютную сходимость ряда .
n 0 n!
Применим признак Даламбера для знакопеременного числового
ряда:
x n 1n!
1
q lim n
x lim
0 1.
n x ( n 1)!
n n 1
Следовательно, ряд сходится при любом х, радиус сходимости R .

10.

Формула
Даламбера.
Рассмотрим
степенной
ряд
a0 a1 x a 2 x 2 ... a n x n ... и применим к нему признак Даламбера
для знакопеременного числового ряда. Для сходимости ряда
необходимо, чтобы выполнялось условие
| an 1 x n 1 |
an 1
q lim
| x | lim
1.
n | a x n |
n a
n
n
an 1
, то область сходимости
n a
n
Тогда, если существует предел lim
определяется неравенством
an
1
.
| x |
lim
n
an 1
an 1
lim
n a
n
Следовательно, радиус сходимости равен
a
R lim n - формула Даламбера.
n a
n 1

11.

Формула Коши-Адамара. Рассмотрим степенной ряд
n
|
a
x
n |и
n 0
применим к нему радикальный признак Коши. Для сходимости ряда
необходимо, чтобы выполнялось условие
q lim n | an x n | x lim n an 1 .
n
n
Следовательно, если существует предел
1
lim
, то область
n n a
n
сходимости определяется неравенством
1
1
| x |
lim
.
lim n an n n an
n
Следовательно, радиус сходимости равен
1
R lim
- формула Коши-Адамара.
n n a
n
English     Русский Rules