583.00K
Category: mathematicsmathematics

Скаляры и векторы (лекция 07)

1.

Глава 3 Векторная алгебра
§ 1. Скаляры и векторы
Скаляром называют величину, полностью характеризующуюся
одним числом. Скалярами являются температура, объем, масса и т. д.
Вектором
называют
направленный
отрезок,
который
характеризуется длиной (модулем) и направлением. Модуль является
скалярной неотрицательной величиной. Векторами являются: скорость,
ускорение, сила и т.д.
Векторы обозначают латинскими буквами полужирного шрифта или
латинскими буквами со стрелками над ними: a, a или AB (в этом случае
A – начало вектора, B – конец вектора AB ). Модуль вектора обозначают
символами a, a , a , AB .
Вектор нулевой
длины называют нулевым вектором и обозначают
символом 0 или 0 . Нулевой
вектор не имеет определенного направления.
Два вектора a и b называют коллинеарными и пишут a || b , если
они лежат на одной прямой или на параллельных прямых.

2.

Пример. На рисунке 3.1 векторы
a
b
a, b и c являются коллинеарными.
c
Три вектора в пространстве
Рисунок 3.1
называют компланарными, если они
лежат в одной плоскости или в параллельных плоскостях.
Ортом е произвольного вектора а называют вектор единичной
длины, коллинеарный вектору а и одинаково с ним направленный. В
этом случае пишут e 1, e || a .
Два вектора a и b называют равными и пишут a b , если они
коллинеарные, имеют одинаковую длину и направление.
Противоположным вектору AB называют вектор BA . Вектор,
противоположный вектору a, обозначают a.

3.

§ 2. Линейные операции над векторами
b
Правило треугольника. Суммой
a b
a+b
векторов a и b называют вектор, идущий из
a
начала вектора а в конец вектора b, если начало
вектора b совпадает с концом вектора а (рис. 3.2).
b
Правило параллелограмма. Сумма векторов а
a+b
и
b
есть
диагональ
параллелограмма,
a
построенного на векторах а и b как на сторонах,
Рисунок 3.2
выходящая из общего начала векторов а и b.
Свойства сложения векторов.
1. a b b a .
2. a b c a b c .
a b
Разностью a b векторов а и b называют
a
вектор, который в сумме с вектором b дает вектор а
b
(рис. 3.3.).
Рисунок 3.3
Произведением a вектора а на число
называют вектор b, коллинеарный вектору а, имеющий модуль, равный
| |a, и направление, совпадающее с направлением вектора а при 0 и
противоположное вектору а при 0 .

4.

Свойства умножения вектора на число.
1) a b a b ,
2) a a a , – число,
3) a a .
§ 3. Проекции вектора на ось
Геометрической проекцией вектора AB на
B
ось X называют вектор A B , где A и B –
основания перпендикуляров, опущенных из точек A
А и В на ось X (рис. 3.4).
A
B X
Алгебраической проекцией вектора AB на
Рисунок 3.4
ось X называют длину вектора A B , взятую со
знаком «плюс», если вектор A B и ось X одинаково направлены, и со
знаком «минус» в противном случае.

5.

Обозначение алгебраической проекции вектора a на ось X: пр x a или ax.
Свойства алгебраической проекции.
1. a x a cos , где – угол между вектором а и осью X.
2. При сложении двух векторов их проекции на любую ось
складываются.
3. При умножении вектора на число его проекция на любую ось
умножается на это число.
§ 4. Декартовы координаты точек и векторов
Пусть в пространстве дана прямоугольная система координат OXYZ и
точка M (рис. 3.5). Обозначим единичные векторы (орты) координатных
осей OX, OY, OZ соответственно через i, j, k.
Z M3
Вектор r OM называют радиус-вектором
z
точки M.
k
M
Алгебраические проекции вектора r на оси
O
M2
координат
OM 1 x ,
OM 2 y ,
OM 3 z
i
j
y Y
называют
прямоугольными
(декартовыми)
M1 x
координатами точки M или радиус-вектора r.
X
Модуль радиус-вектора r равен
Рисунок 3.5
2
2
2
r x y z .
Используя свойства операций с векторами, получим:

6.

r OM OM 1 OM 2 OM 3 xi yj zk
Если A x1 ; y1 ; z1 и B x2 ; y2 ; z2 – соответственно точки начала и
конца вектора a, то
a x x2 x1 , a y y 2 y1 , a z z 2 z1 ,
a a x i a y j a z k x2 x1 i y 2 y1 j z 2 z1 k .
Модуль вектора a равен
a
x2 x1 2 y2 y1 2 z2 z1 2 a x2 a 2y a z2
Направляющими косинусами вектора a называются косинусы углов
, , , образованных вектором a с осями координат OX, OY, OZ
соответственно.
Свойства направляющих косинусов.
1) a x a cos , a y a cos , a z a cos .
2) cos
ax
a x2 a 2y a z2
, cos
3) cos 2 cos 2 cos 2 1.
ay
a x2 a 2y a z2
, cos
az
a x2 a 2y a z2
.

7.

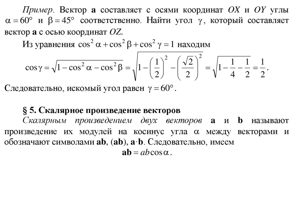
Пример. Вектор a составляет с осями координат OX и OY углы
60 и 45 соответственно. Найти угол , который составляет
вектор a с осью координат OZ.
Из уравнения cos 2 cos 2 cos 2 1 находим
2
1 1 1
1 2
cos 1 cos cos 1
1 .
4 2 2
2 2
Следовательно, искомый угол равен 60 .
2
2
2
§ 5. Скалярное произведение векторов
Скалярным произведением двух векторов a и b называют
произведение их модулей на косинус угла между векторами и
обозначают символами ab, (ab), a·b. Следовательно, имеем
ab ab cos .

8.

Свойства скалярного произведения:
1. ab a прa b b пр b a , прab - алгебраическая проекция вектора b
на вектор a.
2. ab 0 a b , a 0 и b 0 .
3. ab ba .
4. a b ab , – число.
5. a b c ac bc .
2
6. a 2 aa a a 2 .
7. Если a a x ; a y ; a z , b bx ; by ; bz , то ab a x bx a y b y a z bz .
8. cos
b.
a x b x a y b y a z bz
a x2 a 2y a z2
bx2 b y2 bz2
, – угол между векторами a и
Пример. Выяснить, перпендикулярны векторы a 1; 5;12 и
b 1;5;2 или нет.
Имеем: ab 1 1 5 5 12 2 0 . Следовательно, векторы a и b
перпендикулярны.

9.

§ 6. Векторное произведение векторов
Три некомпланарных вектора а, b, c, взятые в указанном порядке,
образуют правую тройку, если
с
с
из конца вектора c кратчайший
поворот от вектора а к вектору
b
a
b
виден
совершающимся
a
b
против хода часовой стрелки, Правая тройка
Левая тройка
и левую тройку в противном
Рисунок 3.6
случае (рис. 3.6).
Правой системой координат называют систему, единичные
векторы i, j, k которой образуют правую тройку. В дальнейшем
рассматриваются только правые системы координат.
Вектор c называют векторным произведением векторов а и b и
обозначают символами ab или a b , если:
1. c ab sin , – угол между векторами а и b.
2. c a, c b.
3. Векторы а, b, c образуют правую тройку.

10.

Свойства векторного произведения.
1. ab ba .
2. ab 0 a || b .
3. Модуль векторного произведения ab равен площади S
параллелограмма, построенного на приведенных к общему началу векторах
а и b.
Следствие. ab Se , где S – площадь параллелограмма, построенного
на векторах a и b, е – орт вектора ab .
4. a b ab , – число.
5. a b c ac bc .
i j k
6. Если a a x , a y , a z , b bx , by , bz , то ab a x a y a z .
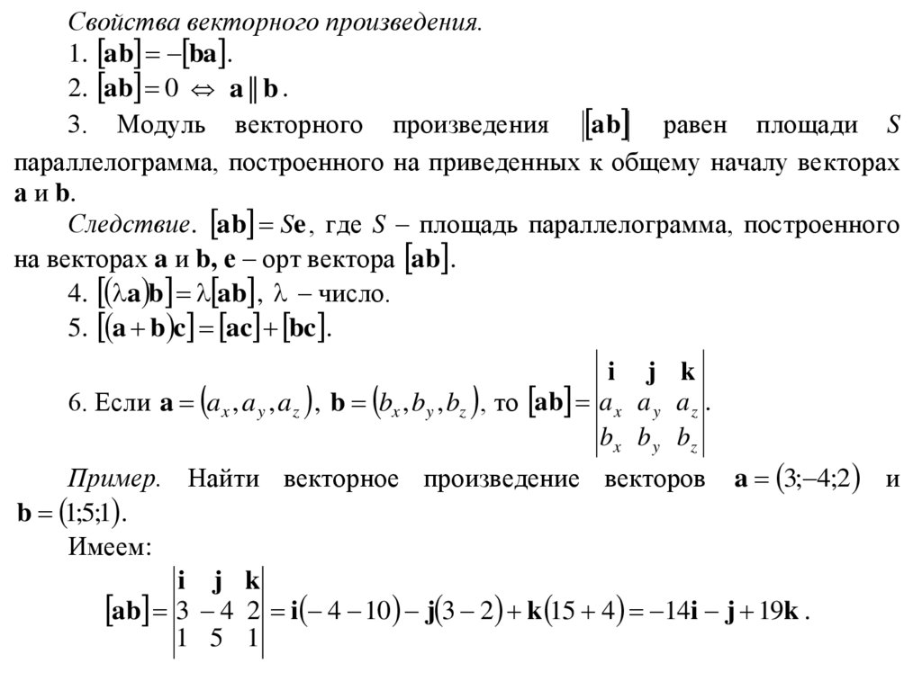
bx b y bz
Пример. Найти векторное произведение векторов a 3; 4;2 и
b 1;5;1 .
Имеем:
i j k
ab 3 4 2 i 4 10 j 3 2 k 15 4 14i j 19k .
1 5 1

11.

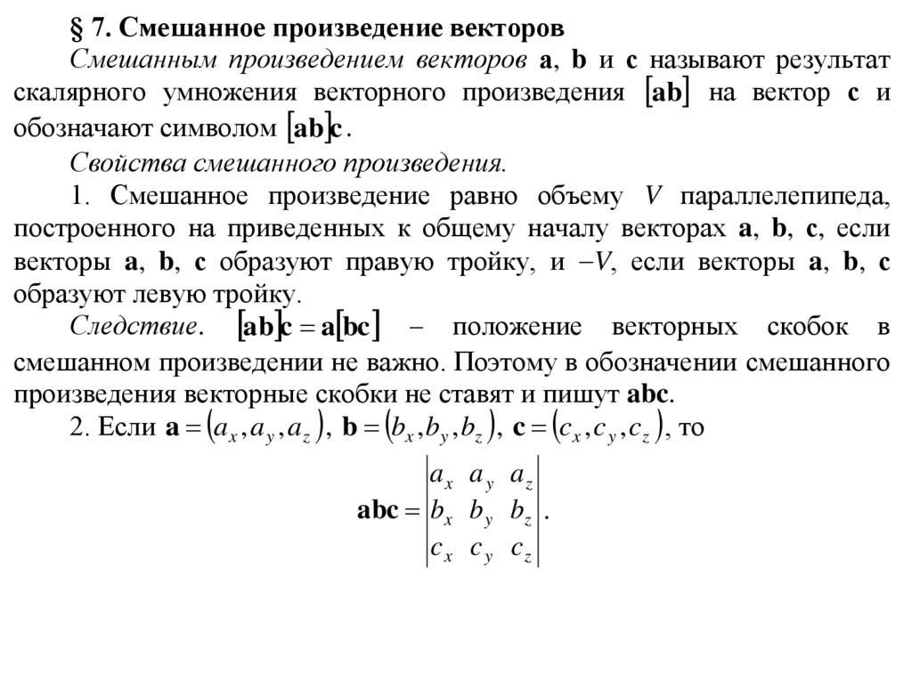
§ 7. Смешанное произведение векторов
Смешанным произведением векторов а, b и с называют результат
скалярного умножения векторного произведения ab на вектор с и
обозначают символом ab c .
Свойства смешанного произведения.
1. Смешанное произведение равно объему V параллелепипеда,
построенного на приведенных к общему началу векторах a, b, с, если
векторы a, b, с образуют правую тройку, и V, если векторы a, b, с
образуют левую тройку.
Следствие. ab c a bc – положение векторных скобок в
смешанном произведении не важно. Поэтому в обозначении смешанного
произведения векторные скобки не ставят и пишут abc.
2. Если a a x , a y , a z , b bx , by , bz , c c x , c y , c z , то
ax a y az
abc bx b y bz .
cx c y cz

12.

Пример. Выяснить, являются ли векторы a 3;2; 1 , b 2;1;0 ,
c 1;3; 1 компланарными.
3 2 1
abc 2 1 0 3 1 0 2 2 0 1 6 1 0 .
Имеем:
1 3 1
Следовательно, векторы a, b, c – компланарные.
Пример. Найти объем пирамиды V с вершинами в точках А(0, –
3, –1), В(3, 3, 2), С(1, 0, –3) и D(2, –1, 1).
Объем пирамиды в 6 раз меньше объема параллелепипеда,
построенного на векторах AB , AC и AD . Поэтому для нахождения
объема пирамиды, сначала найдем объем параллелепипеда. Для этого
находим векторы: AB 3;6;3 , AC 1;3; 2 , AD 2;2;2 . Применяя
правила вычисления определителей, получим
3 6 3
12 1
0 2 1
abc 1 3 2 6 1 3 2 6 3 3 2 18 2 1 18 .
11
2 2 2
11 1
0 1 1
Следовательно, объем параллелепипеда равен 18, а искомый объем
пирамиды равен V 18 : 6 3 .
English     Русский Rules