Векторная алгебра
956.50K
Category: mathematicsmathematics

Лекция №2 Векторная алгебра (07.10.2025)

1. Векторная алгебра

2.

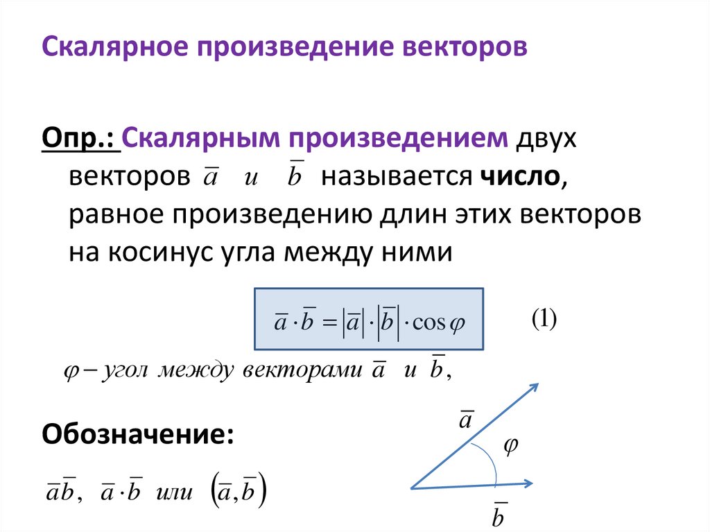
Скалярное произведение векторов
Опр.: Скалярным произведением двух
векторов а и b называется число,
равное произведению длин этих векторов
на косинус угла между ними
a b a b cos
(1)
угол между векторами a и b ,
Обозначение:
a b , a b или a , b
а
b

3.

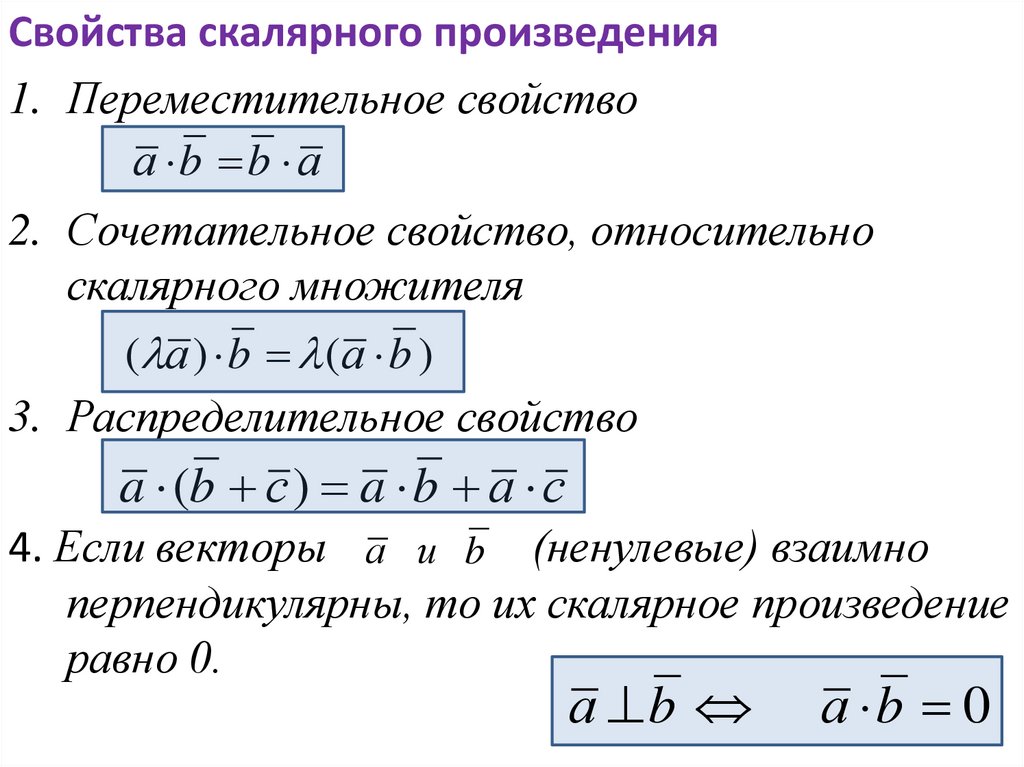
Свойства скалярного произведения
1. Переместительное свойство
а b b а
2. Сочетательное свойство, относительно
скалярного множителя
( а ) b (а b )
3. Распределительное свойство
a (b с ) a b а с
4. Если векторы а и b (ненулевые) взаимно
перпендикулярны, то их скалярное произведение
равно 0.
а b
а b 0

4.

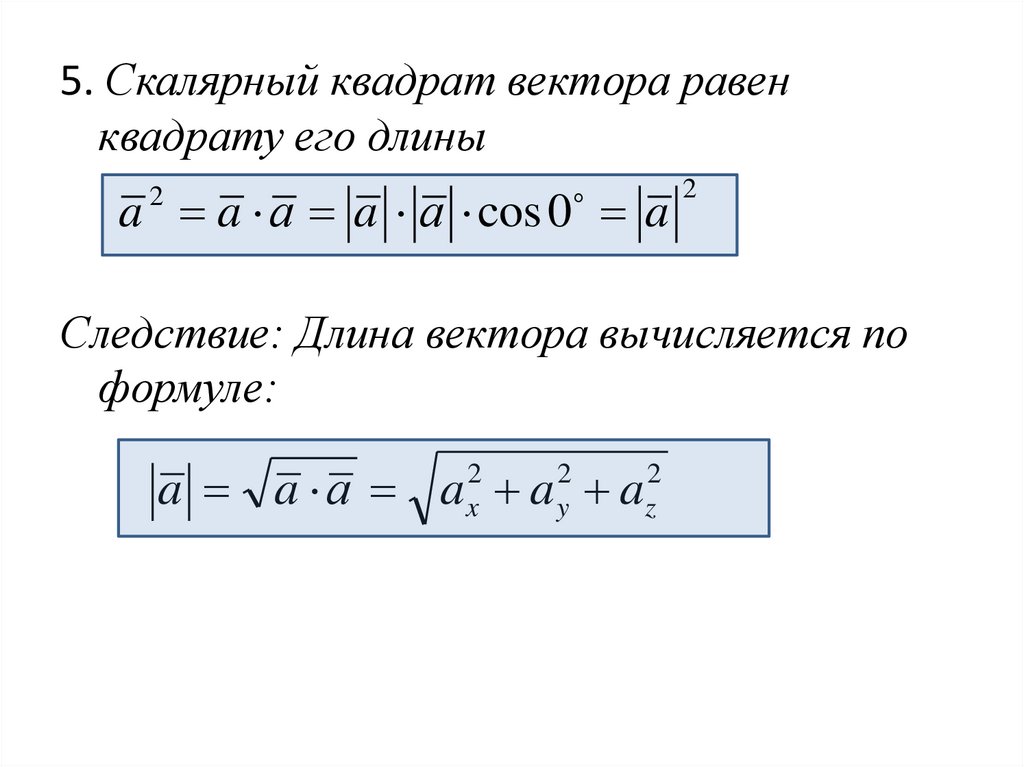
5. Скалярный квадрат вектора равен
квадрату его длины
a a а a а cos 0 a
2
2
Следствие: Длина вектора вычисляется по
формуле:
a a а a a a
2
x
2
y
2
z

5.

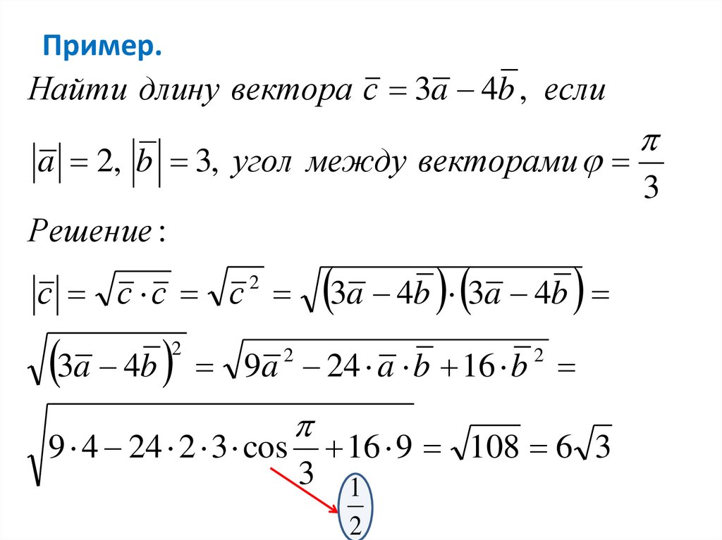
Пример.
Найти длину вектора с 3a 4b , если
a 2, b 3, угол между векторами
Решение :
3a 4b 3a 4b
с с с с 2
3a 4b 9a 24 a b 16 b
2
2
9 4 24 2 3 cos
2
16 9 108 6 3
3 1
2
3

6.

Выражение скалярного произведения через
координаты
Заданы 2 вектора
а аx i а y j аz k
b bx i by j bz k
Рассмотрим таблицу скалярных
произведений координатных ортов
i {1,0,0}
j {0,1,0}
k {0,0,1}
i j k
1 0 0
i
j 0 1 0
k 0 0 1

7.

Найдем скалярное произведение векторов а и b
а b а x i а y j а z k bx i by j bz k
а x bx i i а x by i j а x bz i k
а y bx j i а y by j j а y bz j k
а z bx k i а z by k j а z bz k k
а x bx 0 0 0 а y by 0 0 0 а z bz
т.е.
а b а x bx а y by а z bz

8.

Пример.
Доказать, что диагонали четырехугольника ,
заданного координатами вершин A( 1; 1; 2),
B( 1;5;3), C (4;4; 4) и D(5; 1;3), взаимно
перпендикулярны.
Решение :
АС {5;5; 2}
BD {6; 6;0}
В
С
А
D
АС BD {5;5; 2} {6; 6;0} 30 30 0 0
Диагонали АС BD

9.

Приложения скалярного произведения
1) Угол между векторами
а аx i а y j аz k
b bx i by j bz k
а b
cos
а b
cos
а x bx а y by а z bz
а x a x а y a y а z a z bx bx by by bz bz

10.

2) Проекция вектора на заданное
направление
а b
Прb а
b
Прb а
а
b
Прa b
а
а x bx а y by а z bz
bx bx by by bz bz
а
Прb а
b

11.

3) Работа постоянной силы
Пусть материальная точка перемещается прямолинейно из
положения А в положение В под действием силы F ,
образующей угол с перемещением AВ S
Работа постоянной силы при прямолинейном перемещении
её точки приложения равна:
А F S cos F S
F
A
S
B

12.

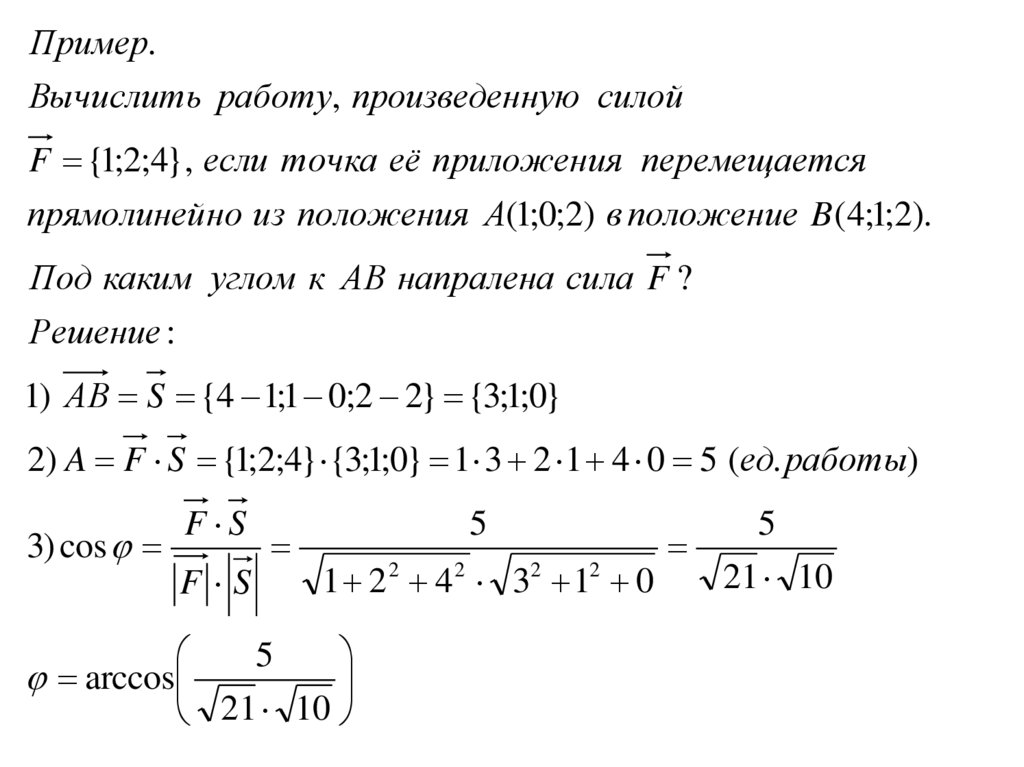
Пример.
Вычислить работу, произведенную силой
F {1;2;4}, если точка её приложения перемещается
прямолиней но из положения А(1;0;2) в положение B (4;1;2).
Под каким углом к АВ напралена сила F ?
Решение :
1) АВ S {4 1;1 0;2 2} {3;1;0}
2) A F S {1;2;4} {3;1;0} 1 3 2 1 4 0 5 (ед. работы)
3) cos
F S
F S
5
1 2 2 4 2 32 12 0
5
21 10
arccos
5
21 10

13.

Векторное произведение векторов
Опр.: Три некомпланарных вектора а , b и с ,
взятые в указанном порядке и исходящие
из одной точки, образуют правую тройку
векторов, если кратчайший поворот от
вектора а к b будет совершаться против
часовой стрелки.

14.

Векторное произведение векторов
Если кратчайший поворот от вектора а к b
будет совершаться по
часовой стрелке, то
тройка векторов а , b и с называется левой.

15.

Векторное произведение векторов
Опр.: Векторным произведением двух векторов
а и b называется вектор с , который:
1) перпендикулярен векторам a и b , т.е.
с а и с b
2) имеет длину, численно равную площади
параллелограмма , построенного на векторах
a и b , которая вычисляется по формуле :
с a b a b sin
угол между векторами a и b
3) векторы a , b и с образуют правую тройку векторов

16.

S
Обозначение :
a b или a , b

17.

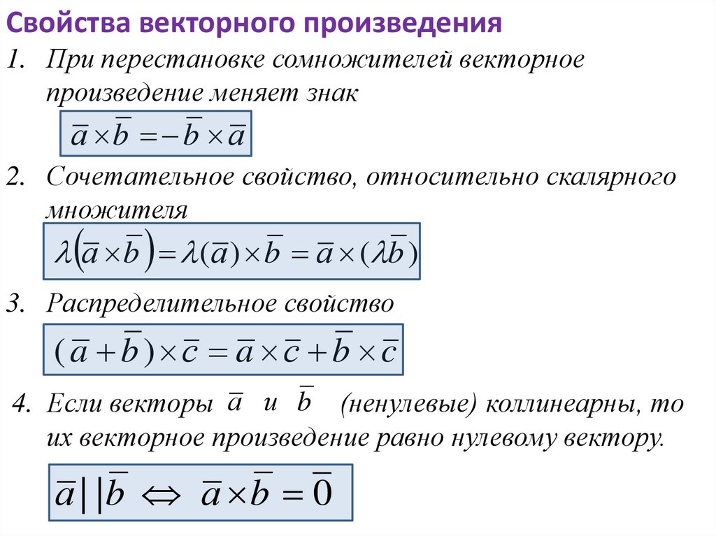
Свойства векторного произведения
1. При перестановке сомножителей векторное
произведение меняет знак
а b b а
2. Сочетательное свойство, относительно скалярного
множителя
а b (а ) b а ( b )
3. Распределительное свойство
( a b ) с a с b c
4. Если векторы а и b (ненулевые) коллинеарны, то
их векторное произведение равно нулевому вектору.
а | |b а b 0

18.

Выражение векторного произведения через
координаты
а аx i а y j аz k
b bx i by j bz k
ay
by
az
i
j
k
a b ax
bx
ay
by
az
bz
ax
az
j
bx
bz
ау
ax
i
bz
bx
by
k.

19.

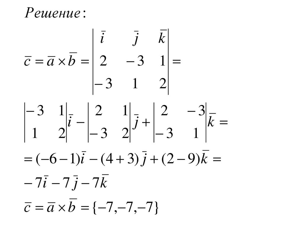
Пример. Найдите векторное произведение
векторов
a 2; 3; 1
b 3; 1; 2

20.

Решение :
i
j k
с a b 2 3 1
3 1 2
3 1
2 1
2 3
i
j
k
1 2
3 2
3 1
( 6 1)i (4 3) j (2 9)k
7i 7 j 7k
с a b { 7, 7, 7}

21.

Приложения векторного произведения
1) Угол между векторами
а аx i а y j аz k
b bx i by j bz k
sin
а b
а b

22.

2) Проверка векторов на коллинеарность
i
a b ax
bx
j
ay
by
k
az 0
bz
ax a y az
a||b
bx by bz

23.

3) Нахождение площади параллелограмма и
треугольника
S пар. a b a b sin
1
S a b
2

24.

4) Определение момента силы относительно
точки
Пусть к точке А приложена сила
.
F АВ
Моментом силы относительно точки О называют вектор

который проходит через точку О и :
1) Перпендикулярен плоскости, проходящей через
точки А , О и В;
2) Численно равен произведению силы на плечо
F АВ
M F ON F r sin F OA sin
M OA F
3) Образует правую тройку с векторами
OA и АВ
O
М
r
A
N
B

25.

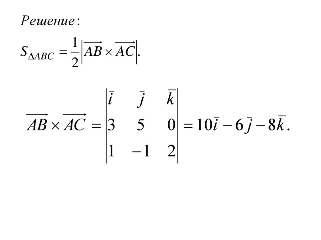
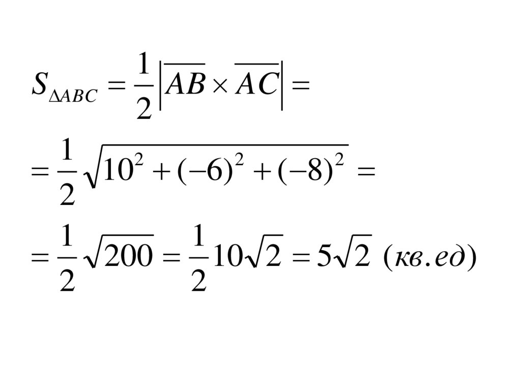
Пример. Вычислите площадь треугольника
АВС, построенного на векторах
AB 3; 5; 0
AC 1; 1; 2

26.

Решение :
1
S ABC AB AC .
2
i
AB AC 3
j
5
k
0 10i 6 j 8k .
1 1 2

27.

1
S ABC AB AC
2
1
2
2
2
10 ( 6) ( 8)
2
1
1
200 10 2 5 2 ( кв. ед)
2
2

28.

Смешанное произведение векторов
Опр.: Смешанным произведением
упорядоченной тройки векторов а, b и с
называется число, равное скалярному
произведению вектора а b на с , т.е.
a b с
Обозначение:
a b с , a b с или a b с

29.

Геометрический смысл смешанного
произведения
Vпар. S осн. h
S осн. a b d
h высота параллелепипеда
h ПРd с
a b c d ПР с
d

30.

Свойства смешанного произведения
1. При циклической перестановке сомножителей
смешанное произведение не меняется
а b с b с а с а b
2. Смешанное произведение не меняется при перемене
местами знаков векторного и скалярного умножения
а b с а b c
3. Смешанное произведение меняет свой знак при
перемене мест любых двух векторов-сомножителей
a b с a c b b a c c b a
4. Смешанное произведение ненулевых векторов равно
нулю тогда и только тогда, когда они компланарны.

31.

Выражение смешанного произведения
через координаты
а аx i а y j аz k
b bx i by j bz k
с сx i с y j сz k
ax
ay
az
a b с bx
сx
by
сy
bz
сz

32.

Приложения смешанного произведения
1) Проверка тройки векторов на
компланарность
ax
a b с bx
сx
ay
by
сy
az
bz 0
сz
a b с 0 тройка векторов a , b , с правая
a b с 0 тройка векторов a , b , с левая

33.

2) Нахождение объема параллелепипеда и
треугольной пирамиды, построенной на
заданных векторах
Vпар. a b c
1
Vпир. a b c
6
а

34.

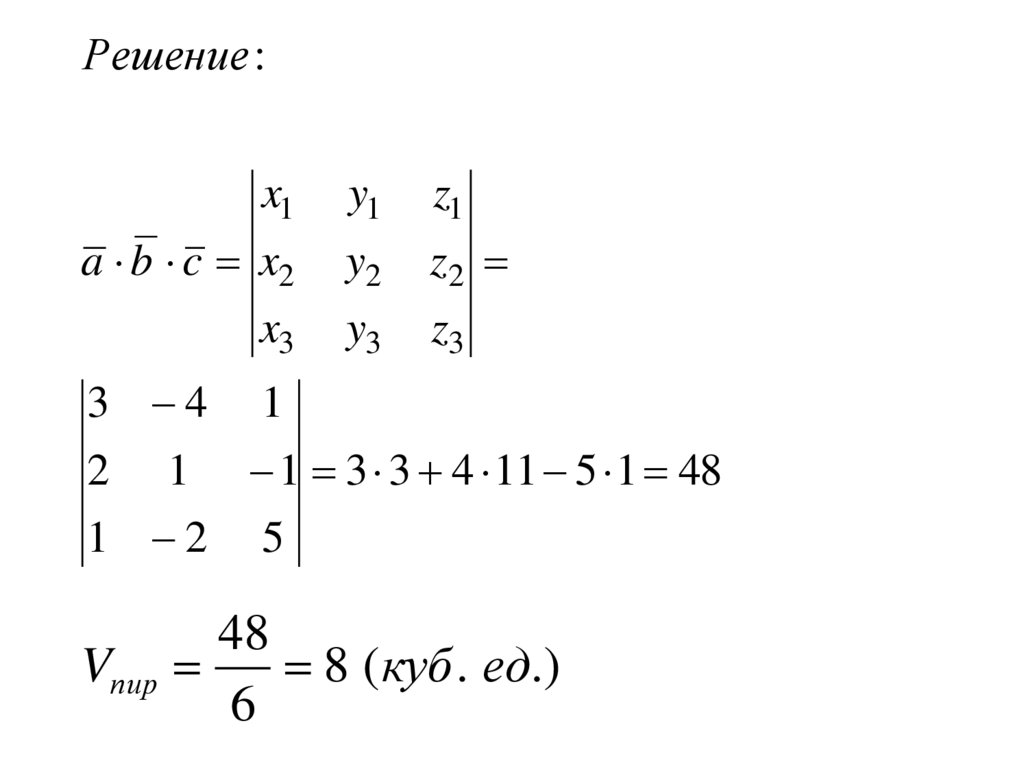
Пример. Найдите объём пирамиды,
построенной на векторах
a 3i 4 j k
b 2i j k
c
c i 2 j 5k
b
а

35.

Решение :
x1
a b c x2
x3
y1
y2
y3
z1
z2
z3
3 4 1
2 1 1 3 3 4 11 5 1 48
1 2 5
48
Vпир
8 ( куб . ед.)
6

36.

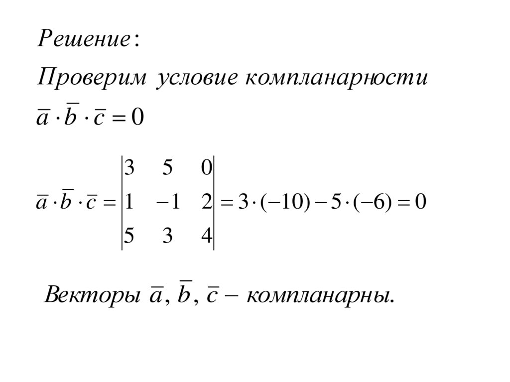
Пример. Установите, компланарны ли
векторы
a 3i 5 j
b i j 2k
c 5i 3 j 4k

37.

Решение :
Проверим условие компланарности
a b c 0
3 5 0
a b c 1 1 2 3 ( 10) 5 ( 6) 0
5 3 4
Векторы a , b , c компланарны.

38.

Спасибо за внимание!
English     Русский Rules