Задача 1
613.50K
Category: mathematicsmathematics

3_задачи

1. Задача 1

Основание равнобедренного
треугольника равно 36 см. Вписанная
окружность касается его боковых
сторон в точках А и Р, АР=12 см.
Найти: периметр треугольника

2.

Решение
.
Решение:
O – центр вписанной окружности.
СН – высота, биссектриса и медиана,
1
1
BCF . HF BF 36 18. AP || BF т.к.
2
2
АВ=PF. Значит ACP ACF . ACP - равнобедренный.
AP 12 1
k
.
Т.к. О – центр описанной окружности, то
BF 36 3
CP
1
CP AP 1
1
1
,
тогда
,
HF=PF= BF 36 18 .
CP
18
3
CF HF 3
2
2
CF=9+18=27.
3CP=CP+18, значит CP=9.
т.к. равнобедренный
P
BCF =2CF+BF=2*27+36=54+36=90.
Ответ. 90

3.

Задача 2
Расстояние, от вершины прямого угла треугольника
до центра вписанной окружности в треугольник,
равно 2 2 . Площадь треугольника равна 30.
Найти: длину гипотенузы.

4.

Решение
Решение: P – полупериметр.
О – точка пересечения биссектрис.
HCO 450 , ОН = r, СО = 2 2 .
S
0
P
15
Тогда r CO sin 45 2 .
r
C P r 13 .
Ответ. 13

5.

Задача 3
В равнобедренном треугольнике
основание и высота равны 4. Найдите
радиус окружности, описанной около
треугольника.

6.

Решение
Решение:
ВН=АС=4. R – радиус описанной окружности. R
ÂÑ BH 2 HC 2 42 22 20 2 5 .
1
1
S AC BH 4 4 8 .
2
2
R
1
a b c
, HC AC 2 ,
2
4 S
AB BC 2 5.
2 5 2 5 4
2,5
4 8
Ответ. 2,5

7.

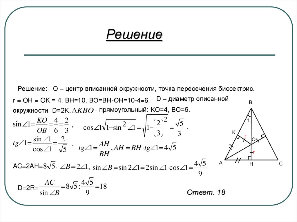
Задача 4
В равнобедренном треугольнике высота,
опущенная на основание, равна 10, а радиус
вписанной окружности равен 4. Найти диаметр,
описанной около этого треугольника, окружности.

8.

Решение
Решение: О – центр вписанной окружности, точка пересечения биссектрис.
r = OH = OK = 4. ВН=10, ВО=ВН-ОН=10-4=6. D – диаметр описанной
окружности, D=2K. KBO - прямоугольный: KO=4, BO=6.
2
KO 4 2
, cos 1 1 sin 2 1 1 2 5 .
OB 6 3
3
3
sin 1 2
tg 1
.
AH
tg 1
, AH BH tg 1 4 5
cos 1 5
BH
sin 1
AC=2AH= 8 5. B 2 1, sin B sin 2 1 2sin 1 cos 1 4 5
9
D=2R=
AC
4 5
8 5 :
18
sin B
9
Ответ. 18

9.

Задачи для самостоятельного решения.
1) Около ABC описана окружность с центром в точке О. СН –высота. Найти
OCH, если A 600, B 700.
2) Около равнобедренного треугольника описана окружность, R 7 2 . Её диаметр
пересекает сторону ВС в точке Е. Найти диаметр окружности описанной около
ACE
ACE .
3) Остроугольный равнобедренный
. треугольник вписан в окружность с центром
О и радиусом 10. Найти S BOC
4) Точка касания окружности, вписанной в треугольник, делит катет на отрезки
3 и 5. Найти радиус окружности, описанной около треугольника.

10.

Задачи для самостоятельного решения.
1) Около ABC описана окружность с центром в точке О. СН –высота. Найти
OCH, если A 600, B 700. Ответ. 100
2) Около равнобедренного треугольника описана окружность, R 7 2 . Её диаметр
пересекает сторону ВС в точке Е. Найти диаметр окружности описанной около
ACE .
Ответ.14
3) Остроугольный равнобедренный
. треугольник вписан в окружность с центром
О и радиусом 10. Найти S BOC
Ответ.40
4) Точка касания окружности, вписанной в треугольник, делит катет на отрезки
3 и 5. Найти радиус окружности, описанной около треугольника.
Ответ. 8,5
English     Русский Rules