1.60M
Category: mathematicsmathematics

07 Равномерная непрерывность 2017

1.

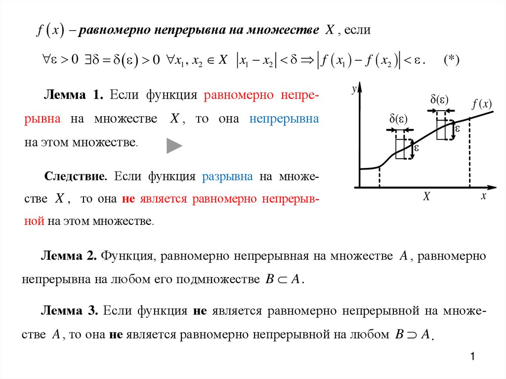
f x – равномерно непрерывна на множестве X , если
0 0 x1 , x2 X x1 x2 f x1 f x2 .
Лемма 1. Если функция равномерно непрерывна на множестве X , то она непрерывна
на этом множестве.
y
(*)
( )
( )
f ( x)
Следствие. Если функция разрывна на множестве X , то она не является равномерно непрерыв-
x
X
ной на этом множестве.
Лемма 2. Функция, равномерно непрерывная на множестве A , равномерно
непрерывна на любом его подмножестве B A .
Лемма 3. Если функция не является равномерно непрерывной на множестве A , то она не является равномерно непрерывной на любом B A .
1

2.

Необходимое условие равномерной непрерывности. Если функция
не ограничена в любой окрестности фиксированной точки x0 , то она
не является равномерно непрерывной на любом множестве, для которого эта
точка – предельная.
З а м е ч а н и е 1 . Если f равномерно непрерывна на неограниченном
множестве, то она может быть, как ограничена, так и не ограничена на
этом множестве.
Функции f x ax b , g x sin x равномерно непрерывны на
.
З а м е ч а н и е 2 . Ограниченность непрерывной функции не является
достаточным условием равномерной непрерывности.
1
Функция f x sin
является ограниченной на интервале 0, 1 ,
x
но не является равномерно непрерывной.
3

3.

Теорема 7.2. Сумма и разность конечного числа равномерно непрерывных
на a, b функций равномерно непрерывны на a, b .
З а м е ч а н и е . В теореме вместо интервала a, b можно взять отрезок,
полуинтервал, луч или всю числовую прямую.
Теорема 7.3. Произведение конечного числа равномерно непрерывных
на a, b функций равномерно непрерывно на a, b .
З а м е ч а н и е . В теореме вместо интервала a, b можно взять отрезок или
полуинтервал. Теорема остается справедливой для луча или всей числовой
прямой, если потребовать ограниченность функций.
6

4.

Теорема 7.4. Если f равномерно непрерывна на множествах
A a, c , B c, b , a, b, c ,
то она равномерно непрерывна на множестве A
B a, b .
З а м е ч а н и е 1. Теорема остается верна в случае замкнутости или неограниченности множеств A и B . В общем случае теорема справедлива, если
A a, c , a, c , , c , B c, b , c, b , c, .
З а м е ч а н и е 2 . Теорема не верна в случае, если
A a, c , a, c или B c, b , c, b .
Теорема 7.5. Если f равномерно непрерывна на множествах
A a, c1 , B c2 , b , c1 c2 , a, b, c1 , c2 ,
то она равномерно непрерывна на множестве
A B a, b \ c1 , c2 .
З а м е ч а н и е . Теорема остается верна в случае замкнутости или неограниченности множеств A и B . В общем случае теорема справедлива, если
A a, c1 , a, c1 , a, c1 , a, c1 , , c1 , , c1 ,
B c2 , b , c2 , b , c2 , b , c2 , b , c2 , , c2 , .
Теорема 7.6. Если функция f равномерно непрерывна на множествах
A и B таких, что A B A , A B B , то она равномерно непрерывна на A
B .9

5.

Теорема Гейне-Кантора о равномерной непрерывности
Функция, непрерывная на отрезке, равномерно непрерывна на нем.
Следствие 1. Если f x непрерывна на a, b и
lim f x l1 , lim f x l2 ,
x a 0
то f x равномерно непрерывна на
x b 0
.
З а м е ч а н и е . Если существует функция g , совпадающая с f на a, b и
непрерывная на a, b , то f равномерно непрерывна на a, b .
Следствие 2. Если f x непрерывна на
lim f x l1
x
то f x равномерно непрерывна на
и
, lim f x l2 ,
x
.
Следствие 3. Если периодическая функция f непрерывна на всей
числовой оси, то она равномерно непрерывна на всей числовой оси.
13

6.

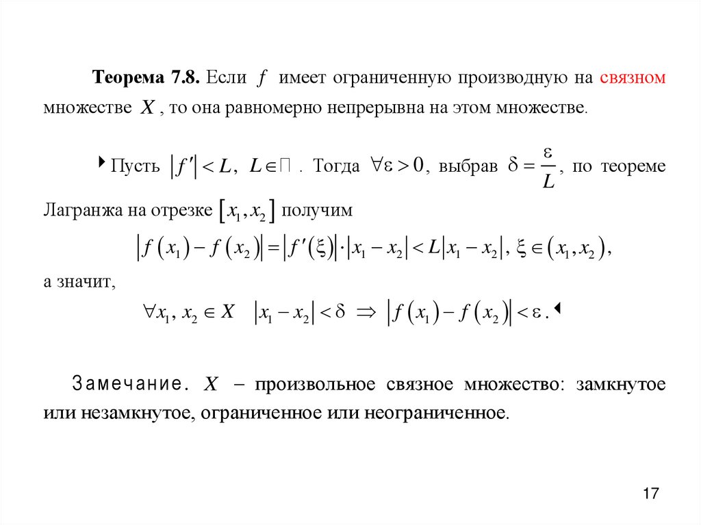
Теорема 7.8. Если f имеет ограниченную производную на связном
множестве X , то она равномерно непрерывна на этом множестве.
Пусть f L , L . Тогда 0 , выбрав , по теореме
L
Лагранжа на отрезке x1 , x2 получим
f x1 f x2 f x1 x2 L x1 x2 , x1 , x2 ,
а значит,
x1 , x2 X
x1 x2 f x1 f x2 .
З а м е ч а н и е . X – произвольное связное множество: замкнутое
или незамкнутое, ограниченное или неограниченное.
17
English     Русский Rules