«Векторная алгебра»
План лекции
1. Разложение вектора
Задача 1
Задача 2
2. Скалярное произведение векторов
2. Скалярное произведение векторов
3. Свойства скалярного произведения векторов
Задача 3
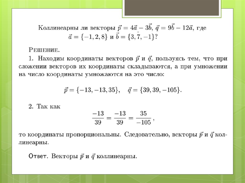
Задача 4
Задача 5
4. Векторное произведение векторов
4. Векторное произведение векторов
5. Свойства векторного произведения векторов
Задача 6
Задача 7
Задача 8
6. Смешанное произведение векторов
7. Свойства смешанного произведения векторов
Задача 9
Задача 10
Список используемой литературы
1.30M

2 Презентация «Векторная алгебра»

1. «Векторная алгебра»

2. План лекции

1.
2.
3.
4.
5.
6.
7.
Разложение вектора.
Скалярное произведение векторов.
Свойства скалярного произведения
векторов.
Векторное произведение векторов.
Свойства векторного произведения
векторов.
Смешанное произведение векторов.
Свойства смешанного произведения
векторов.

3. 1. Разложение вектора

4. Задача 1

5.

6. Задача 2

7. 2. Скалярное произведение векторов

8. 2. Скалярное произведение векторов

9. 3. Свойства скалярного произведения векторов

10. Задача 3

11. Задача 4

12. Задача 5

13.

14. 4. Векторное произведение векторов

15. 4. Векторное произведение векторов

16. 5. Свойства векторного произведения векторов

17. Задача 6

18. Задача 7

19.

20. Задача 8

21. 6. Смешанное произведение векторов

22. 7. Свойства смешанного произведения векторов

23. Задача 9

24. Задача 10

25. Список используемой литературы

1. Зимина О.В., Кириллов А.И., Сальникова Т.А. Высшая
математика / Под ред. А.И. Кириллова. – М.: ФИЗМАТЛИТ,
2005. – 368 с.
2. Математика:
Учебное
пособие
/Ю.М.
Данилов,
Л.Н. Журбенко, Г.А. Никонова, С.Н. Нуриева; Под ред.
Л.Н. Журбенко, Г.А. Никоновой. – М.: ИНФРА-М, 2009. – 496 с.
3. Островерхая Л.Д. Задачник–практикум по высшей
математике:
Элементы
линейной
алгебры
и
аналитической геометрии / Л.Д. Островерхая. –
Петропавловск-Камчатский: Изд-во КамГУ им. Витуса
Беринга. – 2010. – 258 с.
4. Черненко В.Д. Высшая математика в примерах и задачах:
Учебное пособие для вузов. В 3 т.: Т.1. – СПб.: Политехника,
2003. – 703 с.
English     Русский Rules