Лекция 1-3 Элементы линейной алгебры
3.56M
Category: mathematicsmathematics

Элементы линейной алгебры. Лекция 1-3

1. Лекция 1-3 Элементы линейной алгебры

Литература.
В.А.Ляховский, А.И.Мартыненко, В.Б.Миносцев.
Курс математики для технических высших учебных заведений
Учебное пособие часть I Под редакцией В.Б.Миносцева и
Е.А.Пушкаря. 2012г.
Лекция 24, 25, 26.
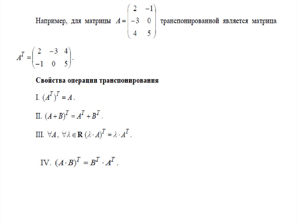
Матрицы, действия над матрицами, определители второго
порядка и их свойства, определители высших порядков.
Обратная матрица.
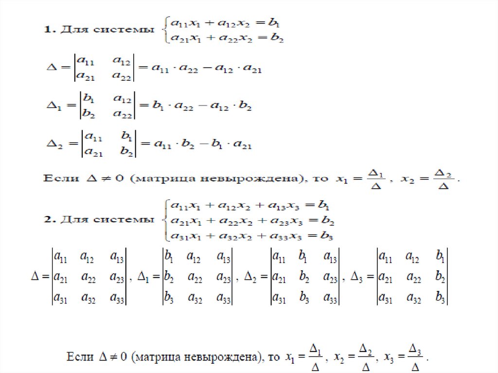
Система линейных уравнений, решение системы уравнений
матричным способом, формулы Крамера, метод Гаусса.

2.

2

3.

3

4.

4

5.

6.

7.

8.

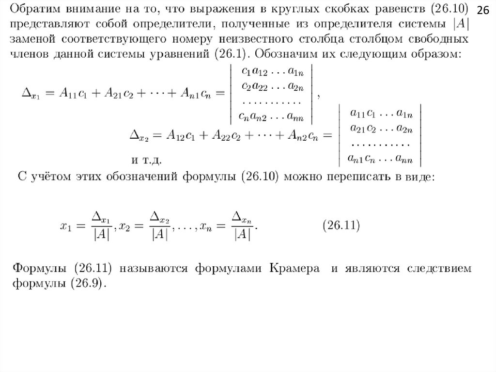
9.

5

10.

6

11.

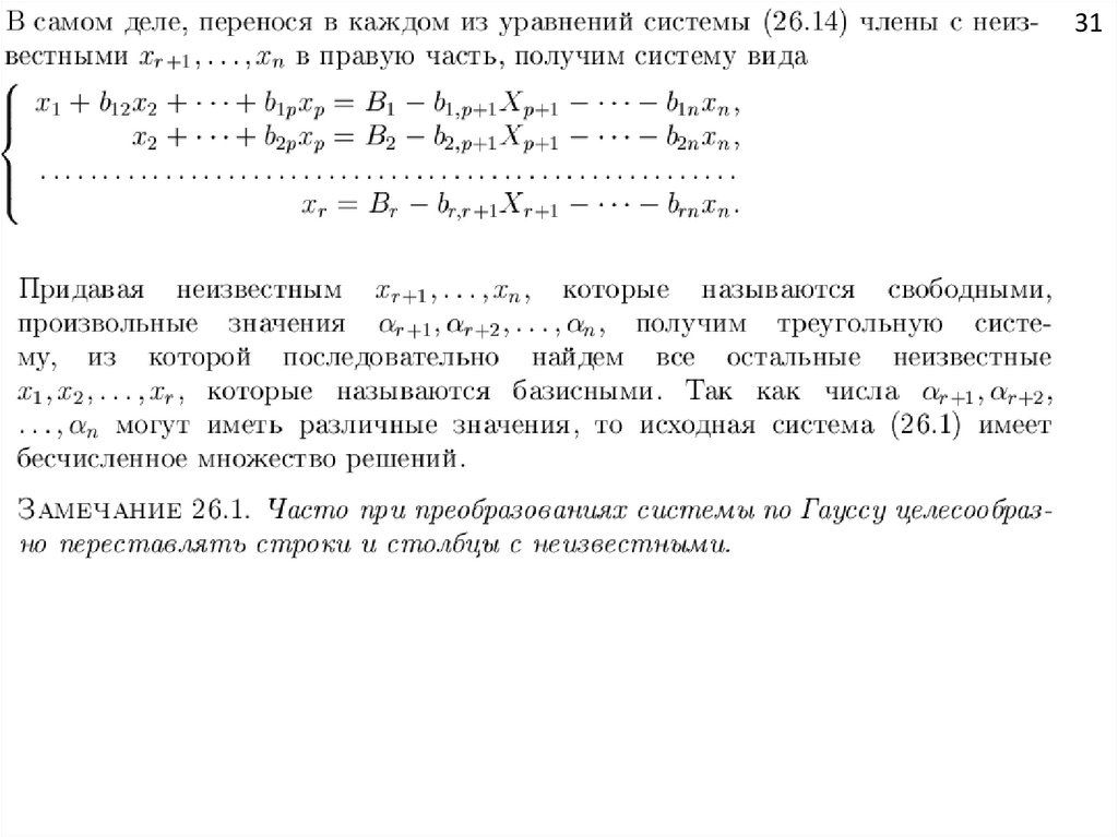
7

12.

8

13.

14.

15.

16.

17.

9

18.

10

19.

11

20.

12

21.

13

22.

14
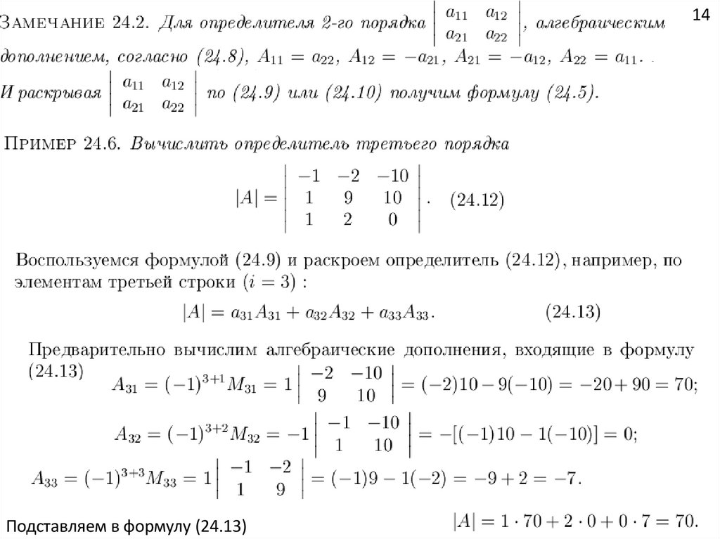
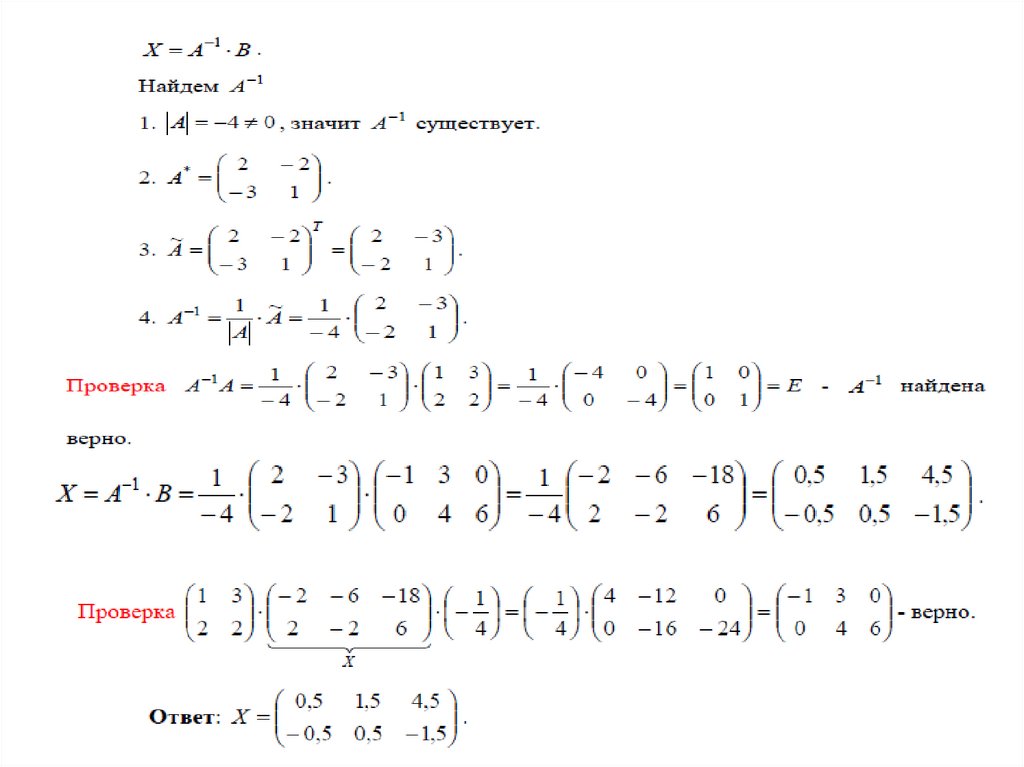
Подставляем в формулу (24.13)

23.

15

24.

16

25.

26.

27.

28.

29.

30.

31.

32.

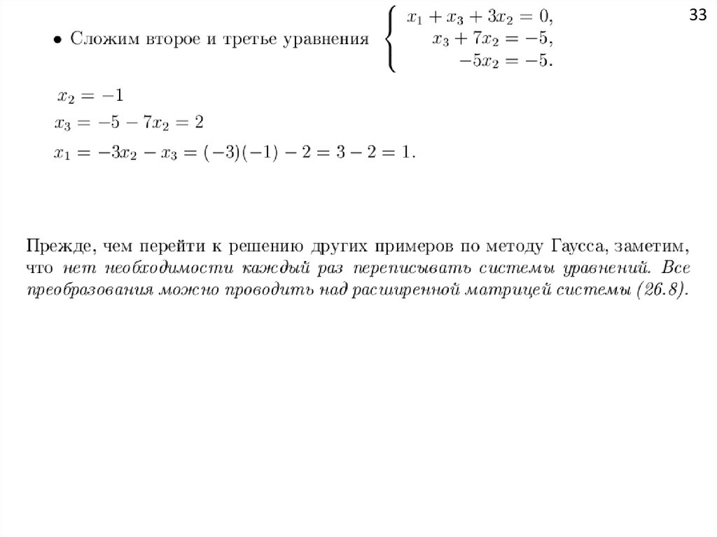
33.

34.

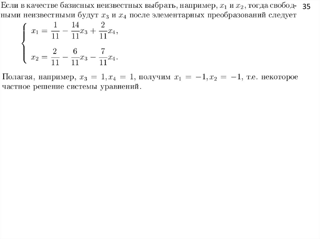
35.

36.

37.

38.

39.

40.

41.

42.

43.

44.

45.

46.

47.

17
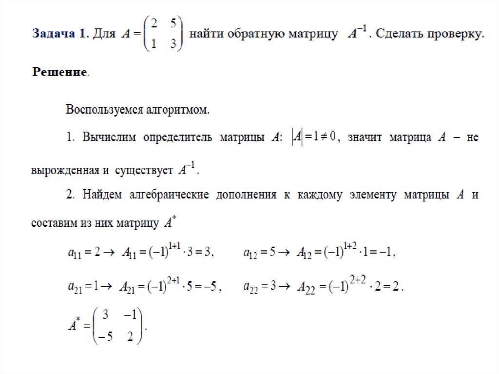
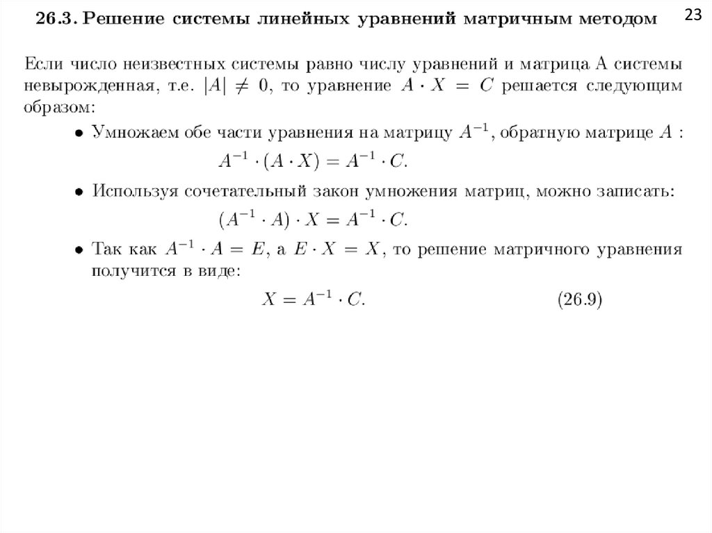
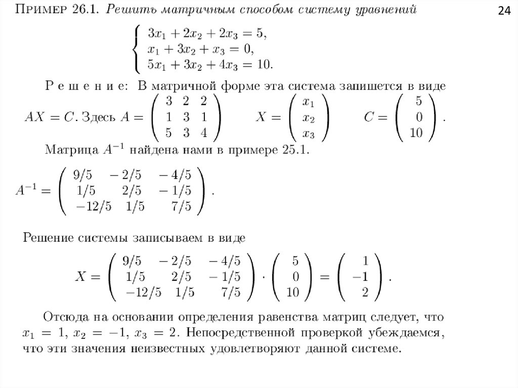
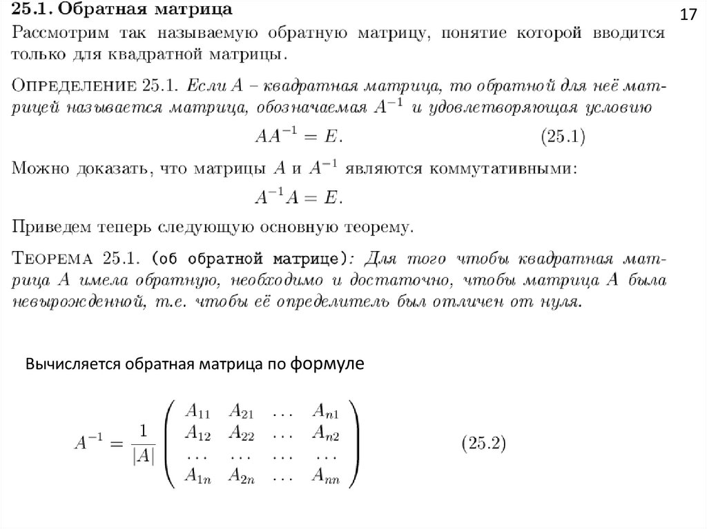
Вычисляется обратная матрица по формуле

48.

49.

50.

51.

52.

53.

54.

55.

56.

18

57.

19

58.

20

59.

21

60.

22

61.

23

62.

24

63.

64.

65.

66.

67.

68.

69.

25

70.

26

71.

72.

73.

74.

27

75.

28

76.

29
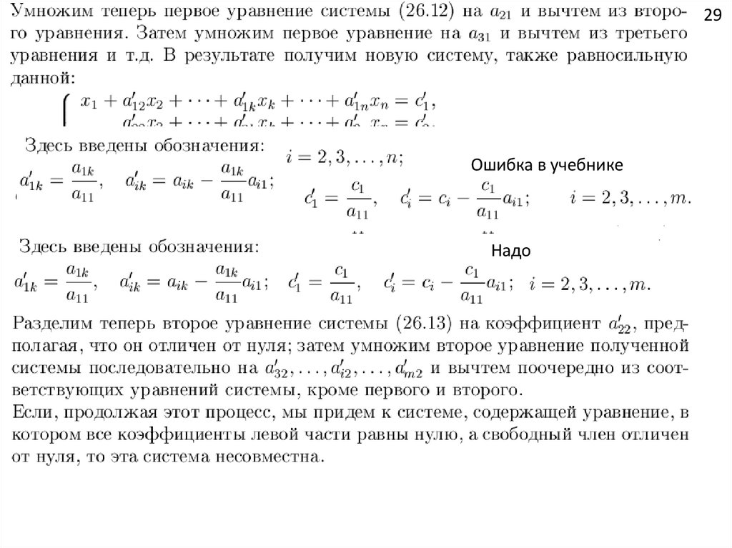
Ошибка в учебнике
Ошибка в учебнике
Надо

77.

30

78.

31

79.

32

80.

33

81.

34
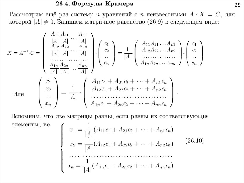
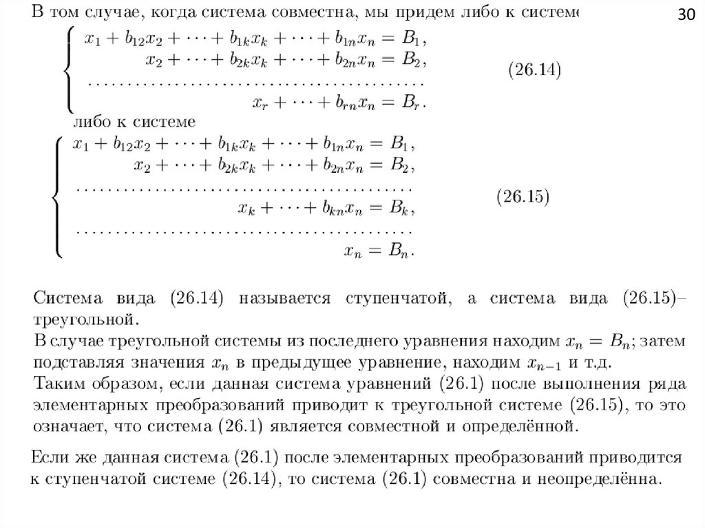
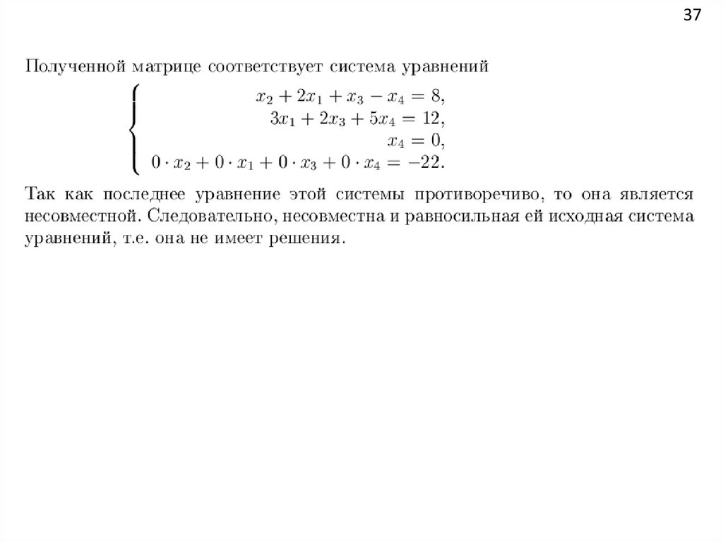
Полученный результат запишем в виде системы уравнений

82.

35

83.

36

84.

37

85.

38

86.

39

87.

39

88.

41

89.

90.

91.

92.

93.

94.

95.

96.

97.

98.

99.

100.

42
English     Русский Rules