Лекции №1, 2. Линейная алгебра.
План
П.1 Понятие матрицы
П.2 Виды матриц
П.3 Линейные операции над матрицами
Матрица вида называется единичной матрицей. Произведение двух матриц не подчиняется переместительному закону: подчиняется
П.4 Определители и их свойства
Свойства определителя второго порядка
П.5 Определитель 3 порядка
П.6 Обратная матрица
Вычисление обратной матрицы:
П7. Ранг матрицы.
Правило треугольника
Вопросы для самоконтроля
Литература
437.00K
Category: mathematicsmathematics

Линейная алгебра. Лекции №1, 2

1. Лекции №1, 2. Линейная алгебра.

2. План

1. Понятие матрицы.
2. Виды матриц.
3. Линейные операции над матрицами .
4. Определители и их свойства.
5. Определитель 3 порядка.
6. Обратная матрица.
7. Ранг матрицы.
Лекция 1. Матрицы
2

3. П.1 Понятие матрицы

a11a12
a 21a 22
П.1 Понятие матрицы
Пусть дана таблица
(называемая матрицей),
состоящая из четырех чисел:
a11a12
a21a22
Матрица имеет две строки и два
столбца.
Числа, составляющие эту матрицу,
обозначены буквой с двумя
индексами. Первый индекс
указывает номер строки, а
второй – номер столбца, в
которых стоит данное число.
Лекция 1.называть
Матрицы
Числа а11 а12 а21 а22 будем
элементами матрицы 3

4. П.2 Виды матриц

Если в матрице число строк равно числу столбцов, то такую матрицу
называют квадратной, причет число её строк или столбцов называется
порядком матрицы.
Матрица, в которой число строк не равно числу столбцов, называется
прямоугольной.
Матрица вида (a11a12a13 )
a11
Матрица вида a21 называется матрицей-столбцом.
a
31
называется матрицей-строкой.
Матрица, все элементы которой равны нулю, называется нуль-матрицей
Лекция 1. Матрицы
4

5.

Матрицу обозначают одной буквой латинского алфавита, например:
a11a12
А
a21a22
Две матрицы А и В называются равными
(А=В), если они имеют одинаковое количество
строк и одинаковое количество столбцов и
их соответствующие элементы равны.
Лекция 1. Матрицы
5

6. П.3 Линейные операции над матрицами

Сложение матриц. Если даны две квадратные матрицы одного порядка,
например
b11b12
B
b21b22
a11a12
A
a21a22
То их суммой называется матрица
a11 b11 a12 b12
C
a
b
a
b
21 21 22 22
Аналогично определяется сумма двух прямоугольных матриц, имеющих
одинаковое число строк и столбцов
Лекция 1. Матрицы
6

7.

Умножение матрицы на число. Произведением матрицы
a11a12
А
a21a22
на число
называется матрица
a11 a12
A A
a a
21
22
При умножении матрицы на нуль то получается нуль-матрица
Лекция 1. Матрицы
7

8.

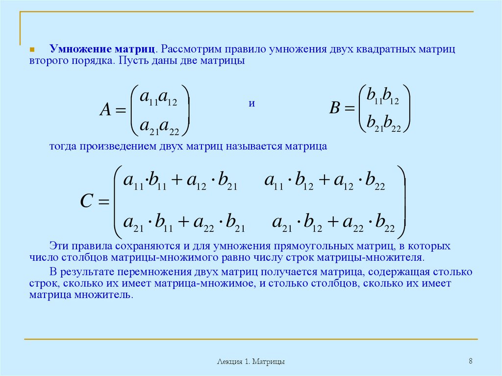
Умножение матриц. Рассмотрим правило умножения двух квадратных матриц
второго порядка. Пусть даны две матрицы
a11a12
A
a21a22
и
b11b12
B
b21b22
тогда произведением двух матриц называется матрица
a11 b11 a12 b21 a11 b12 a12 b22
C
a21 b11 a22 b21 a21 b12 a22 b22
Эти правила сохраняются и для умножения прямоугольных матриц, в которых
число столбцов матрицы-множимого равно числу строк матрицы-множителя.
В результате перемножения двух матриц получается матрица, содержащая столько
строк, сколько их имеет матрица-множимое, и столько столбцов, сколько их имеет
матрица множитель.
Лекция 1. Матрицы
8

9. Матрица вида называется единичной матрицей. Произведение двух матриц не подчиняется переместительному закону: подчиняется

Матрица вида
1 0 0
E 0 1 0
0 0 1
называется единичной матрицей.
Произведение двух матриц не подчиняется переместительному закону:
A B B A
подчиняется сочетательному закону:
A B C A B C
и распределительному закону:
A B C A C B C
Лекция 1. Матрицы
9

10. П.4 Определители и их свойства

Определителем (или детерминантом) второго порядка, соответствующим данной
матрице, называется число, получаемое следующим образом:
A
Пример:
2 5
3 4
a11 a12
a21 a22
a11 a22 a12 a21
2 4 3 5 23
Лекция 1. Матрицы
10

11. Свойства определителя второго порядка

Свойство 1. Определитель не изменится. Если его строки поменять местами с
соответствующими столбцами, т. е.
a11a12
a21a22
a11a21
a12a22
Свойство 2. При перестановке двух строк ( или столбцов) определитель изменит
знак на противоположный, сохраняя абсолютную величину, т.е.
a11a12
a21a22
a21a22
a11a12
Свойство 3. Определитель с двумя одинаковыми строками (или столбцами) равен нулю.
Лекция 1. Матрицы
11

12.

Свойство 4. Общий множитель всех элементов строки (или столбца) можно выносить за знак
определителя:
a11 k a12
a21 k a22
k
a11 a12
a21 a22
Свойство 5. Если все элементы какой-либо строки (или столбца)
определитель равен нулю.
равны нулю, то
Свойство 6. Если к какой-либо строке (или столбцу) определителя прибавить
соответствующие элементы другой строки (или столбца), умноженные на одно и то же
число, то определитель не изменит своей величины, т. е.
a11 a12 a12
a21 a22 a22
a11a12
a21a22
Все свойства определителей второго порядка остаются справедливыми для
определителей третьего порядка.
Лекция 1. Матрицы
12

13. П.5 Определитель 3 порядка

Рассмотрим таблицу (матрицу), состоящую из девяти чисел:
a11a12a13
a21a22a23
a31a32a33
Определителем (детерминантом) третьего порядка, соответствующим
данной матрице, называют число, получаемое следующим образом:
a11a12a13
a21a22a23 a11
a31a32a33
a22a23
a32a33
a12
a21a23
a31a33
a13
a21a22
a31a32
Данная формула дает разложение определителя третьего порядка по
элементам первой строки и сводит вычисление определителя третьего
порядка к вычислению определителей второго порядка.
Лекция 1. Матрицы
13

14.

Пример:
2 3 4
67
57
56
5 6 7 2
3
( 4)
2(18 0) 3(15 56) 4(0 48)
03
83
80
80 3
2 18 3 ( 41) 4 ( 48) 351
Минором,
соответствующим
данному
элементу определителя третьего порядка,
называется
определитель
второго
порядка,
полученный
из
данного
определителя
вычеркиванием той строки и того столбца,
на
пересечении
которых
стоит
данный
элемент.
Обозн.
М
с
двумя
индексами,
М12,
a
a
21
23
соответствующим
элементу
а12,
будет
M
12
определитель:
a31a33
Лекция 1. Матрицы
14

15. П.6 Обратная матрица

Понятие обратной матрицы вводится только для квадратной
матрицы.
Если А квадратная матрица, то обратной матрицей для нее
называется матрица, обозначаемая А-1 и удовлетворяющая
условию:
А*А-1 = Е.
Матрица, определитель которой не равен нулю называется
невырожденной.
Матрица, в которой меняются местами строки и столбца
называется транспонированной.
Теорема. Для того чтобы квадратная матрица А имела
обратную, необходимо и достаточно, чтобы матрица А была не
вырожденной.
Лекция 1. Матрицы
15

16.

Алгебраическим дополнением элемента определителя называется его минор,
взятый со знаком «+», если сумма номеров строки и столбца, в которых стоит
элемент, четна, и со знаком « - », если эта сумма нечетна. Алгебраическое
дополнение элемента aij обозначается через Аij, где i означает номер строки, а j –
номер столбца, на пересечении которых находится данный элемент.
Связь между алгебраическим дополнением элемента и его минором дается
следующим равенством:
Аij = (-1)i+j Mij.
Пример: А11 = (-1)1+1 М11 = М11 ,
А12 = (-1)1+2 М12 = - М12
Лекция 1. Матрицы
16

17. Вычисление обратной матрицы:

Найти определитель матрицы;
Вычислить все алгебраические дополнения;
Составить матрицу по формуле:
A A A
12
13
11
A A A
A21 A22 A23
В
A
A
A
A31 A32 A33
A
A
A
Транспонируем полученную матрицу В и таким образом получаем
А-1.
Лекция 1. Матрицы
17

18. П7. Ранг матрицы.

Рангом матрицы А называется наивысший порядок отличного от нуля минора
матрицы А.
1 1 0
Пример: Дана матрица А 2 0 1 . Найти ранг матрицы.
1 1 1
1 2 3
равен …
Пример. Ранг матрицы А
3 6 9
Если матрица А квадратная, порядка n, то ранг этой матрицы k удовлетворяет
соотношению k n .
Если k n , то матрица называется неособой, если k n , то матрица
называется особой.
Лекция 1. Матрицы
18

19. Правило треугольника

Для определителя третьего порядка, соответствующая формула имеет
вид:
а11 а12
а21 а22
а31 а32
а13
а23 = а11а22а33 а12а23а31 а21а32а13 а13а22а31 а11а32а23 а21а12а33
а33
Такой способ называется правилом Саррюса (правилом треугольника).
Лекция 1. Матрицы
19

20.

Лекция 1. Матрицы
20

21.

Ответ: 0
Лекция 1. Матрицы
21

22.

Лекция 1. Матрицы
22

23.

Лекция 1. Матрицы
23

24.

Лекция 1. Матрицы
24

25. Вопросы для самоконтроля

1. Понятие матрицы.
2. Виды матриц.
3. Линейные операции над матрицами.
4. Определители и их свойства.
5. Определитель 3 порядка.
6. Обратная матрица.
7. Ранг матрицы.
Лекция 1. Матрицы
25

26. Литература

1. Привалов И.И. Аналитическая геометрия, М: Гос. изд-во Юрайт, 2017.
2. Егоров В.В., Мустафина Л.М., Абаева Н.Ф., Головачёва В.Н. Математика.
Часть I (для студентов горного профиля), изд-во КарГТУ, 2015.
3. Мустафина Л.М. Высшая математика для студентов технических
специальностей. Часть 1: Элементы линейной алгебры и аналитической
геометрии. Изд-во КарГТУ, Караганда, 2016.
4. Мустафина Л.М. Высшая математика для студентов технических
специальностей. Часть 2: Введение в математический анализ.
Дифференциальное и интегральное исчисление функций одной переменной.
Изд-во КарГТУ, Караганда, 2017.
5. Мустафина Л.М., Абаева Н.Ф. Высшая математика для студентов технических
специальностей. Часть 3: Функции многих переменных. Кратные интегралы.
Дифференциальные уравнения. Изд-во КарГТУ, Караганда, 2017.
6. Мустафина Л.М., Абаева Н.Ф. Высшая математика для студентов технических
специальностей. Часть 4: Ряды. Элементы теории вероятностей и
математической статистики. Изд-во КарГТУ, Караганда, 2018.
Лекция 1. Матрицы
26

27.

7. Мустафина Л.М., Швейдель А.П. Индивидуальные задания для СРС и СРСП по
математике для студентов технических специальностей. Часть II, Изд-во КарГТУ,
Караганда, 2010.
8. Клетеник Д.В. Сборник задач по аналитической геометрии, Спб.: Лань, 2019.
9. Рябушко А.П., Индивидуальные задания по высшей математике: Т-1,2, 3,
Минск: Высшая школа, 2013.
10. Данко П.Е. и др. Высшая математика в упражнениях и задачах, т.1-2., М.: Мир
и образование, 2016.
11. Берман Н.Г. Сборник задач по курсу математического анализа: Учебное
пособие, Спб.: Лань, 2019.
12. Запорожец Г.И. Руководство к решению задач по математическому анализу,
Спб.: Лань, 2010.
13. Демидович Б.П. и др., Задачи и упражнения по математическому анализу для
втузов: Учебное пособие для студентов высших технических учебных заведений, М.:
Транспортная компания, 2016.
Список дополнительной литературы
1. Фихтенгольц Г.М. Курс дифференциального и интегрального исчисления: т.1-3. Спб.:
Лань, 2018.
2. Лунгу К.Н. Сборник задач по высшей математике с контрольными работами, М.: Айриспресс, 2013.
Лекция 1. Матрицы
27
English     Русский Rules