Линейная алгебра.
План лекции
ВСПОМИНАЕМ ИЗУЧЕННЫЙ МАТЕРИАЛ
Определители. Свойства определителей
Определитель (ДЕТЕРМИНАНТ) матрицы, его свойства, методы нахождения определителя Определитель (детерминант) квадратной матрицы
МАТРИЦА ТРЕТЬЕГО ПОРЯДКА
Разложение определителя по элементам строки (столбца)
Разложение определителя по элементам строки (столбца)
Разложение определителя по элементам первой строки
Разложение определителя по элементам строки (столбца)
Свойства определителей
Вырожденная и невырожденная матрицы
Присоединенная матрица (союзная, взаимная матрица) А*
ПРИМЕР (2) для матрицы 3-го порядка
ПРИМЕР (2) для матрицы 3-го порядка РЕШЕНИЕ:
819.00K
Category: mathematicsmathematics

Лекция 2. Определитель матрицы. Обратная матрица

1. Линейная алгебра.

ЛЕКЦИЯ 2
Линейная алгебра.
Определитель матрицы.
Обращение матрицы.

2. План лекции

Определители. Методы нахождения
определителей.
Обращение матрицы
Ранг матрицы

3. ВСПОМИНАЕМ ИЗУЧЕННЫЙ МАТЕРИАЛ

Что такое матрица?
Как читаются индексы при элементах
матрицы?
Что такое размерность матрицы?
Что такое порядок матрицы?

4. Определители. Свойства определителей

5. Определитель (ДЕТЕРМИНАНТ) матрицы, его свойства, методы нахождения определителя Определитель (детерминант) квадратной матрицы

A —
это число, которое ставится в соответствие матрице и
вычисляется по ее элементам согласно определенным
правилам.
МАТРИЦА ПЕРВОГО ПОРЯДКА
Определитель матрицы первого порядка равен
числу, которое является единственным
элементом этой матрицы. Если матрица
первого порядка имеет вид A = (a), то её
определитель |A| или det(A) будет равен
самому элементу a.

6.

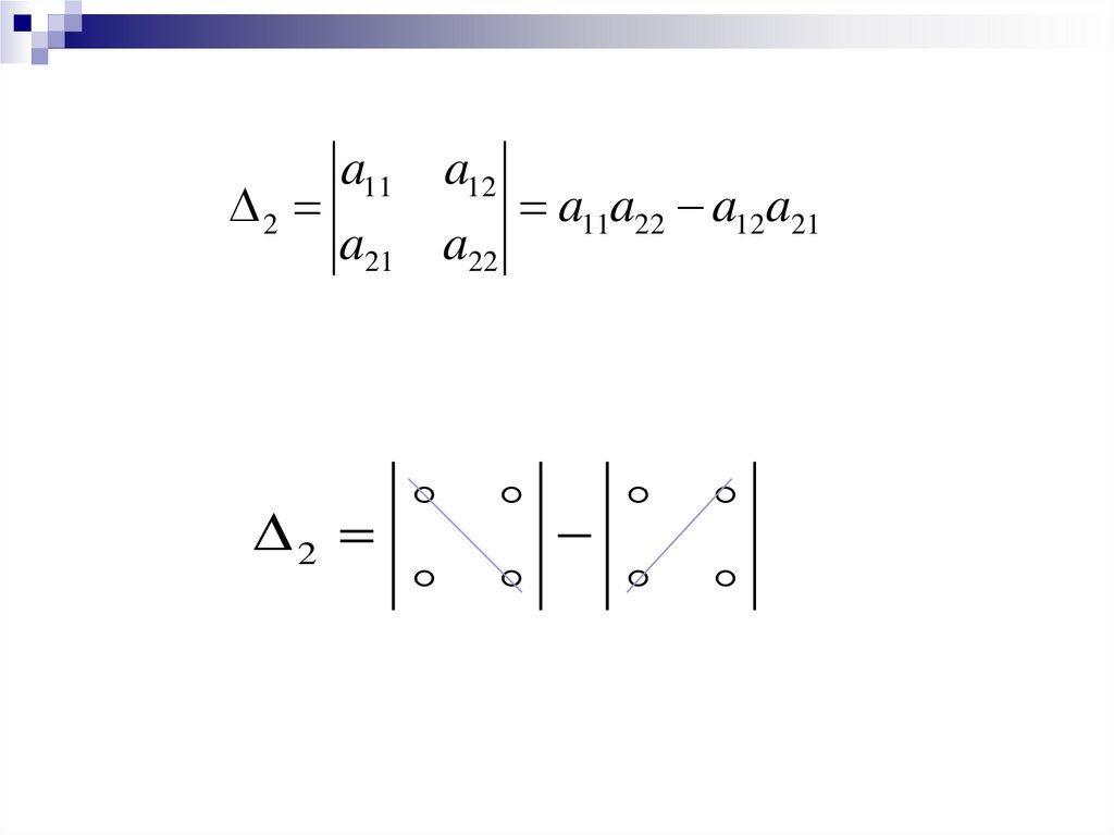
МАТРИЦА ВТОРОГО ПОРЯДКА
Определителем этой матрицы называют
число, обозначаемое det A, ∆ или |A|,
полученное из элементов матрицы по
следующему правилу:
det A=a11· a22- a12· a21

7.

2
a11
a12
a21 a22
2
a11a22 a12a21

8. МАТРИЦА ТРЕТЬЕГО ПОРЯДКА

Определителем матрицы третьего порядка называют
число, которое находят с помощью формулы (МЕТОД
ТРЕУГОЛЬНИКОВ):
a
det A a
a
11
21
31
a
a
a
12
22
32
a
a
a
13
23
a 11 a 22 a 33 a 31 a 12 a 23 a 13 a 21 a 32 a 31 a 22 a 13 a 21 a 12 a 33 a 32 a 23 a 11
33
Пример:
2
3 1
0
1 4 2 1 3 ( 1) 3 4 1 0 2 ( 1) 1 1 0 3 3 2 4 2 6 0 12 1 0 16 21
1 2 3

9.

Метод Саррюса:
a11
a12
a13
a21 a22
a31 a32
a23
a33
a11 a12
a21 a22
a31 a32
a11a22a33 a12a23a31 a13a21a32
a13a22a31 a11a23a32 a12a21a33

10.

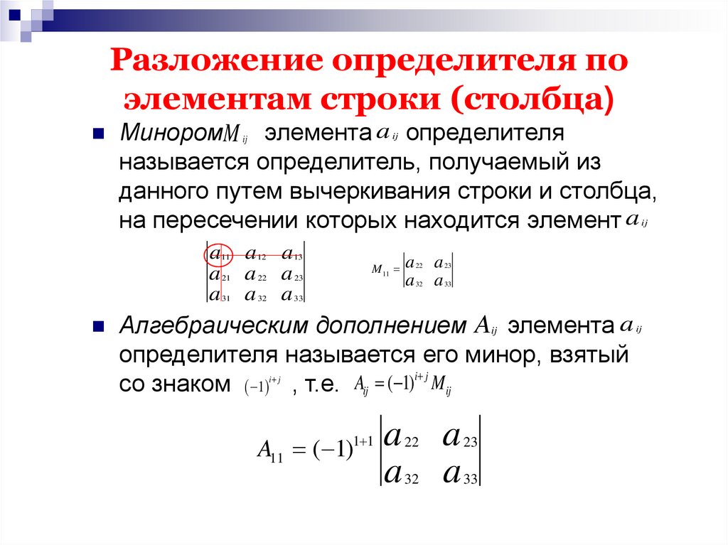
11. Разложение определителя по элементам строки (столбца)

Определитель матрицы равен
сумме произведений элементов
строки (столбца) на
соответствующие
алгебраические дополнения.

12. Разложение определителя по элементам строки (столбца)

МиноромM ij элемента a определителя
называется определитель, получаемый из
данного путем вычеркивания строки и столбца,
на пересечении которых находится элемент a
ij
ij
a
a
a
11
21
31
a
a
a
a
a
a
12
22
32
13
23
M 11 a 22
a
32
a
a
23
33
33
Алгебраическим дополнением Aij элемента a
определителя называется его минор, взятый
со знаком 1 , т.е. Aij ( 1)i j M ij
i j
A11 ( 1)1 1 a 22
a
32
a
a
23
33
ij

13. Разложение определителя по элементам первой строки

2
0
1
3
1
2
1
4
3
1 4
a 2 M 2 3 3 8
11
11
a 3 M
12
a 1
13
M
12
13
0
4
1 3
0
1
1 2
1 1
A ( 1) M ( 1) ( 5) 5
11
2
11
1 2
0 4 ( 1) 4
A ( 1) M 4
0 1 ( 1) 1
A ( 1) M 1
12
12
1 3
13
13
Определитель матрицы равен сумме
произведений элементов строки (столбца) на
соответствующие алгебраические дополнения
a11 A11 a12 A12 a13 A13 2 ( 5) 3 ( 4) 1 (1) 10 12 1 21
Аналогичным образом определитель третьего
порядка может быть разложен по элементам второй
и третьей строк, а также по элементам первого,
второго или третьего столбца.

14. Разложение определителя по элементам строки (столбца)

Определитель выгоднее раскрывать по ТОЙ
строке (столбцу), где:
1) нулей побольше;
2) числа поменьше.
Особый случай, когда определитель
имеет ступенчатый (треугольный) вид:
Разложим его по первому столбцу:

15. Свойства определителей

1. При транспонировании матрицы величина её определителя
не меняется
2. Если две строки (или два столбца) определителя поменять
местами, то определитель сменит знак
3.Из строки (столбца) определителя можно вынести общий
множитель
4. Если две строки (столбца) определителя пропорциональны
(как частный случай – одинаковы), то данный определитель
равен нулю
5. Определитель с нулевой строкой (столбцом) равен нулю

16. Вырожденная и невырожденная матрицы

Квадратная матрица называется
вырожденной, если её
определитель равен нулю. Если
определитель НЕ равен нулю, то
квадратная матрица носит название
«невырожденная».

17. Присоединенная матрица (союзная, взаимная матрица) А*

- это матрица, состоящая из
алгебраических дополнений
элементов исходной матрицы.
ПРИМЕР (1):
Находим алгебраические дополнения каждого элемента заданной матрицы

18. ПРИМЕР (2) для матрицы 3-го порядка

ПРИМЕР (2) для матрицы 3го порядка

19. ПРИМЕР (2) для матрицы 3-го порядка РЕШЕНИЕ:

English     Русский Rules