Литература
Глава I. Элементы линейной алгебры
§ 1. Матрицы и действия над ними
Основные виды матриц
Линейные операции над матрицами
Свойства линейных операции над матрицами
Нелинейные операции над матрицами
Свойства операции умножения матриц
§2. Определители
2. Определение определителя
3. Свойства определителей
4. Теорема Лапласа и ее следствие
§ 3. Обратная матрица
§ 3. Ранг матрицы
§ 4. Системы линейных уравнений Основные понятия
II. Метод Крамера
III. Метод Гаусса (метод исключения неизвестных)
§5. Системы линейных однородных уравнений
1.29M
Category: mathematicsmathematics

Элементы линейной алгебры

1.

ЭЛЕМЕНТЫ ЛИНЕЙНОЙ АЛГЕБРЫ
Лектор: Ефремова О.Н., доцент ОММФ ТПУ

2. Литература

• Апатенок Р.Ф., Маркина А.М., Попова Н.В., Хейнман В.Б.
Элементы линейной алгебры и аналитической геометрии
Ильин В.А., Позняк Э.Г. Линейная алгебра
Ильин В.А., Позняк Э.Г. Аналитическая геометрия
Ефимов Н.В. Краткий курс аналитической геометрии
Клетеник Д.В. Сборник задач по аналитической геометрии
Апатенок Р.Ф., Маркина А.М., Хейнман В.Б. Сборник задач
по линейной алгебра и аналитической геометрии
• Барышева В.К., Ивлев Е.Т., Пахомова Е.Г. Руководство к
решению задач по аналитической геометрии

3. Глава I. Элементы линейной алгебры

Линейная алгебра – раздел алгебры, изучающий
объекты линейной природы. В данной главе вы
познакомитесь с понятием определителя, изучите разные
методы решения систем линейных неоднородных и
однородных уравнений.

4. § 1. Матрицы и действия над ними

Определение. Матрицей размера m n называется таблица,
образованная из элементов некоторого множества
(например, чисел или функций) и имеющая m строк и n
столбцов.
Если m n, то матрицу называют прямоугольной.
Если m n, то матрицу называют квадратной матрицей
порядка n.
A 1 2 3
0 1 4
размер 2 3
3 5 2
A 1 3 2
6 7 3
размер 3 3

5.

Обозначения матриц
a11
a
A 21
am1
a12
a22
am 2
a1n
a2 n
,
amn
a11 a12
a21 a22
A
a
m1 am 2
a1n
a2 n
amn
Две матрицы A и B считаются равными, если они одинакового
размера, и элементы, стоящие в матрицах A и B на
одинаковых местах, равны между собой, т.е. aij bij.

6.

Элементы, из которых составлена матрица, называются
элементами матрицы.
Элементы матрицы обозначают малыми латинскими буквами а,
b, c, … с двойным индексом:
aij , где i – номер строки, j – номер столбца.
Например, элемент a23 = 4 находится во второй строке и в
третьем столбце.
A 1 2 3
0 1 4

7. Основные виды матриц

a11
a
1) Матрицу A 21 размера ( m 1 ) называют
am1
матрицей-столбцом длины m.
2) Матрицу A a11 a12 a1n размера
называют матрицей-строкой длины n.
(1 n )
3) Нулевой матрицей называют матрицу, все элементы
которой равны нулю:
0 0 0
0 0 0
O
0 0 0

8.

4) Пусть А – квадратная матрица.
Элементы a11, a22, …, akk называют элементами главной
диагонали матрицы.
Квадратная матрица, у которой все элементы, стоящие вне
главной диагонали, равны нулю, называется диагональной:
a11 0
0 a
22
A
0 0
0
0
ann
Диагональная матрица, у которой все элементы главной
диагонали равны 1, называется единичной:
1 0 0
0 1 0
0 0 1
Обозначают: E.

9.

5) Пусть A – квадратная матрица порядка n. Элементы
a1n, a2,n-1, a3,n-2, …, an1 называют элементами побочной
диагонали матрицы.
Квадратные матрицы, у которых все элементы ниже (выше)
главной или побочной диагонали равны нулю, называются
треугольными.
b11 b1, n 2 b1, n 1 b1n
a11 a12 a13 a1n
0 a a a
b
b
b
0
2, n 2
2, n 1
22
23
2n
21
A 0 0 a33 a3 n , B b31 b3, n 2
0
0 ,
0 0 0 a
b 0
0
0
nn
n1
0
0
d1n
0
c11 0 0 0
0
c c
0
d
d
0
0
2, n 1
2n
21 22
C c31 c32 c33 0 , D 0 d3, n 2 d3, n 1 d3n
d d
d
d
cn1 cn2 cn3 cnn
n, n 2
n, n 1
nn
n1

10.

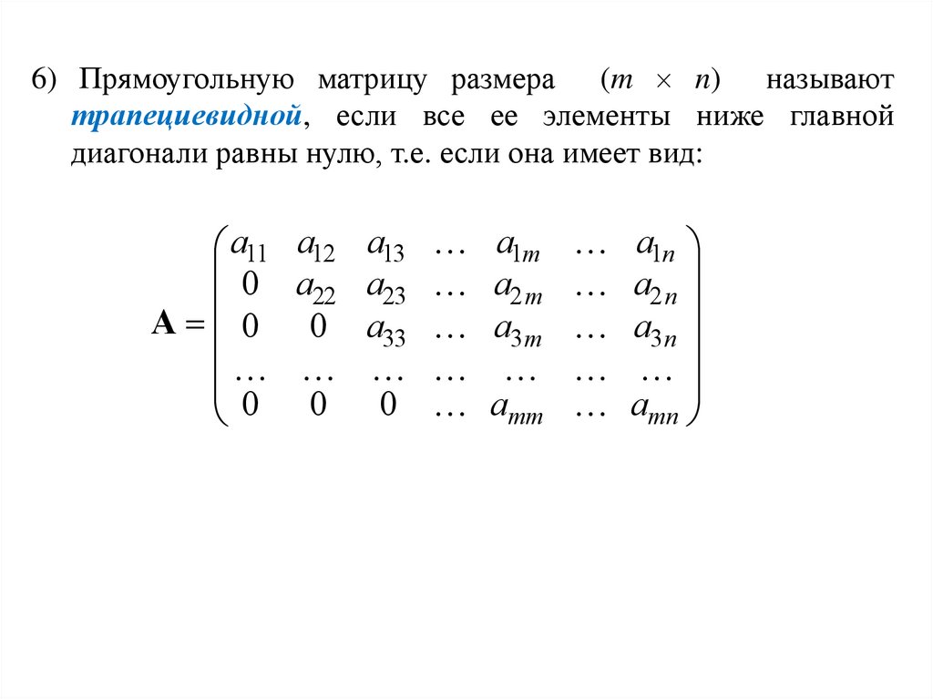
6) Прямоугольную матрицу размера (m n) называют
трапециевидной, если все ее элементы ниже главной
диагонали равны нулю, т.е. если она имеет вид:
a11 a12
0 a
22
A 0 0
0 0
a13
a23
a33
0
a1m
a2 m
a3 m
amm
a1n
a2 n
a3 n
amn

11. Линейные операции над матрицами

1. Умножение матрицы на число.
2. Сложение матриц.
Определение. Произведением матрицы A = (aij) на число
называется такая матрица B = (bij), элементы которой
равны
произведениям
соответствующих
элементов
матрицы A на число , т.е. bij = ·aij.
Обозначают: ·A, A.
Частный случай: (-1)·A – противоположная матрице A,
Обозначают –A.
Если
A 1 2 3 , то
0 1 4
2A 2 4 6 .
0 2 8

12.

Определение. Суммой двух матриц A = (aij) и B = (bij)
одинакового размера, называется такая матрица C = (cij),
элементы которой равны суммам соответствующих
элементов матриц A и B, т.е. cij = aij + bij .
Обозначают: A + B
Частный случай: A + (–B) – разность матриц A и B.
Обозначают: A – B.
A 1 2 3
0 1 4
A B 0 5 3
2 5 1
B 1 3 0
2 4 3
A B 2 1 3
2 3 7

13. Свойства линейных операции над матрицами

1) A B B A
2) ( A B ) C A ( B C )
3) A O A
4) A ( A ) O
5) ( A ) ( )A
6) ( )A A A
7) ( A B ) A B
8) 1A A

14. Нелинейные операции над матрицами

1. Умножение двух матриц.
2. Транспонирование матрицы.
Рассматриваем числовые матрицы.
1. Умножение матрицы-строки A на матрицу-столбец B
одинаковой длины n называется число c, равное сумме
произведений их соответствующих элементов, т.е.
c a11 · b11 + a12 · b21 + a13 · b31 + … + a1n · bn1 .

15.

Произведением матрицы A размера m n на матрицу B
размера n k называется матрица C размера m k
такая, что каждый ее элемент cij является произведением
i-й строки матрицы A на j-й столбец матрицы B, т.е.
cij ai1 · b1j + ai2 · b2j + ai3 · b3j + … + ain · bnj .
Обозначают: A ·B, AB.
Запомните! Количество столбцов в матрице A совпадает с
количеством строк матрицы B.
АВ ≠ ВА
размер 3 2
размер 2 3
размер 3 3

16. Свойства операции умножения матриц

1) AE EA A , AO OA O
2) ( AB)C A( BC)
3) ( A B)C AC BC
4) C( A B) CA CB

17.

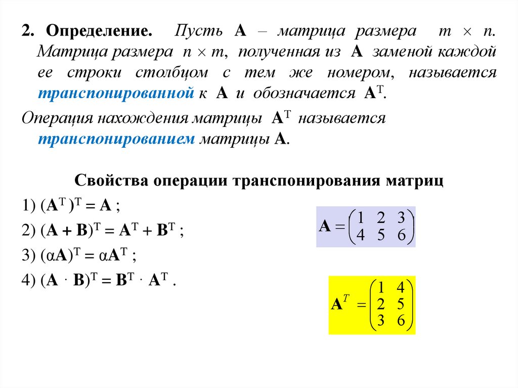
2. Определение. Пусть A – матрица размера m n.
Матрица размера n m, полученная из A заменой каждой
ее строки столбцом с тем же номером, называется
транспонированной к A и обозначается AТ.
Операция нахождения матрицы AТ называется
транспонированием матрицы A.
Свойства операции транспонирования матриц
1) (AТ )T = A ;
1 2 3
T
T
T
A
2) (A + B) = A + B ;
4 5 6
3) (αA)T = αAT ;
4) (A · B)T = BT · AT .
1 4
T
A 2 5
3 6

18. §2. Определители

1. Вспомогательные определения
Определение. Пусть n – натуральное число. Факториалом
числа n (обозначают: n!)
называют произведение
натуральных чисел от 1 до n включительно, т.е.
n!= 1·2·3·…·n.
Факториал числа 0 полагают равным 1, т.е. 0! = 1.
Определение. Расположение n чисел в любом порядке
называется перестановкой этих чисел.
Пусть дана некоторая перестановка n различных чисел
α1, α2, …, αi, …, αk, …, αn.
Говорят, что два числа αi и αk образуют инверсию в
перестановке, если большее число стоит левее меньшего, т.е.
если αi > αk.
Количество пар, образующих инверсию в перестановке,
называется числом инверсий в перестановке. Пропустить 6 строк

19. 2. Определение определителя

Пусть A – квадратная числовая матрица порядка n.
Определение. Определителем матрицы A (определителем
порядка n) называется число, равное алгебраической сумме n!
слагаемых, удовлетворяющих следующим условиям:
1) каждое слагаемое есть произведение n элементов матрицы,
взятых по одному из каждой строки и каждого столбца;
2) слагаемое берется со знаком «плюс», если число инверсий в
перестановке первых индексов сомножителей и число
инверсий в перестановке вторых индексов сомножителей в
сумме дают четное число. В противном случае слагаемое
берется со знаком «минус».
Определитель матрицы A обозначают |A|, detA или
a11 a12 a1n
a21 a22 a2 n
Пропустить 0,5-1 страницу
an1 an 2 ann

20.

21. 3. Свойства определителей

1. При транспонировании матрицы ее определитель не
Пропустить 4 строки
меняется.
2. При перестановке любых двух строк (столбцов) определитель
меняет знак. Пропустить 4 строки
3. Общий множитель элементов любой строки (столбца)
можно выносить за знак определителя. Пропустить 4 строки
4. Если все элементы k-й строки определителя |A| являются
суммами двух элементов, то определитель равен сумме двух
определителей |A1| и |A2|, у которых все строки кроме k-й
совпадают со строками определителя |A|, а k-я строка в
определителе |A1| состоит из первых слагаемых, а в
определителе |A2| – из вторых слагаемых.
Пропустить 4 строки

22.

5. Определитель равен нулю если:
а) он имеет строку (столбец), состоящую из нулей;
б) он имеет хотя бы две одинаковые строки (столбца);
в) он имеет хотя бы две пропорциональные строки (столбца).
Пропустить 4 строки
6. Определитель не изменится, если к каждому элементу i-й
строки (столбца) прибавить соответствующий элемент k-й
строки (столбца), умноженный на число α 0.
Пропустить 4 строки
7. Если A и B – квадратные матрицы порядка n,
существует AB и BA, причем |A B| = |B A| = |A|·|B|.
то

23. 4. Теорема Лапласа и ее следствие

Пусть A – числовая матрица размера m×n.
Определение. Выберем в матрице A произвольно k строк и k
столбцов. Из элементов, стоящих на пересечении выбранных
строк и столбцов составим определитель Mk. Определитель Mk
называют минором k-го порядка матрицы A.

24.

Определение. Выберем в матрице A минор к-го порядка Mk.
Вычеркнем из матрицы A строки и столбцы, из элементов
которых состоит минор Mk. Определитель Mk*, составленный
из оставшихся элементов матрицы A, называется
дополнительным минором к минору Mk.
Число Ak ( 1)i1 i2 ik j1 j2 jk M k* называется
алгебраическим дополнением минора Mk.
Алгебраическое дополнение элемента aij обозначают Aij и
находят по формуле:
Aij = (–1)i+j · Mij.
Пропустить 4-6 строк

25.

Теорема (Лапласа). Пусть в определителе порядка n выбрано k строк
(столбцов) (где 1 k n–1). Тогда определитель равен сумме
произведений всех миноров k-го порядка, содержащихся в выбранных
строках (столбцах), на их алгебраические дополнения.
Следствие 1 (теоремы Лапласа). Определитель равен сумме произведений
всех элементов любой строки (столбца) на их алгебраические дополнения,
т.е.
|A|=ai1Ai1+ai2Ai2+…+ainAin
|A|=a1jA1j+a2jA2j+…+anjAnj
(разложение определителя по i-той строке (j-тому столбцу).
Следствие 2 (теоремы Лапласа). Сумма произведений элементов i-й строки
(столбца) определителя на алгебраический дополнения соответствующих
элементов k-й строки (столбца) этого определителя равна нулю. Т.е.
ai1Ak1+ai2Ak2+…+ainAkn=0
a1jA1k+a2jA2k+…+anjAnk=0

26.

Пример не записывать, оставить место для решения

27. § 3. Обратная матрица

Определение. Обратной к матрице A называется матрица,
обозначаемая A-1, такая, что A·A-1 = A-1 · A = E.
Свойства обратной матрицы
1. Если матрица A имеет обратную, то A и A-1 – квадратные
одного порядка.
Пропустить 0,5 страницы
2. Если обратная матрица существует, то она единственная.
Пропустить 0,5 страницы
3. Если матрица A имеет обратную, то определитель
матрицы A отличен от нуля.
Пропустить 0,5 страницы

28.

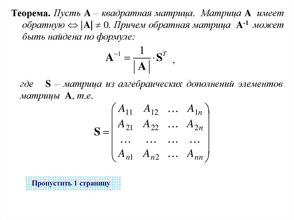
Теорема. Пусть A – квадратная матрица. Матрица A имеет
обратную |A| 0. Причем обратная матрица A-1 может
быть найдена по формуле:
1
A
ST ,
A
1
где S – матрица из алгебраических дополнений элементов
матрицы A, т.е.
A11 A12
A 21 A 22
S
A
n1 A n 2
Пропустить 1 страницу
A1n
A 2n
A nn

29.

Пропустить 1 страницу, пример не записывать

30. § 3. Ранг матрицы

Определение. Минор Mk матрицы A называется ее
базисным минором, если он отличен от нуля, а все миноры
матрицы A более высокого порядка k +1, k +2, …, t равны
нулю.
Определение. Рангом матрицы A называется порядок её
базисного минора.
Обозначают: r(A) или rang(A).
Строки и столбцы матрицы, на пересечении которых стоят
элементы базисного минора, называются базисными.

31.

Методы нахождения ранга матрицы
1. Метод окаймляющих миноров (самостоятельно).
2. Метод элементарных преобразований.
Элементарными преобразованиями матрицы называются
следующие преобразования:
1) умножение строки (столбца) на число 0;
2) прибавление к одной строке (столбцу) другой строки
(столбца), умноженной на число 0;
3) перестановка двух строк (столбцов);
4) вычеркивание одной из двух пропорциональных или
равных строк (столбцов);
5) вычеркивание нулевых строк (столбцов).
Определение. Матрица B называется эквивалентной матрице
A, если она может быть получена из A элементарными
преобразованиями.
Обозначают: A ~ B.

32.

Теорема. Эквивалентные матрицы имеют равные ранги.
Теорема. Любая матрица A эквивалентна некоторой
треугольной или трапециевидной матрице, не содержащей
нулевых и пропорциональных строк. Причем эта треугольная
или трапециевидная матрица может быть получена из A
элементарными преобразованиями только строк.
Схема нахождения ранга матрицы
(метод элементарных преобразований):
1) с помощью элементарных преобразований строк получаем
для матрицы A эквивалентную треугольную или
трапециевидную матрицу B;
2) находим в матрице B базисный минор и определяем ранг
матрицы B и матрицы A.
Пропустить 0,5 страницы

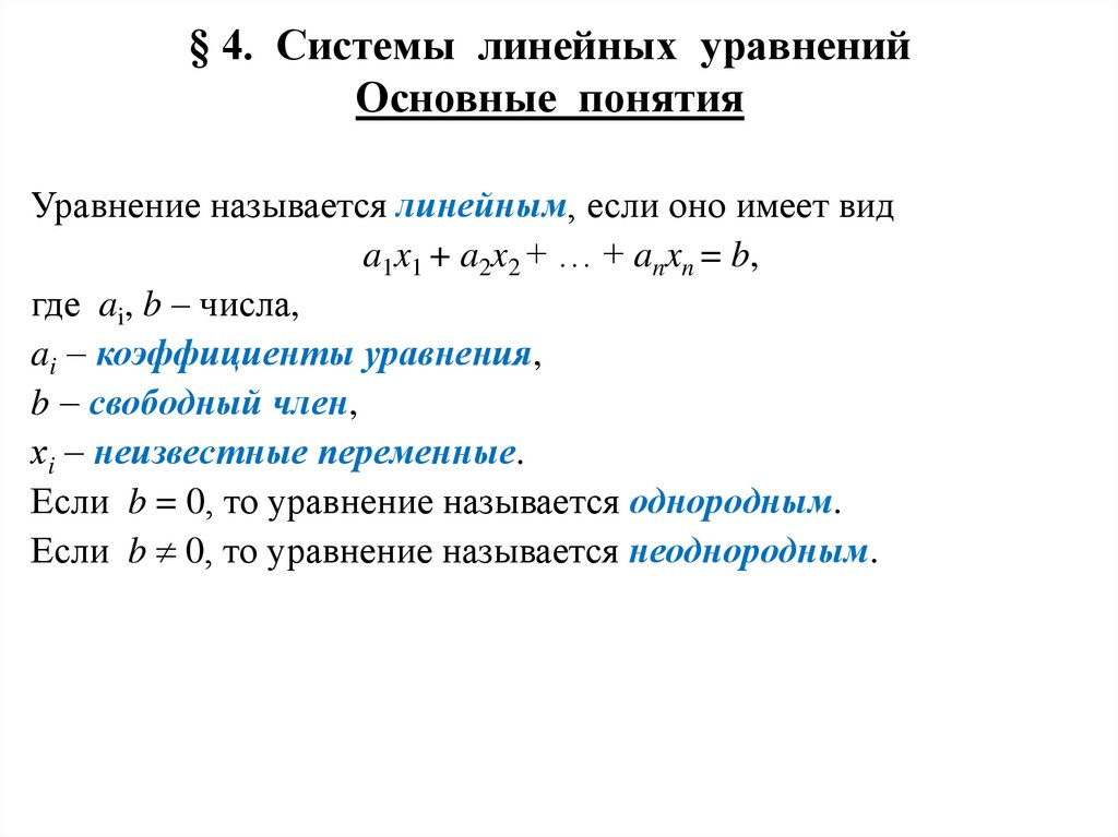
33. § 4. Системы линейных уравнений Основные понятия

Уравнение называется линейным, если оно имеет вид
a1x1 + a2x2 + … + anxn = b,
где ai, b – числа,
ai коэффициенты уравнения,
b свободный член,
хi неизвестные переменные.
Если b = 0, то уравнение называется однородным.
Если b 0, то уравнение называется неоднородным.

34.

Рассмотрим систему m линейных уравнений с n
неизвестными, т.е. систему вида
(*)
Основная матрица
a11
a21
A
a
m1
a12 a1n
a22 a2 n
am 2 amn
Расширенная матрица
a11
a21
*
A
a
m1
a12 a1n
a22 a2 n
am 2 amn
b1
b2
bm
Определение. Матрица, составленная из коэффициентов при
неизвестных, называется основной матрицей системы (*).

35.

Определение. Матрица, полученная из основной матрицы
системы с добавлением справа матрицы-столбца свободных
членов, называется расширенной матрицей системы (*).
x1
матрица-столбец неизвестных
x2
X
x
n
b1
b2
матрица-столбец свободных членов
B
b
m
Тогда система (*) примет вид
AX = B.
Его называют матричной формой записи СЛУ (*).

36.

Упорядоченный набор чисел c1, c2, …, cn называется решением
системы (*), если он обращает в верное равенство каждое
уравнение системы.
Если система линейных уравнений имеет хотя бы одно решение,
то ее называют совместной.
Система линейных уравнений, не имеющая решений, называется
несовместной.
Система, имеющая единственное решение, называется
определенной.
Система,
имеющая
множество
решений,
называется
неопределенной.

37.

Теорема 1 (Кронекера – Капелли). Система линейных
уравнений (*) совместна ранг основной матрицы системы
равен рангу ее расширенной матрицы, т.е.
r(A) = r(A*).
Теорема 2 (критерий единственности решения).
Система линейных уравнений (*) имеет единственное решение
ранг основной матрицы системы равен рангу ее
расширенной матрицы и равен числу переменных, т.е.
r(A) = r(A*) = n.

38.

Методы решения СЛУ
I. Матричный метод
1. Пусть m = n и |A| 0.
Тогда r(A) = r(A*) = n. Следовательно, СЛУ имеет
единственное решение.
2. Если |A| 0, то существует A-1 .
AX = B матричная форма записи СЛУ.
Умножим это равенство слева на A-1 :
A-1 (AX) = A-1 В.
Воспользуемся свойством произведения матриц
(A-1 A) X = A-1 В.
Так как A-1 A = Е и Е X = Х, то получим
X = A-1 В.
Таким образом, решение СЛУ можно найти по формуле
X = A-1 В.

39. II. Метод Крамера

Теорема (Крамера). Если в системе линейных уравнений число
уравнений m и число неизвестных n совпадает и
|A| 0, то система совместна и имеет единственное решение,
которое может быть найдено по формулам
где = |A|, а i – определитель, получаемый из определителя
заменой его i-го столбца на столбец свободных членов.
Пропустить 1 страницу

40. III. Метод Гаусса (метод исключения неизвестных)

Элементарными преобразованиями системы линейных
уравнений называются преобразования следующего вида:
1) умножение обеих частей уравнения на число α 0;
2) прибавление к одному уравнению другого, умноженного на
число α 0;
3) перестановка двух уравнений;
4) вычеркивание одного из двух пропорциональных или
одинаковых уравнений.
Определение. Две системы называются эквивалентными
(равносильными), если их решения совпадают.

41.

III. Метод Гаусса
Прямой ход.
1. С помощью элементарных преобразований приводим СЛУ
к эквивалентной, которая имеет расширенную матрицу
треугольного или трапециевидного вида:
или
2. Исследуем СЛУ на совместность, сравнивая ранги
основной и расширенной матриц системы.
Если r(A) = r(A*) = n, то СЛУ имеет единственное решение.
Если r(A) r(A*), то СЛУ не имеет решения.

42.

III. Метод Гаусса
3. Если r(A) = r(A*) n, то СЛУ имеет бесконечное
множество решений. В этом случае в основной матрице
полученной системы выбираем базисный минор и
определяем базисные (зависимые) неизвестные.
Неизвестные, не вошедшие в базисный минор, называют
свободными (независимыми).
4. Выражаем базисные неизвестные через свободные.

43.

III. Метод Гаусса
Обратный ход.
5. Начиная с последнего уравнения (в обратном порядке),
выражаем все зависимые неизвестные через свободные.
Система, в которой зависимые переменные выражены через
свободные, называется общим решением системы.
6. Придавая свободным переменным в общем решении
конкретные значения, получаем бесконечное множество
решений системы.
Каждое из этих решений называют частным решением
СЛУ.
Пропустить 1-1,5 страницы

44. §5. Системы линейных однородных уравнений

Рассмотрим систему m линейных однородных уравнений с n
неизвестными, т.е. систему вида
(**)
СЛОУ всегда имеет нулевое (тривиальное) решение, т.е.
x1 = x2 = … = xn = 0.
Если СЛОУ имеет множество решений, то говорят, что система
имеет нетривиальные решения.
Теорема
(критерий
существования
нетривиальных
решений). Система линейных однородных решений имеет
нетривиальное решение ранг её основной матрицы
системы меньше числа неизвестных, т.е. r(A) n.

45.

Теорема
(существования
фундаментальной
системы
решений). Пусть r – ранг матрицы СЛОУ (**). Если
система имеет нетривиальные решения, то существуют
(n - r) решений таких, что любое другое ее решение будет их
линейной комбинацией.
Эти решения называются фундаментальной системой решений
(ФСР).
Схема решения СЛОУ
1. Находим общее решение системы.
2. Выбираем любой, отличный от нуля, определитель порядка
(n - r).
3. В качестве значений для свободных неизвестных поочередно
берем строки определителя и записываем (n - r) решений.
Замечание. Чаще всего при нахождении ФСР в качестве
определителя порядка (n - r) берут определитель единичной
матрицы.
Пропустить 1,5-2 страницы
English     Русский Rules