Затухающие колебания
2.97M
Category: physicsphysics

Затухающие колебания. Сложение взаимно перпендикулярных колебаний

1. Затухающие колебания

Иллюстративный материал к
лекции №2
среда, 17 сентября 2025 г.

2.

Сложение взаимно перпендикулярных
колебаний
x A cos t
y B cos t
Для
нахождения
уравнения
траектории
результирующего колебания из уравнений
исключается t.
После преобразований:
x 2 y 2 2 xy
2
cos
sin
2
2
AB
A
B
уравнение эллипса, полуоси которого зависят от разности фаз

3.

Фигуры Лиссажу
Получаются при сложении перпендикулярно направленных
колебаний разных частот: x y
Если
x y m n

4.

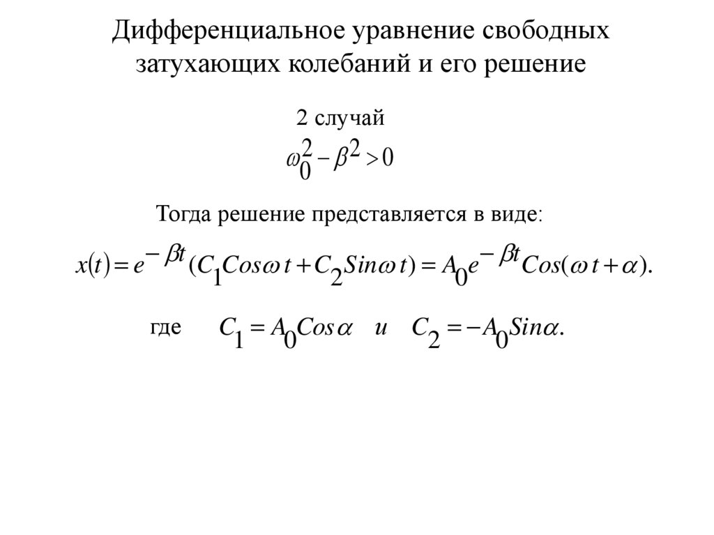
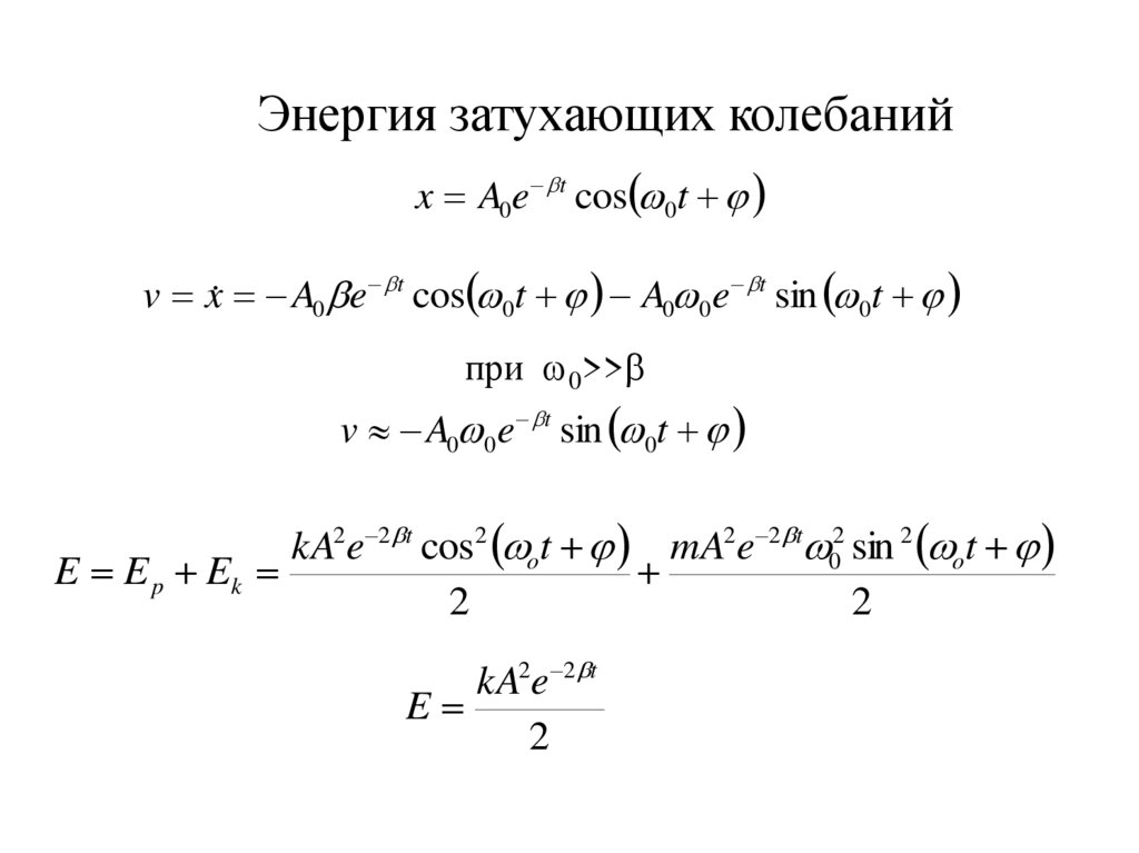
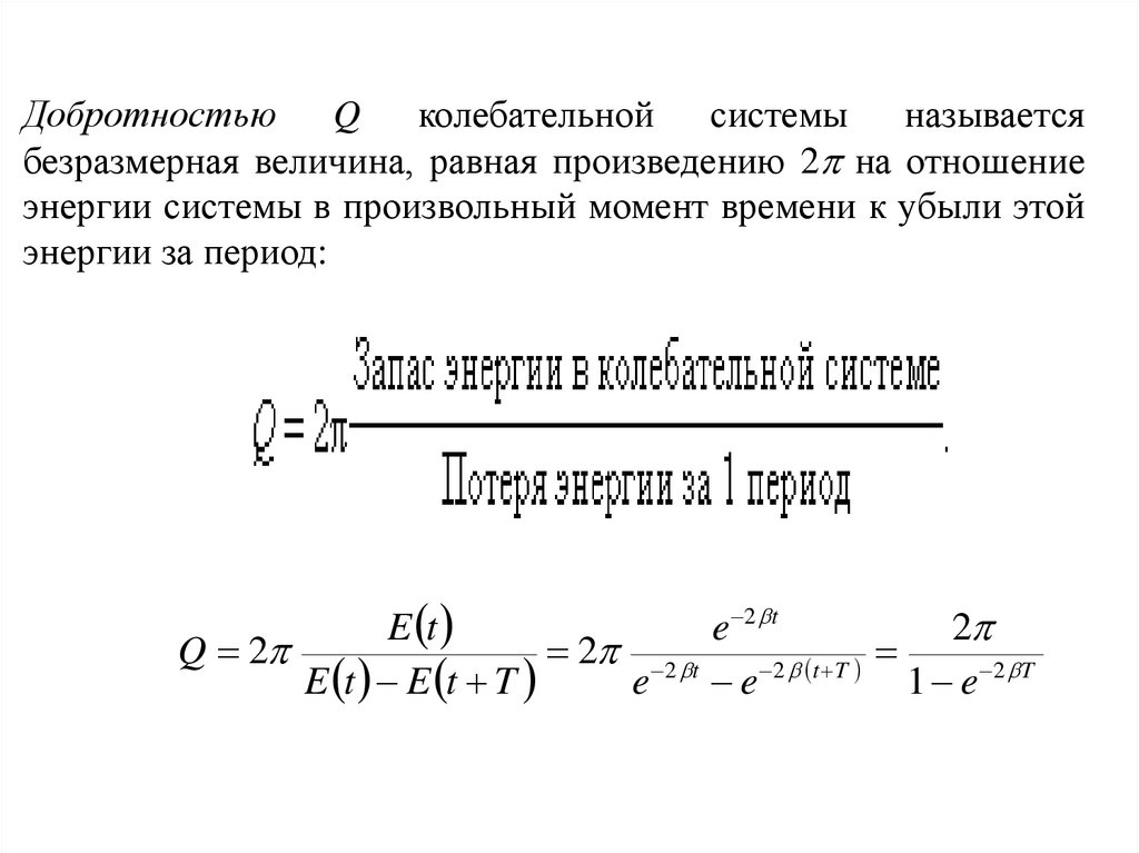
Затухающие колебания
В реальных системах амплитуда
колебаний,
происходящие под действием
внутренних
сил системы, со временем
уменьшается
из-за потерь энергии.
В механических системах колебания затухают из-за взаимного
трения частей системы или сопротивления среды; в колебательном
контуре – из-за выделения джоулева тепла или излучения
электромагнитной энергии

5.

Зависимость силы сопротивления среды от
относительной скорости тел в данной среде
English     Русский Rules