Метод контурных токов
МЕТОД КОНТУРНЫХ ТОКОВ (МКТ)
1.10M
Category: physicsphysics

Метод контурных токов

1. Метод контурных токов

2. МЕТОД КОНТУРНЫХ ТОКОВ (МКТ)

Вывод МКТ основан на решении полной системы уравнений,
составленной по законам Кирхгофа.
E1
R1
I1 а I3
н.о.
I2
R2
I
R3
н.о.
II
E3
n 2
т 3
E2
b
R4
Контурный ток в электротехнике — это фиктивный ток,
который замыкается в независимых замкнутых контурах,
отличающихся друг от друга наличием хотя бы одной новой
ветви.

3.

Вывод МКТ основан на решении полной системы уравнений,
составленной по законам Кирхгофа.
E1
R1
I1 а I3
н.о.
I2
R2
I
R3
н.о.
II
E3
n 2
т 3
E2
b
R4
узел «а»: I1 I 2 I 3 0
I контур: I1R1 I 2 R2 E1 E2
II контур: I 2 R2 I3 ( R3 R4 ) E3 E2
(3.1)
(3.2)
(3.3)

4.

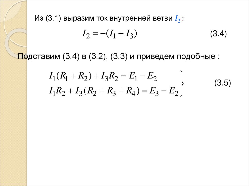
Из (3.1) выразим ток внутренней ветви I2 :
I 2 ( I1 I3 )
(3.4)
Подставим (3.4) в (3.2), (3.3) и приведем подобные :
I1( R1 R2 ) I3 R2 E1 E2
I1R2 I3 ( R2 R3 R4 ) E3 E2
(3.5)

5.

Из (3.1) выразим ток внутренней ветви I2 :
I 2 ( I1 I3 )
(3.4)
Подставим (3.4) в (3.2), (3.3) и приведем подобные :
I1( R1 R2 ) I3 R2 E1 E2
I1R2 I3 ( R2 R3 R4 ) E3 E2
(3.5)
Формально введем понятие контурных токов, замкнув токи
внешних ветвей по соответствующим контурам:
I11 - контурный ток I контура
I1 I11
I22 - контурный ток II контура
I3 I 22

6.

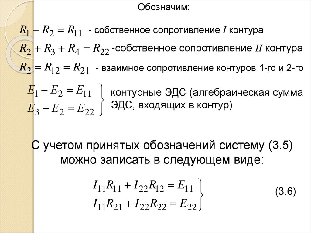
Обозначим:
R1 R2 R11 - собственное сопротивление I контура
R2 R3 R4 R22 -собственное сопротивление II контура
R2 R12 R21 - взаимное сопротивление контуров 1-го и 2-го
Е1 Е2 Е11 контурные ЭДС (алгебраическая сумма
ЭДС, входящих в контур)
Е3 Е2 Е22
С учетом принятых обозначений систему (3.5)
можно записать в следующем виде:
I11R11 I 22 R12 E11
I11R21 I 22 R22 E22
(3.6)

7.

Структура уравнений, составленных по МКТ:
I11R11 I 22 R12 ... I nn R1n E11
I11R21 I 22 R22 ... I nn R2n E22
.........................................................
I11Rn1 I 22 Rn 2 ... I nn Rnn Enn
В результате решения полученной системы
уравнений находим контурные токи I11, I2 2, ..., In n,
а затем реальные токи в ветвях схемы I1, I2 , ..., In .

8.

Порядок решения задач методом контурных токов
1. Определить число узлов n и ветвей m схемы.
2. Выбрать (m - n + 1) взаимно независимых контуров и
задать для этих контуров направления обхода (н.о.).
3. Принять направления контурных токов совпадающим с
направлением обхода контуров.
4. Для выбранных контуров записать уравнения по МКТ и
решить полученную систему уравнений.
5. Произвольно расставить направления реальных токов в
ветвях.
6. Определить реальные токи в ветвях как алгебраическую
сумму контурных токов.
7. Произвести проверку решения с помощью баланса
мощности.

9.

Пример
E1
R1
I1 а I3
н.о.
I2
R2
I11
R2 5 Ом
н.о.
I22
R3 4 Ом
E3
R4 1 Ом
E1 3 В
E2
b
R1 2 Ом
R3
R4
E2 E3 12 В
I1 ? I 2 ? I 3 ?

10.

Пример
E1
R1
I1 а I3
н.о.
I2
R2
I11
R1 2 Ом
R3
R2 5 Ом
н.о.
I22
R3 4 Ом
E3
E1 3 В
E2
b
n 2
т 3
т n 1 2
R4 1 Ом
R4
E2 E3 12 В
I1 ? I 2 ? I 3 ?
Решение:
I11( R1 R2 ) I 22 R2 E1 E2
I11R2 I 22 ( R2 R3 R4 ) E3 E2

11.

Решение полученной системы методом подстановки :
7 I11 5 I 22 9
5 I11 10 I 22 0
I11 2 I 22
9 I 22 9
I11 2 Α
I 22 1 Α
Определение реальных токов в ветвях :
E1
R1
I1 а I3
н.о.
I2
R2
I11
R3
I22
E2
b
I1 I11 2 Α
н.о.
R4
E3
I 2 ( I11 I 22 ) 1 Α
I3 I 22 1 Α

12.

Проверка решения (баланс мощности)
R1
I1 а I3
R3
Баланс мощности:
I2
R2
E1
E3
Pист Pпотр
E2
b
R4
Pист E I E
Мощность источников:
E1 I1 E2 I 2 E3 I3 3 ( 2) 12 1 12 1 18 Вт
Мощность потребителей:
2
P
I
потр R R
I12 R1 I 22 R2 I32 ( R3 R4 ) ( 2)2 2 12 5 12 (4 1) 18 Вт

13.

Особенности применения метода контурных токов
при наличии в цепи источников тока
При наличии в схеме источника тока расчетные контуры
нужно выбрать так, чтобы каждый источник тока входил
только в один независимый контур. Тогда реальный ток
источника будет равен контурному току, и, следовательно,
этот контурный ток уже будет известен (для него не надо
записывать уравнения по МКТ). Но он будет входить в
уравнения для других контурных токов. При формировании
системы уравнений его необходимо перенести в правую
часть системы как известную величину.
Ток источника тока может замыкаться по произвольным
контурам, состоящим из ветвей, дополняющих ветвь
источника до замкнутого контура.

14.

Пример
найти неизвестные токи

15.

Решение:
I11 J k1
I 22 J k 2
n 6
т 9; тн 7
тн n 1 2
I33 ( R1 R3 R4 ) I 44 R3 I11R1 I 22 R4 E1
I33 R3 I 44 ( R2 R3 R5 ) I11R2 I 22 R5 E2
I 33 ( R1 R3 R4 ) I 44 R3 E1 I11 R1 I 22 R4
I 33 R3 I 44 ( R2 R3 R5 ) E2 I11 R2 I 22 R5
6 I 33 2 I 44 9
2 I 33 9 I 44 13

16.

Решение полученной системы методом Крамера :
6 2
Δ
6 9 2 2 50Ом2
2 9
9 2
Δ3
9 9 2 13 55 В Ом
13 9
6 9
Δ4
6 13 9 2 60 В Ом
2 13
Δ 3 55
I 33
1,1А
Δ 50
Δ 4 60
I 44
1,2 А
Δ 50

17.

Определение реальных токов в ветвях
I1 I 33 I11 1,1 2 0,9 А
I I 44 I11 1,2 2 3,2 А
. 2
I 3 I 33 I 44 1,1 1,2 2,3 А
.
I 4 I 33 I 22 1,1 1 2,1А
.
I 5 I 44 I 22 1,2 1 0,2 А
.
.
I 6 I 33 1,1А
I I 44 1,2 А
.
. 7

18.

Проверка решения
(баланс мощности)
U Jk 1 I 2 R2 I1 R1
3,2 3 0,9 1 10,5 В
U Jk 2 I 5 R5 I 4 R4
0,2 4 2,1 3 5,5 В
Pист J k1 U Jk 1 J k 2 U Jk 2 E1 I 6 E2 ( I 7 )
2 10,5 1 5,5 10 1,1 15 1,2 55,5Вт
Pпотр I1 R1 I 2 R2 I 3 R3 I 4 R4 I 5 R5
2
2
2
2
2
( 0,9) 2 1 ( 3,2) 2 3 (2,3) 2 2 (2,1) 2 3 (0,2) 2 4 55,5Вт

19.

МЕТОД НАЛОЖЕНИЯ
При расчете токов МКТ всегда можно добиться того, чтобы
ветвь с искомым током входила только в один независимый
контур. Тогда реальный ток будет совпадать с контурным, и
для него будет справедливо соотношение:
Δk1
Δk 2
I kk E11
E22
Δ
Δ
Δkn
Enn
Δ
Каждую из контурных ЭДС можно выразить через ЭДС
ветвей E1, E2, E3… Тогда:
I k E1 ak1 E2 ak 2 E3 ak 3 I k' I k'' I k'''
Ток в произвольной ветви равен алгебраической
сумме частичных токов, порождаемых каждым из
источников в отдельности.

20.

Порядок решения задач методом наложения
1. Определить число источников энергии в схеме.
Количество источников энергии равно количеству
частичных токов, подлежащих определению.
2. Поочередно рассчитать частичные токи в ветвях,
возникающие от действия каждого источника в
отдельности. При этом остальные источники мысленно
удаляются из цепи, но сохраняются их внутренние
сопротивления.
3. Истинные токи определяется алгебраической суммой
частичных токов.
4. Произвести проверку решения с помощью баланса
мощности.

21.

Пример
R1 4 Ом
R1
I1
а
E
b
I3
R2 6 Ом
R3
R3 4 Ом
I2
R4 1 Ом
c
R2
Jk
R4
d
E 10 В
Jk 2 А
I1 ? I 2 ? I3 ?
(метод наложения)
Решение:
источники
энергии : J k , Е
'
''
I1 I1 I1
I 2 I 2' I 2''
I 3 I 3' I 3''

22.

R1
I1
а
E
b
I' 1
b
I'3
c
R2
E
R1
R3
I2
а
rвн 0
I3
Jk
R4
R1
R3
I'2
c
R2
R4
d
а
b
rвн
d
I''1
I''3
R3
I''2
c
R2
Jk
R4
d

23.

Определение частичных токов в ветвях от действия
источника ЭДС :
R1
I'1
I'3
R3
I'2
а
c
R2
E
b
R4
d
'
I3 0
I1'
E
10

R1 R2 4 6
I 2' I1' 1 А

24.

Определение частичных токов в ветвях от действия
источника тока :
R1
I''1
I''3
R3
I''2
а
c
R2
b
Jk
R4
d
I 3'' J k 2 А
I 2'' I 3''
R1
4
2
0,8 А
R1 R2
4 6
I1'' I 3''
R2
6
2
1,2 А
R1 R2
4 6

25.

Определение истинных токов в ветвях :
I1 I1' I1'' 1 1,2 0,2 А
I 2 I 2' I 2'' 1 0,8 1,8 А
I 3 I 3' I 3'' 0 2 2 А
После определения искомых токов следует сделать
проверку решения одним из известных методов.
English     Русский Rules