505.67K
Category: financefinance

Инвестиции. Лекция 5

1.

План лекции:
1. Сущность и основные свойства облигаций;
2. Особенности инвестирования в облигации;
3. Общие подходы к оценке отчуждения облигации.

2.

Сущность и основные свойства облигаций

3.

Сущность и основные свойства облигаций
Согласно российскому законодательству облигациями называются "эмиссионные
ценные бумаги, закрепляющие право владельца на получение от эмитента облигаций
в предусмотренный
в них срок
их
номинальной
стоимости или иного
имущественного эквивалента. Облигация может также предусматривать право
владельца на получение фиксированного в ней процента от номинальной стоимости
облигации либо иные имущественные права. Доходом по облигации является
процент или дисконт".
Облигации по своим инвестиционным характеристикам относятся к особому
виду ценных бумаг – ценным бумагам с фиксированным доходом. Данные ценные
бумаги располагают в совокупности рядом специфических свойств.

4.

Сущность и основные свойства облигаций
1. Как правило, это долговые ценные бумаги, закрепляющие отношения займа между
заемщиком (эмитентом ценной бумаги) и заимодавцем (инвестором, владельцем ценной
бумаги). К таким ценным бумагам помимо облигаций относятся сертификаты, векселя,
чеки и т.п. По закону все выплаты по ценным бумагам с фиксированным доходом являются
обязательствами эмитента и не зависят от его финансово-экономического состояния. Как
следует из Закона, по долговым ценным бумагам эмитент (заемщик) обязуется выплачивать
держателю ценной бумаги (заимодавцу), во-первых, периодические купонные выплаты и,
во-вторых, саму занятую сумму, что составляет номинальную стоимость (номинал)
ценной бумаги. Уклонение эмитента от выполнения декларированных им платежей по
ценным бумагам с фиксированным доходом является достаточным основанием для
держателя такой ценной бумаги по инициированию процедуры принудительного
исполнения обязательств.

5.

Сущность и основные свойства облигаций
2. Для них эмитентом вводится определенная дата погашения. Под датой погашения
понимают установленный эмитентом день, когда эмитент осуществляет последнюю
выплату по ценной бумаге. Обычно эмитент при погашении выплачивает инвестору
занятую сумму (номинал ценной бумаги).
Следует иметь в виду, что выплата номинала при погашении ценной бумаги является
наиболее часто встречающейся формой расчетов. Однако имеются облигации, номинал
которых выплачивается установленными долями при выплате очередных купонных выплат
(так называемые облигации с амортизацией долга). Иногда эмитент устанавливает премии
к номиналу при погашении облигации.
Дата погашения определяет важную характеристику долговых ценных бумаг – срок до
погашения
ценной
бумаги
(чаще
используют
термин
"срок
погашения
облигации"), который определяется как количество лет, в течение которых эмитент имеет
обязательства по платежам по ценной бумаге.

6.

Сущность и основные свойства облигаций
3. Они имеют фиксированную или заранее определенную схему выплаты номинала и
процентных (купонных) сумм. Можно указать различные способы выплат по ценным
бумагам с фиксированным доходом, но наиболее известны три подобные схемы.
а) Отдельные ценные бумаги размещаются эмитентом на первичном рынке по цене
ниже номинала, так называемой дисконтной цене. Выплаты по таким финансовым
средствам проводятся один раз в день погашения, когда эмитент выплачивает инвестору
номинал ценной бумаги. Подобные ценные бумаги принято называть дисконтными,
бескупонными ценными бумагами. Примером дисконтной ценной бумаги могут служить
отечественные государственные краткосрочные облигации (ГКО). Такие облигации
размещались Центральным банком РФ в ходе аукционных торгов по дисконтной цене
(положим, 970 руб.), а через установленный срок (три, шесть или двенадцать месяцев)
следовало их погашение, и выплачивалась номинальная стоимость 1000 руб.

7.

Сущность и основные свойства облигаций
б) Другие ценные бумаги с фиксированным доходом могут гарантировать
получение фиксированных процентных (купонных) сумм и номинала через
строго определенные промежутки времени. Необходимо иметь в виду, что
базой для определения величины купонной суммы ценных бумаг с
фиксированным доходом служит их номинал.

8.

Сущность и основные свойства облигаций
в) В последние годы в мире широкое распространение получили ценные бумаги, по
которым выплачиваемые процентные (купонные) суммы являются не фиксированными, а
зависимыми, связанными с иными экономическими показателями – доходностью других
финансовых средств, темпом инфляции, состоянием фондового рынка и т.п. Считается, что
такие ценные бумаги имеют плавающую купонную ставку. В качестве примера можно
привести выпускаемые в России государственные сберегательные облигации. Согласно
условиям эмиссии этих облигаций, купонный доход по ним определяется как сумма двух
составляющих: во-первых, произведения выраженных в долях единицы месячных индексов
потребительских цен (ИПЦ) за шесть месяцев, предшествующих месяцу, в течение
которого объявляется купонный доход, и, во-вторых, фиксированной ставки, определяемой
эмитентом в решении о выпуске (не более 0,35% за купонный период).

9.

Сущность и основные свойства облигаций
4. Как правило, котировка ценных бумаг с фиксированным доходом
проводится не в денежных единицах (как это происходит при котировке
акций), а в процентах от номинальной стоимости. Например, 28.03.2012 г. на
момент закрытия торгов на ММВБ цена облигации "Абсолют Банка" –
"Абсолют Б-5" – составляла 96,35% от номинальной стоимости облигации.
Для того чтобы перевести котировальную цену в денежный эквивалент,
необходимо котировальную цену умножить на номинал и разделить
полученную сумму на сто. Так, цена закрытия торгов облигации "Абсолют Б5" составляла
(96,35 • 1000 руб.)/100 = 963,50 руб.

10.

Сущность и основные свойства облигаций
Классифицировать облигации можно по различным признакам. В частности,
имеет значение деление облигаций в зависимости от типа их эмитента. По этому
признаку облигации подразделяются на следующие виды.
1. Государственные: эмитентом является государство (в России – в лице
Министерства финансов).
2. Облигации государственных учреждений (в лице министерств и ведомств). Как
правило, эти учреждения выпускают облигации и используют полученные средства
для кредитования мелкого бизнеса, системы образования, строительства жилья,
поддержки фермерских хозяйств. На российском рынке ценных бумаг примером
облигации государственных учреждений могут служить облигации Банка России.

11.

Сущность и основные свойства облигаций
3. Муниципальные: эмитентом являются местные органы власти.
4. Корпоративные: эмитентом являются юридические лица (чаще открытые
акционерные общества). Правила и особенности эмиссии облигаций
акционерными
обществами
приведены
в
Федеральном
законе
"Об
акционерных обществах".
Облигации корпораций принято классифицировать по степени риска,
связанного с их покупкой. Наиболее надежными считаются облигации,
обеспеченные залогом. Если облигации обеспечиваются недвижимостью
фирмы, то их относят к ипотечным облигациям. В качестве залога могут
использоваться и финансовые средства компании.

12.

Сущность и основные свойства облигаций
Российское
корпорациями
законодательство
конвертируемых
облигаций,
допускает
которые
выпуск
могут
быть
конвертированы либо в акции, либо в иные облигации этой же компании.
Возможность конвертации облигации позволяет фирмам вводить в условия
выпуска положение о досрочном отзыве облигаций, согласно которому
фирма имеет право (но не обязательство) отозвать (погасить) свои облигации
до установленного срока погашения. Это право позволяет фирмам-эмитентам
более гибко реагировать на колебания финансового рынка в случае снижения
процентных ставок.

13.

Сущность и основные свойства облигаций
5. Иностранные: эмитентом являются правительственные учреждения и
корпорации других стран. Данные облигации имеют широкое распространение на
Западе, поскольку позволяют получать более высокую отдачу. Инвестирование в
облигации других стран имеет еще одно преимущество – изменение их цен не
связано с колебанием цен отечественных финансовых средств, что позволяет
добиться большей диверсификации инвестиционного портфеля.
При анализе иностранных облигаций принято использовать следующие понятия:
национальные
облигации:
их
выпускают
па
национальном
рынке
отечественные заемщики. Такие облигации, как правило, деноминированы в
национальной валюте;

14.

Сущность и основные свойства облигаций
• иностранные облигации: они размещаются на отечественных рынках, но
их эмитентами являются иностранные заемщики. Такие облигации также
деноминируются в национальной валюте. Например, так называемые
"облигации янки" (Yankee bonds) – это деноминированные в долларах США
облигации, выпускаемые на территории США иностранными эмитентами.
Аналогичные облигации выпускаются в Японии ("самураи" – Samurai bonds),
в Англии (Bulldog bonds);

15.

Сущность и основные свойства облигаций
• еврооблигации: их выпускают многонациональные синдикаты, и
размещаются такие облигации в тех странах, где национальная валюта не
является той валютой, в которой деноминируются данные облигации.
Еврооблигации не торгуются на традиционных национальных рынках
облигаций.

16.

Сущность и основные свойства облигаций
Инвестиционные возможности ценных бумаг с фиксированным доходом
определяются совокупностью следующих качеств:
они являются долговыми цепными бумагами, и любые выплаты по ним
представляют обязательства эмитента;
владелец таких ценных бумаг заранее знает даты и суммы предстоящих
купонных выплат по ним;
в установленный срок происходит погашение ценных бумаг, когда эмитент
выплачивает владельцу ценной бумаги ее номинал;
после погашения и полных расчетов с их владельцами ценные бумаги с
фиксированным доходом прекращают существование и перестают приносить
инвесторам доход.

17.

Особенности инвестирования в облигации

18.

Особенности инвестирования в облигации
Главная особенность инвестирования в облигации состоит в том, что в
общем случае облигации обеспечивают их владельцам получение дохода
(отдачи) за счет трех составляющих:
цены отчуждения облигации;
суммы купонных выплат;
процента на процент.

19.

Общие подходы к оценке цены отчуждения
облигации

20.

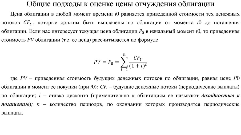
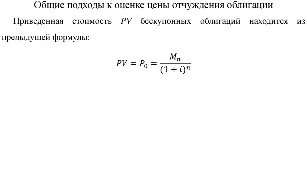
Общие подходы к оценке цены отчуждения облигации
Цена отчуждения облигации характеризует ту цепу, которая установится в
момент изменения собственника этой ценной бумаги. Чаще эта цена может
быть задана как:
а) номинал облигации
English     Русский Rules