498.50K
Category: mathematicsmathematics

Дифференцирование функций

1.

Интегрированный урок
математики и физики по теме:
«Дифференцирование функций»
Лифатова Л.А.,
МБОУ лицей №4 г. Чехова

2.

цели
Повторить, обобщить и систематизировать знания о производной.
Проверить уровень сформированности навыка нахождения
производных, способствовать выработке навыков в применении
производной к решению физических задач.
Развивать логическое мышление, память, внимание,
самостоятельность, коммуникативные навыки во время совместной
работы.
Формировать умение оценивать свой уровень знаний и стремление
его повышать.

3.

Устная работа
1.
Зависимость пути от времени
задана графиком. Найдите
среднюю скорость на
промежутке времени [2;4]
Какая из величин изменяется
неравномерно в зависимости
от переменной t?

4.

Устная работа
3.
Какое из утверждений неверно:
Сила – это производная работы по перемещению
Сила тока – это производная заряда по времени
Э.Д.С. индукции – это производная потока по времени
Теплоёмкость – это производная теплоты по температуре
Мощность – производная работы по времени

5.

I = q ′ (t)
Сила тока
ω =ϕ′ (t)
Угловая скорость
F=ma
Сила
E =mv2 / 2
Кинетическая энергия
P = mv
Импульс

6.

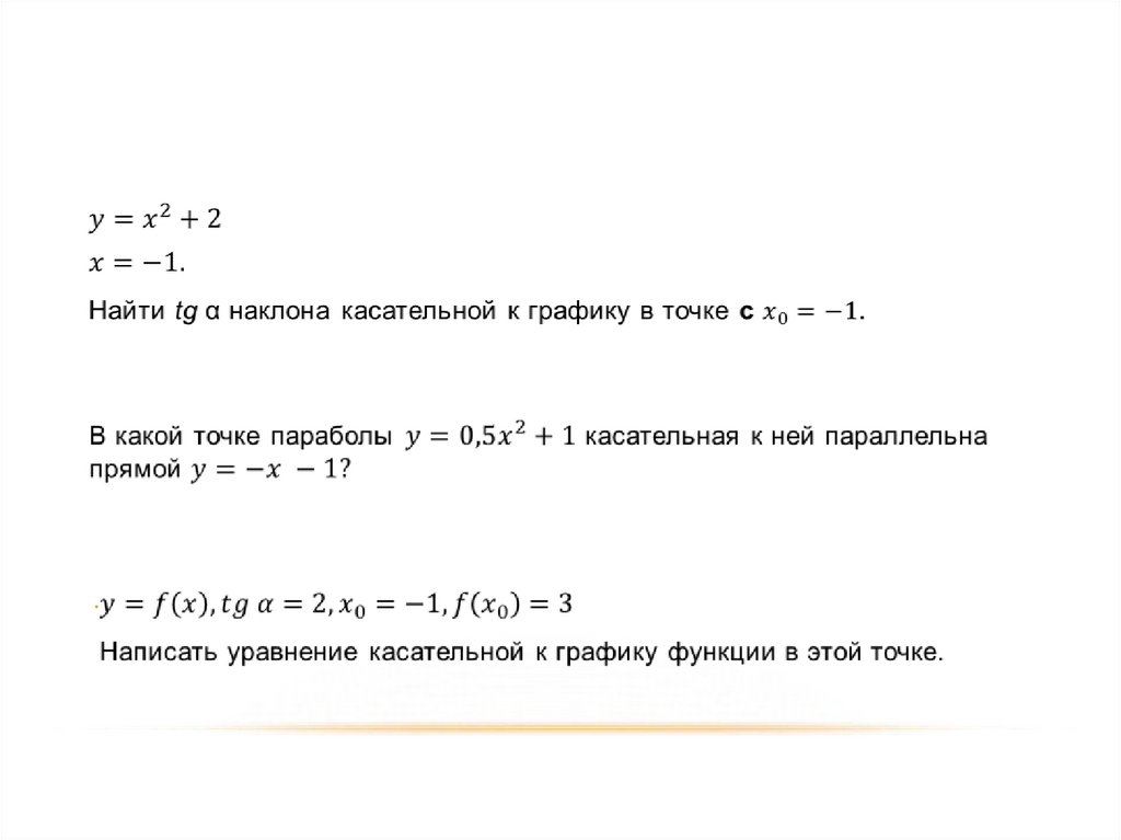
Устная работа
1
Найти tg α наклона касательной к графику в точке с
2
3
В какой точке параболы касательная к ней параллельна прямой
Написать уравнение касательной к графику функции в этой точке.

7.

Уравнение нормали к
графику функции
(Сообщение учащегося)

8.

Вопросы классу
•1.
2.
3.
Определение функции, дифференцируемой в точке на интервале
Какая связь между непрерывностью функции в точке и
дифференцируемостью функции в этой точке.
Верно ли утверждение: «Если функция непрерывна и монотонна на , то
она дифференцируема на этом интервале?

9.

физкультминутка

10.

Задания классу
1.
Найти , если
•2.
,
Найти , если

11.

Самостоятельная работа
На « 3»
На «4»
Дана
функция
.
А). Найти f(x).
Найти f(x) и решите
неравенство f(x) < 0.
Б). Какой по виду угол
образует при x > 0
касательная к графику
этой функции с осью x?
На «5»
Найти g’(x).

12.

Спасибо за урок
English     Русский Rules