Цели обучения:
Критерии оценивания
Answer:
Рефлексия
3.28M
Category: mathematicsmathematics

Тhe first wonderful limit

1.

Lesson
86-87
Тhe first
wonderful limit

2. Цели обучения:

10.4.1.15 - вычислять пределы,
применяя первый замечательный
предел

3. Критерии оценивания

Учащийся достиг цели обучения, если:
-знает первый замечательный
предел;
-вычисляет пределы, применяя
первый замечательный предел.

4.

Актуализация изученного
материала
Какие способы вычисления пределов вы знаете?
Способы вычисления пределов:
1)Непосредственной подстановкой
2)Разложение числителя и знаменателя на
множители и сокращение дроби
3)Умножение на сопряженные с целью
избавления от иррациональности
4)Деление на старшую степень переменной

5.

6.

1)Наклонную (горизонтальную) асимптоту найти через
выделение целой части.
2)Сделать проверку через предел
Дескрипторы:
1.Определяет вертикальную асимптоту
2.Определяет наклонную (горизонтальную) асимптоту с помощью
выделения целой части
3.Определяет наклонную (горизонтальную) асимптоту с помощью
предела

7. Answer:

1) х 1, х 3 верт. ас.;
у 1 гор. ас.
2) х 2 верт. ас.;
у 4 х 4 накл. ас
3) х 0 верт. ас.;
у 0,5 х 1,5 накл. ас.

8.

sin x
lim
1
x 0
x

9.

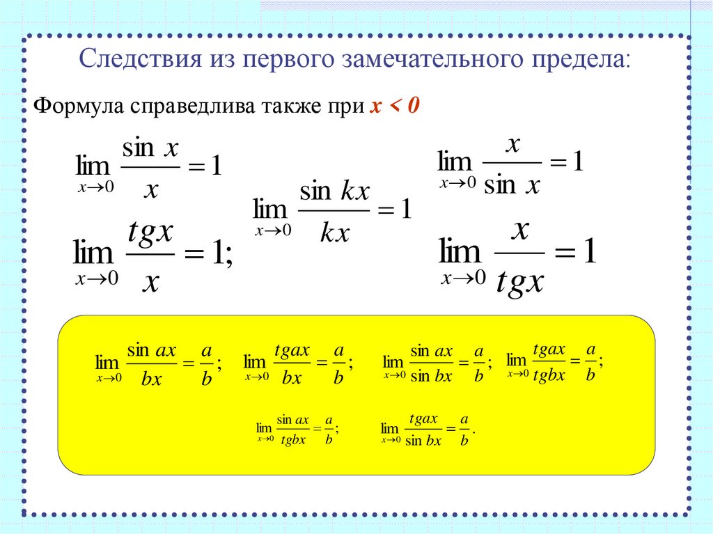
Следствия из первого замечательного предела:
Формула справедлива также при x < 0
sin x
lim
1
x 0
x
tgx
lim
1;
x 0 x
sin ax a
lim
;
x 0
bx
b
sin kx
lim
1
x 0
kx
lim
sin ax a
;
x 0 tgbx
b
lim
lim
x
lim
1
x 0 tgx
tgax a
sin ax a
;
; lim
x
0
x 0 sin bx
tgbx
b
b
tgax a
;
x 0 bx
b
lim
x
lim
1
x 0 sin x
tgax a
.
x 0 sin bx
b

10.

11.

sin 6 x
lim
x 0
4x
sin 6 x
sin 6 x 6 x
lim
lim
x 0
x 0
4x
4x 6x
3
sin 6 x 3
lim
2 x 0 6 x
2
1

12.

1 cos x
lim
2
x 0
x
2
x
x
2
sin
sin 1 1
1 cos x
2 lim 2 2
lim
lim
2
2
x 0
x 0
x 0
x
x
x 4 2
2
2

13.

14.

№1

15.

№2

16.

№3

17.

2
2
2
12

18.

19. Рефлексия

English     Русский Rules