Предел функции в точке
Предел функции в точке
Односторонние пределы
Односторонние пределы
Предел функции при x стремящемся к бесконечности
Основные теоремы о пределах
Основные теоремы о пределах
Основные теоремы о пределах
Вычисление пределов
Вычисление пределов
Раскрытие неопределенностей
Раскрытие неопределенностей
Раскрытие неопределенностей
Первый замечательный предел
Первый замечательный предел
Первый замечательный предел
Первый замечательный предел
Таблица эквивалентности
Определение непрерывности функции
Свойства непрерывных функций
Определение точки разрыва функции
Точки разрыва функции
Точки разрыва
Точки устранимого разрыва
Точки скачка
Точки разрыва II рода
Классификация точек разрыва
1.27M
Category: mathematicsmathematics

Предел функции. Замечательные пределы, раскрытие неопределенностей

1.

Лекция 2.
Предел функции. Замечательные
пределы, раскрытие
неопределенностей. Односторонние
пределы, классификация точек
разрыва.

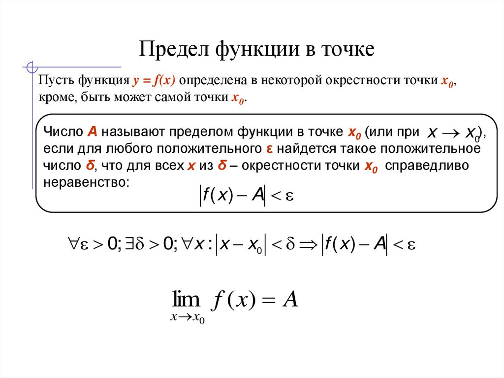
2. Предел функции в точке

Пусть функция y = f(x) определена в некоторой окрестности точки x0,
кроме, быть может самой точки x0.
Число А называют пределом функции в точке x0 (или при x x0),
если для любого положительного ε найдется такое положительное
число δ, что для всех х из δ – окрестности точки x0 справедливо
неравенство:
f (x) A
0; 0; x : x x0 f ( x ) A
lim f ( x) A
x x0

3. Предел функции в точке

0; 0; x : x x0 f ( x ) A
ε окрестность точки А
y
2
А
0
х0
х
δ окрестность точки x0
Геометрический смысл предела: для всех х из δ –
окрестности точки x0 точки графика функции лежат
внутри полосы, шириной 2ε, ограниченной прямыми: у
=А+ε,у=А-ε.

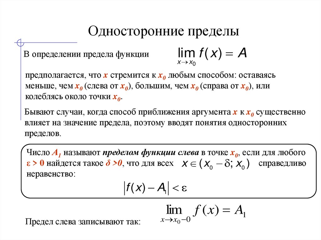
4. Односторонние пределы

В определении предела функции
lim f ( x ) A
x x0
предполагается, что x стремится к x0 любым способом: оставаясь
меньше, чем x0 (слева от x0), большим, чем x0 (справа от x0), или
колеблясь около точки x0.
Бывают случаи, когда способ приближения аргумента x к x0 существенно
влияет на значение предела, поэтому вводят понятия односторонних
пределов.
Число А1 называют пределом функции слева в точке x0, если для любого
ε > 0 найдется такое δ >0, что для всех x ( x0 ; x0 ) справедливо
неравенство:
f ( x ) A1
Предел слева записывают так:
lim f ( x) A1
x x0 0

5. Односторонние пределы

Число А2 называют пределом функции справа в точке x0, если
0; 0; x x0 ; x0 f ( x ) A2
Предел справа записывают так:
Пределы функции слева и справа
называют односторонними
пределами.
y
А2
А1=А2=А
А1
0
lim f ( x ) A2
x x0 0
Очевидно, если существует
х0
х
lim f ( x ) A
x x0
то существуют и оба
односторонних предела, причем
А = А1 = А2

6. Предел функции при x стремящемся к бесконечности

.;
Пусть функция y = f(x) определена в промежутке
x , если
Число А называют пределом функции при
0; M 0; x : x M f ( x ) A
lim f ( x ) A
x
Геометрический смысл этого
определения таков:
существует такое число М, что при
х > M или при x < - M точки
графика функции лежат внутри
полосы шириной 2ε, ограниченной
прямыми:
у=А+ε,у=А-ε.
y
2
А
0
М
х

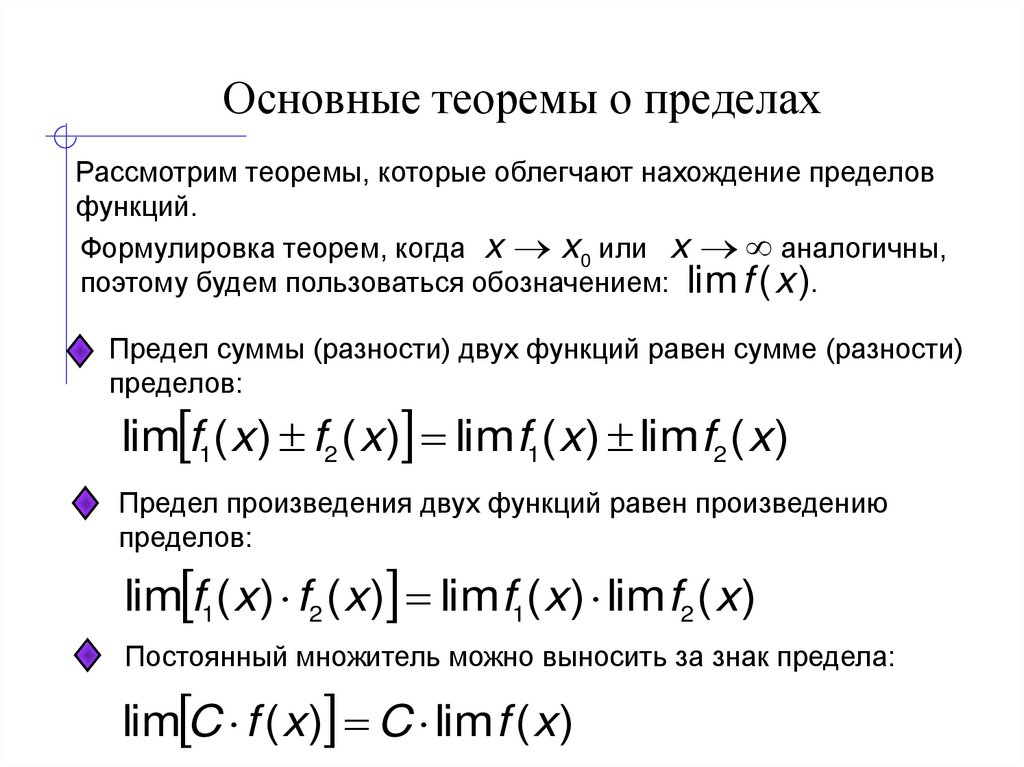
7. Основные теоремы о пределах

Рассмотрим теоремы, которые облегчают нахождение пределов
функций.
Формулировка теорем, когда x x0 или x аналогичны,
поэтому будем пользоваться обозначением: lim f ( x ).
Предел суммы (разности) двух функций равен сумме (разности)
пределов:
lim f1( x ) f2 ( x ) lim f1( x ) limf2 ( x )
Предел произведения двух функций равен произведению
пределов:
lim f1( x ) f2 ( x ) lim f1( x ) lim f2 ( x )
Постоянный множитель можно выносить за знак предела:
lim C f ( x ) C lim f ( x )

8. Основные теоремы о пределах

Предел дроби равен пределу числителя, деленному на предел
знаменателя, если предел знаменателя не равен нулю:
f1( x ) lim f1( x )
lim
f2 ( x ) lim f2 ( x )
lim f ( x ) 0
2
Предел степени с натуральным показателем равен той же
степени предела:
lim f ( x ) lim f ( x )
n
n
Предел показательно – степенной функции:
lim f ( x )
g(x)
lim f ( x )
lim g ( x )

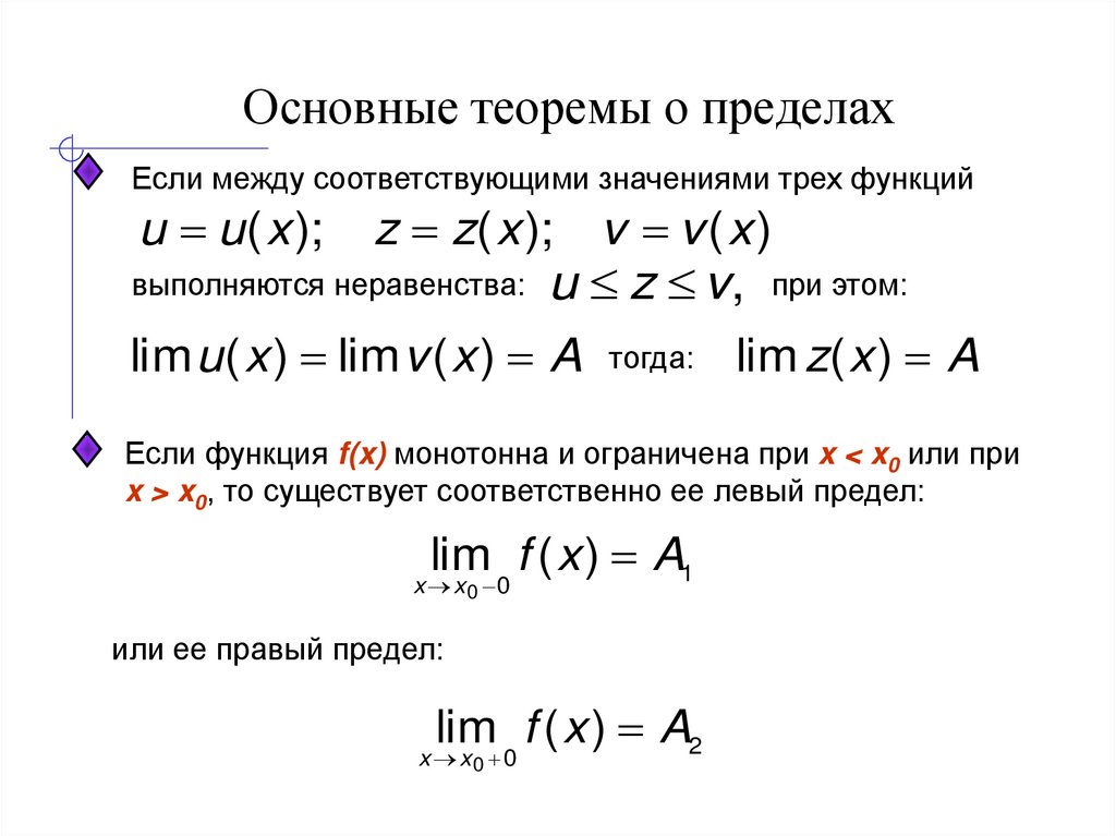
9. Основные теоремы о пределах

Если между соответствующими значениями трех функций
u u( x );
z z( x ); v v ( x )
выполняются неравенства: u z v, при этом:
lim u( x ) lim v ( x ) A тогда: lim z( x ) A
Если функция f(x) монотонна и ограничена при x < x0 или при
x > x0, то существует соответственно ее левый предел:
lim
f
(
x
)
A
1
x x 0
0
или ее правый предел:
lim f ( x ) A2
x x0 0

10. Вычисление пределов

Вычисление предела:
lim f ( x ) A
x x
0
начинают с подстановки предельного значения x0 в функцию f(x).
Если при этом получается конечное число, то предел равен этому
числу.
3x 1
3 1 1
lim
2
2
2
x 1
x
1
Если при подстановки предельного
значения x0 в функцию f(x) получаются
выражения вида:
то предел будет равен:
C
0
C
0

11. Вычисление пределов

Часто при подстановке предельного значения x0 в функцию f(x)
получаются выражения следующих видов:
0
;
0
; 0 ; 1 ; 0 0 ; 0 ; 0 ;
Эти выражения называются неопределенности, а вычисление
пределов в этом случае называется раскрытие
неопределенности.

12. Раскрытие неопределенностей

Раскрытие неопределенности
0
0
x 2 14 x 32
0
x 2 x 16
lim
lim
2
x 2
x 2
x 6x 8
0
x 2 x 4
x 16 18
lim
9
x 2
x 4
2
Если f(x) – дробно –
рациональная
x 1 1 x 1 1
0
x 1 1 функция,
необходимо разложить
наlim
lim
Если f(x) – иррациональная
x
0
x 0
0
x
множители
числитель
и
x 1 умножить
1
дробь, x
необходимо
знаменатель дроби
числитель и знаменатель
x 1 1
1дроби на выражение,
1
lim
lim
числителю.
x 0
x 0
сопряженное
x x 1 1
x 1 1 2

13. Раскрытие неопределенностей

Раскрытие неопределенности
2
2x
3x 1
2 2
2
2x 2 3 x 1
x
x
x
lim
lim
x
x 4 x 2
4 x 2 2x 5
2x 5
2 2
2
x
x
x
3 1
2 2
C
2 0 0 1
x
x
lim
f(x) – дробно
0 –
Если
x
2 5рациональная
4 0 0 2
функция
или
4 2
x x иррациональная дробь
необходимо разделить
числитель и знаменатель
дроби на x в старшей степени

14. Раскрытие неопределенностей

Раскрытие неопределенности
2
2
lim
x
1
x
1
x
x 1 x 1 x 1 x 1
lim
x 1 x 1
2
x
lim
x
2
2
2
2
2
Умножим и разделим
2
( x 1) ( x функцию
1)
на
сопряженное
lim
2
x
2
2
выражение.
2
2
x 1 x 1
2
0
x 1 x 1
2

15. Первый замечательный предел

Функция
sin x
x
не определена при x = 0.
Найдем предел этой функции при
М С
x
О В А
OA 1
x 0
0 x
2
Обозначим:
S1 - площадь треугольника OMA,
S2 - площадь сектора OMА,
S3 - площадь треугольника OСА,
Из рисунка видно, что S1< S2 < S3
1
1
1
S1 OA MB OA 0M sin x sin x
2
2
2

16. Первый замечательный предел

М С
x
О В А
1
1
S 2 OA ОM x
2
2
1
1
S3 OA AC 1 tgx
2
2
1
1
1
sin x x tgx
2
2
2
sin x x tgx
sin x
cos x x
x tgx
sin x
x sin x
1
x
sin x
cos x
1
x

17. Первый замечательный предел

sin x
cos x
1
x
lim cos x cos 0 1
x 0
lim1 1
sin x
lim
1
x 0
x
x 0
Формула справедлива также при x < 0
Следствия:
x
lim
1
x 0
sin x
tgx
lim
1
x 0
x
x
lim
1
x 0
tgx
sin kx
lim
1
x 0
kx

18. Первый замечательный предел

0
1 cos 4 x
2 sin 2x
sin 2 x
lim
lim
2 lim
2
2
x 0
x
0
x
0
0
x
x
x
2
2
sin 2 x 2 lim 2 sin 2 x
x 0
2 lim
2x
x 0 x
2
2
sin 2 x
2
2 2 lim
2 2 1 8
x 0
2x
2

19.

СЛЕДСТВИЯ ПЕРВОГО ЗАМЕЧАТЕЛЬНОГО ПРЕДЕЛА
tg ax
sin ax
sin ax
1
lim
lim
lim
lim
1
x 0
x 0 ax cos ax
x 0
x 0 cos ax
ax
ax
tg ax
lim
1
x 0
ax
arctg ax
lim
1
x 0
ax
arcsin ax
lim
1
x 0
ax
19

20.

ПРИМЕРЫ.
sin 5 x 0
5x 5
lim
lim
.
x 0
3x
0 x 0 3 x 3
tg 3x 0
3x
lim
lim 2 9.
2
x 0
x
0 x 0 x
2
2
20

21.

ВТОРОЙ ЗАМЕЧАТЕЛЬНЫЙ ПРЕДЕЛ
x
1
lim 1 e
x
x
СЛЕДСТВИЯ ВТОРОГО ЗАМЕЧАТЕЛЬНОГО ПРЕДЕЛА
1
t
t
1
1/ x
lim 1 x
lim 1 e
x
x 0
t
t
x 0 t
lim 1 x
1/ x
x 0
e
21

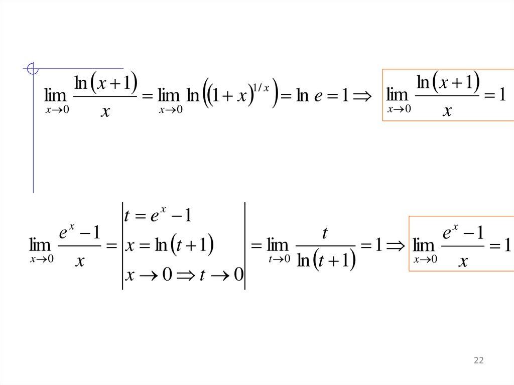
22.

ln x 1
ln x 1
1/ x
1
lim
lim ln 1 x ln e 1 lim
x 0
x 0
x 0
x
x
t ex 1
еx 1
t
еx 1
lim
x ln t 1
lim
1 lim
1
x 0
t 0 ln t 1
x 0
x
x
x 0 t 0
22

23.

ax
1
lim 1 e
x
ax
lim 1 ax
1/ ax
x 0
e
ln ax 1
lim
1
x 0
ax
е ax 1
lim
1
x 0
ax
23

24.

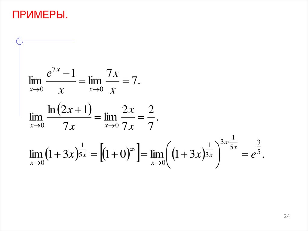
ПРИМЕРЫ.
е7 x 1
7x
lim
lim
7.
x 0
x 0 x
x
ln 2 x 1
2x 2
lim
lim
.
x 0
x 0 7 x
7x
7
lim 1 3x 1 0
x 0
1
5x
lim 1 3x
x 0
1
3x
3 x
1
5x
3
5
e .
24

25. Таблица эквивалентности

1) sin x x, x 0
3) arcsin x x, x 0
x2
5)1 cos x , x 0
2
x
7)а 1 x ln a, x 0
9) log a (1 x) x log a e, x 0
2)tgx x, x 0
4)arctgx x, x 0
6) е x 1 x , x 0
8) ln( 1 x) x, x 0
10)(1 x) k 1 kx, k 0, x 0
x
11) 1 x 1 , x 0
2

26. Определение непрерывности функции

Функция y = f (x) называется непрерывной в
точке x0 , если выполняются условия:
1) Функция определена в точке x0 ;
2) Односторонние пределы функции в точке x0
равны между собой:
lim
f
(
x
)
lim
f
(
x
)
;
x x 0
x x0 0
0
3) Односторонние пределы равны значению
функции в точке x0:
f ( x) lim f ( x) lim f ( x) f ( x0 ) .
x lim
x x0 0
x x0
x0 0

27. Свойства непрерывных функций

1. Если даны две непрерывные функции в
точке x0, то их сумма, разность и
произведение является непрерывной
функцией.
2. Основные элементарные функции
непрерывны в своей области определения;
3. Функция является непрерывной на
интервале, если она непрерывна в каждой
точке этого интервала.

28. Определение точки разрыва функции

Если в точке x0 нарушается хотя бы
одно
условие
определения
непрерывности в точке x0 , то такая
точка называется точкой разрыва
функции y = f (x).

29. Точки разрыва функции

Точка x=x0 называется точкой разрыва функции y=f(x),
если в ней не выполняется по крайней мере одно из
условий непрерывности функции

30. Точки разрыва

Точка x=x0 называется точкой разрыва функции y=f(x) I рода,
если существуют конечные пределы
f ( x 0) xlim
f ( x) ,
x 0
причем не все 3 числа 0
0
f ( x 0) lim f ( x)
0
x x0 0
равны между
собой
f ( x0 ), f ( x0 0), f ( x0 0)
Точка x=x0 называется точкой разрыва функции y=f(x) II рода,
если по крайней мере один из односторонних пределов в этой
точке
f ( x 0) xlim
f ( x) ,
x 0
0
не существует или равен
0
f ( x0 0) xlim
f ( x)
x 0
0

31. Точки устранимого разрыва

Точка x=x0 называется точкой устранимого разрыва функции
y=f(x),если существуют конечные пределы
f ( x0 0) xlim
f ( x) ,
x 0
причем
0
f ( x0 0) xlim
f ( x)
x 0
0
f ( x0 0) f ( x0 0) f ( x0 )
y
sin x
, xимеет
0
Функция
y x
2, x 0
устранимый разрыв в точке 0
sin x
sin x
1
f (0 0) lim
1 f (0 0) lim
x
0
0
x 0 0
x
x
x
f ( 0) 2
f (0 0) f (0 0) f (0)

32. Точки скачка

Точка x=x0 называется точкой скачка функции y=f(x),если
существуют конечные пределы
f ( x0 , где
0) xlim
f ( x) , - скачок
f ( x0 функции
0) xlim
f ( x)
причем
x0 0
x0 0
y=f(x) в точке
y f (xx0 0) f ( x 0)
f ( x 0) f ( x 0)
0
0
0
y
Функция
0
x 1, 1 x 2
имеет
y
2 x, 2 x 5
скачок в точке 2
x
-1
2
5
f (2 0) lim f ( x) 0
x 2 0
f (2 0) lim f ( x) 1
x 2 0
f ( 2) 0
f (2 0) f (2 0)
f (2 0) f (2 0) 1 - скачок

33. Точки разрыва II рода

Точка x=x0 называется точкой разрыва функции y=f(x) II рода,
если по крайней мере один из односторонних пределов в этой
точке
f ( x 0) xlim
f ( x) ,
x 0
0
не существует или равен
0
f ( x0 0) xlim
f ( x)
x 0
0
1имеет
y
x 22
разрыв II рода в точке
Функция
y
2
x
1
f (2 0) lim
x 2 0 x 2
1
f (2 0) lim
x 2 0 x 2

34. Классификация точек разрыва

y
y A2 = +
A1
0
A2
0
A1 ≠ A2 ≠ ∞
x
A1= -
Разрыв 2-го рода
y
Разрыв 1-го рода
A1 = A2 ≠ f (x0)
2
0–
x
Устранимый разрыв
x
English     Русский Rules