Предел функции
Предел функции в точке
Предел функции в точке
Односторонние пределы
Односторонние пределы
Предел функции при x стремящемся к бесконечности
Основные теоремы о пределах
Основные теоремы о пределах
Основные теоремы о пределах
Вычисление пределов
Вычисление пределов
Раскрытие неопределенностей
Раскрытие неопределенностей
Раскрытие неопределенностей
Первый замечательный предел
Первый замечательный предел
Первый замечательный предел
Первый замечательный предел
1.12M
Category: mathematicsmathematics

Предел функции

1. Предел функции


Предел функции в точке
Односторонние пределы
Предел функции при x стремящемся к бесконечности
Основные теоремы о пределах
Вычисление пределов
Раскрытие неопределенностей
Первый замечательный предел

2.

Случай 1.
lim f ( x) A
А
x a
f (a) не существует

3.

Случай 2.
lim f ( x) A
А
x a
f (a) А

4.

Случай 3.
lim f ( x) A
А
x a
f (a) А
В этом случае говорят, что функция непрерывна в точке а

5. Предел функции в точке

Пусть функция y = f(x) определена в некоторой окрестности точки x0,
кроме, быть может самой точки x0.
Число А называют пределом функции в точке x0 (или при x x0),
если для любого положительного ε найдется такое положительное
число δ, что для всех х из δ – окрестности точки x0 справедливо
неравенство:
f (x) A
0; 0; x : x x0 f ( x ) A
lim f ( x) A
x x0

6. Предел функции в точке

0; 0; x : x x0 f ( x ) A
ε окрестность точки А
y
2
А
0
х0
х
δ окрестность точки x0
Геометрический смысл предела: для всех х из δ –
окрестности точки x0 точки графика функции лежат
внутри полосы, шириной 2ε, ограниченной прямыми: у
=А+ε,у=А-ε.

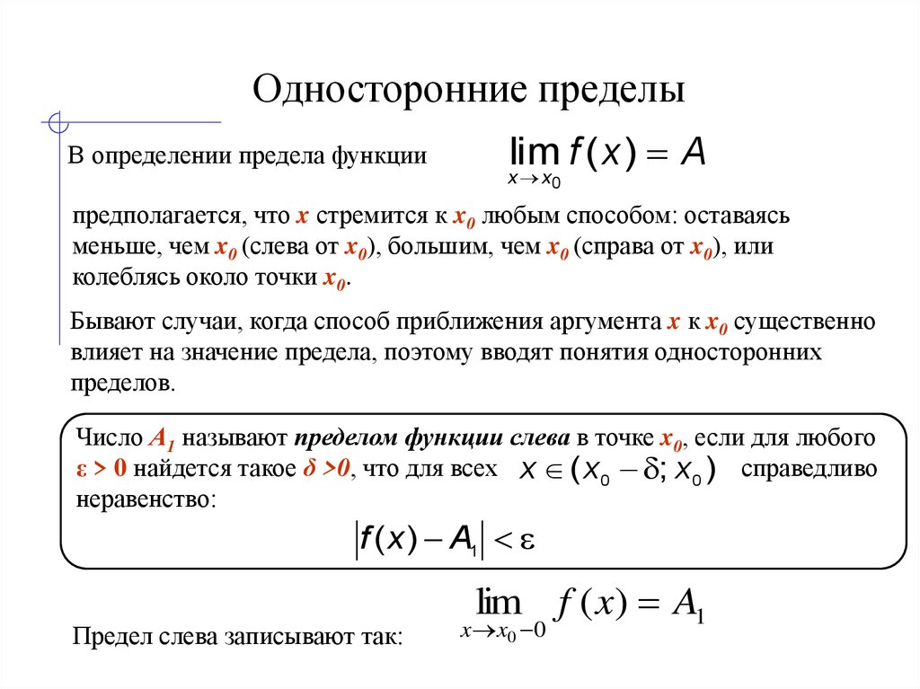
7. Односторонние пределы

В определении предела функции
lim
f
(
x
)
A
x x
0
предполагается, что x стремится к x0 любым способом: оставаясь
меньше, чем x0 (слева от x0), большим, чем x0 (справа от x0), или
колеблясь около точки x0.
Бывают случаи, когда способ приближения аргумента x к x0 существенно
влияет на значение предела, поэтому вводят понятия односторонних
пределов.
Число А1 называют пределом функции слева в точке x0, если для любого
ε > 0 найдется такое δ >0, что для всех x ( x0 ; x0 ) справедливо
неравенство:
f ( x ) A1
Предел слева записывают так:
lim f ( x) A1
x x0 0

8. Односторонние пределы

Число А2 называют пределом функции справа в точке x0, если
0; 0; x x0 ; x0 f ( x ) A2
Предел справа записывают так:
Пределы функции слева и справа
называют односторонними
пределами.
y
А2
А1=А2=А
А1
0
lim f ( x ) A2
x x0 0
Очевидно, если существует
х0
х
lim f ( x ) A
x x0
то существуют и оба
односторонних предела, причем
А = А1 = А2

9. Предел функции при x стремящемся к бесконечности

.;
Пусть функция y = f(x) определена в промежутке
x , если
Число А называют пределом функции при
0; M 0; x : x M f ( x ) A
lim
f
(
x
)
A
x
Геометрический смысл этого
определения таков:
существует такое число М, что при
х > M или при x < - M точки
графика функции лежат внутри
полосы шириной 2ε, ограниченной
прямыми:
у=А+ε,у=А-ε.
y
2
А
0
М
х

10. Основные теоремы о пределах

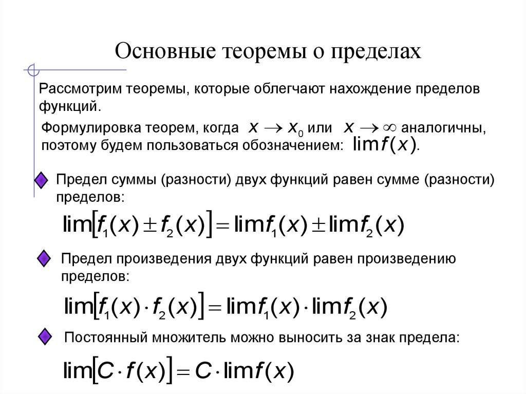
Рассмотрим теоремы, которые облегчают нахождение пределов
функций.
Формулировка теорем, когда x x0 или x аналогичны,
поэтому будем пользоваться обозначением: lim f ( x ).
Предел суммы (разности) двух функций равен сумме (разности)
пределов:
lim f1( x ) f2 ( x ) lim f1( x ) lim f2 ( x )
Предел произведения двух функций равен произведению
пределов:
lim f1( x ) f2 ( x ) lim f1( x ) lim f2 ( x )
Постоянный множитель можно выносить за знак предела:
lim C f ( x ) C lim f ( x )

11. Основные теоремы о пределах

Предел дроби равен пределу числителя, деленному на предел
знаменателя, если предел знаменателя не равен нулю:
f1( x ) lim f1( x )
lim
f2 ( x ) lim f2 ( x )
lim f ( x ) 0
2
Предел степени с натуральным показателем равен той же
степени предела:
lim f ( x ) lim f ( x )
n
n
Предел показательно – степенной функции:
lim f ( x )
g(x)
lim f ( x )
lim g ( x )

12. Основные теоремы о пределах

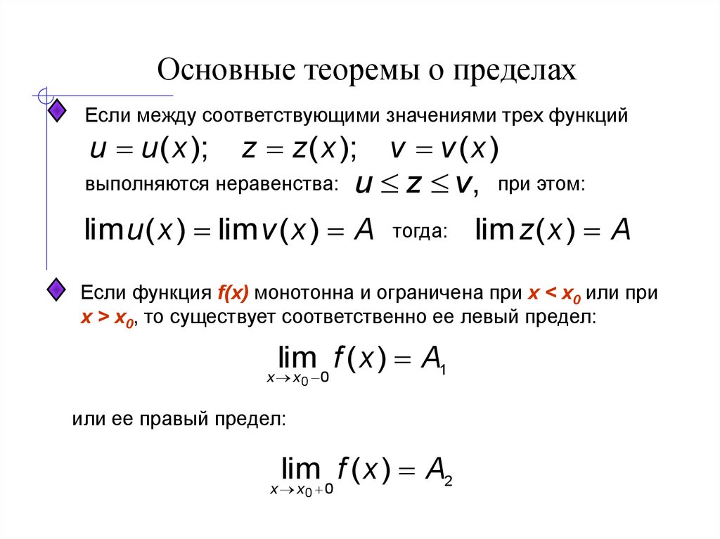
Если между соответствующими значениями трех функций
u u( x );
z z( x ); v v ( x )
выполняются неравенства: u z v, при этом:
lim u( x ) lim v ( x ) A тогда: lim z( x ) A
Если функция f(x) монотонна и ограничена при x < x0 или при
x > x0, то существует соответственно ее левый предел:
lim f ( x ) A1
x x0 0
или ее правый предел:
lim
f
(
x
)
A
2
x x 0
0

13. Вычисление пределов

Вычисление предела:
lim
f
(
x
)
A
x x
0
начинают с подстановки предельного значения x0 в функцию f(x).
Если при этом получается конечное число, то предел равен этому
числу.
3x 1
3 1 1
lim
2
2
2
x 1
x
1
Если при подстановки предельного
значения x0 в функцию f(x) получаются
выражения вида:
то предел будет равен:
C
0
C
0

14. Вычисление пределов

Часто при подстановке предельного значения x0 в функцию f(x)
получаются выражения следующих видов:
0
;
0
; 0 ; 1 ; 0 0 ; 0 ; 0 ;
Эти выражения называются неопределенности, а вычисление
пределов в этом случае называется раскрытие
неопределенности.

15. Раскрытие неопределенностей

Раскрытие неопределенности
0
0
x 2 14 x 32
0
x 2 x 16
lim 2
lim
x 2
x 2
x 6x 8
0
x 2 x 4
x 16 18
lim
9
x 2
x 4
2
Если f(x) – дробно –
рациональная
x 1 1 x 1 1
0
x 1 1 функция,
наlim
lim необходимо разложить
Если f(x) – иррациональная
x
0
x 0
0
x
множители
числитель
и
x 1 умножить
1
дробь, x
необходимо
знаменатель дроби
числитель и знаменатель
x 1 1
1дроби на выражение,
1
lim
lim
числителю.
x 0
x 0
сопряженное
x x 1 1
x 1 1 2

16. Раскрытие неопределенностей

Раскрытие неопределенности
2x 2 3 x 1
2 2
2
2x 2 3 x 1
x
x
x
lim 2
lim
x
x 4 x 2
4 x 2x 5
2x 5
2 2
2
x
x
x
3 1
2 2
C
2 0 0 1
x
x
lim
f(x) – дробно
0 –
Если
x
2 5рациональная
4 0 0 2
функция
или
4 2
x x иррациональная дробь
необходимо разделить
числитель и знаменатель
дроби на x в старшей степени

17. Раскрытие неопределенностей

Раскрытие неопределенности
lim x 2 1 x 2 1
x
x 1 x 1 x 1 x 1
lim
x 1 x 1
2
x
lim
x
2
2
2
2
2
Умножим и разделим
2
( x 1) ( x функцию
1)
на
сопряженное
lim
2
x
2
2
выражение.
2
2
x 1 x 1
2
0
x 1 x 1
2

18. Первый замечательный предел

Функция
sin x
x
не определена при x = 0.
Найдем предел этой функции при
М С
x
О В А
OA 1
x 0
0 x
2
Обозначим:
S1 - площадь треугольника OMA,
S2 - площадь сектора OMА,
S3 - площадь треугольника OСА,
Из рисунка видно, что S1< S2 < S3
1
1
1
S1 OA MB OA 0M sin x sin x
2
2
2

19. Первый замечательный предел

М С
x
О В А
1
1
S 2 OA ОM x
2
2
1
1
S3 OA AC 1 tgx
2
2
1
1
1
sin x x tgx
2
2
2
sin x x tgx
sin x
cos x x
x tgx
sin x
x sin x
1
x
sin x
cos x
1
x

20. Первый замечательный предел

sin x
cos x
1
x
lim
cos
x
cos
0
1
x 0
lim
1 1
x 0
sin x
lim
1
x 0
x
Формула справедлива также при x < 0
Следствия:
x
lim
1
x 0
sin x
tgx
lim
1
x 0
x
x
lim
1
x 0
tgx
sin kx
lim
1
x 0
kx

21. Первый замечательный предел

0
1 cos 4 x
2 sin 2x
sin 2 x
lim
lim
2 lim
2
2
x 0
x
0
x
0
0
x
x
x
2
2
sin 2 x 2 lim 2 sin 2 x
x 0
2 lim
2x
x 0 x
2
2
sin 2 x
2
2 2 lim
2 2 1 8
x 0
2x
2
English     Русский Rules