1.70M
Category: physicsphysics

Физическое поле

1.

ФИЗИЧЕСКОЕ ПОЛЕ
Ранее рассматривали непосредственное взаимодействие между телами.
Взаимодействие может осуществляться и посредством силового поля, когда
тело испытывает силовое воздействие без видимого наличия другого тела.
Поле играет роль посредника при взаимодействии и является функцией
координат, а может зависеть и от времени.
Поля, которые со временем не изменяются – стационарные поля.
Особый вид полей - потенциальные. В этих полях работа совершается
консервативными силами.
При перемещении тел в таких полях работа определяется начальным и
конечным положением тела.
В стационарном потенциальное поле на тело испытывает воздействие с
некоторой силой FП x, y, z (зависимость от координат означает, что поле в
пространстве меняется).
Перемещение тела под действием этой силы означает, что поле совершило
работу.
Работа была затрачена на смену положения тела.
1

2.

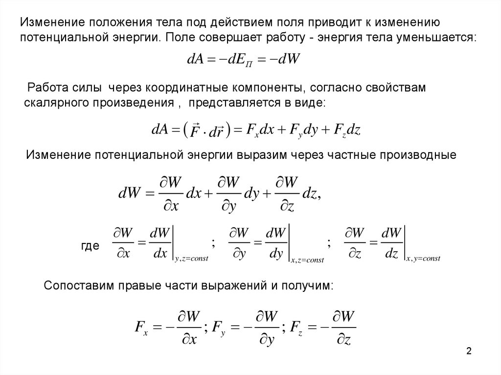
Изменение положения тела под действием поля приводит к изменению
потенциальной энергии. Поле совершает работу - энергия тела уменьшается:
dA dEП dW
Работа силы через координатные компоненты, согласно свойствам
скалярного произведения , представляется в виде:
dA F dr Fx dx Fy dy Fz dz
Изменение потенциальной энергии выразим через частные производные
W
W
W
dW
dx
dy
dz ,
x
y
z
W dW
где
x
dx
;
y , z const
W dW
y
dy
;
x , z const
W dW
z
dz
x , y const
Сопоставим правые части выражений и получим:
W
W
W
Fx
; Fy
; Fz
x
y
z
2

3.

W
Fx i
i;
x
W
Fy j
j;
y
Умножим полученные
соотношения на
соответствующие
координатные орты:
W
Fz k
k ; и сложив правые и левые
части и получим
z
Fx i Fx i Fz k
W
W
W
i
j
k
x
y
z
F
(I)
-gradW
F gradW W ;
или
оператор набла; grad оператор градиента;
Значок оператора подразумевает выполнение некой математической операции в
данном случае это оператор дифференцирования всех компонент потенциальной
энергии и придания дифференциалу направления.
_
_
_
_
i
j
k
x
y
z
-gradW
3

4.

Согласно законам динамики:
равновесие тела реализуется в случае равенства нулю всех действующих
на тело сил, согласно формуле ( I ), т.е. равенстве нулю производной
потенциальной энергии по пространству.
Нуль функции означает наличие экстремума в нашем случае потенциальной
энергии
Если экстремум приходится
на максимум, то это
положение неустойчивого
равновесия.
Если на минимум, то это
положение устойчивого
равновесия.
4

5.

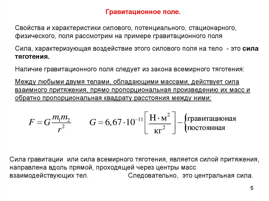
Гравитационное поле.
Свойства и характеристики силового, потенциального, стационарного,
физического, поля рассмотрим на примере гравитационного поля
Сила, характеризующая воздействие этого силового поля на тело - это сила
тяготения.
Наличие гравитационного поля следует из закона всемирного тяготения:
Между любыми двумя телами, обладающими массами, действует сипа
взаимного притяжения, прямо пропорциональная произведению их масс и
обратно пропорциональная квадрату расстояния между ними:
mm
F G 12 2
r
G 6,67 10
11
H м 2 гравитационая
кг 2 постоянная
Сила гравитации или сила всемирного тяготения, является силой притяжения,
направлена вдоль прямой, проходящей через центры масс
взаимодействующих тел.
Следовательно, это центральная сила.
5

6.

Запишем закон всемирного тяготения при взаимодействии Земли и Луны:
F G
M Зем mЛуны
r2
Эта сила притяжения компенсируется центробежной силой, т.к. Луна вращается вокруг Земли по круговой орбите, поэтому Луна не падает на Землю .
Прямого воздействия Луна со стороны Земли не испытывает поскольку
находится на значительном расстоянии (3,8 ∙108 км) и воздействие Земли
реализуется чем-то другим. Это что-то называется гравитационным полем ,
создаваемого Землей, которое не включает в себя параметры тела, с которым
взаимодействует.
Приведенную выше формулу поделим на массу Луны – получим:
F
mЛуны
G
M Зем mЛуны
r 2 mЛуны
G
M Зем
r2
g
Характеристика поля,
определяемая только массой Земли
Применяя данную характеристику поля к любому телу получаем:
g mТела FТяжести
6

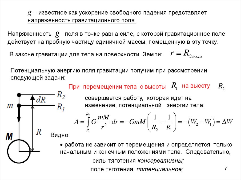
7.

g – известное как ускорение свободного падения представляет
напряженность гравитационного поля .
Напряженность g поля в точке равна силе, с которой гравитационное поле
действует на пробную частицу единичной массы, помещенную в эту точку.
В законе гравитации для тела на поверхности Земли:
r RЗемли
Потенциальную энергию поля гравитации получим при рассмотрении
следующей задачи:
При перемещении тела с высоты R1 на высоту
R2
совершается работу, которая идет на
изменение, потенциальной энергии тела:
R2
A G
Видно:
R1
1 1
mM
dr
GmM
W2 W1 W
2
r
R2 R1
работа не зависит от перемещения и определяется только
начальным и конечным положениями тела. Следовательно,
силы тяготения консервативны;
7
поле тяготения потенциальное;

8.

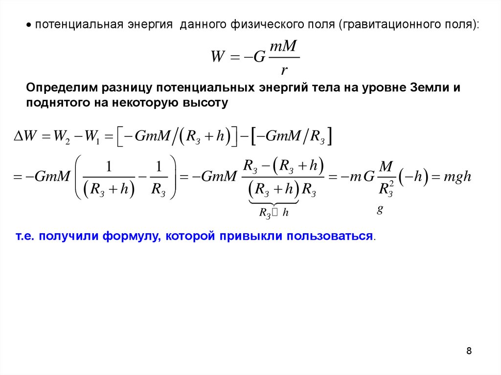
потенциальная энергия данного физического поля (гравитационного поля):
mM
W G
r
Определим разницу потенциальных энергий тела на уровне Земли и
поднятого на некоторую высоту
RЗ h GmM RЗ
RЗ RЗ h
1
1
M
GmM
GmM
mG 2 h mgh

RЗ h RЗ
RЗ h RЗ
W W2 W1 GmM

h
g
т.е. получили формулу, которой привыкли пользоваться.
8

9.

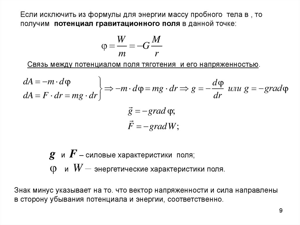
Если исключить из формулы для энергии массу пробного тела в , то
получим потенциал гравитационного поля в данной точке:
W
M
G
m
r
Связь между потенциалом поля тяготения и его напряженностью.
dA m d
d
m
d
mg
dr
g
или g grad
dA F dr mg dr
dr
g grad
F gradW ;
g
F – силовые характеристики поля;
и W – энергетические характеристики поля.
и
Знак минус указывает на то. что вектор напряженности и сила направлены
в сторону убывания потенциала и энергии, соответственно.
9

10.

10

11.

НЕИНЕРЦИАЛЬНЫЕ СИСТЕМЫ ОТСЧЕТА
Это системы отсчета, которые движутся относительно инерциальных систем
отсчета с ускорением. Ускорение тела в таких системах отсчета:
d d u d du
a
a a
dt
dt
dt dt
скорость тела в неподвижной системе отчета ;
скорость тела неинерциальной системе отсчета;
u скорость самой неинерциальной системе отсчета;
a ускорение тела в неинерциальной СО ;
a ускорение неинерциальной СО.
Неинерциальных систем отсчета много, к ним относятся и системы отсчета
связанные с Землей (Земля вращается и есть центробежное ускорение). Но
при решении многих задач оно мало , поэтому
a
a и им пренебрегают.
Законы динамики сформулированные Ньютоном справедливы для ИСО
11

12.

Если a a , то при решении задачи движения тела вводятся силы
инерции, чтобы свести задачу к ее решению в ИСО.
Для этого во втором законе Ньютона выделяют из ускорения точки
a
ускорение точки относительно НеИнерцСисОтчет , обусловленное
силами, которые наблюдатель в этой НИСО видит:
отн
Другое слагаемое переносят в правую часть и называют силой инерции, т.е.
a a
F
j
ma m aотн а
F

aотн
j
j
j
F
j
Fинер maотн
j
12

13.

ПРИМЕРЫ СИЛ ИНЕРЦИИ
1) Поступательно движущегося НСО
Ускоренно движущая тележка.
На рисунке ускорение системы – тележки:
0
На наличие сил инерции указывает
отклоненный от вертикали отвес
a a
2) Центробежная сила инерции ( действует на тело во вращающейся СО )
Индикатором наличия сил инерции также может быть отклонение отвеса
Сила инерции подобного типа действует на поверхности Земли.
Это приводит к тому, что сила тяготения направлена не к центру Земли.
13

14.

3) Сила инерции, действующая на движущееся тело (его скорость u) во
вращающейся системе отсчета (сила Кориолиса).
Ситуация:
тело движется по окружности во вращающейся НСО (вращающийся
диск).
Центр окружности совпадает с центром вращения самой системы.
Чтобы тело двигалось по этой траектории
(окружности) необходима сила его удерживающая
(используем, силу натяжения нити, которой тело
привязано к центру окружности).
Если скорость тела направлена, также как и
скорость вращения, то относительно
неподвижной системы координат, тело движется
со скоростью:
u R; u на рисунке u
Величина силы натяжения в неподвижной системе
Неподвиж
Натяж
T
ma m
2
R
u R
m
R
2
u2
m 2m u m R
R
14

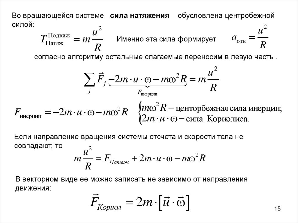
15.

Во вращающейся системе сила натяжения
силой:
2
Подвиж
Натяж
T
u
m
R
обусловлена центробежной
Именно эта сила формирует
aотн
u2
R
согласно алгоритму остальные слагаемые переносим в левую часть .
2
u
F
2
m
u
m
R m
j j
R
Fинерции
Fинерции 2m u m R
m R центорбежная сила инерции;
2m u сила Кориолиса.
Если направление вращения системы отсчета и скорости тела не
совпадают, то
2
u
m FНатяж 2m u m R
R
В векторном виде ее можно записать не зависимо от направления
движения:
FКориол 2m u
15

16.

ДИНАМИКА ВРАЩЕНИЯ МАТЕРИАЛЬНОЙ ТОЧКИ
Момент импульса частицы и момент силы.
Анализ поведения механических систем показывает, что кроме энергии и
импульса существует еще одна механическая величина, для которой
выполняется закон сохранения.
Это момент импульса.
Что это за величина ?
Возьмем частицу и зададим ее положение радиусом-вектором r относительно
начала выбранной системы отсчета и в этой системе отсчета ее импульс
p
16

17.

Тогда моментом импульса (количества движения) тела массы относительно неподвижной точки О - называется векторное произведение
L – перпендикулярен, плоскости в которой лежат вектора r и p
17

18.

18

19.

F
М – перпендикулярен, плоскости в которой лежат вектора r и F
19

20.

Полученное ранее выражение:
dL
M
dt
dp
M r
dt
записанное в виде:
является уравнением моментов и называется основным
уравнением динамики вращательного движения
t2
L2 L1 M dt импульс
момента силы
t1
Если моменты не совпадают с выбранным
направлением ( на рисунках приведенных в
качестве примера это ось Z), то можно
оперировать проекцией моментов на эту
ось, т.е. скалярная величина.
Для этой скалярной величины справедливо
уравнение, но уже проекций моментов, т.е.
скалярных величин:
dLZ
MZ
dt
20

21.

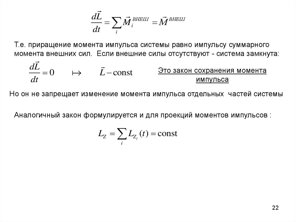
Закон сохранения момента импульса
Очевидно, что момент импульса системы частиц, определенных
относительной одной и той же точки вращения это их сумма:
L Li
i
Тогда изменение момента импульса всей системы можно представить
dL
M iВНУТР M iВНЕШ
dt
i
i
M iВНУТР суммарный момент всех внутренних сил,
действующих на i - ую частицу
M iВНЕШ суммарный момент всех внутренних сил,
действующих на i - ую частицу
Но поскольку внутренние силы возникают и действуют только парами,
направленными в противоположные стороны по прямой, соединяющей
тела, то их суммарный момент равен нулю, следовательно:
21

22.

dL
M iВНЕШ М ВНЕШ
dt
i
Т.е. приращение момента импульса системы равно импульсу суммарного
момента внешних сил. Если внешние силы отсутствуют - система замкнута:
dL
0
dt
L const
Это закон сохранения момента
импульса
Но он не запрещает изменение момента импульса отдельных частей системы
Аналогичный закон формулируется и для проекций моментов импульсов :
LZ LZi (t ) const
i
22
English     Русский Rules