1. Производная и дифференциал
2.3 Криволинейный интеграл
Работа переменной силы по криволинейной траектории.
145.28K
Category: mathematicsmathematics

Производная и дифференциал

1. 1. Производная и дифференциал

Производная функции y f (x)
f ( x) lim
x 0
f ( x x) f ( x) d f
.
x
dx
Пример:
ds
s
dt
dy - дифференциал функции, dx - дифференциал аргумента.
dy f ( x ) dx .

2.

Для функции многих переменных
f ( x, y )
ее полный дифференциал
f
f
d f ( x, y )
d x
d y,
x
y
где
f f
,
x y
- частные производные функции. Это производные по
одному из аргументов, вычисленные в предположении, что остальные
аргументы постоянны.

3.

2. Интеграл.
2.1 Определенный интеграл
n
Сумму f ( xi ) xi при столь малых xi
i 1
,
что на каждом из этих интервалов f ( x) const
x2
,
обозначают f ( x )dx и называют
x1
определенным интегралом от
интервале x1 , x2 .
f (x) в
Графически этот интеграл представляет площадь фигуры под кривой f (x) .
Пример: работа силы при конечном перемещении вдоль OX :
x2
A12 Fx ( x )dx.
x1

4.

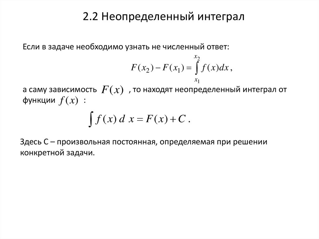
2.2 Неопределенный интеграл
Если в задаче необходимо узнать не численный ответ:
F ( x2 ) F ( x1 )
x2
f ( x )dx ,
x1
а саму зависимость
функции f (x) :
F (x )
, то находят неопределенный интеграл от
f ( x) d x F ( x) C .
Здесь С – произвольная постоянная, определяемая при решении
конкретной задачи.

5. 2.3 Криволинейный интеграл

f(x) , но f(s) и x(s).
Интегрирование ведется не по кривой
f(x) , а по заданной кривой S.
Пример: работа силы

6. Работа переменной силы по криволинейной траектории.

Механическая работа, или работа силы является количественной мерой
изменения механических видов энергии.
Пусть тело движется по траектории 1-2 под действием силы
выражается криволинейным интегралом:
. Работа силы
English     Русский Rules