Понятие числовой последовательности
Примеры числовых последовательностей
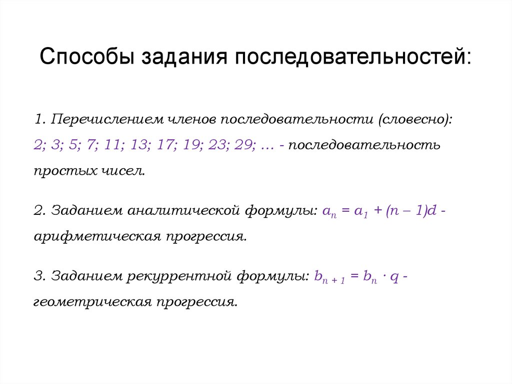
Способы задания последовательностей:
Ограниченность числовой последовательности
Возрастание и убывание числовой последовательности
Предел числовой последовательности
Свойства пределов
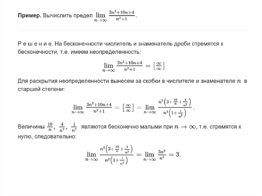
Вычисление пределов
Примеры:
Примеры нахождение пределов по определению
Применение свойств пределов
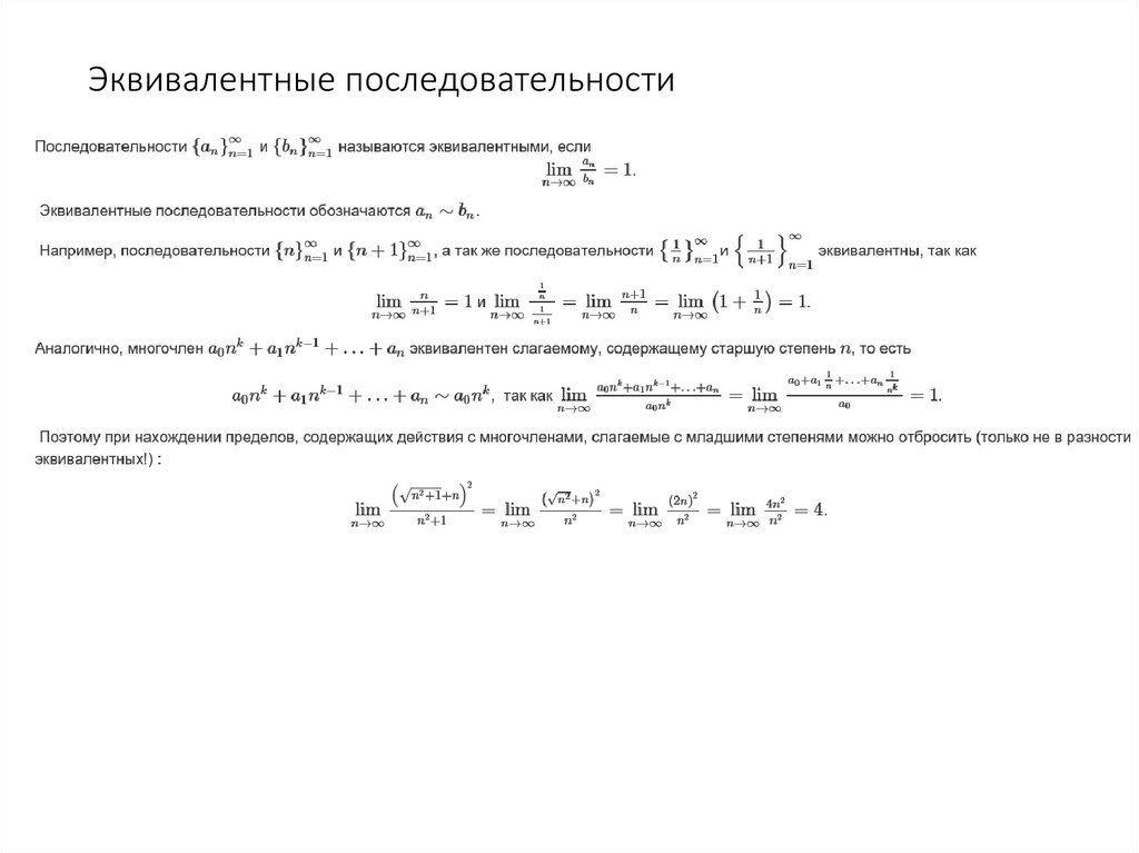
Эквивалентные последовательности
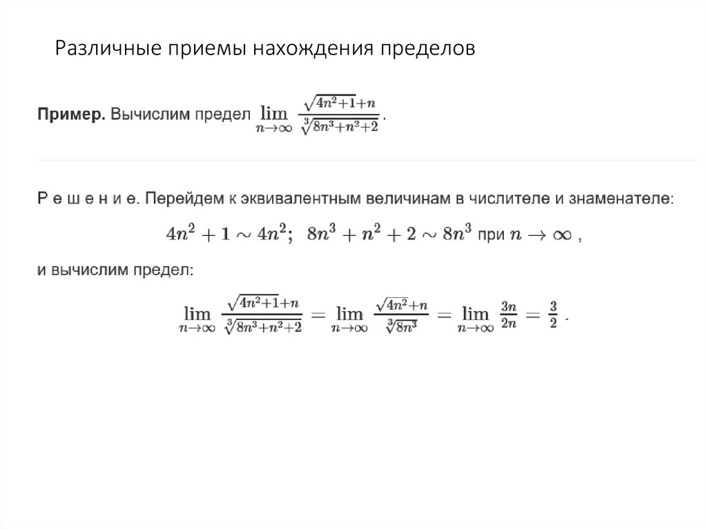
Различные приемы нахождения пределов
Второй замечательный предел
Применение второго замечательного предела
960.00K
Category: mathematicsmathematics

Лекция 1. Предел последовательности

1.

2. Понятие числовой последовательности

Рассмотрим ряд натуральных чисел N:
1, 2, 3, …, n – 1, n, п + 1, …
Функцию y = f(x), x N называют функцией натурального
аргумента или числовой последовательностью и обозначают
y = f(n) или y1, y2, …, yn, … или {уn}.
Величина уn называется общим членом последовательности.
Обычно числовая последовательность задаётся некоторой
формулой уn=f(n), позволяющей найти любой член
последовательности по его номеру n; эта формула
называется формулой общего члена.

3. Примеры числовых последовательностей

Примеры числовых последовательностей
1, 2, 3, 4, 5, … – ряд натуральных чисел;
2, 4, 6, 8, 10, … – ряд чётных чисел;
1, 4, 9, 16, 25, … – ряд квадратов натуральных чисел;
5, 10, 15, 20, … – ряд натуральных чисел, кратных 5;
1, 1/2, 1/3, 1/4, 1/5, ... – ряд вида 1/n, где n N.

4. Способы задания последовательностей:

1. Перечислением членов последовательности (словесно):
2; 3; 5; 7; 11; 13; 17; 19; 23; 29; … - последовательность
простых чисел.
2. Заданием аналитической формулы: an = a1 + (n – 1)d арифметическая прогрессия.
3. Заданием рекуррентной формулы: bn + 1 = bn ∙ q геометрическая прогрессия.

5. Ограниченность числовой последовательности

Последовательность{уn} называют ограниченной
сверху, если все ее члены не больше некоторого
числа.
Последовательность {уn} ограниченна сверху, если
существует число M такое, что для любого п
выполняется неравенство уп ≤ М.
Число
М
называют
верхней
границей
последовательности.
Пример: -1, -4, -9, -16, …, -п2, … - ограничена сверху 0.

6.

Последовательность {уn} называют ограниченной снизу, если
все ее члены не меньше некоторого числа.
Последовательность
{уn}
ограниченна
снизу,
если
существует число m такое, что для любого п
выполняется неравенство уп ≥ m.
Число m называют нижней границей последовательности.
Пример: 1, 4, 9, 16, …, п2, … - ограничена снизу 1.
Если последовательность ограничена и сверху и снизу,
то ее называют ограниченной последовательностью.

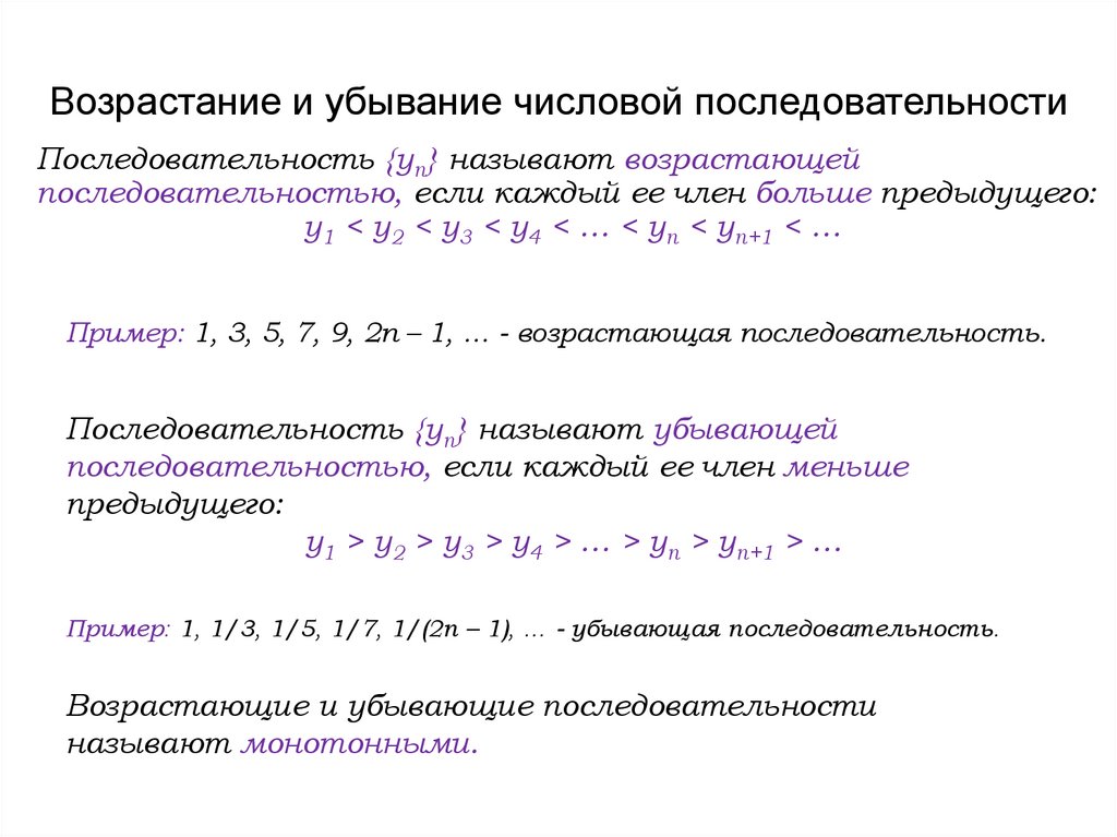
7. Возрастание и убывание числовой последовательности

Последовательность {уn} называют возрастающей
последовательностью, если каждый ее член больше предыдущего:
у1 < y2 < y3 < y4 < … < yn < yn+1 < …
Пример: 1, 3, 5, 7, 9, 2п – 1, … - возрастающая последовательность.
Последовательность {уn} называют убывающей
последовательностью, если каждый ее член меньше
предыдущего:
у1 > y2 > y3 > y4 > … > yn > yn+1 > …
Пример: 1, 1/3, 1/5, 1/7, 1/(2п – 1), … - убывающая последовательность.
Возрастающие и убывающие последовательности
называют монотонными.

8. Предел числовой последовательности

Рассмотрим числовую последовательность, общий член которой
приближается к некоторому числу a при увеличении
порядкового номера n. В этом случае говорят, что числовая
последовательность имеет предел.
Определение. Число а называется пределом числовой
последовательности {un} если для любого ε > 0 найдется такое
число N = N(ε), зависящее от ε, что │un – a│< ε при n > N. Пишут
lim un a
n

9.

Это определение означает, что a есть предел числовой
последовательности, если её общий член неограниченно
приближается к a при возрастании n. Геометрически это
значит, что для любого ε > 0 можно найти такое число
N, что начиная с n > N все члены последовательности
расположены внутри интервала (a – ε, a + ε).
Последовательность, имеющая предел, называется
сходящейся; в противном случае – расходящейся.

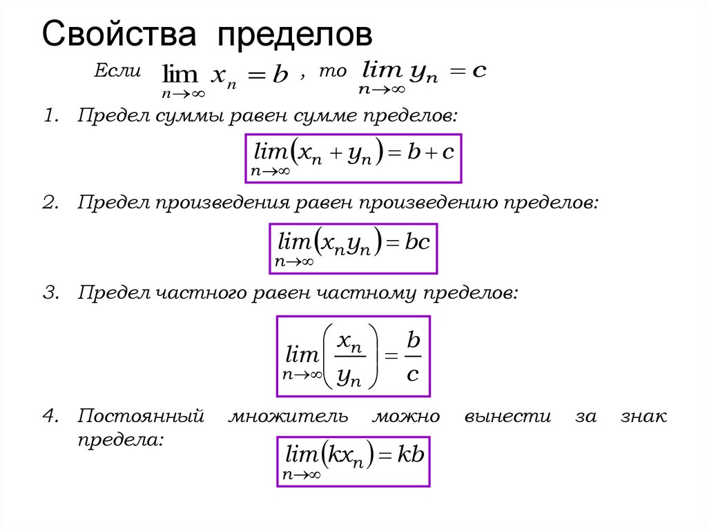
10. Свойства пределов

Если
yn с
lim хn b , то nlim
n
1. Предел суммы равен сумме пределов:
lim хn уn b c
n
2. Предел произведения равен произведению пределов:
lim хn уn bc
n
3. Предел частного равен частному пределов:
хn b
lim
n у n
с
4. Постоянный
предела:
множитель
можно
lim kхn kb
n
вынести
за
знак

11. Вычисление пределов

Если при подстановки предельного получаются выражения вида:
C
0
C
0
Часто при подстановке предельного значения получаются выражения
следующих видов:
0
;
0
0
0
;
0
; 0 ;
1; 0 ;
;
Эти выражения называются неопределенности, а вычисление пределов
в этом случае называется раскрытие неопределенности.

12. Примеры:

1 1
1
1
1 1
1) lim 2 0; lim lim lim 0 0 0
n n
n n n
n n n n
2
5
2 5
2) lim 2 3 lim lim 2 lim 3 0 0 3 3
n n
n
n
n n n n
1
1
1
1 1
lim
...
lim
...
lim
0 ... 0 0
k
n n
n n n
n n n n n
3) lim
1
2n 2 3
3 lim 2 3
2
2
2
2
2
2
n
2n 3
n
n
n
n
lim 2
4) lim 2
lim
n n 4
n n 4 n 1 4 lim 1 4
n 2 n n 2
n2 n2
3
lim 2 lim 2
n
n n
2 0
2
4 1 0
lim 1 lim 2
n
n n

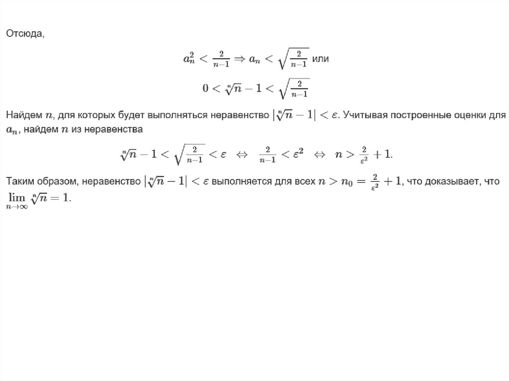
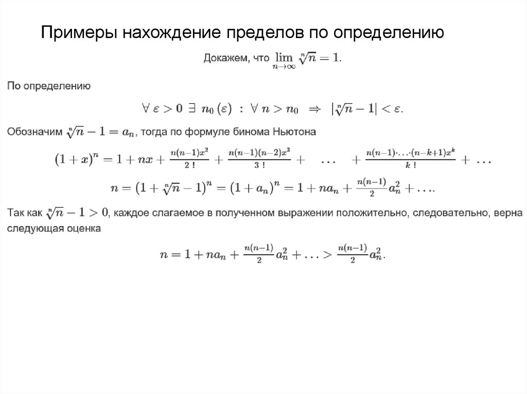
13. Примеры нахождение пределов по определению

14.

15.

16. Применение свойств пределов

17.

18. Эквивалентные последовательности

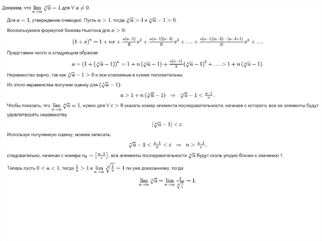
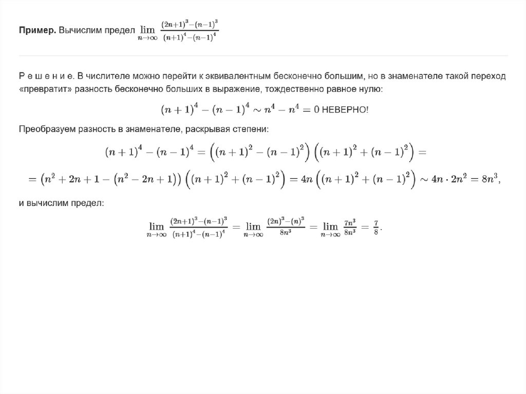
19. Различные приемы нахождения пределов

20.

21.

22.

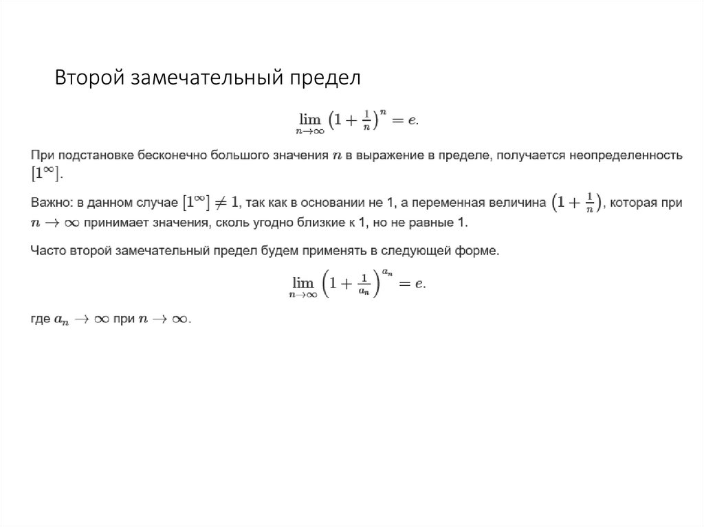
23. Второй замечательный предел

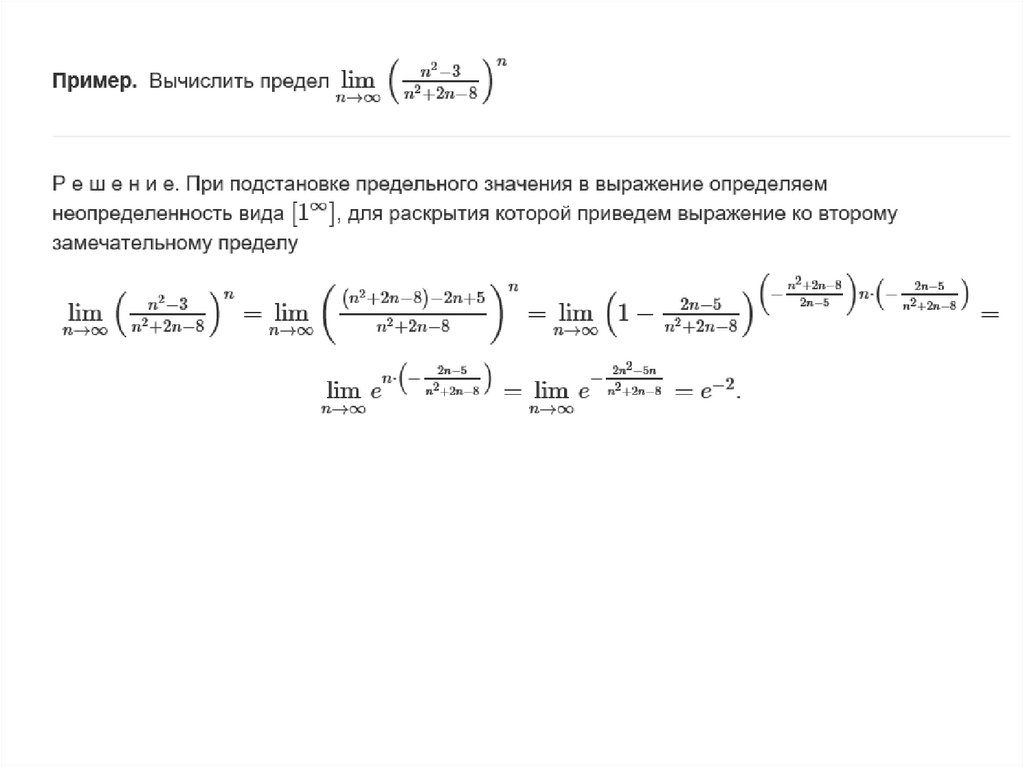
24. Применение второго замечательного предела

English     Русский Rules