Лекция №7 Разработка программного обеспечения для моделирования физических процессов
Содержание
Классификация уравнений в частных производных
Уравнения параболического типа. Постановка задачи
Начально-краевая задача
Применение метода сеток (метода конечных разностей)
Применение метода сеток. Явная схема.
Применение метода сеток. Неявная схема.
Применение метода прямых и метода конечных разностей (полудискретный метод)
Применение метода прямых и метода конечных разностей
Применение метода прямых и конечных разностей
Применение метода прямых и конечных разностей
Применение метода прямых и конечных разностей
Применение метода прямых и ИИМ
Применение метода прямых и ИИМ
Применение метода прямых и ИИМ для краевого условия 3-его рода
Применение метода прямых и ИИМ для краевого условия 3-его рода
Применение метода прямых и ИИМ
Применение метода прямых и ИИМ
Применение метода прямых и ИИМ
Применение метода прямых и ИИМ
Применение метода прямых и ИИМ
Применение метода прямых и ИИМ
Применение метода прямых и ИИМ
Применение метода прямых и ИИМ
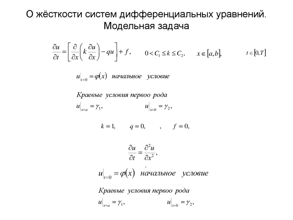
О жёсткости систем дифференциальных уравнений. Модельная задача
О жёсткости систем дифференциальных уравнений. Модельная задача
О жёсткости систем дифференциальных уравнений. Модельная задача
О жёсткости систем дифференциальных уравнений. Модельная задача
635.00K

Лекция_7_формулы_15.10.2024

1. Лекция №7 Разработка программного обеспечения для моделирования физических процессов

Санкт-Петербургский политехнический университет Петра Великого
Лекция №7
Разработка программного обеспечения
для моделирования физических
процессов
Воскобойников С.П.
Доцент ВШ ПИ ИКНK, к.ф.-м.н.
voskob_sp@spbstu.ru
15.10.2024

2. Содержание


Классификация уравнений в частных производных
Уравнения параболического типа.
Постановка задачи.
Применение метода прямых и
интегро-интерполяционного метода (ИИМ)
О жёсткости систем дифференциальных
уравнений, возникающих при аппроксимации
уравнений параболического типа.

3. Классификация уравнений в частных производных

2u
2u
2u
u
u
a11 x, y 2 a12 x, y
a 22 x, y 2 b1 x, y b2 x, y c x, y u f x, y 0
x y
x
y
x
y
u x, y
a122 x, y a11 x, y a22 x, y 0 параболический тип уравнения
a122 x, y a11 x, y a22 x, y 0 гиперболический тип уравнения
a122 x, y a11 x, y a22 x, y 0 эллиптический тип уравнения

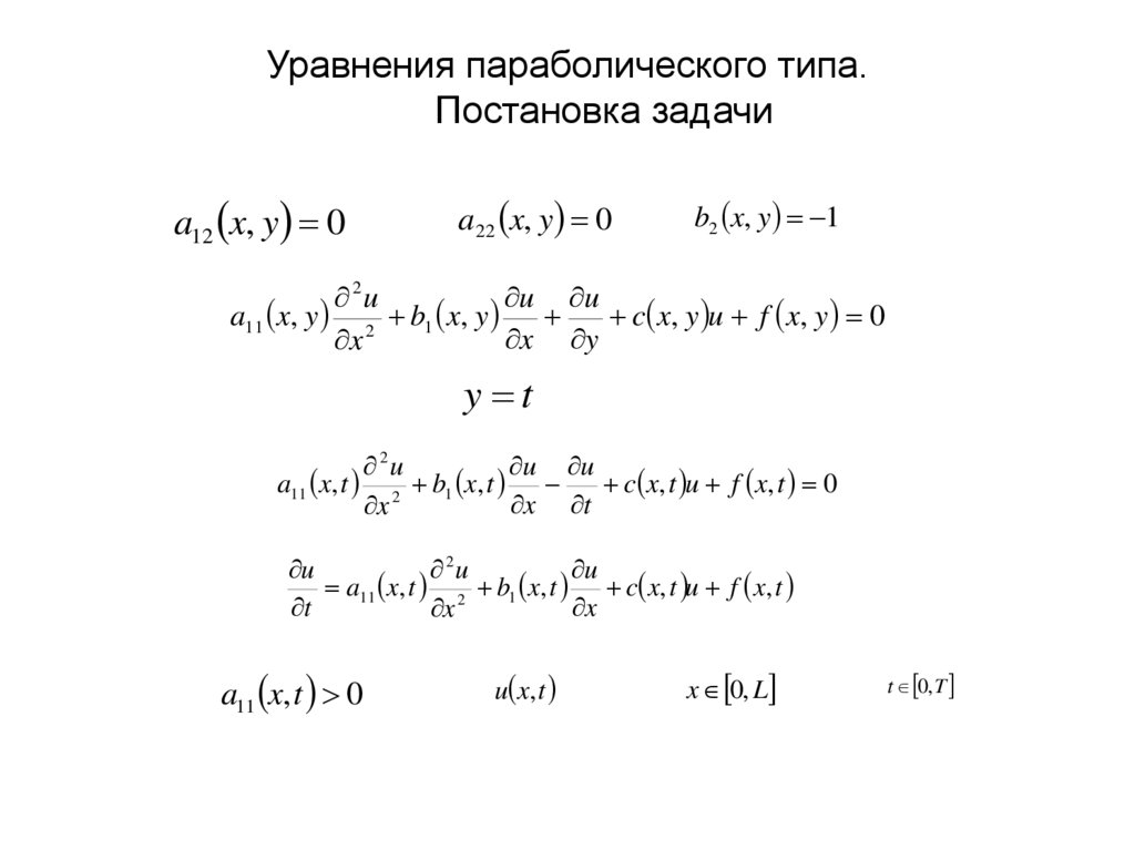
4. Уравнения параболического типа. Постановка задачи

a12 x, y 0
a22 x, y 0
b2 x, y 1
2u
u u
a11 x, y 2 b1 x, y
c x, y u f x, y 0
x y
x
y t
2u
u u
a11 x, t 2 b1 x, t
c x, t u f x, t 0
x t
x
u
2u
u
a11 x, t 2 b1 x, t c x, t u f x, t
t
x
x
a11 x, t 0
u x, t
x 0, L
t 0, T

5. Начально-краевая задача

Краевые условия первого рода
u x 0 1 t ,
u x L 2 t
Краевые условия второго рода
1 0,
2 0
u
u
1 t ,
2 t ,
x x 0
x x L
Краевые условия третьего рода
u
1 t u x x 0 1 t ,
x x 0
1 t 0,
u
2 t u x x L 2 t ,
x x L
2 t 0
u t 0 x начальное условие

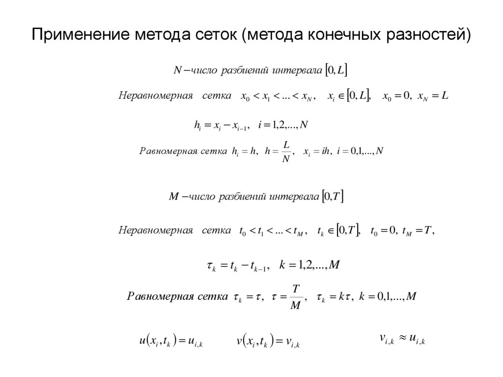
6. Применение метода сеток (метода конечных разностей)

N число разбиений интервала 0, L
Неравномерная сетка x0 x1 ... xN ,
xi 0, L ,
x0 0, xN L
hi xi xi 1 , i 1,2,..., N
Равномерная сетка hi h, h
L
, xi ih, i 0,1,..., N
N
M число разбиений интервала 0,T
Неравномерная сетка t0 t1 ... tM , tk 0, T , t0 0, tM T ,
k tk tk 1, k 1,2,..., M
Равномерная сетка k ,
u xi , tk ui , k
T
, k k , k 0,1,..., M
M
v xi , tk vi , k
vi , k ui , k

7. Применение метода сеток. Явная схема.

u
2u
u
a x, t 2 b x, t c x, t u f x, t ,
t
x
x
u x 0 t ,
u x L t ,
a x, t 0,
x 0, L ,
t 0,T ,
u t 0 x
u
2u
u
a x, t 2 b x, t c x, t u f x, t
t i ,k
x
x
i ,k
u
u
u x, t
i , k 1 i , k ,
t tx txi
k
vi , k 1 vi , k
ui 1, k 2ui , k ui 1, k
2u x, t
,
2
2
x xi
x
h
t t k
u
ui 1, k
u x, t
i 1, k
,
x tx txi
2h
k
vi 1, k 2vi , k vi 1, k
vi 1, k vi 1, k
b
ci , k vi , k fi , k ,
i,k
h2
2h
vN , k k ,
vi , 0 i ,
v0, k k ,
ai , k
k 0,1,..., M 1;
i 1,2,..., N 1
v
2vi , k vi 1, k
vi 1, k vi 1, k
vi , k 1 vi , k ai , k i 1, k
b
c
v
f
,
i,k
i,k i,k
i,k
2
h
2h

8. Применение метода сеток. Неявная схема.

u
2u
u
a x, t 2 b x, t c x, t u f x, t
t i ,k 1
x
x
i ,k 1
u
u
u x, t
i , k 1 i , k ,
t tx txi
k 1
vi , k 1 vi , k
ui 1, k 1 2ui , k 1 ui 1, k 1
2u x, t
,
x 2 x xi
h2
t t k 1
u
u
u x, t
i 1, k 1 i 1, k 1 ,
x tx txi
2h
k 1
v
2vi , k 1 vi 1, k 1
vi 1, k 1 vi 1, k 1
ai , k 1 i 1, k 1
b
ci , k 1vi , k 1 fi , k 1,
i , k 1
h2
2h
v0, k 1 k 1 ,
vN , k 1 k 1 ,
vi , 0 i ,
b
b
v
a
a
1 2
i , k2 1 i , k 1 vi 1, k 1 2 ai , k 1 ci , k 1 vi , k 1 i , k2 1 i , k 1 vi 1, k 1 i , k fi , k 1 ,
2h
2h
h
h
h
Av g

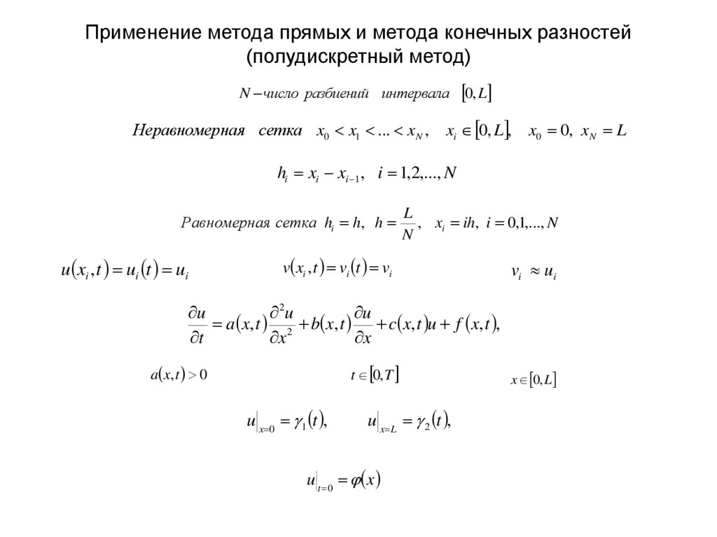
9. Применение метода прямых и метода конечных разностей (полудискретный метод)

N число разбиений интервала
Неравномерная сетка x0 x1 ... xN ,
0, L
xi 0, L ,
x0 0, xN L
hi xi xi 1 , i 1,2,..., N
Равномерная сетка hi h, h
u xi , t ui t ui
L
, xi ih, i 0,1,..., N
N
v xi , t vi t vi
vi ui
u
2u
u
a x, t 2 b x, t c x, t u f x, t ,
t
x
x
t 0, T
a x, t 0
u x 0 1 t ,
u x L 2 t ,
u t 0 x
x 0, L

10. Применение метода прямых и метода конечных разностей

u
2u
u
a x, t 2 b x, t c x, t u f x, t
t x xi
x
x
x x
i
2u x, t
ui 1 2ui ui 1
,
x 2 x x
h2
i
u
ui 1, k
u x, t
i 1, k
,
x x xi
2h
dui
u 2ui ui 1
ui 1 ui 1
a xi , t i 1
b
x
,
t
c xi , t ui f xi , t
i
dt
h2
2h
vi 1 t ,
dv
v 2vi vi 1
vi 1 vi 1
i
ai i 1
b
ci vi f i ,
i
2
dt
h
2
h
vi 2 t ,
i 0
i 1,2,..., N 1
i N
vi 1 2vi 1 t
vi 1 1 t
dvi
a
b
ci vi f i , i 1
i
i
2
dt
h
2h
v 2vi vi 1
v v
dvi
ai i 1
bi i 1 i 1 ci vi f i , i 2,..., N 2
2
h
2h
dt
2 t 2vi vi 1
2 t vi 1
dvi
a
b
ci vi f i , i N 1
i
i
2
dt
h
2
h

11. Применение метода прямых и конечных разностей

dv
A t v g t ,
dt
a11
a
21
A
a12
a22
a23
.
.
.
.
.
.
v1
v
2
.
v .
,
.
v
N 2
v
N 1
t 0, T
v t 0 ,
.
.
aN 2, N 3
g1
g
2
.
g .
,
.
g
N 2
g
N 1
.
a N 2 , N 2
aN 1, N 2
,
aN 2, N 1
aN 1, N 1
1
2
.
.
,
.
N 2
N 1

12. Применение метода прямых и конечных разностей

a
aii 2i ci ,
h
b
a
ai ,i 1 2i i , i 1
2h
h
b
a
ai ,i 1 2i i ,
2h
h
a
aii 2i ci ,
h
b
a
ai ,i 1 2i i ,
2h
h
a
aii 2i ci ,
h
b
a
g1 2i i 1 t f i ,
2h
h
b
a
ai ,i 1 2i i , i 2,3,..., N 2
2h
h
i N 1
i 1
gi f i ,
i 2,..., N 2
b
a
g i 2i i 2 t f i ,
2h
h
i N 1

13. Применение метода прямых и конечных разностей

dv
A t v g t ,
dt
dv
A t v g t t t k ,
dt t t k
dv t
v v
k 1 k ,
dt t t
v t 0 ,
t 0, T
dv
A t v g t t t k 1 ,
dt t t k 1
dv t
dt t t
vk 1 vk
k 1
,
k
vk 1 vk
A tk vk g tk ,
vk 1 vk A tk vk g tk ,
2
max i
i
h ,
2
A tk 1 vk 1 g tk 1 ,
v
1
E A t k 1 vk 1 k g t k 1 ,
0
i
max i A ~
vk 1 vk
1
h2
2
A

14. Применение метода прямых и ИИМ

u u
k qu f ,
t x x
k
u
1u x a 1 ,
x x a
k
0 C1 k C2 ,
x a,b ,
t 0, T
u
2u x b 2 , 1 0, 2 0
x x b
u t 0 x начальное условие
u u x, t ,
k k x, t , q q x, t ,
f f x, t , 1 1 t , 2 2 t , 1 1 t , 2 2 t ,
N число разбиений интервала a, b
x0 x1 ... xN ,
xi 1 / 2
xi a, b ,
xi xi 1
,
2
x0 a, xN b
i 1,2,..., N
hi xi xi 1 , i 1,2,..., N
hi 1
i 0
2 ,
h hi 1
i i
, i 1,2,..., N 1
2
hi
i N
2 ,

15. Применение метода прямых и ИИМ

i 1 / 2
i 1 / 2
u
u
dx k qu dx f dx,
t
x x
x i 1 / 2
x i 1 / 2
x i 1 / 2
x i 1 / 2
x
x
i 1,2,..., N 1
xi 1 / 2
xi 1 / 2
u
u
u
dx
k
k
qudx fdx,
t
x x xi 1 / 2 xi 1 / 2
x x xi 1 / 2
xi 1 / 2
xi 1 / 2
xi 1 / 2
k
u
u ui 1
u ui 1
ki 1 / 2 i
ki 1 / 2 i
h
x x xi 1/ 2
hi
2 i
2
i
x i 1 / 2
x dx ,
i
i
x i 1 / 2
dvi
v v
v v
ki 1 / 2 i 1 i ki 1 / 2 i i 1 i qi vi i fi , i 1,2,..., N 1
dt
hi 1
hi

16. Применение метода прямых и ИИМ для краевого условия 3-его рода

k
u
1u x a 1 ,
x x a
1 0,
i 1 / 2
i 1 / 2
u
u
x t dx x x k x qu dx x f dx,
i
i
i
xi 1 / 2
x
x
i 0,
xi 1 / 2
u
xi 1 / 2
u
u
x t dx k x x x k x x x x qudx x fdx,
i 1 / 2
i
i
i
i
xi 1 / 2
u
u u
u u
k
ki 1 / 2 i 1 i ki 1 / 2 i 1 i ,
h
x x xi 1/ 2
hi 1
2 i 1
2
k
i
i 0
xi 1 / 2
x dx ,
i
xi
u
1u x x 1 , i 0
i
x x xi
dvi
v v
ki 1 / 2 i 1 i 1vi 1 i qi vi i f i , i 0
dt
hi 1
i

17. Применение метода прямых и ИИМ для краевого условия 3-его рода

k x
u
2 u x b 2 ,
x x b
2 0
i
i
u
u
dx k qu dx f dx,
t
x x
x i 1 / 2
x i 1 / 2
x i 1 / 2
xi
x
x
i N
xi
u
xi
u
u
dx k
k
qudx fdx,
t
x x xi 1 / 2 xi 1 / 2
x x xi
xi 1 / 2
xi 1 / 2
xi
u
u ui 1
u ui 1
k
ki 1 / 2 i
ki 1 / 2 i
,
hi
x x xi 1/ 2
h
i
2
2
k
i
i N
xi
x dx ,
i
x i 1 / 2
u
2u x x 2 , i N
i
x x xi
dvi
v v
2vi 2 ki 1 / 2 i i 1 i qi vi i fi , i N
dt
hi
i

18. Применение метода прямых и ИИМ

dvi
v v
ki 1 / 2 i 1 i 1vi 1 i qi vi i f i ,
i
hi 1
dt
dvi
v v
v v
ki 1 / 2 i 1 i ki 1 / 2 i i 1 i qi vi i f i ,
i
hi 1
hi
dt
dvi
v v
2vi 2 ki 1 / 2 i i 1 i qi vi i f i ,
i
hi
dt
k
ci i 1/ 2 i qi 1 ,
hi 1
ai
ki 1/ 2
,
hi
ai
k
k
ci i 1/ 2 i 1/ 2 i qi ,
hi
hi 1
ki 1/ 2
,
hi
k
ci i 1/ 2 i qi 2 ,
hi
bi
bi
i 0
i 1,2,..., N 1
i N
ki 1/ 2
, gi i fi 1 ,
hi 1
ki 1/ 2
, gi i fi ,
hi 1
i 0
i 1,2,..., N 1
gi i fi 2 ,
i N

19. Применение метода прямых и ИИМ

D
A N 1 N 1 , v, g R ( N 1)
dv
Av g ,
dt
v t 0
c0
a
1
A
b0
c1
b1
.
.
.
.
.
.
.
.
.
aN 1
cN 1
aN
v0
g0
v
g
1
1
.
.
v .
,
,
g
.
.
.
bN 1
vN 1
g
N 1
v
cN
g
N
dv ~
A v g~,
dt
N
,
~ D 1 A,
A
g~ D 1 g
v t 0
A AT
~ A
~T
A
0
D
1
.
.
.
N 1
N

20. Применение метода прямых и ИИМ

dv
A t v g t ,
dt
dv
A t v g t t t k ,
dt t t k
dv t
v v
k 1 k ,
dt t t
v t 0 ,
t 0, T
dv
A t v g t t t k 1 ,
dt t t k 1
dv t
dt t t
vk 1 vk
k 1
,
k
vk 1 vk
A tk vk g tk ,
vk 1 vk A tk vk g tk ,
2
max i
i
h ,
2
A tk 1 vk 1 g tk 1 ,
v
1
E A t k 1 vk 1 k g t k 1 ,
0
i
max i A ~
vk 1 vk
1
h2
2
A

21. Применение метода прямых и ИИМ

Пример задачи с краевыми условиями первого и третьего рода
u u
k qu f ,
t x x
0 C1 k C2 ,
t 0, T
x a,b ,
u t 0 x начальное условие
Краевое условие первого
и
u x a 1 ,
k
третьего рода
u
2u x b 2 ,
x x b
2 0
Применение полудискретного ИИМ приводит к алгебро дифференциальной системе
vi 1 ,
dvi
v v
v v
ki 1 / 2 i 1 i ki 1 / 2 i i 1 i qi vi i f i ,
i
hi 1
hi
dt
dvi
v v
2vi 2 ki 1 / 2 i i 1 i qi vi i f i ,
i
hi
dt
i 0
i 1,2,..., N 1
i N

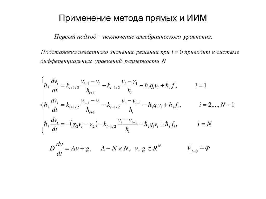
22. Применение метода прямых и ИИМ

Первый подход исключение алгебраического уравнения.
Подстановка известного значения решения при i 0 приводит к системе
дифференци альных уравнений размерности N
dvi
vi 1 vi
vi 1
k
k
i qi vi i f ,
i 1 / 2
i 1 / 2
i
dt
h
h
i 1
i
dvi
vi 1 vi
vi vi 1
k
k
i qi vi i f i ,
i
i 1 / 2
i 1 / 2
dt
h
h
i 1
i
dvi
v v
2vi 2 ki 1 / 2 i i 1 i qi vi i fi ,
i
hi
dt
D
dv
Av g ,
dt
A N N , v, g R N
i 1
i 2,..., N 1
i N
v t 0

23. Применение метода прямых и ИИМ

c1
a
2
A
b1
c2
b2
.
.
.
.
.
.
.
.
.
aN 1
cN 1
aN
,
bN 1
cN
k
ci i 1 / 2 i qi ,
hi 1
ai
v1
v
2
.
v . ,
.
vN 1
v
N
1
2
D
k
k
bi i 1 / 2 , g i i f i i 1 / 2 1 ,
hi 1
hi 1
,
ki 1 / 2
k
k
, ci i 1 / 2 i 1 / 2 i qi ,
hi
hi
hi 1
ai
g1
g
2
.
g .
.
g
N 1
g
N
bi
ki 1 / 2
k
, ci i 1 / 2 i qi 2 ,
hi
hi
ki 1 / 2
, gi i fi ,
hi 1
.
.
.
N 1
i 1
i 2,..., N 1
gi i fi 2 ,
i N
N

24. Применение метода прямых и ИИМ

Второй подход замена алгебраического уравнения дифференциальным.
dvi d 1
, i 0
dt
dt
d 1
t
dt
Добавление дифференциального уравнения для i 0 приводит к системе
дифференциальных уравнений размерности N 1
dvi
t ,
dt
dv
v v
v v
i i ki 1 / 2 i 1 i ki 1 / 2 i i 1 i qi vi i fi ,
dt
hi 1
hi
i
dvi
v v
2vi 2 ki 1 / 2 i i 1 i qi vi i fi ,
dt
hi
ci 0,
ai
bi 0, gi t ,
ki 1 / 2
k
k
, ci i 1 / 2 i 1 / 2 i qi ,
hi
hi
hi 1
ai
ki 1 / 2
k
, ci i 1 / 2 i qi 2 ,
hi
hi
bi
i 0
i 1,2,..., N 1
i N
i 0
ki 1 / 2
, gi i fi ,
hi 1
i 1,2,..., N 1
gi i fi 2 ,
i N

25. Применение метода прямых и ИИМ

D
c0
a
1
A
dv
Av g ,
dt
b0
c1
.
A N 1 N 1 , v, g R ( N 1)
b1
.
.
.
.
.
.
.
.
aN 1
cN 1
aN
v0
v
1
.
v . ,
.
v
N 1
v
N
,
bN 1
cN
1
1
D
.
.
,
.
N 1
N
v t 0
g0
g
1
.
g .
.
g
N 1
g
N

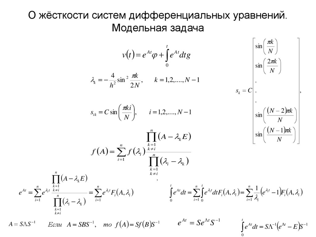
26. О жёсткости систем дифференциальных уравнений. Модельная задача

u u
k qu f ,
t x x
0 C1 k C2 ,
x a,b ,
u t 0 x начальное условие
Краевые условия первоо рода
u x a 1 ,
k 1,
u x b 2 ,
q 0,
,
f 0,
u 2u
2,
t x
,
u t 0 x начальное условие
Краевые условия первоо рода
u x a 1 ,
u x b 2 ,
t 0, T

27. О жёсткости систем дифференциальных уравнений. Модельная задача

vi 1 ,
dv v 2v v
i
i
i 1
i 1
,
2
dt
h
vi 2 ,
i 0
i 1,2,..., N 1
i N
dv
Av g ,
dt
2 1
1 2
.
1
A 2
h
1
.
.
.
.
.
.
.
1
,
.
2 1
1 2
v t 0 ,
dvi vi 1 2vi 1
, i 1
dt
h2
dvi vi 1 2vi vi 1
, i 2,..., N 2
2
dt
h
dvi 2 2vi vi 1
, i N 1
dt
h2
t 0, T
v1
v
2
.
v .
,
.
v N 2
v
N 1
1
h2
0
.
g . ,
.
0
2
h 2

28. О жёсткости систем дифференциальных уравнений. Модельная задача

k
sin N
2 k
sin
N
.
sk C .
,
.
sin N 2 k
N
N 1 k
sin
N
t
v t e At e At dtg
0
k
4
2 k
sin
,
h2
2N
ki
sik C sin
,
N
k 1,2,...., N 1
i 1,2,...., N 1
n
A E
k
n
f A f i
i 1
k 1
k i
n
i
n
A E
,
k
n
e e
At
i 1
k 1
n
i t k i
n
i
k
k 1
k i
e Fi A, i
i t
i 1
e dt e dtF A, e 1 F A,
t
n
t
At
0
i t
i 1 0
i
i
n
1
i 1
i
i t
i
i
k
k 1
k i
A S S 1
Если A SBS 1 , то f A Sf B S 1
e At Se t S 1
e dt S e E S
t
At
0
1
t
1

29. О жёсткости систем дифференциальных уравнений. Модельная задача

i 0
e
,
min T
T~
1
~
min
max
M ~
min
T
A cond A
max
min
A AT ,
,
2 A cond 2 A
max
min
1
max
English     Русский Rules