Определённый интеграл.
Свойства определённого интеграла.
Формула Ньютона-Лейбница
Метод непосредственного интегрирования.
Пример 2. Вычислить интеграл
Метод подстановки (метод замены переменной).
Замечание.
Пример 4. Вычислить интеграл
Пример 5. Вычислить интеграл
Метод интегрирования по частям.
Пример 7. Вычислить интеграл
499.00K
Category: mathematicsmathematics

Определенный интеграл

1. Определённый интеграл.

2.

Криволинейная трапеция. Понятие определённого интеграла.
y = f(x)
y
x=a
x=b
Пусть y = f(x) непрерывная
функция на отрезке [a;b]
0
a
b
x
Криволинейная трапеция- это фигура, ограниченная
графиком непрерывной неотрицательной функции f(x),
x∈[a;b], параллельными прямыми x=a и x=b и отрезком
оси ОХ.

3.

Найдём площадь криволинейной трапеции.
y = f(x)
y
1) Разобъем отрезок [a;b] точками xi
(a = x0<x1<x2<…<xn-1< xn= b) на n
отрезков [a;x1], [x1;x2],…,[xn-1;b]
2) Пусть длина отрезка
xi xi xi 1 , i 1,2,..., n
1
0 a=x0 x1
n x
i
xi-1 xi xn-1 b=xn
3) Проведём через точки xi
прямые, параллельные оси ОУ.
4) В каждом отрезке [xi-1;xi] возьмём произвольную точку
вычислим значение функции в ней, т.е. f(ξi)
ξi
и

4.

y = f(x)
y
5) Произведение f ( i ) xi равно
площади
прямоугольника
с
основанием Δxi и высотой f(ξi).
1
0 a=x0 x1
i
xi-1
n x
xi xn-1 b=xn
6) Составим сумму всех таких
произведений (интегральная сумма):
n
f ( 1 ) x1 f ( 2 ) x2 ... f ( n ) xn f ( i ) xi S n
i 1
7) Интегральная сумма приближенно равна площади криволинейной
трапеции, т.е.
n
S S n f ( i ) xi
i 1

5.

y = f(x)
y
8) Пусть длина наибольшего из
отрезков [ xi-1;xi]:
1
0 a=x0 x1
9) При
предел
x
i
xi-1
max xi , i 1,2,..., n
xi xn-1 b=xn
n max xi 0
интегральная сумма имеет
n
S lim S n lim f ( i ) xi
n
0
( n ) i 1

6.

n
S lim S n lim f ( i ) xi
y = f(x)
y
0
n
( n ) i 1
определённый интеграл
S
0
a
b
x
n
b
( n ) i 1
a
lim f ( i ) xi f ( x) dx
0
Геометрический смысл определённого интеграла:
определённый интеграл представляет собой площадь
криволинейной трапеции
b
S f ( x) dx
a

7.

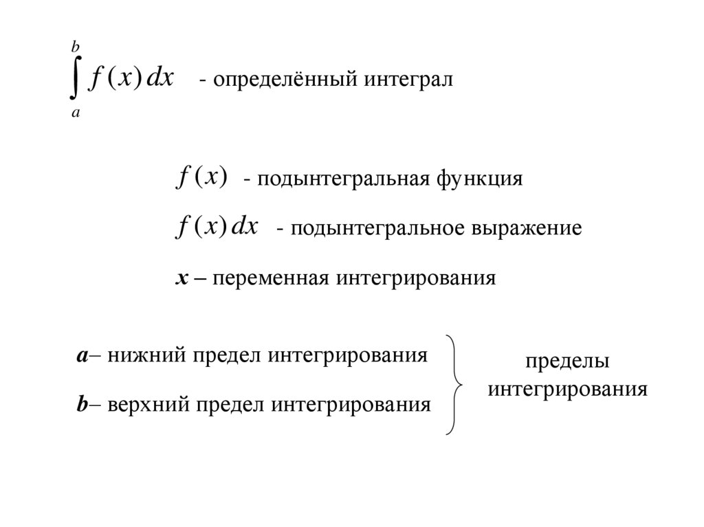
b
f ( x) dx - определённый интеграл
a
f (x ) - подынтегральная функция
f ( x) dx - подынтегральное выражение
х – переменная интегрирования
a– нижний предел интегрирования
b– верхний предел интегрирования
пределы
интегрирования

8. Свойства определённого интеграла.

• 10. Постоянный множитель можно выносить
за знак определённого интеграла:
b
b
a
a
k f ( x) dx k f ( x) dx , k const

9.

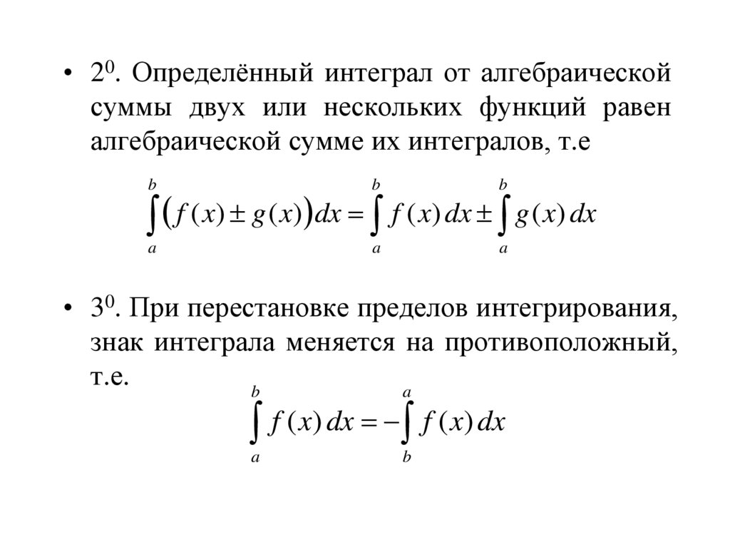
• 20. Определённый интеграл от алгебраической
суммы двух или нескольких функций равен
алгебраической сумме их интегралов, т.е
b
b
b
a
a
a
f ( x) g ( x) dx f ( x) dx g ( x) dx
• 30. При перестановке пределов интегрирования,
знак интеграла меняется на противоположный,
т.е.
b
a
f ( x) dx f ( x) dx
a
b

10.

• 40. Если функция f(x) интегрируема на [a;b] и
a<c<b, то
b
c
b
f ( x) dx f ( x) dx f ( x) dx
a
a
y
y = f(x)
S2
S1
0
a
с
b
x
c

11. Формула Ньютона-Лейбница

b
f ( x) dx F ( x)
b
a
F (b) F (a)
a
знак двойной подстановки

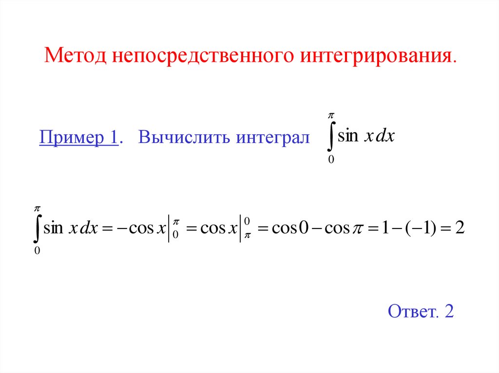
12. Метод непосредственного интегрирования.

Пример 1. Вычислить интеграл
sin x dx
0
0
sin
x
dx
cos
x
cos
x
0
cos 0 cos 1 ( 1) 2
0
Ответ. 2

13. Пример 2. Вычислить интеграл

x 3 x
1 x dx
8
Пример 2. Вычислить интеграл
x x
8
8
3
dx
dx
x
dx
x
3
x
1
1
1 x
1 1
8
3
8
8
2
3
(8 1) 3(3 8 3 1) 7 3 (2 1) 4
Ответ. 4

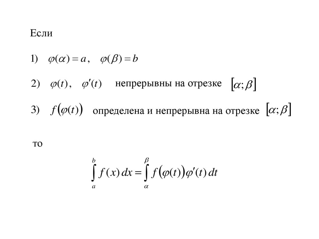
14. Метод подстановки (метод замены переменной).

Теорема.
b
Пусть дан интеграл f ( x) dx , где функция f(x)
a
непрерывна на отрезке [a;b].
Введём новую переменную x (t )

15.

Если
1) ( ) a , ( ) b
2) (t ) , (t )
3)
непрерывны на отрезке
;
f (t ) определена и непрерывна на отрезке ;
то
b
f ( x) dx f (t ) (t ) dt
a

16. Замечание.

1) При вычислении определённого интеграла методом
подстановки возвращаться к старой переменной не
требуется;
2) Часто вместо подстановки
подстановку t g (x) ;
x (t )
применяют
3) Не следует забывать менять пределы интегрирования
при замене переменных!

17.

2
Пример 3. Вычислить интеграл
2 x dx
2 x 1
1
2
2
2x2 1 t
d 2 x 1 dt
4 x dx dt
2
1
2 x dx dt
2
2 ( 1) 2 1 3
2 22 1 9
2
9
9
1 dt 1 2
1 2 x 2 1 2 2 3 t 2 2 3 t dt
2 x dx
1
1
1 1 1
1 9 1 3
3
9
2 3 2 9 6 18 9
2t
2t
1
Ответ.
9

18. Пример 4. Вычислить интеграл

2
cos x cos 3 x dx
0
2
2
2
cos x cos x dx cos x (1 cos x) dx cos x sin 2 x dx
3
0
2
0
0
cos x t
d cos x dt
2
0
1
0
1
0
1
2
cos x sin x dx t dt t dt
sin x dx dt
cos 0 1
cos 0
2
t
3
2
3
2
1
0
2
3 t
1
3 0
2
3
2
Ответ.
3

19. Пример 5. Вычислить интеграл

5
Пример 5. Вычислить интеграл
x 1 t
d ( x 1) dt
dx dt
1 1 0
5 1 4
x x 1 dx
1
x t 1
5
4
1
0
x x 1 dx (t 1) t dt
4
3
2
4
1
2
2 5 4 2 3 4
t dt t dt
t 0
t 0
5
3
0
0
2 2 4 2
2
2
272
4
t t 0 t t 0 16 2 4 2
5
3
5
3
15
272
Ответ.
15

20. Метод интегрирования по частям.

Теорема.
Если функции u = u(x) и v = v(x) дифференцируемы на
отрезке [a;b], то имеет место формула
b
b
a
a
b
u
dv
uv
a v du

21.

e
Пример 6. Вычислить интеграл
x ln x dx
1
e
e
e
2
2
x2
1
x
x
1
e
e
1 x ln x dx 2 ln x 1 2 1 x dx 2 ln x 1 2 1 x dx
u ln x
du dx
x
dv x dx
x2
v
2
2
e2
x2
x
1 e2 1 e2 e2 1 1 e2
e
e
ln e ln 1
ln x 1
1
2 4 4 2 4 4
4
2
4
2

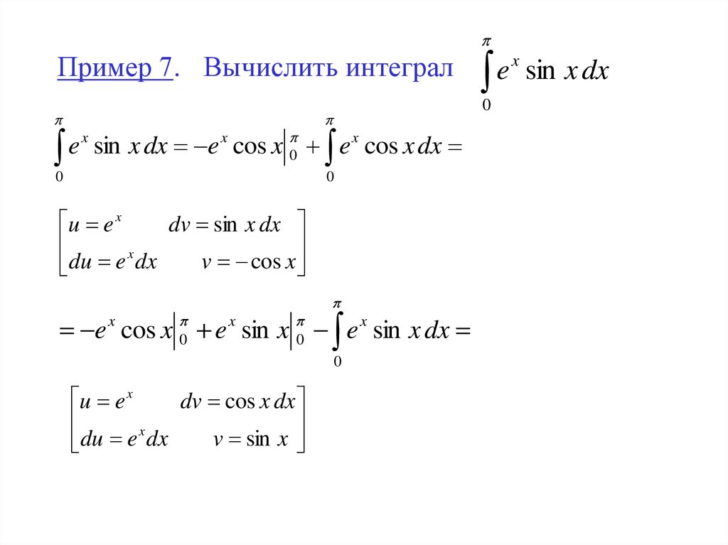
22. Пример 7. Вычислить интеграл

0
0
0
x
x
x
e
sin
x
dx
e
cos
x
e
0
cos x dx
u e x
dv sin x dx
x
v cos x
du e dx
e x cos x 0 e x sin x 0 e x sin x dx
0
u e x
dv cos x dx
x
v sin x
du e dx
x
e
sin x dx

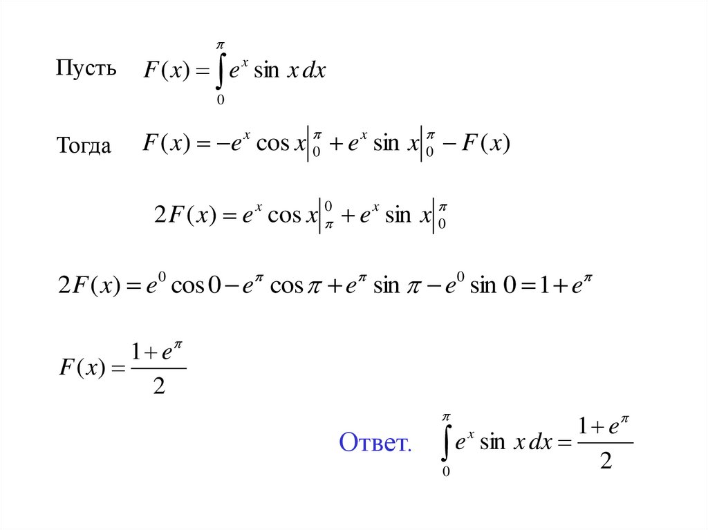
23.

Пусть
F ( x) e x sin x dx
0
Тогда
F ( x) e x cos x 0 e x sin x 0 F ( x)
2 F ( x) e x cos x 0 e x sin x 0
2F ( x) e0 cos 0 e cos e sin e0 sin 0 1 e
1 e
F ( x)
2
Ответ.
1
e
x
e
0 sin x dx 2
English     Русский Rules