Производная функции
6.04M

Лекция 4.1.1 Производная

1.

2. Производная функции

Лекция №4.1.1
Производная функции

3.

Учебные вопросы:
1.Определение производной. Геометрический и механический смысл
производной. Уравнение касательной и нормали к кривой.
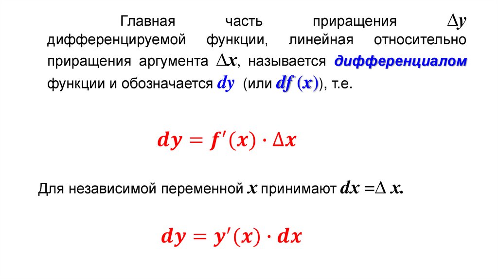
2.Дифференциал функции.
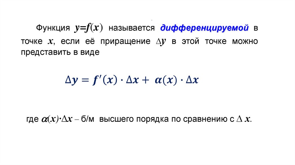
3.Дифференцируемость и непрерывность функции.
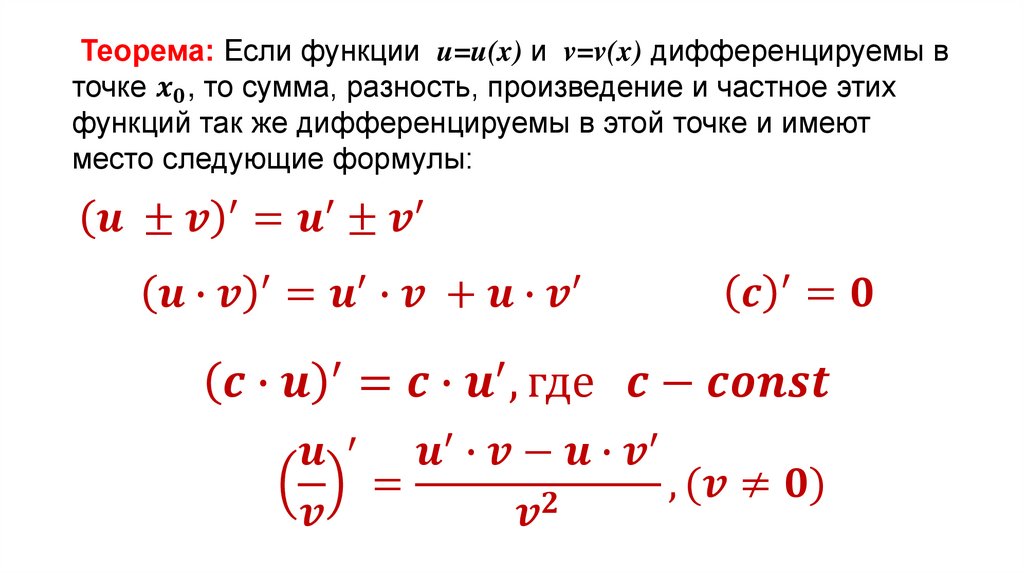
4.Основные правила дифференцирования: производные суммы,
разности, произведения и частного функций.
Литература:
1. Базовый электронный учебник «Математика». –
СПб.: Изд-во МВАА, т.6 гл.1 п.1, 3, 9 гл.2 п.1, 2, 3;
2. Письменный Д.Т. Конспект лекций по высшей
математике: полный курс. – М.: АЙРИС-пресс, с. 161164, 185-189;
3. Данко П.Е. Высшая математика в упражнениях и
задачах. В 2 ч. Ч. 2: Учебное пособие для вузов. – М.:
Мир и образование, с. 190-199, 206.

4.

Определение производной.
Геометрический и
механический смысл
производной.
Уравнение касательной и
нормали к кривой.
В1.

5.

1. Задача о вычислении мгновенной скорости
неравномерно движущегося тела.
S
English     Русский Rules