Дифференциальное исчисление функции одной переменной
Теорема Ферма
Теорема Лагранжа (о конечных приращениях)
Теорема Лопиталя (правило Лопиталя)
220.50K
Category: mathematicsmathematics

L_20

1. Дифференциальное исчисление функции одной переменной

Тема:
Теоремы о среднем значении
Лектор:
Имас Ольга Николаевна

2.

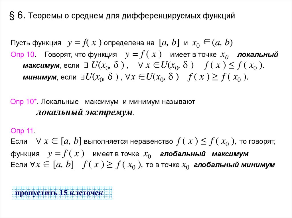
§ 6. Теоремы о среднем для дифференцируемых функций
y = f( x ) определена на [a, b] и x0 ∈(a, b)
Опр 10. Говорят, что функция y = f ( x ) имеет в точке x0 локальный
максимум, если ∃ U(x0, d ) , ∀ x ∈U(x0, d )
f ( x ) ≤ f ( x0 ).
минимум, если ∃U(x0, d ) , ∀x ∈U(x0, d ) f ( x ) ≥ f ( x0 ).
Пусть функция
Опр 10*. Локальные максимум и минимум называют
локальный экстремум.
Опр 11.
Если ∀ x ∈ [a, b] выполняется неравенство f ( x ) ≤ f ( x0 ), то говорят,
функция y = f ( x ) имеет в точке x0 глобальный максимум
Если ∀x ∈ [a, b] f ( x ) ≥ f ( x0 ), то в точке x0 глобальный минимум
пропустить 15 клеточек

3. Теорема Ферма

Пусть функция y = f( x ) имеет в точке x0 ∈ (a, b) локальный
экстремум и дифференцируема в этой точке.
Тогда f '(x0)=0.
пропустить 30 клеточек
Теорема Ролля
Пусть функция y=f(x)
а) непрерывна на отрезке [a, b]
б) дифференцируема на интервале (a, b)
в) f( a ) = f( b )
Тогда найдется хотя бы одна точка С∈(a, b), такая, что f '(С) = 0.
пропустить 35 клеточек

4. Теорема Лагранжа (о конечных приращениях)

Пусть функция y = f( x )
а) определена и непрерывна на отрезке [a, b]
б) дифференцируема на интервале (a, b).
Тогда найдется хотя бы одна точка С∈(a, b), такая, что
пропустить 35 клеточек
f (C )
f (b) f (a)
b a
Теорема Коши
Пусть функции f( x ) и g( x )
а) непрерывны на отрезке [a, b]
б) дифференцируемы на интервале (a, b) и g'( x ) ≠ 0.
Тогда найдется хотя бы одна точка С ∈ (a, b), такая, что
f (b) f (a) f (C )
g (b) g (a) g (C )
пропустить 30 клеточек

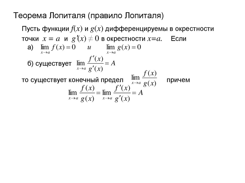
5. Теорема Лопиталя (правило Лопиталя)

Пусть функции f(x) и g(x) дифференцируемы в окрестности
точки x = a и g'(x) ≠ 0 в окрестности x=a. Если
и
lim g ( x) 0
а) lim f ( x) 0
x a
x a
f ( x)
A
б) существует lim
x a g ( x )
f ( x)
то существует конечный предел x a g ( x)
f ( x)
f ( x)
lim
lim
A
x a g ( x)
x a g ( x )
lim
причем
English     Русский Rules