1.81M
Category: mathematicsmathematics

Дифференциальное исчисление функций одной переменной

1.

Первое высшее техническое учебное заведение России
Санкт-Петербургский горный университет императрицы Екатерины II
ДИФФЕРЕНЦИАЛЬНОЕ ИСЧИСЛЕНИЕ
ФУНКЦИЙ ОДНОЙ ПЕРЕМЕННОЙ
ЛЕКЦИЯ 4
Основные теоремы дифференциального
исчисления. Правило Лопиталя.
Формулы Тейлора и Маклорена.
09.03.2025
1|22

2.

Содержание лекции
• Теоремы Ферма, Ролля, Лагранжа, Коши;
• Правило Лопиталя;
• Формулы Тейлора и Маклорена
с остаточным членом в форме Лагранжа.
2|22

3.

Локальный экстремум и теорема Ферма
Опр–е: Функция f(х) достигает в точке х0 локального максимума
[минимума], если существует окрестность этой точки (х0 - ; х0 + ),
что для всех точек выполняется неравенство
f ( x) f ( x 0 )
f ( x) f ( x0 )
х1 - локальный максимум
х2 - локальный минимум
b
a
x1
x2
локальный
экстремум
a и b – не являются
f
(
x
)
f
(
b
),
max
[ a ;b ]
min f ( x) f (a).
[ a ;b ]
3|22
локальными экстремумами,
т. к. слева от а и справа от b
поведение f неизвестно

4.

Теорема Ферма:
Если функция y=f(x) имеет производную в точке х0 и достигает
в этой точке локального экстремума, то f ( x0 ) 0
Доказательство:
Пусть функция f в точке х0
f ( x) f ( x0 )
имеет локальный максимум
По определению производной:
f ( x0 x) f ( x0 )
f ( x0 ) lim
x
x 0
переходя к
lim
x 0
x x0 x
f ( x0 ) 0
f ( x0 ) 0
4|22
x 0 f ( x) f ( x0 ) 0
0
x
x 0
f ( x ) 0
0

5.

Геометрический смысл теоремы Ферма
Из геометрического смысла производной:
f ( x0 ) 0 – угловой коэффициент касательной к графику функции
y
x0
x1
x
касательная к графику функции y=f(x) в точке
локального экстремума параллельна оси
абсцисс
5|22

6.

Теорема Ролля:
Если функция f (x) : 1) непрерывна на отрезке [a, b] ,
2) дифференцируема в интервале (a, b) , 3) f (a ) f (b) ,
то существует точка c (a; b) , в которой f (c) 0 .
Доказательство:
(теорема Вейерштрасса)
f(x) принимает наибольшее М m f ( x) M
и наименьшее m значения
функция f (x) непрерывна
на отрезке [a, b]
Возможны два случая:
1) Если m=M, то f(x)=const
f ( x) 0 качестве точки с
можно взять любую из (a;b)
2) Если m M, то m<M
Т.к. f (a) f (b) , то хотя бы одно из значений М или m
достигается в некоторой точке c (a, b) .
6|22
по теореме Ферма
f (c ) 0

7.

Геометрический смысл теоремы Ролля
Между двумя точками,
где дифференцируемая
функция принимает
равные значения,
найдется хотя бы один
нуль ее производной:
т.е. значение с (a;b), что касательная к графику функции
y=f(x) в точке (c,f(c)) параллельна оси ОХ
7|22

8.

Замечание. Если хотя бы одно требование теоремы Ролля
нарушается, то утверждение теоремы может оказаться неверным.
Пример 1. Функция f ( x) x на отрезке [ 1; 1]
f(х) непрерывна и f(-1)=f(1)
Нарушается условие дифференцируемости
не существует производная в точке х=0
Внутри отрезка не существует точки, в
которой производная обращается в 0
8|22

9.

Теорема Коши
Если функции f(x) и g(x) непрерывны на [a;b] и дифференцируемы на (a;b),
причем g ( x) 0 (a;b), то существует точка c (a;b) такая, что
Доказательство:
f (b) f (a )
f (c)
g (b) g (a ) g (c)
Отметим, что g(b)-g(a) 0, т. к. в противном случае, по теореме Ролля
нашлась бы точка с и g (c ) 0 (этого не может быть по условию теоремы)
Рассмотрим вспомогательную функцию :
F(x) – линейная комбинация функций
непрерывна на [a;b],
дифференцируема на (a;b)
9|22
F ( x ) f ( x ) g ( x ) , R
Найдем : F(a)=F(b)=0

10.

F ( x ) f ( x ) g ( x )
f
(
b
)
f
(
a
)
f (а) g (a) f (b) g (b)
.
g (b) g (a )
F(x) – удовлетворяет всем условиям теоремы Ролля.
c ( a; b ) : F ( c )
F ( x) f ( x) g ( x)
f
(
c
)
g (c)
F (c) f (c) g (c) 0
f (b) f (a )
f (c)
g (b) g (a ) g (c)
10|22

11.

Теорема Лагранжа (о среднем)
Если функция f (x ) : 1) непрерывна на отрезке [a, b] , 2)дифференцируема
в интервале (a, b) , то найдется по крайней мере одна точка c (a, b) , что
f (b) f (a ) f (c)(b a ).
Доказательство следует из теоремы Коши при g(x)=x получим:
f (b) f (a) f (c)
f (c)
b a
1
f ( x x) f ( x) f ( x t x) x,
Если считать a x, b x x , то получим:
c x t x, 0 t 1.
у f ( x t x) x
Формула конечных приращений Лагранжа дает точное выражение для
приращения функции в отличие от приближенного равенства:
у f ( x0 ) x
11|22

12.

Геометрический смысл теоремы Лагранжа
f (b) f ( a )
f (c )
b a
угловой коэффициент
касательной к
графику точке с (a;b)
tg
тангенс угла наклона
(угловой коэффициент)
секущей АВ
ВМ
tg
АМ
y
B
f(b)
f(с)
a
tg tg
М
A
f(a)
c
b
x
существует с (a;b), что касательная к графику функции y=f(x) в
точке (c;f(c)) параллельна секущей, стягивающей концы кривой.
12|22

13.

0
Правило Лопиталя для неопределенности
0
Пусть функции f (x) и g (x) удовлетворяют условиям:
1) f (x) и g (x) дифференцируемы в некоторой окрестности точки a
(исключая, может быть, саму точку a ) и g ( x) 0 в этой окрестности;
2) lim f ( x) lim g ( x) 0 ;
f ( x )
Если существует предел отношения производных lim
(конечный
x a g ( x )
f ( x)
или бесконечный), то существует предел lim
:
x a g ( x)
x a
x a
f ( x)
f ( x )
lim
lim
.
x a g ( x )
x a g ( x )
sin x 0
cos x cos 2
sin x
Пример. Найти lim
.
lim
lim
x 2 x 2 0 x 2
1
x 2 x 2 1
13|22

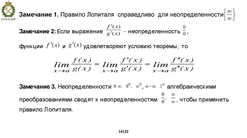
14.

Замечание 1. Правило Лопиталя справедливо для неопределенности
Замечание 2: Если выражение
f ( x )
0
g ( x ) - неопределенность 0 ,
функции f (x ) и g (x ) удовлетворяют условию теоремы, то
f(x)
f ( x )
f ( x )
lim g ( x ) lim g ( x ) lim g ( x )
x a
x a
x a
,
,
,
Замечание 3. Неопределенности
,
алгебраическими
преобразованиями сводят к неопределенностям , , чтобы применить
правило Лопиталя.
14|22

15.

Правило Лопиталя применить нельзя
f ( x)
f ( x)
lim
lim
x a g ( x )
x a g ( x)
существует
не существует
sin x
x sin x
1
lim
1
Пример. Найти предел lim
1 lim sin x 1
x
x
x
x
x
x
Отношение производных
x sin x
x
1 cos x
1 cos x
1
при x не имеет предела.
15|22

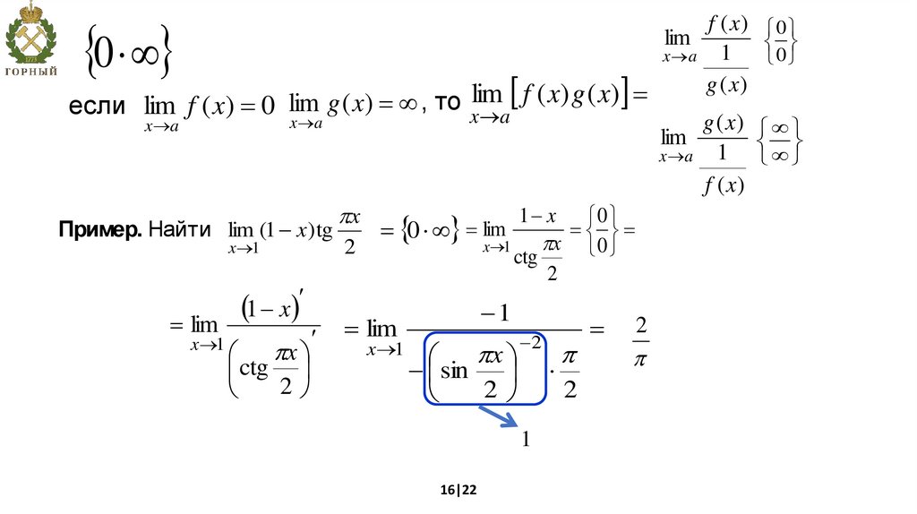
16.

0
lim
,
то
lim
g
(
x
)
если lim f ( x) 0
x a
f ( x) 0
lim
1
x a
0
g ( x)
f ( x) g ( x)
x a
x a
Пример. Найти lim (1 x) tg
x 1
1 x
lim
x 1
x
ctg
2
x
2
g ( x)
lim
1
x a
f ( x)
1 x 0
0 lim
x 0
x 1
ctg
2
lim
x 1
1
x
sin
2
2
1
16|22
2
2

17.

1
0
0
x
1
ln
x
0
1 lim
x 1 ln x
Пример. lim
lim
x
1
ln
x
(
x
1
)
x 1 ln x
x 1
x 1
0
ln x( x 1)
1
1 0
x
1
x 1
1
x
1
0
lim
lim
lim
lim
1
x 1
x 1 1
x 1 x ln x x 1
x 1 x ln x x 1 0
1 ln x x 1 2
( x 1) ln x 1
x
x
{1 },{0 },{ } :
0
Пример.
0
lim cos x
1
x2
x 0
lim
x 0
ln(cos x)
x
2
0 lim
0 x 0
f
1
ln(cos x)
x
2
g
e
g ln f
1
lim e x
x 0
2
, ( f 0) 0
ln cos x
e
lim
x 0
tg x 0
1
х
1
lim
lim .
x 0 2 x
2 x 0 х
2
0
17|22
ln cos x
x
2
e
1
2
1
e
.

18.

Формула Тейлора
Пусть функция y f (x) определена в некоторой окрестности точки
x a и имеет все производные до (n 1) - го порядка включительно.
Найти многочлен Pn (x ) , чтобы он хорошо описывал функцию f (x)
в окрестности точки a :
Pn ( x) C0 C1 ( x a) C 2 ( x a) 2 C3 ( x a) 3 ... C n ( x a) n .
и обладал свойствами:
Pn (a ) f (a) ; Pn (a) f (a); Pn (a) f (a);...; Pn
( n)
(a) f ( n ) (a)
(*)
Найдем производные от Pn (x) :
Pn ( x) C1 2C 2 ( x a) 3C3 ( x a) 2 ... nC n ( x a) n 1 Pn (а) C1
2
Pn ( x) 2 1 C 2 3 2 C3 ( x a) ... n(n 1)Cn ( x a) n
Pn (а) 2! C2
( n)
Pn ( x) n(n 1)( n 2) ... 2 1 C n
18|22
Pn(n) (а) n! Cn

19.

Из условий (*):
f (a) Pn (a) C1 ;
f (a) Pn (a) C0 ;
f (a) Pn (a) 2! C2 ;
C0 f (a);
...
f
( n)
( n)
(a) Pn (a) n! Cn
1
C1 f (a); C 2 f (a);
2!
... C n 1 f (n) (a).
n!
Искомый многочлен:
f (a )
f ' (a)
2
Pn ( x) f (a)
( x a ) ....
( x a)
2!
1!
(n)
f
(a)
n
(
x
a
)
.
Многочлен Тейлора
n!
19|22

20.

Формула Тейлора
f ( x) Pn ( x) Rn ( x)
Обозначим Rn ( x) f ( x) Pn ( x)
(n)
f '(a)
f (a)
f
(a )
2
f (x ) f (a)
( x a)
( x a) ...
( x a) n Rn ( x).
1!
2!
n!
остаточный член
формулы
Остаточный член в форме Лагранжа:
Тейлора
При а=0
f ( n 1) (c)
Rn ( x)
( x a) n 1 , где c (a, x).
(n 1)!
(n)
f ' ( 0)
f (0) 2
f ( 0) n
f ( x) f (0)
x
x ...
x Rn ( x). Формула Маклорена
1!
2!
n!
f
( n 1)
(c) n 1
Rn ( x)
x , c (0, x)
(n 1)!
20|22

21.

Формула Маклорена для элементарных функций
2
n
c n 1
x
x
x
e
x
x
...
; c (0; x).
f ( x) e 1
1! 2!
n! (n 1)!
бесконечно
дифференцируема
f (k) (x)=ex f (k) (0)=1
x3 x5
xn
n x n 1
sin c (n 1) ; c (0; x).
f ( x) sin x x ... sin
3! 5!
n!
2 (n 1)!
2
f
(k )
( x ) sin( x k )
f
(k )
(0) sin( k )
2
xn
n
x2 x4
f ( x) cos x 1 ... cos
n!
2
2! 4!
n 1
x
cos c (n 1) ;
(n 1)!
2
21|22
c (0; x);

22.

Спасибо за внимание
Санкт-Петербургский горный
университет
императрицы Екатерины II,
199106, г. Санкт-Петербург,
Малый пр. В.О., д. 83
Тел.: +7(812) 328-82-98;
22|22
English     Русский Rules