Метод интегрирования подведением под знак дифференциала, основанный на свойстве инвариантности формул интегрирования, -это
либо: 3. Внесение под знак дифференциала функций
ПОДВЕДЕНИЕ ПОД ЗНАК ДИФФЕРЕНЦИАЛА
ПОДВЕДЕНИЕ ПОД ЗНАК ДИФФЕРЕНЦИАЛА
§3. Метод подстановки. Замена переменной
§4. Метод интегрирования по частям
§6. Интегралы, содержащие квадратный трехчлен в знаменателе дроби
Глава III. Методы и приемы интегрирования некоторых классов функций.
Интегрирование рациональных дробей методом неопределенных коэффициентов
577.50K
Category: mathematicsmathematics

3

1. Метод интегрирования подведением под знак дифференциала, основанный на свойстве инвариантности формул интегрирования, -это

либо: 1. Внесение под знак дифференциала постоянного слагаемого
1
или
dx = d ( x 1) = d ( x 3) = d ( x ) = d ( x a).
d ( x a) = ( x a) dx = dx
2
Под знаком дифференциала к переменной интегрирования можно прибавить
любое, нужное в данной ситуации, число
5
(
x
3)
1) ( x 3) 4 dx = ( x 3) 4 d ( x 3) =
C,
5
Примеры:
dx
d ( x 3)
2)
=
= ln | x 3 | C.
x 3
x 3
либо: 2. Внесение под знак дифференциала постоянного множителя:
dx =
1
d (Cx).
C
При введении под знак дифференциала множителя C
1
перед знаком интеграла необходимо поставить поправочный коэффициент C .
1
5 4x
x
dx = d (3x) = d ( x) = 2d = d
3
4 5
2

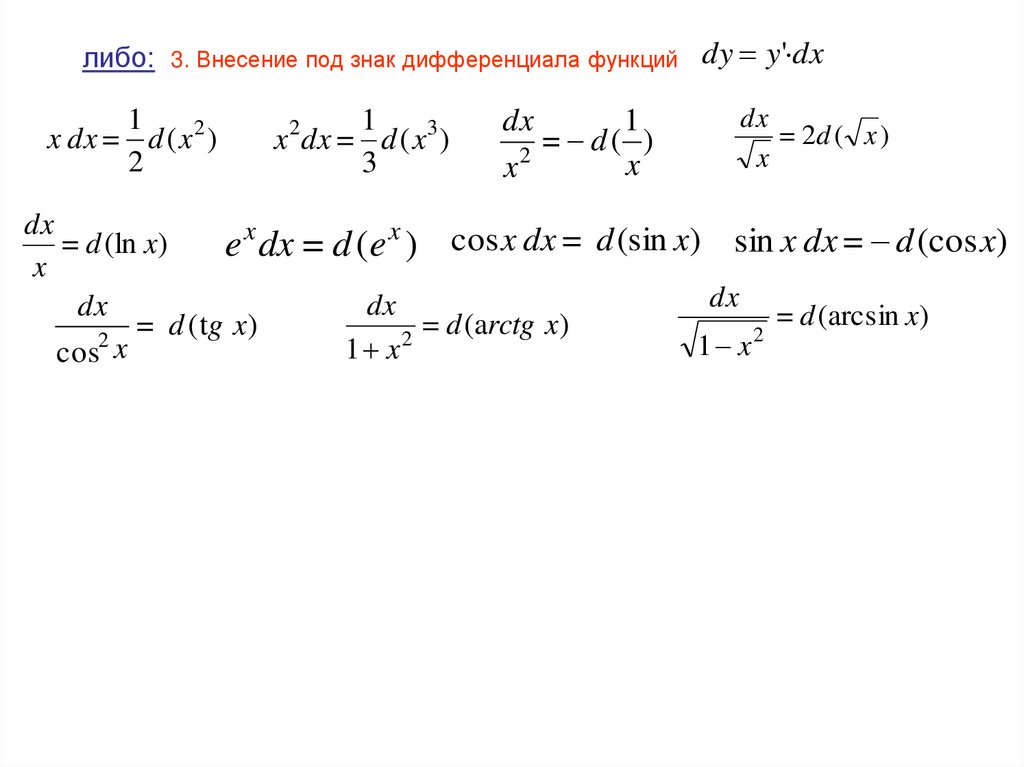
2. либо: 3. Внесение под знак дифференциала функций

dy y' dx
1
x dx = d ( x 2 )
2
1
x dx = d ( x3 )
3
2
dx
1
=
d
(
)
2
x
x
dx
= 2d ( x )
x
dx
= d (ln x)
e x dx = d (e x ) cos x dx = d (sin x) sin x dx = d (cos x)
x
dx
dx
dx
= d (arcsin x)
=
d
(
a
rctg
x
)
=
d
(
t
g
x
)
2
2
1 x
1 x
cos2 x

3. ПОДВЕДЕНИЕ ПОД ЗНАК ДИФФЕРЕНЦИАЛА

Вычислить sin( x 3)dx .
Из таблицы sin xdx cos x C
Воспользуемся свойством инвариантности:
если f ( x )dx F ( x ) C , то f (u)du F (u) C .
Вспомним, что d ( y( x )) y ( x )dx .
Тогда, учитывая, что d ( x 3) ( x 3) dx dx
получим:
sin( x 3)dx sin( x 3)d ( x 3) cos( x 3) C

4.

Вывод: под знаком дифференциала можно добавить
(отнять) любую константу – интеграл от этого не
изменится.
1
1) ( x 2)5 dx ( x 2)5 d ( x 2) ( x 2)6 C
6
2) 2 x 7 dx 2 x 7 d ( x 7)
Вычислить
3)
1 x 7
2 C
ln 2
cos(2 x)dx .Мы знаем, что
dx
d ( x 1)
ln | x 1 | C
x 1
x 1
cos(2 x )d (2 x ) sin( 2 x) C
Можно ли свести один интеграл к другому?
Вычислим: d ( 2 x ) ( 2 x ) dx 2dx , то есть dx
Таким образом получим:
cos(2 x )dx
1
d (2 x )
2
.
1
1
cos(2 x )d ( 2 x ) sin( 2 x ) C
2
2
Вывод: переменную интегрирования под знаком
дифференциала можно умножить на константу, при этом весь
интеграл на эту константу следует поделить.

5.

1
1
sin( 5 x )d (5 x ) cos(5 x ) C
5
5
1) sin( 5 x )dx
3)
dx
2
4 9x
dx
1
d (3 x )
1
3x
1
3x
arctg
C
arctg
C
2
2
4 (3 x )
3 4 (3 x )
3 2
2
6
2
Объединим два предыдущих случая в один:
1)
2)
3)
4 5 x dx
1
d ( ax b )
a
1
1 2
2
(4 5 x )1 / 2 d (4 5 x ) (4 5 x ) 3 / 2 C
(4 5 x ) 3 C
5
5 3
15
dx
1 d (3 2 x ) 1
ln | 3 2 x | C
3 2x 2
3 2x
2
dx
1 d (4 9 x )
1
1
C.
2
2
(4 9 x )
9 (4 9 x )
9 (4 9 x )
dx

6.

Рассмотрим примеры, связанные с подведением под знак
дифференциала функций.
Вычислить
Но тогда
xdx
1
2
2
2
xdx
d
(
x
)
d
(
x
)
2
xdx
.Заметим,
что
,
то
есть
1 x
2
xdx
1 d ( x 2 ) 1 d ( x 2 1) 1
2
ln
|
1
x
| C
2
2
2
1 x
2 1 x
2
1 x
2
В рассмотренном примере переменная от которой зависит интеграл это x ,
а производная от нее (с точностью до сомножителя) – это x . Тогда,
производную заносим под знак дифференциала в виде x 2 1 .
2
Поправочный коэффициент можно найти, вычислив дифференциал от того
выражения, которое Вы занесли под знак дифференциала, и сравнив
получившееся выражение с исходным. Например, вычислить
x 2 sin( 2 4 x 3 )dx
Замечаем, что с точностью до множителя x 2 есть
3
2
производная от 2 4 x 3 , причем
.
d (2 4 x ) 12 x dx
Заносим
x 2 в виде 2 4 x 3 под знак дифференциала:
x 2 sin( 2 4 x 3 )dx
1
1
sin( 2 4 x 3 )d ( 2 4 x 3 ) cos(2 4 x 3 ) C
12
12

7. ПОДВЕДЕНИЕ ПОД ЗНАК ДИФФЕРЕНЦИАЛА

1)
cos x
d (sin x )
1 d ( 2 3 sin x ) 1
dx
ln | 2 3 sin x | C
2 3 sin x
2 3 sin x 3
2 3 sin x
3
cos x
1
2)
dx
2 3 sin 2 x
3
3 sin x
d ( 3 sin x )
1 1
C
arctg
2
2 ( 3 sin x )
3 2
2
ln 2 xdx
1
3)
ln 2 xd (ln x ) ln 3 x C
x
3
e x
4)
dx 2 e x d ( x ) 2e x C
x
5)
e x dx
1 e
2x
d (e x )
1 (e )
x 2
arcsin( e x ) C

8. §3. Метод подстановки. Замена переменной

Метод подстановки или метод замены переменной является одним
из самых сильных методов интегрирования. Метод основан
на использовании формулы (I)
'
f
(
x
)
dx
=
f
(
t
)
t (t ) dt,
которую называют формулой подстановки или замены переменной.
При проведении замены переменной в интеграле пользуются
следующей схемой .
1) выбирается подстановка (или делается замена)
x = (t )
2) преобразовывается подынтегральная функция
f ( x) f [ (t )]
3) Находится дифференциал
dx = t' (t )dt
4) Полученные выражения подставляются в исходный интеграл
t
и решается интеграл относительно переменной
5) После получения ответа необходимо вернуться к переменной
Подстановка должна приводить к более простому интегралу, чем исходный.
x

9.

(II). Вместо подстановки
x = (t ) часто
t = ( x) , если подынтегральное
делается замена
выражение можно представить в виде.
f ( x) dx = g ( x) x' ( x) dx g (t )dt ,

10.

Метод замены переменной
1)
t 2 x2
xdx
2 x
2
x t 2
2
dx
2t dt
2 t2 2
t2 2
t dt
2
t
t 2
dt t C 2 x 2 C
2)
sin( 1 / x )
1
1
dt
2 dt
dx
t
x
dx
sin(
t
)
t
2
2
2
x
x
t
t
t
sin( t )dt cos( t ) C cos(1/ x ) C

11. §4. Метод интегрирования по частям

В основе метода интегрирования по частям лежит формула--схема
U dV = UV V dU.
Подынтегральное выражение разбивается на произведение
двух сомножителей U и dV при этом руководствуются
следующим правилом
1. Если в подынтегральное выражение входит произведение
многочлена на показательную или тригонометрическую функцию,
то в качестве функции U берется многочлен.
2. За U всегда берутся логарифмическая и обратные
тригонометрические функции
Затем находим дифференциал
и функцию V dV .
интеграл
dU U ' dx
Подставляем все в формулу и решаем
V dU , который должен быть проще исходного.

12.

Метод интегрирования по частям
udv u v vdu
1) Разбить на u и dv
2) Найти
du u dx
и
v dv
3) Подставить
1) ( 2 x 7) cos( 3x )dx
u 2 x 7 du 2dx
1
dv cos( 3x )dx v cos( 3x )dx sin( 3x )
3
1
2
1
2
( 2 x 7) sin( 3x ) sin( 3x )dx ( 2 x 7) sin( 3x ) cos( 3x ) C
3
3
3
9

13.

Примеры интегралов, берущихся по частям, и разбиения
подынтегрального выражения на сомножители
1) ( x 2) sin 3xdx
u= x 2
4) ln xdx
du = dx 1
dv = sin 3x dx v = cos3x
3
2) (5x 1)e x/2 dx
u = 5x 1
du = 5dx
x/2
x/2
dv = e
dx v = 2e
u = ln x
du =
dv = dx
dx
x
v=x
5) ln ( x 2 5) dx
u = ln ( x 2 5) du =
2x
dx
2
x 5
x
3) x 2 cos dx
3
dv = dx
2
u = arcsin x du =
u=x
du = 2 xdx
v=x
6) arcsin x dx
x
x
dv = dx
dv = cos dx v = 3sin
3
3
dx
u = arctg x du =
1 x2
x2
7) x arctg x dx
dv = xdx
v=
2
dx
1 x2
v=x

14.

u=2 x 3
du=2 dx
1. (2 x 3) cos5 x dx=
=
1
1
dv= cos5 x dx v= cos5 x dx= cos5 x d (5 x)= sin 5 x
5
5
1
2
2x 3
2
= (2 x 3) sin 5 x sin 5 x dx =
sin 5 x cos5 x c.
5
5
5
25
u=x
du = dx
2. x e dx =
=
dv = e x dx v = e x dx = e x d ( x) = e x
x
= x e x e x dx = x e x e x d ( x)= x e x e x c.
3.
ln x
3
x2
U = ln x
dx =
dV =
dx
3
x2
dU =
dx
x
V = ( x) 2/3 dx = 3 x1/3
= 3 x1/3 ln x 3 x1/3
dx
=
x
= 3 x1/3 ln x 3 ( x) 2/3 dx = 3 x1/3 ln x 9 x1/3 dx = 33 x (ln x 3) C.

15.

5 dx
U = arcsin 5 x dU =
5 x dx
2
4. arcsin 5 x dx=
=
1 25 x =x arcsin 5 x
2
1 25 x
dV = dx
V = dx = x
1
d (1 25 x 2 )
1
= x arcsin 5 x 5
= x arcsin 5 x
1 25 x 2 C
50
25
1 25 x 2
2dx
u = arctg 2 x du =
2 x dx
2
5. arctg 2 x dx =
=
1 4 x = x arctg 2 x
2
1 4 x
dv = dx
v=x
d ( x2 )
= x arctg 2 x
=
2
1 4 x
1 d (4 x 2 1)
1
2
x arctg 2 x
=
x
a
rctg
2
x
ln
(1
4
x
) c.
2
4
1 4 x
4

16.

§5. Рекуррентные формулы.
1
2nxdx
u 2
; du 2
dx
2 n
2 n 1
(
x
a
)
(
x
a
)
Jn 2
2 n
(x a )
dv dx; v x;

17. §6. Интегралы, содержащие квадратный трехчлен в знаменателе дроби

Рассмотрим интегралы вида
( Ax B) dx
ax2 bx c ,
( Ax B) dx
ax bx c
2
.
Интегрирование проводится по следующей схеме:
1) в квадратном трехчлене выделяется полный квадрат
ax 2 bx c = a( x b/2a) 2 c (b/2a) 2 ;
2) вводится новая переменная
t x b/2a;
3) полученный интеграл, при необходимости, разбивается на два
интеграла, один из которых -- всегда табличный, а другой
приводится к табличному подведением под знак дифференциала;
4) возвращаются к старой переменной.

18.

x 2 4 x 10=( x 2 2 x 2 4) 4 10=( x 2) 2 6
dx
1. 2
= x 2 = t ; x = t 2; dx = dt
x 4 x 10
x 2 4 x 10 = t 2 6
=
dt
1
t
1
x 2
= 2
=
arctg
=
arctg
C.
6
6
6
6
t 6
2.
3 2 x x 2 = 3 ( x 2 2 x) =
= 3 [( x 2 2 x 1 1) 1] =
dx
2
2
=
=
3
[(
x
1)
1]
=
4
(
x
1)
,
2
3 2x x
x 1 = t ; x = t 1; dx = dt
3 2x x2 = 4 t 2
=
t
( x 1)
= arcsin = arcsin
C.
2
2
2
4 t
dt
=

19. Глава III. Методы и приемы интегрирования некоторых классов функций.

20. Интегрирование рациональных дробей методом неопределенных коэффициентов

Рациональная дробь есть отношение двух многочленов целой степени
Pn ( x) an x n an 1x n 1 a2 x 2 a1x a0
R( x) =
=
.
m
m 1
2
Qm ( x) bm x bm 1x b2 x b1x b0
Если
n<m
Если n m
, то дробь называется правильной.
, то дробь называется неправильной.
Прежде, чем интегрировать неправильные дроби, следует
обязательно выделить целую часть дроби путем деления
многочлена Pn (x) на многочлен Qm (x ).
3x 5 1 6 x 10 1 3(2 x 1 1) 10 1 3(2 x 1) 3 10
=
=
=
=
2x 1 2 2x 1 2
2x 1
2
2x 1
1 3(2 x 1) 13 3
13
=
.
2
2x 1
2 2(2 x 1)
3
-- целая часть,
2
13
-- правильная дробь
2(2 x 1)

21.

1.
x 5
( x 1) 1 5
6
x 1
dx =
dx =
dx =
x 1
x 1
x 1 x 1
dx
= 1 dx 6
= x 6 ln | x 1 | c.
x 1
x2 3
x2 2
( x 2 3) 3 2
1
dx =
2. 2
dx =
dx = 2
2
2
x 3
x 3
x 3 x 3
dx
1
x
= 1 dx 2
= x
arctg
c.
3
3
x 3
Вычислить
x4 2
x3 1 dx
x3 1
x4 2
x
x4 x
x 2
x4 2
x 2
x
x3 1
x3 1

22.

Интегрирование рациональных дробей
1) Если дробь неправильная следует представить ее
в виде суммы многочлена и правильной дроби
2) Разложить знаменатель дроби на простые множители
I : ( x a )k
II : ( x 2 px q)m
x 2
x 2
3
x 1 ( x 1)( x 2 x 1)

23.

Схема интегрирования правильной рациональной дроби.
1. Знаменатель дроби раскладываем на простые множители,
которых существует четыре типа:
I ( x a); II ( x a) k ; III ( x 2 px q); IV ( x 2 px q) k ,
Частным случаем квадратичных множителей могут быть
( x 2 a 2 ) или ( x 2 a 2 ) k .
множители вида
При разложении используются формулы сокращенного умножения:
x 2 a 2 = ( x a)( x a),
x3 a 3 = ( x a)( x 2 ax a 2 ),
x3 a 3 = ( x a )( x 2 ax a 2 ), x 4 a 4 = ( x a)( x a)( x 2 a 2 ).
2. Рациональную дробь представляем в виде суммы
простейших дробей, причем, как известно из алгебры,
каждому из четырех простейших сомножителей
в разложении знаменателя соответствует определенный
набор простейших дробей с неопределенными коэффициентами
3. Находим неопределенные коэффициенты.
4. Проводим интегрирование каждого слагаемого.

24.

Примеры разложения дробей на сумму простейших дробей
3x 4
x ( x 5)( x 7)
1
3
( x 3)( x 2)
A
B
C
x x 5 x 7
A
B
C
D
x 3 ( x 2)3 ( x 2) 2 x 2
x 2 3x
2
2
( x 3 x 5)( x 4)
Ax B
Cx D
2
2
x 3x 5 x 4
2x 3
2
2
x ( x 2)( x 3)
A B
C
Dx E
2
2
x x 2 x 3
x
3x
3
x 8
A
Bx C
2
x 2 x 2x 4
В этих примерах A, B, C , D неопределенные коэффициенты

25.

Рассмотрим примеры.
1.
x
dx
( x 5)( x 2)
Разложим подынтегральную функцию на простые слагаемые
x
B
A
=
( x 5) ( x 2) x 5 x 2
Приводим к общему знаменателю
A( x 2) B( x 5)
x
=
( x 2) ( x 5)
( x 2)( x 5)
Дроби равны, одинаковые знаменатели можно отбросить и приравнять числители
x = A( x 2) B( x 5)
Для нахождения неопределенных коэффициентов в это выражение
подставляем те значения x , при которых знаменатель обращается в ноль
x 2 : 2 B( 7)
B 2/7
x 5:
5 A (7 )
A 5/7
Полученные значения подставляем в разложение дроби
x
2 1
5/ 7 2/ 7 5 1
=
( x 5) ( x 2) x 5 x 2 7 ( x 5) 7 ( x 2)
Теперь исходный интеграл распишется на сумму двух интегралов
x
5
dx 2
dx
5
2
( x 5)( x 2) dx = 7 x 5 7 x 2 = 7 ln | x 5 | 7 ln | x 2 | c

26.

dx
2.
( x 4) 2 ( x 2)
Разложим подынтегральную
функцию на простые слагаемые
Приводим к общему
знаменателю
1
( x 4) 2 ( x 2)
=
A
B
C
( x 4) 2 x 4 x 2
A( x 2) B( x 4)( x 2) C ( x 4) 2
=
2
( x 4) ( x 2)
( x 4) 2 ( x 2)
1
Приравниваем числители
1 = A( x 2) B( x 4)( x 2) C ( x 4) 2
Для нахождения неопределенных коэффициентов в это выражение
подставляем те значения x , при которых знаменатель обращается в ноль
x 4 :
x 2:
1 A( 6)
1 C (36)
A 1/ 6
C 1/ 36
Для нахождения третьего коэффициента можно взять любое значение
x
B 1/ 36
dx
1
dx
1 dx
1 dx
=
=
Теперь исходный интеграл
2
2
6 ( x 4) 36 x 4 36 x 2
распишется на сумму трех ( x 4) ( x 2)
интегралов
1
1
1
1
ln | x 4 | ln | x 2 | C
6 ( x 4) 36
36
x 0:
1 2 A 8B 16C
1 1/ 3 8B 16 / 36
English     Русский Rules