Взаимное расположение прямой и плоскости в пространстве.
Каноническое уравнение прямой
Уравнение прямой, проходящей через две заданные точки
Параметрическое уравнение прямой
Общее уравнение плоскости
Общее уравнение плоскости
Взаимное расположение прямой и плоскости в пространстве.
Взаимное расположение прямой и плоскости в пространстве
Точка пересечения прямой и плоскости
Условие принадлежности двух прямых одной плоскости
Упражнение 1.
Упражнение 2.
Подведем итоги Взаимное расположение прямой и плоскости в пространстве
1.15M
Category: mathematicsmathematics

Взаимное расположение прямой и плоскости в пространстве_Презентация

1. Взаимное расположение прямой и плоскости в пространстве.

2.

Цель обучения:
11.2.6 - знать взаимное расположение прямой
и плоскости в пространстве.
Цели урока:
рассмотреть случаи взаимного расположения прямых
и плоскостей в пространстве;
решать задачи на определение взаимного
расположения прямых и плоскостей в пространстве.

3. Каноническое уравнение прямой

Пусть прямая L проходит через данную точку М0(x0; y0; z0)
параллельно вектору:
q m; n; p
q
L
М0
Тогда точка М (x; y; z) лежит на прямой только в
том случае, если векторы
q m; n; p и
М
M0M x x0 ; y y 0 ; z z0 коллинеарны
По условию коллинеарности двух векторов:
x x0 y y 0 z z0
m
n
p
Каноническое уравнение прямой
q m; n; p - направляющий вектор прямой

4. Уравнение прямой, проходящей через две заданные точки

Пусть прямая проходит через две заданные и отличные друг от друга
точки: М1(х1; у1 ; z1 ) и М2(х2; у2 ; z2 ).
q
М2
L М1
Тогда в качестве направляющего вектора
в каноническом уравнении можно взять
вектор:
q M1M 2 x 2 x1; y 2 y 1; z2 z1
x x1
y y 1 z z1
y 2 n y1 z2 p z1
mx1
x2
Уравнение прямой, проходящей
через две заданные точки

5. Параметрическое уравнение прямой

При решении практических задач часто используют
параметрическое уравнение прямой, которое получается из
канонического уравнения:
x x0 y y 0 z z0
t
m
n
p
x mt x0
y nt y 0
z pt z
0
x x0
m t
y y
0
t
n
z z0 t
p
Параметрическое уравнение
прямой

6. Общее уравнение плоскости

Если в пространстве фиксирована произвольная декартова система
координат Oxyz, то всякое уравнение первой степени с тремя
переменными x y z определяет относительно этой системы плоскость.
Ax By Cz D 0
(1)
A; B; C; D – некоторые постоянные, причем из чисел A; B; C хотя бы
одно отлично от нуля.
Пусть точка М0(x0; y0; z0) принадлежит плоскости:
Ax0 By 0 Cz0 D 0 (2)
Вычтем из уравнения (1) тождество (2):
A x x0 B y y 0 C z z0 0
Общее уравнение плоскости
(3)

7. Общее уравнение плоскости

Произвольная точка М(x; y; z) лежит на
плоскости, если ее координаты
удовлетворяют уравнению (3):
N
М0
М
A x x0 B y y 0 C z z0 0
Уравнение (3) является условием
перпендикулярности двух векторов:
M0M x x0 ; y y 0 ; z z0 и
N A; B;C
Таким образом, точка М лежит в плоскости, если M0M N .
Значит N перпендикулярен любому вектору, лежащему в плоскости
и, следовательно, самой плоскости.
Нормальный вектор
Общее уравнение плоскости называется полным, плоскости
если все
коэффициенты А; B; C; D отличны от нуля.
В противном случае уравнение называется неполным.

8. Взаимное расположение прямой и плоскости в пространстве.

а
а
α
а
а
α
А
α
а А

9. Взаимное расположение прямой и плоскости в пространстве

Пусть в пространстве заданы плоскость λ и прямая ℓ .
Прямая и плоскость могут быть:
1) параллельны;
2) прямая может лежать в плоскости;
3) прямая и плоскость могут пересекаться в одной
точке.
x x0 y y0 z z0
:
,
m
n
p
Пусть λ: Ax + By + Cz + D = 0 и
Тогда N̄= {A; B; C} – нормальный вектор плоскости λ,
{m; n; p} – направляющий вектор прямой ℓ .

10.

N
N
N
а) Если прямая параллельна
принадлежит плоскости, то
плоскости
или
прямая
(1)
или в координатной форме
Am + Bn + Cp = 0 (2)
Если условие (1) или условие (2) не выполняется, то
прямая и плоскость пересекаются в одной точке.
б) Если прямая принадлежит плоскости, то координаты
любой ее точки удовлетворяют уравнению плоскости, и,
следовательно, кроме условия (1) или (2) выполняется
условие
Ax0 + By0 + Cz0 + D = 0 ,
где M0(x0;y0;z0) – любая точка прямой.

11.

Частным случаем пересечения прямой и плоскости в одной точке
является перпендикулярность прямой и плоскости
N
В этом случае N
A B C
т.е.
.
m n p

12. Точка пересечения прямой и плоскости

Подставить в уравнение плоскости вместо x; y; z:
A(mt x0 ) B(nt y 0 ) C( pt z0 ) D 0
Решить полученное уравнение относительно t:
Ax0 By 0 Cz0 D
t0
Am Bn Cp
Подставить t0 в параметрическое уравнение прямой:
xK mt0 x0
y K nt 0 y 0
z pt z
0
0
K
K ( xK ; y K ; zK )

13.

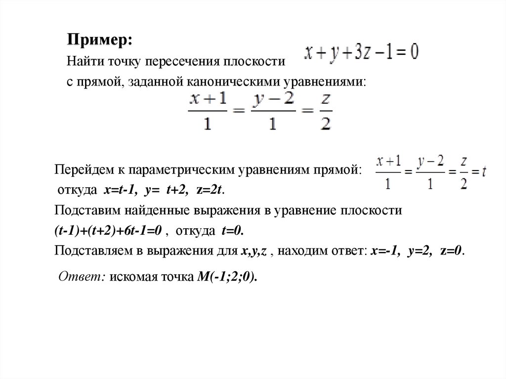
Пример:
Найти точку пересечения плоскости
с прямой, заданной каноническими уравнениями:
Перейдем к параметрическим уравнениям прямой:
откуда x=t-1, y= t+2, z=2t.
Подставим найденные выражения в уравнение плоскости
(t-1)+(t+2)+6t-1=0 , откуда t=0.
Подставляем в выражения для x,y,z , находим ответ: x=-1, y=2, z=0.
Ответ: искомая точка M(-1;2;0).

14. Условие принадлежности двух прямых одной плоскости

Две прямые в пространстве
могут пересекаться,
быть параллельными,
совпадать,
скрещиваться.
В первых трех случаях прямые лежат в одной плоскости.

15. Упражнение 1.

При каком значении А плоскость
будет параллельна прямой

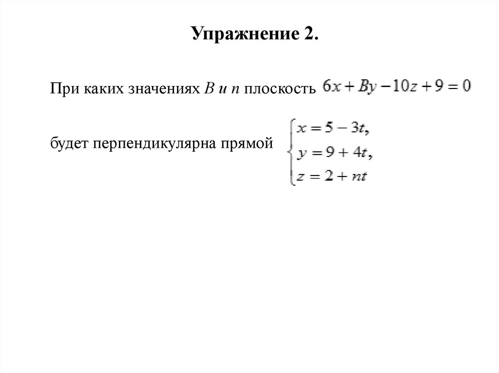
16. Упражнение 2.

При каких значениях В и n плоскость
будет перпендикулярна прямой

17. Подведем итоги Взаимное расположение прямой и плоскости в пространстве

1. Условие параллельности прямой и плоскости
N A; B; C
s m; n; p
s
( N s) 0
N
Am Bn Cp 0
2. Условие перпендикулярности прямой и плоскости
s m; n; p
N A; B; C
N || s
A B C
m n p

18.

Подведем итоги
• что узнал?
• чему научился?
• что осталось непонятным?
• над чем необходимо работать?
English     Русский Rules