860.50K
Category: electronicselectronics

Л7 Комплексы, символический метод

1.

Изображение синусоидальных величин векторами
на комплексной плоскости
y
i
Т
ωt
Im
Im
0
t 0
i I m sin 0 0
2
x
0
0
i (t ) I m sin t
ωt

2.

t
4
y
i
Т
Im
t 4
i
Im
2
0
x
1
i I m sin
Im
4
2
0
4
ωt

3.

t
2
y
Im
i
t 2
i
Т
Im
2
0
x
i I m sin I m
2
0
2
ωt

4.

t
y
i
t
Т
Im
Im
2
0
x
i I m sin 0
0
ωt

5.

3
t
2
y
i
3
t
2
Т
Im
2
0
x
i
Im
3
i I m sin
Im
2
0
3
2
ωt

6.

t 2
y
i
t 2
Im
Im
0
i I m sin 2 0
Т
2
x
0
ωt

7.

u (t ) U m sin t
i(t) r1.
i(t ) I m sin t I
e(t)
u(t)
C.
i(t)
Im
u(t)
I
t
Um
0
I
t

8.

Поскольку взаимное расположение векторов со
временем не меняется, то векторы можно не
вращать, а показывать их на момент времени t =0.
i(t ) I m sin t I

9.

Поскольку взаимное расположение векторов со
временем не меняется, то векторы можно не
вращать, а показывать их на момент времени t =0.
i (t ) I m sin t I
I me
j t I
I me
j I
Im
e
j t
I me
j t

10.

Мгновенное значение тока изображается
на комплексной плоскости
- комплексом амплитудного значения I m :
I m Im e
j I
I m

11.

Мгновенное значение тока изображается
на комплексной плоскости
- комплексом амплитудного значения I m :
I m Im e
j I
I m
или
- комплексом действующего значения I
I
Im
2
:

12.

Пример
Мгновенное значение тока:
i (t ) 14,1sin 314t 300

13.

Пример
Мгновенное значение тока:
i (t ) 14,1sin 314t 300
Комплекс амплитудного значения тока:
I m 14,1 e j 30 14,1
Im (+j)
Re (+)
300
Im

14.

Пример
Мгновенное значение тока:
i (t ) 14,1sin 314t 300
Комплекс амплитудного значения тока:
Im (+j)
I m 14,1 e j 30 14,1
Re (+)
300
Im
Im (+j)
Комплекс действующего значения тока:
I
Im
2
10 e j 30 10
Re (+)
300
I

15.

Операции с комплексными числами
Алгебраическая форма комплексного числа
j 1
A a jb
A a jb
где
a – действительная часть числа (координата по оси Re);
b – мнимая часть числа (координата по оси Im).

16.

Показательная и полярная форма комплексного числа
A Ae j A
A Ae j A
где
A – модуль комплексного числа;
Ψ – угол комплексного числа.

17.

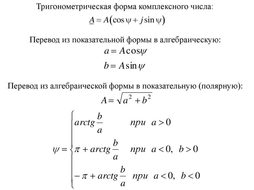
Тригонометрическая форма комплексного числа:
A A cos j sin
Перевод из показательной формы в алгебраическую:
a A cos
b A sin
Перевод из алгебраической формы в показательную (полярную):
A a2 b2
b
при a 0
arctg a
b
arctg
при a 0, b 0
a
b
arctg a при a 0, b 0

18.

Умножение комплексного числа на (+j)
A
j A
j
j e 2

19.

Умножение комплексного числа на (-j)
A
j A
( j ) e
j
2

20.

Умножение комплексного числа на (-1)
A
A
( 1) e j e j

21.

Перенос мнимой единицы
из знаменателя в числитель
j ( j ) 1
1
j
j
j j j

22.

Комплексно-сопряженные числа
A a jb Ae j
A a jb Ae j
A î áî çí à÷åí èå êî ì ï ëåêñí î ãî ÷èñëà â êóðñå ÒÎ Ý (ï î ä÷åðêèâàí èå)
A î áî çí à÷åí èå êî ì ï ëåêñí î ñî ï ðÿæåí í î ãî ÷èñëà â êóðñå ÒÎ Ý
(çâåçäî ÷êà ââåðõó)

23.

Комплексно-сопряженные числа
A a jb Ae j
A A A2
A a jb Ae j
1
a jb
a jb
a
b
2 2 2 2 j 2 2
a jb a jb a jb a b
a b
a b

24.

СИМВОЛИЧЕСКИЙ МЕТОД РАСЧЕТА
ЦЕПЕЙ СИНУСОИДАЛЬНОГО ТОКА
Символический метода расчета
цепей синусоидального тока основан на
алгебраизации интегро-дифференциальных уравнений,
записанных для мгновенных значений.
Найдем, как изображаются производная и
интеграл синусоидальных функций с помощью
комплексных чисел.

25.

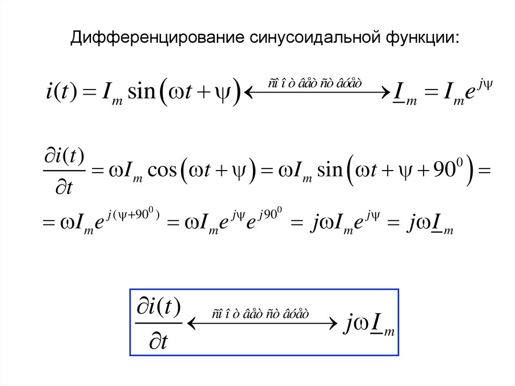
Дифференцирование синусоидальной функции:
i(t ) I m sin t
I m I me
ñî î ò âåò ñò âóåò
j
i (t )
I m cos t I m sin t 900
t
I m e
j ( 900 )
j
I m e e
j 900
j I m e j j I m
i (t ) ñî î ò âåò ñò âóåò
j I m
t

26.

Интегрирование синусоидальной функции:
ñî î ò âåò ñò âóåò
i(t ) I m sin t
I Ie j
Im
Im
0
i
(
t
)
dt
cos
t
sin
t
90
I m j ( 900 ) I m e j
I m j I m
e
e
0
e j 90
j
j
i
(
t
)
dt
ñî î ò âåò ñò âóåò
Im
j

27.

i(t)
e(t)
r.
u (t)
R
L.
u (t)
L
C.
uC(t)

28.

i(t)
r.
u (t)
R
e(t)
C.
uC(t)
L.
u (t)
L
Выражение по II закону Кирхгофа для
мгновенных значений:
di (t ) 1
i (t ) r L
i (t )dt e(t )
dt
C
u (t)
R
u (t)
L
uC(t)

29.

i(t)
e(t)
r.
u (t)
R
C.
uC(t)
L.
u (t)
L
Перейдем в область изображений
(т.е. на комплексную плоскость):
1 Im
I m r L j I m
Em
C j

30.

1
I m r L j
Em
j C
Im
Em
1
r L j
j C
Em
Комплексное сопротивление:
1
Z r L j
j C
Z

31.

Комплексное сопротивление:
U
Z R jX
I
где
R – активное сопротивление;
X – реактивное сопротивление.

32.

Комплексное сопротивление:
U
Z R jX
I
где
R – активное сопротивление;
X – реактивное сопротивление.
Модуль комплексного сопротивления называется полным
сопротивлением участка цепи :
Z R2 X 2

33.

Комплексное сопротивление:
U
Z R jX
I
где
R – активное сопротивление;
X – реактивное сопротивление.
Модуль комплексного сопротивления называется полным
сопротивлением участка цепи :
Z R2 X 2
Комплексная проводимость:
1
1
R jX
Y
2
g jb
2
Z R jX R X
где
g – активная проводимость;
b – реактивная проводимость.

34.

Треугольник
токов
Треугольник
напряжений
Треугольник
сопротивлений

35.

Закон Ома в символической (комплексной) форме
Комплексное напряжение на участке цепи, не
содержащем ЭДС, равно произведению комплексного
тока на этом участке на комплексное сопротивление:
U I Z

36.

Законы Кирхгофа в символической (комплексной) форме
Первый закон Кирхгофа:
В любом узле электрической цепи сумма
комплексных токов равна нулю.
I 0
k
k
Комплексные токи, втекающие в узел,
записываются со знаком «+»,
вытекающие из узла – со знаком «-».

37.

Второй закон Кирхгофа:
В любом замкнутом контуре цепи сумма комплексных
напряжений равна сумме комплексных ЭДС, включенных в
контур.
U E
k
k
k
k
или
I Z E
k
k
k
k
k
Комплексные напряжения и ЭДС, направления которых
совпадают с выбранным направлением обхода контура,
пишутся со знаком «+», не совпадают – со знаком «-».

38.

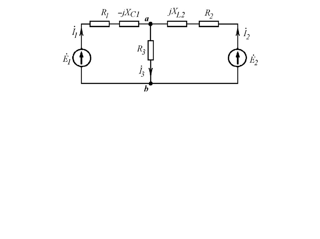
Пример
Составить систему уравнений по законам Кирхгофа в
символической форме и определить токи

39.

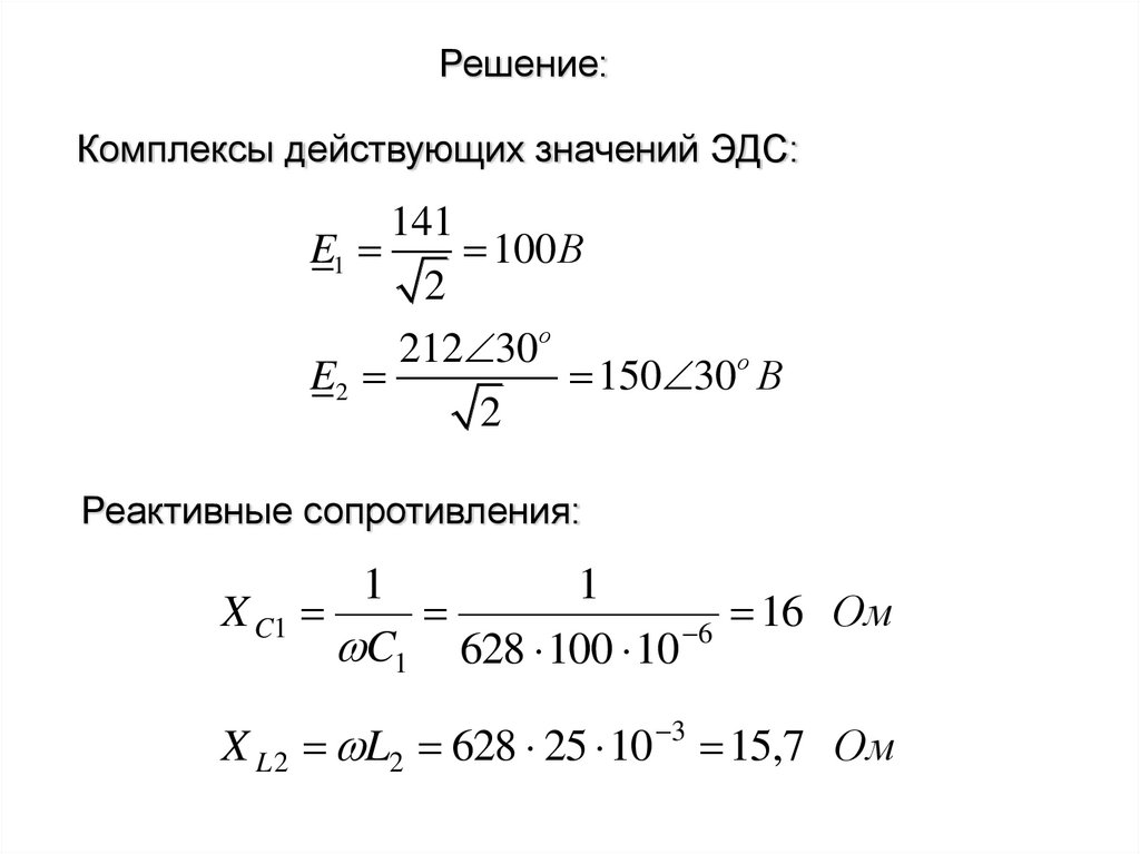
Решение:
Комплексы действующих значений ЭДС:
141
E1
100 В
2
212 30о
E2
150 30о В
2

40.

Решение:
Комплексы действующих значений ЭДС:
141
E1
100 В
2
212 30о
E2
150 30о В
2
Реактивные сопротивления:
1
1
X C1
16 Ом
6
C1 628 100 10
X L 2 L2 628 25 10 3 15,7 Ом

41.

42.

I1 R1 jX C1 I3 R3 E1
I2 R2 jX L 2 I3 R3 E2
I I I 0
1 2 3

43.

I1 R1 jX C1 I3 R3 E1
I2 R2 jX L 2 I3 R3 E2
I I I 0
1 2 3
I1 10 j16 I3 18 100
o
I
12
j
15,
7
I
18
150
30
2
3
I I I 0
1 2 3

44.

I1 10 j16 I3 18 100
o
I2 12 j15, 7 I3 18 150 30
I I I
3 1 2
I1 10 j16 18 I1 I2 100
o
I2 12 j15, 7 18 I1 I2 150 30

45.

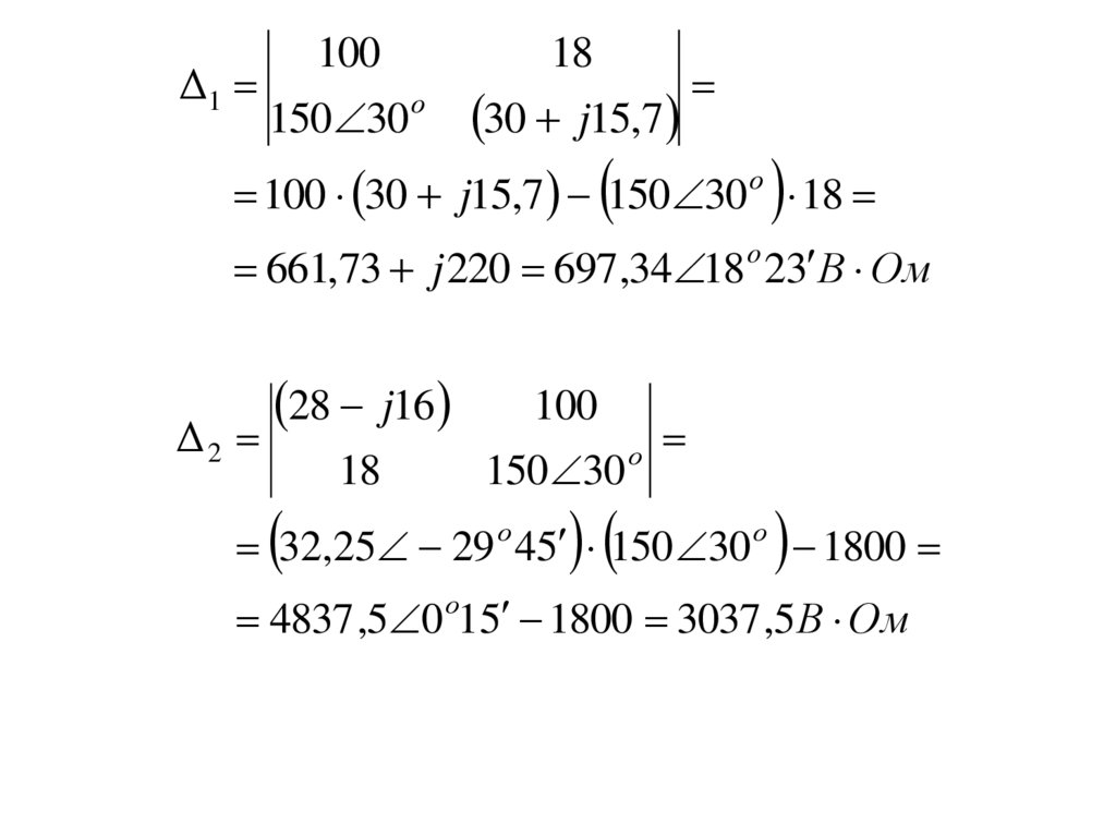
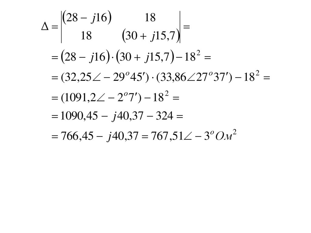
Δ
28 j16
18
18
30 j15,7
28 j16 30 j15,7 18 2
(32,25 29 о 45 ) (33,86 27 о 37 ) 18 2
(1091,2 2 о 7 ) 18 2
1090,45 j 40,37 324
766,45 j 40,37 767 ,51 3o Ом 2

46.

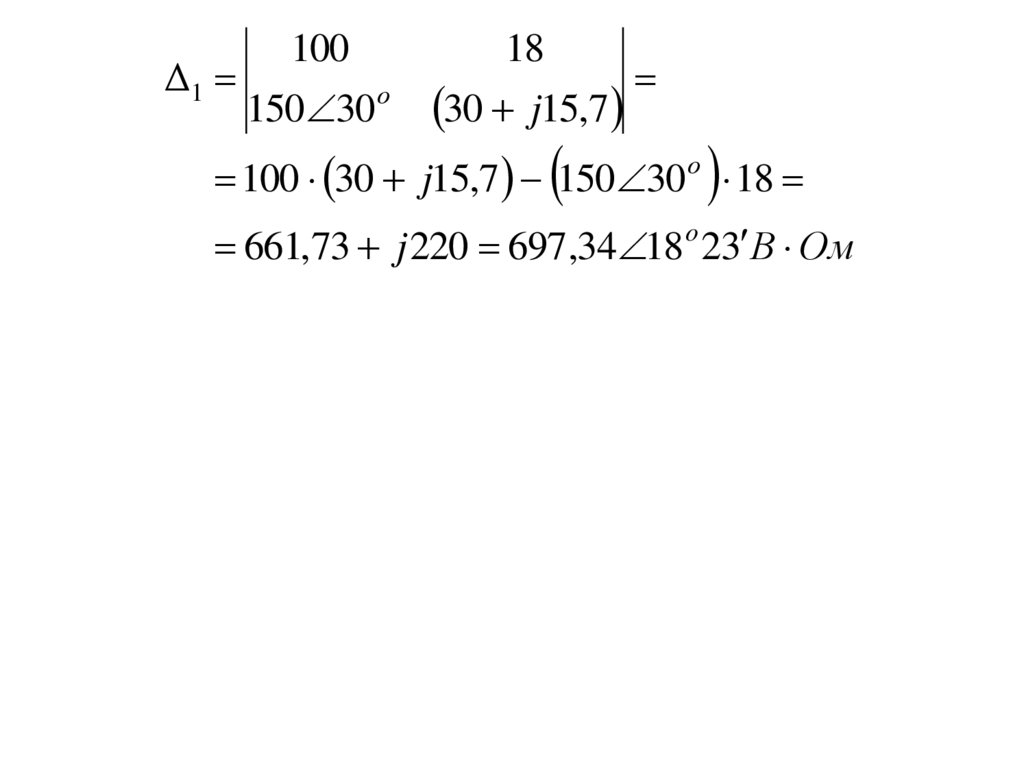
100
Δ1
150 30 о
18
30 j15,7
100 30 j15,7 150 30 о 18
661,73 j 220 697,34 18 o 23 В Ом

47.

100
Δ1
150 30 о
18
30 j15,7
100 30 j15,7 150 30 о 18
661,73 j 220 697,34 18 o 23 В Ом
Δ2
28 j16
18
100
о
150 30
32,25 29 о 45 150 30 о 1800
4837 ,5 0 о15 1800 3037 ,5 В Ом

48.

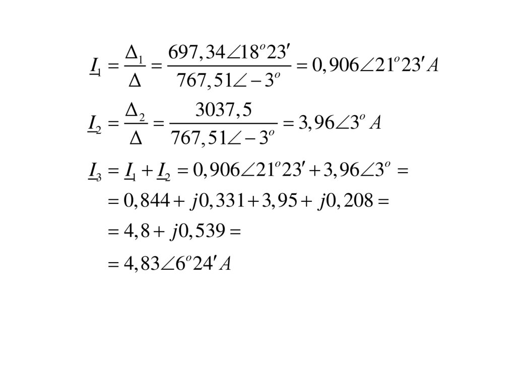
Δ1 697,34 18o 23
o
I1
0,906 21 23 А
o
Δ
767,51 3
Δ2
3037,5
o
I2
3,96 3 А
o
Δ 767,51 3
I3 I1 I2 0,906 21o 23 3,96 3o
0,844 j 0,331 3,95 j 0, 208
4,8 j 0,539
4,83 6o 24 А

49.

Переход к мгновенным значениям токов:
o
i1 (t ) 0,906 2 sin 628t 21 23 1, 28sin 628t 21 23 А
o
i2 (t ) 3,96 2 sin 628t 3o 5, 6sin 628t 3o А
i3 (t ) 4,83 2 sin 628t 6o 24 6,83sin 628t 6o 24 А

50.

Уравнения, составленные по законам Кирхгофа и Ома в
символической (комплексной) форме представляют собой
алгебраические выражения,
аналогичные соответствующим выражениям для цепей
постоянного тока.

51.

Уравнения, составленные по законам Кирхгофа и Ома в
символической (комплексной) форме представляют собой
алгебраические выражения,
аналогичные соответствующим выражениям для цепей
постоянного тока.
Все методы расчета цепей постоянного тока могут
использоваться для расчета цепей синусоидального тока
при условии применения символического метода.
English     Русский Rules