Лекция 5 Отдельные главы механики
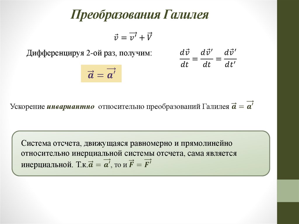
Преобразования Галилея
Преобразования Галилея
Принципы относительности Галилея и Эйнштейна
Постулат Эйнштейна
Специальная теория относительности
Преобразования Лоренца
Интервал
Законы релятивистской механики
Релятивистская энергия
Движение тела в гравитационном поле
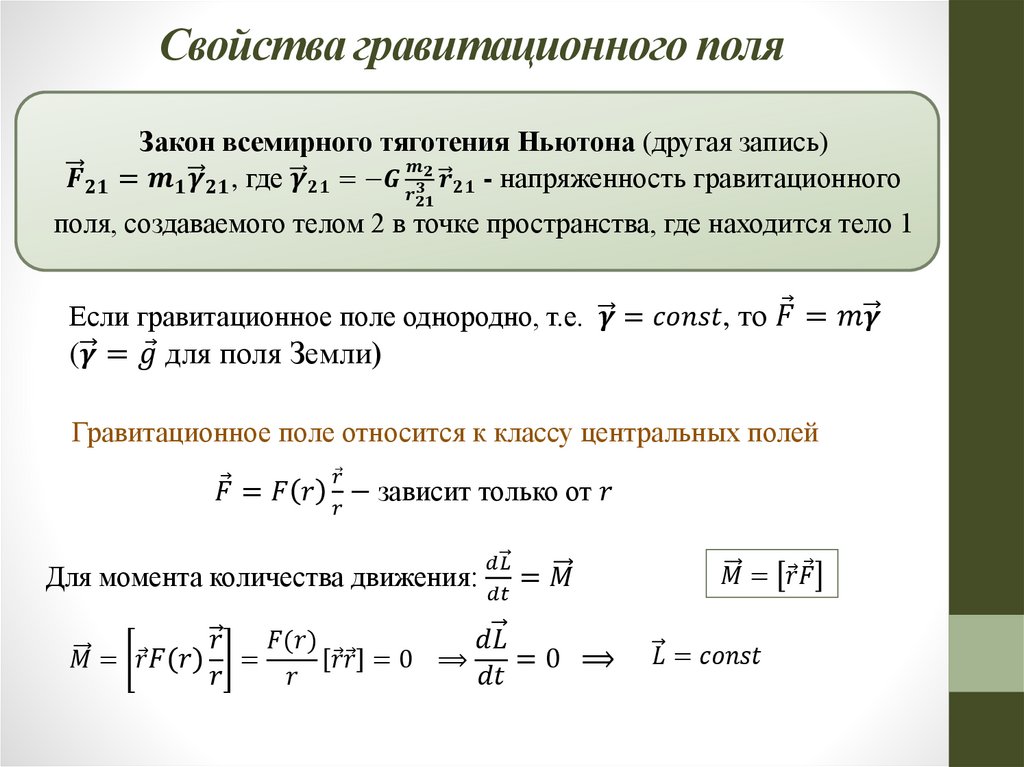
Свойства гравитационного поля
Свойства гравитационного поля
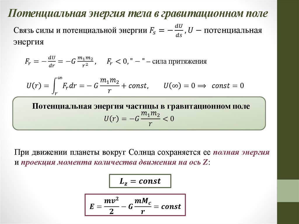
Потенциальная энергия тела в гравитационном поле
Законы Кеплера
Финитное и инфинитное движения
Космические скорости
Космические скорости
Движение тела в неинерциальной системе отсчета
Движение тела в неинерциальной системе отсчета
Движение тела во вращающейся системе отсчета
Сила Кориолиса
Вращение Земли
Маятник Фуко
2.54M

Лекция5_СТО_25

1. Лекция 5 Отдельные главы механики

2.

Принципы относительности Галилея и
Эйнштейна
Специальная теория относительности
Законы релятивистской механики
Закон всемирного тяготения
Законы Кеплера. Космические скорости
Неинерциальные системы отсчета

3. Преобразования Галилея

Имеются две системы отсчета:
English     Русский Rules