456.50K
Category: physicsphysics

Lektsia_8_Мощность синусоидального режима(1)

1.

МОЩНОСТЬ СИНУСОИДАЛЬНОГО РЕЖИМА
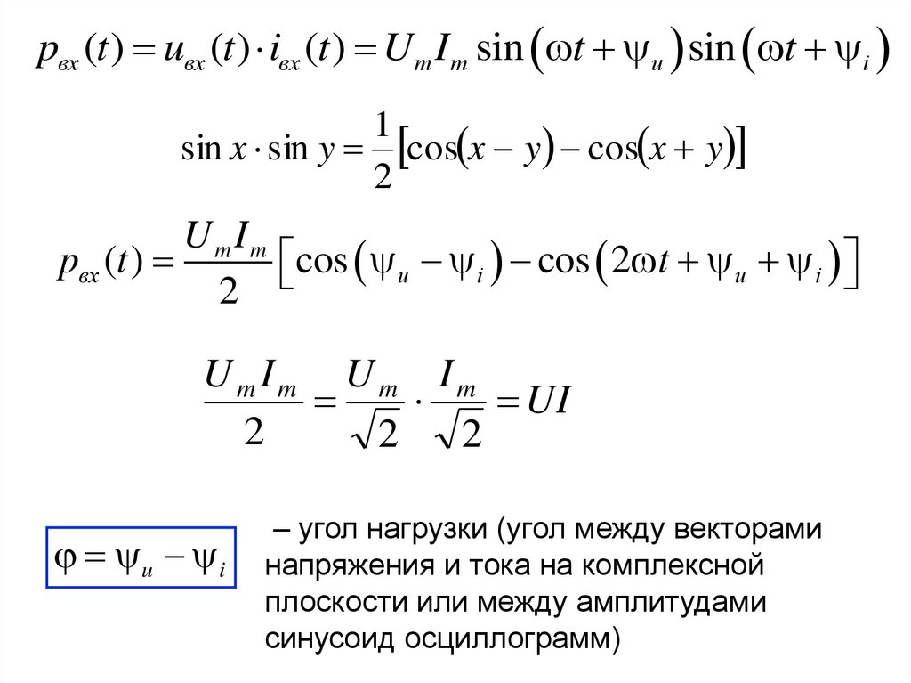
uвх (t ) U m sin t u
iвх (t ) I m sin t i

2.

pвх (t ) uвх (t ) iвх (t ) U m I m sin t u sin t i
1
sin x sin y cos x y cos x y
2
Um Im
pвх (t )
cos u i cos 2 t u i
2
UmIm Um Im
UI
2
2
2
u i
– угол нагрузки (угол между векторами
напряжения и тока на комплексной
плоскости или между амплитудами
синусоид осциллограмм)

3.

pвх (t ) UI cos cos 2 t 2 i p '(t ) p "(t )
p' (t ) – мощность полезной работы
p"(t ) – мощность электромагнитного обмена

4.

Активная мощность:
1T
P p ' (t )dt UI cos
T 0
Реактивная мощность:
Q UI sin

5.

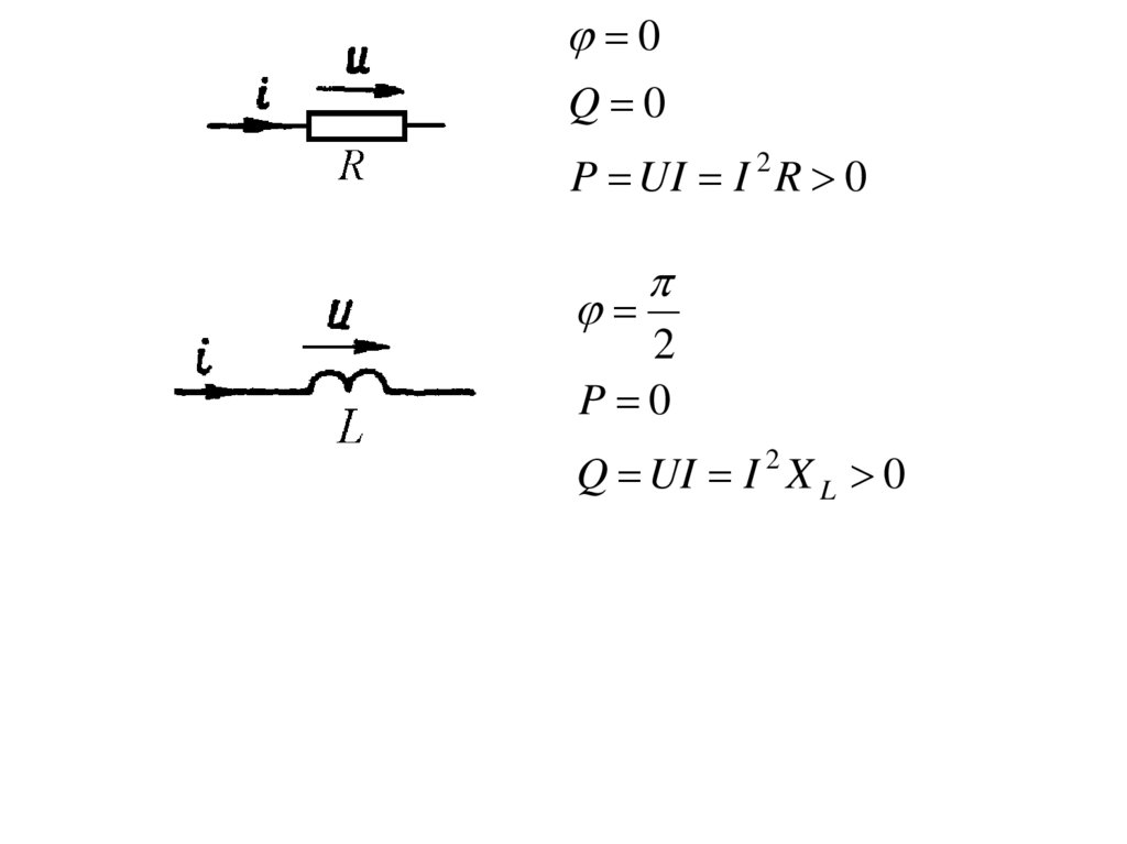
0
Q 0
P UI I 2 R 0

6.

0
Q 0
P UI I 2 R 0
2
P 0
Q UI I X L 0
2

7.

0
Q 0
P UI I 2 R 0
2
P 0
Q UI I X L 0
2
2
P 0
Q UI I 2 X C 0

8.

Баланс мощностей в цепях синусоидального тока
Баланс полной мощности:
S
ист
Sпотр

9.

Баланс мощностей в цепях синусоидального тока
Баланс полной мощности:
S
ист
Sпотр
Полная мощность источников:
S
ист
E I Е U k I k
источники ЭДС
источники тока

10.

Баланс мощностей в цепях синусоидального тока
Баланс полной мощности:
S
ист
Sпотр
Полная мощность источников:
S
ист
E I Е U k I k
источники ЭДС
источники тока
Полная мощность потребителей:
S
I i Zi
2
потр
Единица полной мощности – Вольт-Ампер (ВА)

11.

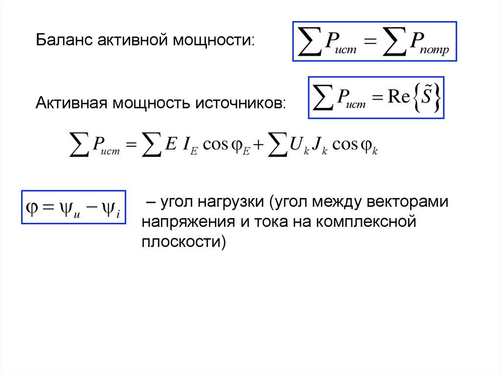
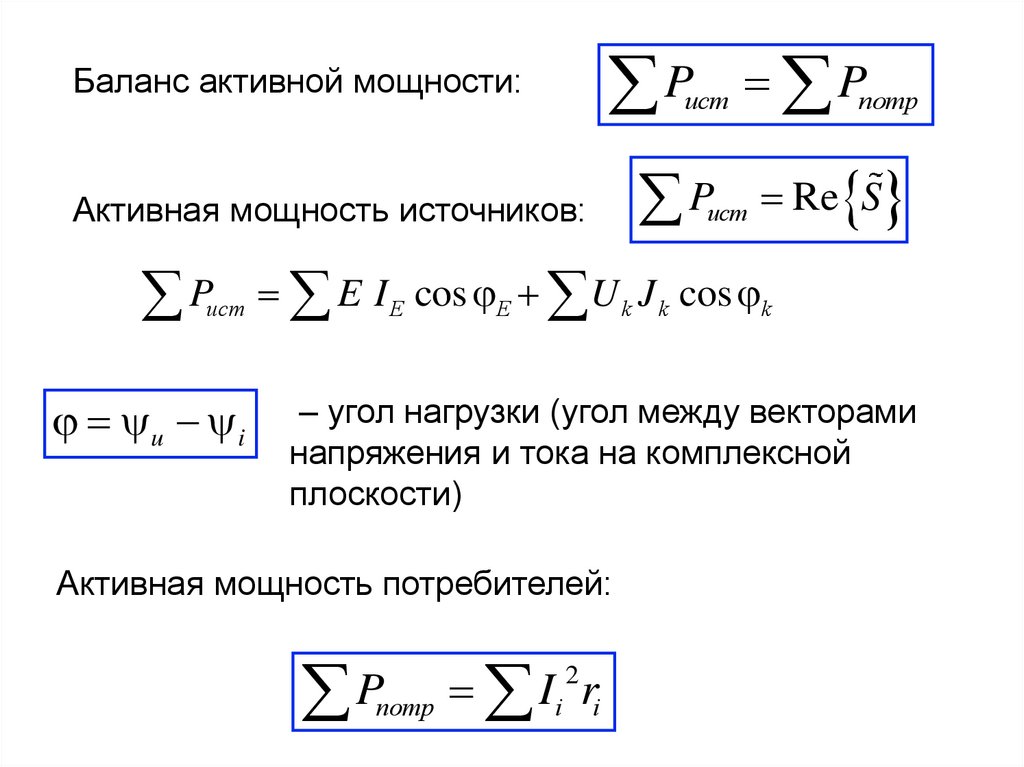
Баланс активной мощности:
P
ист
Pпотр

12.

Баланс активной мощности:
Активная мощность источников:
P
ист
u i
P
ист
P
Pпотр
ист
Re S
E I E cos E U k J k cos k
– угол нагрузки (угол между векторами
напряжения и тока на комплексной
плоскости)

13.

P
Баланс активной мощности:
ист
Активная мощность источников:
P
ист
u i
P
Pпотр
ист
Re S
E I E cos E U k J k cos k
– угол нагрузки (угол между векторами
напряжения и тока на комплексной
плоскости)
Активная мощность потребителей:
P
потр
Ii ri
2

14.

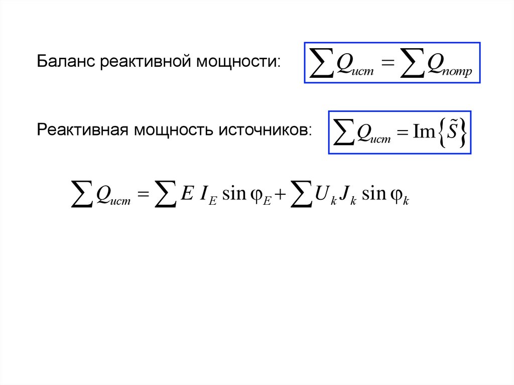
Баланс реактивной мощности:
Q
ист
Qпотр

15.

Баланс реактивной мощности:
Q
Реактивная мощность источников:
Q
ист
ист
Q
Qпотр
ист
Im S
E I E sin E U k J k sin k

16.

Q
Баланс реактивной мощности:
ист
Реактивная мощность источников:
Q
ист
Q
Qпотр
ист
E I E sin E U k J k sin k
Реактивная мощность потребителей:
Q
потр
Ii xi
2
Im S

17.

Треугольник мощностей
S U I I 2 Z U 2Y
P S cos
Q S sin
Q
arctg
P
P
cos
S
cos – коэффициент мощности
S 2 P2 Q2

18.

Измерение мощности ваттметром
Ваттметр – прибор для измерения
активной мощности.
обмотка
напряжения
rвн
U
W
*
токовая
обмотка
rвн 0
IW
W
*
W

19.

Пример: определить показание ваттметра
I
E
*
IW
*
W
r.
r.
E
L.
Решение:
IW I
UW E
U
W
L.

20.

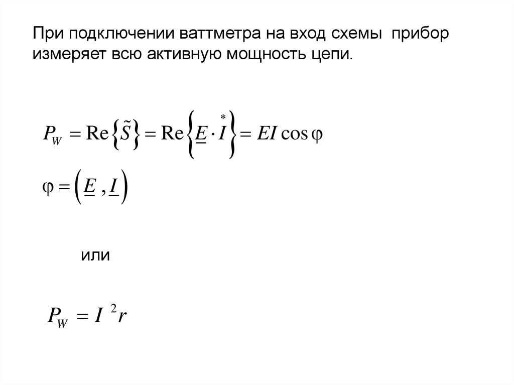
При подключении ваттметра на вход схемы прибор
измеряет всю активную мощность цепи.
PW Re S Re E I EI cos
E I
или
PW I 2 r
English     Русский Rules