2. Переход от общих уравнений прямой к каноническим
3. Взаимное расположение прямых в пространстве
4. Задачи, связанные с возможным взаимным расположением прямых
788.00K
Category: mathematicsmathematics

Прямая в пространстве

1.

Прямая в пространстве

2.

1. Уравнения прямой в пространстве
Пусть A1x+B1y+C1z+D1=0 и A2x+B2y+C2z+D2=0 – уравнения
любых двух различных плоскостей, содержащих прямую ℓ .
Тогда координаты любой точки прямой ℓ удовлетворяют
одновременно обоим уравнениям, т.е. являются решениями
системы
,
A1x B1y C1z D
1 0
(1)
Ax By Cz D 0.
2
2
2
2
Систему (1) называют общими уравнениями прямой в
пространстве.

3.

Другие формы записи уравнений прямой в пространстве –
ПАРАМЕТРИЧЕСКИЕ и КАНОНИЧЕСКИЕ уравнения.
ЗАДАЧА 1. Записать уравнение прямой в пространстве, проходящей
через точку M0(x0;y0;z0), параллельно вектору
{m; n; p}
Вектор, параллельный прямой в пространстве, называют
направляющим вектором этой прямой.
z
M0
r0
O
x
r M
y

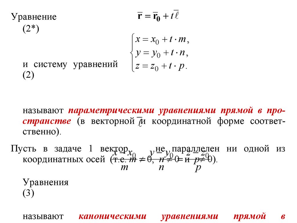
4.

r r0 t
Уравнение
(2*)
x x0 t m ,
y y0 t n ,
z z0 t p .
и систему уравнений
(2)
называют параметрическими уравнениями прямой в пространстве (в векторной и координатной форме соответственно).
Пусть в задаче 1 вектор
ни одной из
x x0 y не
y0параллелен
z z0
координатных осей (т.е. m 0, n 0 и p 0).
m
n
p
Уравнения
(3)
называют
каноническими
уравнениями
прямой
в

5.

Частным
случаем
канонических
уравнений
являются
УРАВНЕНИЯ ПРЯМОЙ, ПРОХОДЯЩЕЙ ЧЕРЕЗ ДВЕ
ЗАДАННЫЕ ТОЧКИ.
Пусть прямая проходит через точки M1(x1,y1,z1) и M2(x2,y2 ,z2) .
M
1
M
2
Уравнения
x x1
y y1
z z1
x 2 x 1 y 2 y1 z2 z1
(4)
называют уравнениями прямой, проходящей через две
точки M1(x1,y1,z1) и M2(x2,y2 ,z2) .

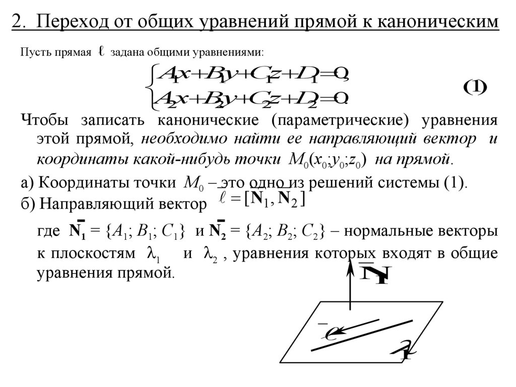
6. 2. Переход от общих уравнений прямой к каноническим

Пусть прямая ℓ задана общими уравнениями:
,
A1x B1y C1z D
1 0
(1)
Ax By Cz D 0.
2
2
2
2
Чтобы записать канонические (параметрические) уравнения
этой прямой, необходимо найти ее направляющий вектор и
координаты какой-нибудь точки M0(x0;y0;z0) на прямой.
а) Координаты точки M0 – это одно из решений системы (1).
б) Направляющий вектор [ N1 , N 2 ]
где N̄1 = {A1; B1; C1} и N2̄ = {A2; B2; C2} – нормальные векторы
к плоскостям 1 и 2 , уравнения которых входят в общие
уравнения прямой.
N
1
1

7. 3. Взаимное расположение прямых в пространстве

В пространстве две прямые могут:
а) быть параллельны, б) пересекаться, в) скрещиваться.
Пусть прямые ℓ1 и ℓ2 заданы каноническими уравнениями:
x x1 y y1 z z1
x x2 y y2 z z2
, 2:
.
1:
m
n1
p1
m
n
p
1
2
2
2
1) Пусть прямые ℓ1 и ℓ2 параллельны:
1
2
1
2
Получаем: прямые параллельны их направляющие векторы 1 {m1; n1; p1} и 2 {m2 ; n2 ; p2 } коллинеарные, т.е.
m1
n1
p1
выполняется условие:
m2
n2
p2
(5)

8.

2) Пусть прямые ℓ1 и ℓ2 пересекаются:
1
2
2
M1
1
M2
Прямые ℓ1 и ℓ2 пересекаются они не параллельны и для
них выполняется условие
, (6*)
M
M
,
,
0
1
2
1
2
или, в координатной форме,
x
x
y
z
1
2 y
1
2z
1
2
.
m
n
p
0
1
1
1
m
n
p
2
2
2
(6)
3) Если для прямых ℓ1 и ℓ2 не выполняется условие (5) и (6)
((6*)), то прямые скрещиваются.

9. 4. Задачи, связанные с возможным взаимным расположением прямых

Возможное расположение прямых в пространстве приводит к
следующим задачам:
1) параллельные прямые
расстояние между прямыми
(т.е. расстояние от точки до прямой)?
2) пересекающиеся прямые а) угол между прямыми?
б) точка пересечения прямых?
3) скрещивающиеся прямые а) угол между прямыми?
б) расстояние между прямыми?
Пусть даны 2 прямые:
x x1 y y1 z z1
1 :
m1
n1
p1
и
x x2 y y2 z z2
2 :
m2
n2
p2
i {m i ; n i ; p i } – направляющий вектор прямой ℓi ,
Mi(xi;yi;zi) ℓi (i = 1,2)

10.

ЗАДАЧА 2. Найти угол между пересекающимися (скрещивающимися) прямыми в пространстве.
ОПРЕДЕЛЕНИЕ. Углом между двумя скрещивающимися
прямыми ℓ1 и ℓ2 называется угол между прямой ℓ1 и
проекцией прямой ℓ2 на любую плоскость, проходящую через
прямую ℓ1 .
2
1
2
2
1
1
2
Т.е., угол между скрещивающимися прямыми – это угол между
двумя пересекающимися прямыми, параллельными данным.
Получаем:
m 1 m 2 n 1n 2 p 1 p 2
( 1, 2 )
cos 1,2
1 2
m 12 n 12 p12 m 22 n 22 p22
где знак плюс берется для острого угла, а знак минус – для
тупого.

11.

x x0 y y0 z z0
,
Пусть дана прямая :
m
n
p
M1(x1;y1;z1) – точка, не принадлежащая ℓ .
ЗАДАЧА 3. Найти расстояние от точки до прямой в пространстве.
Обозначим:
{m; n; p} – направляющий вектор прямой ℓ ,
M0(x0;y0;z0) – точка на прямой ℓ ,
d – расстояние от точки M1 до ℓ .
M
1
d
M
0
П
о
л
у
ч
а
е
м
:
,M
M
d
0 1
.

12.

Пусть даны две скрещивающиеся прямые:
x x2 y y2 z z2
x x1 y y1 z z1
и 2 :
1 :
m2
n2
p2
m1
n1
p1
i {m i ; n i ; p i } – направляющий вектор прямой ℓi ,
Mi(xi;yi;zi) ℓi (i = 1,2) .
ЗАДАЧА 4. Найти расстояние между ℓ1 и ℓ2 .
ОПРЕДЕЛЕНИЕ. Расстоянием между двумя скрещивающимися
прямыми называется длина их общего перпендикуляра.
M2
d
d
M1
2
1
1
2
П олучаем :
Ax 2 By 2 Cz 2 D
d
A2 B2 C 2
где Ax + By + Cz + D = 0 – общее уравнение плоскости λ ,
M2(x2; y2; z2) – любая точка на прямой ℓ2 .

13.

M
2
2
1
M
1
d
2
1
Тогда d – высота пирамиды, опущенная из точки M2.
Следовательно:
1
1, 2 , M1M 2
3 Vпир 3 6 1, 2 , M1M 2
d
1
Sосн
1, 2
1, 2
2

14.

П
у
с
т
ь
д
а
н
ы
д
в
е
п
е
р
е
с
е
к
а
ю
щ
и
е
с
я
п
р
я
м
ы
е
x
x
y
z
x
x
y
z
1y
1z
1
2y
2z
2
:
и
:
.
1
2
m
n
p
m
n
p
1
1
1
2
2
2
ЗАДАЧА 5. Найти точку пересечения прямых.
Пусть M0(x0;y0;z0) – точка пересечения прямых.
Тогда (x0;y0;z0) – решение системы уравнений
x
x
t
m
,
1
1
x
x
y
z
y
y
t
n
,
1 y
1 z
1
1
1
,
m
n
p
z
z
t
p
,
1
1
1
1
1
и
л
и
x
x
y
z
x
x
m
,
2 y
2 z
2
2
2
,
y
y
n
,
m
n
p
2
2
2
2
2
z
z
p
.
2
2
English     Русский Rules