ПОСТОЯННЫЙ ТОК   Методы исследования сложных цепей 1.6.3. Метод наложения
93.98K
Category: physicsphysics

3.3. Метод наложения

1. ПОСТОЯННЫЙ ТОК   Методы исследования сложных цепей 1.6.3. Метод наложения

ПОСТОЯННЫЙ ТОК
Методы исследования сложных
цепей
1.6.3. Метод наложения

2.

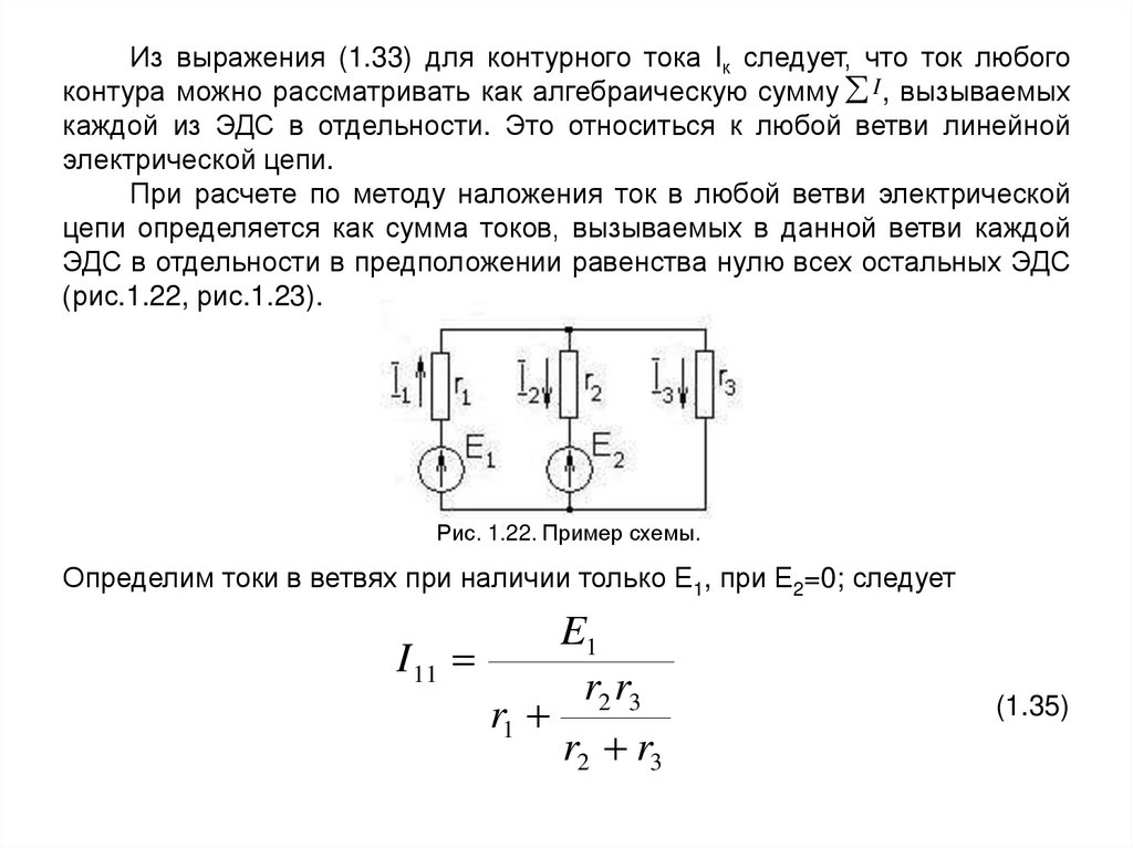
Из выражения (1.33) для контурного тока Iк следует, что ток любого
контура можно рассматривать как алгебраическую сумму I , вызываемых
каждой из ЭДС в отдельности. Это относиться к любой ветви линейной
электрической цепи.
При расчете по методу наложения ток в любой ветви электрической
цепи определяется как сумма токов, вызываемых в данной ветви каждой
ЭДС в отдельности в предположении равенства нулю всех остальных ЭДС
(рис.1.22, рис.1.23).
Рис. 1.22. Пример схемы.
Определим токи в ветвях при наличии только Е1, при Е2=0; следует
E1
I 11
r2 r3
r1
r2 r3
(1.35)

3.

r3
r3
I 21
I11
E1
r2 r3
r1r2 r2 r3 r1r3
I 31
r2
E1
r1r2 r2 r3 r1r3
(1.36)
Б).
А).
Рис. 1.23. Эквивалентная схема при: А). Е2=0; Б). Е1=0
При Е1=0:
r3
I 12
E2 (1.37)
r1r2 r2 r3 r1r3
r1
I 32
E2
r1r2 r2 r3 r1r3
I 22
(1.39)
E2
rr
r2 1 3
r1 r3
(1.38)
Токи в ветвях определяются как алгебраическая сумма токов, вызываемых
I1 I11 I12
каждой из ЭДС в отдельности, например
(направления
токов противоположны).
Метод громоздок и неудобен для расчета.
Следующая тема
English     Русский Rules