Неопределённый интеграл
Содержание
Первообразная и неопределённый интеграл
Основные свойства неопределённого интеграла
Таблица интегралов
Непосредственное интегрирование
Непосредственное интегрирование
Непосредственное интегрирование
Метод замены переменной
Метод замены переменной
Метод замены переменной
Метод замены переменной
Интегрирование по частям
Интегрирование по частям
Интегрирование по частям
Интегрирование по частям
792.00K
Category: mathematicsmathematics

Неопределённый интеграл

1. Неопределённый интеграл

2. Содержание

1.
2.
3.
4.
Первообразная и неопределённый интеграл
Основные свойства неопределённого интеграла
Таблица интегралов
Методы интегрирования:
непосредственное интегрирование;
метод замены переменной;
интегрирование по частям

3. Первообразная и неопределённый интеграл

Функция F x называется первообразной для функции f x в промежутке a x b ,
если в любой точке этого промежутка её производная равна f x :
F x f x dF x f x dx, a x b.
Отыскание первообразной функции по заданной её производной f x или по
дифференциалу f x dx есть действие, обратное дифференцированию, интегрирование.
Совокупность первообразных для функции f x или для дифференциала f x dx
называется неопределённым интегралом и обозначается символом f x dx .
Таким образом,
d F x C f x dx.
Здесь, f x - подынтегральная функция, f x dx - подынтегральное выражение,
f x dx F x C , если
С – произвольная постоянная.

4. Основные свойства неопределённого интеграла

1. Неопределённый интеграл от дифференциала функции равен этой
функции плюс произвольная постоянная:
dF x F x C.
2. Дифференциал неопределённого интеграла равен подынтегральному
выражению, а производная неопределённого интеграла равна
подынтегральной функции:
d f x dx f x dx,
f x dx f x .
3. Неопределённый интеграл алгебраической суммы функций равен
алгебраической сумме неопределённых интегралов этих функций:
f x x d x f x dx x dx.
4. Постоянный множитель подынтегрального выражения можно выносить
за знак неопределённого интеграла:
af x dx a f x dx.
5. Если f x dx F x C и u x - любая известная функция, имеющая
непрерывную производную, то
f u du F u C.

5. Таблица интегралов

1. dx x C ;
n 1
x
2. x n dx
C n 1 ;
n 1
dx
3.
ln x C ;
x
x
a
4. a x dx
C;
ln a
5. e dx e C ;
x
x
6. sin x dx cos x C ;
7. cos x dx sin x C ;
dx
8.
tg x C ;
2
cos x
dx
ctg x C ;
2
sin x
dx
1
x a
10. 2
ln
C;
2
x a
2a x a
9.
11.
12.
dx
x2 a2
dx
ln x x 2 a 2 C ;
arcsin
x
C;
a
a2 x2
dx
1
x
13. 2
arctg C.
2
x a
a
a

6. Непосредственное интегрирование

Непосредственное
интегрирование
основано
на
прямом
использовании таблицы интегралов. Здесь могут представиться
следующие случаи:
1. данный интеграл находится непосредственно по соответствующему
табличному интегралу;
2. данный интеграл после применения свойств 3) и 4) приводится к
одному или нескольким табличным интегралам;
3. данный
интеграл
после
элементарны
тождественных
преобразований над подынтегральной функцией и применения
свойств 3) и 4) приводится к одному или нескольким табличным
интегралам.

7. Непосредственное интегрирование

Найдите следующие интегралы:
1) 5dx.
Решение:
На основании свойства 4) постоянный множитель 5 можно вынести за знак
интеграла и, используя формулу 1, получим: 5dx 5 dx 5 x C.
2) 6 x 2 dx.
Решение:
Используя свойство 4) и формулу 2, получим:
2 1
x
2
2
3
6
x
dx
6
x
dx
6
C
2
x
C.
2 1
3) 4 x 2 x 3 dx.
Решение:
Используя свойства 3) и 4) и формулы 2 и 1, имеем:
x3
x2
4 3
2
4
x
x
3
dx
4
x
dx
4
x
dx
12
dx
4
4
12
x
C
x
2
x
12 x C.
3
2
3
2
2
Постоянная интегрирования С равна алгебраической сумме трёх постоянных
интегрирования, так как каждый интеграл имеет свою произвольную постоянную
C1 C2 C3 C

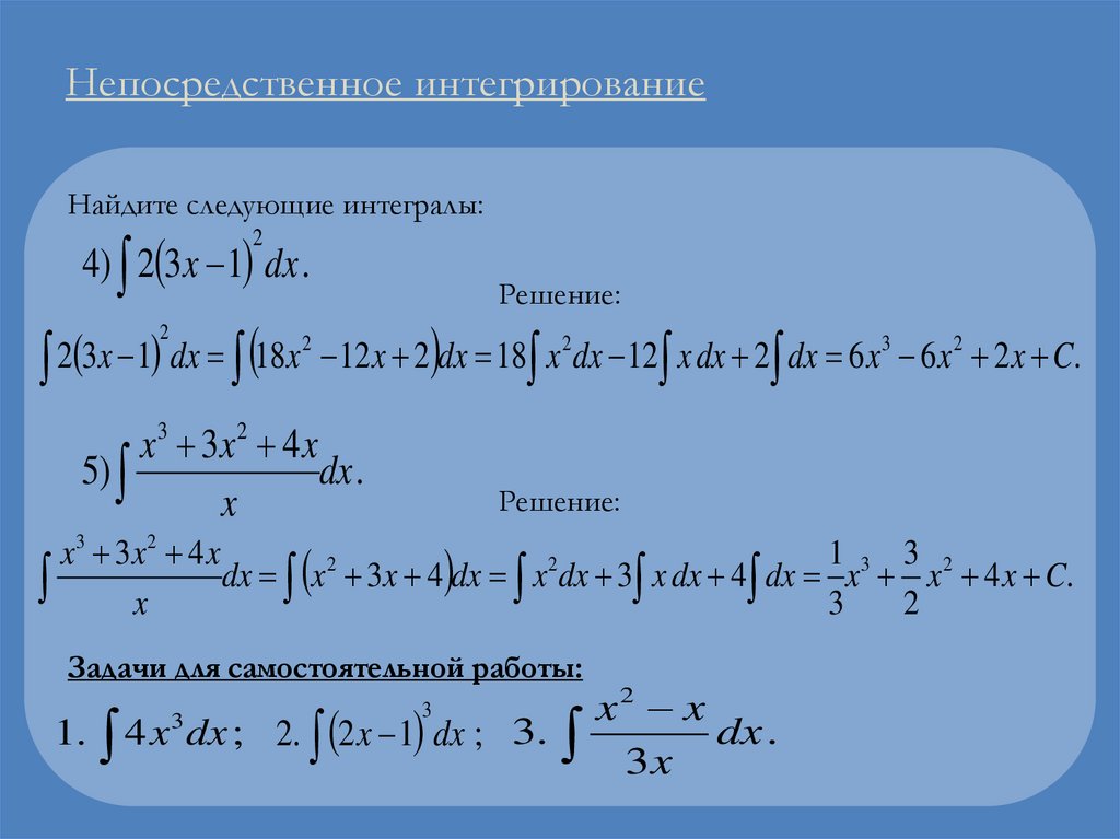
8. Непосредственное интегрирование

Найдите следующие интегралы:
4) 2 3x 1 dx .
2
Решение:
2
2
3
2
2
3
x
1
dx
18
x
12
x
2
dx
18
x
dx
12
x
dx
2
dx
6
x
6
x
2 x C.
2
x 3 3x 2 4 x
5)
dx .
x
Решение:
x3 3x 2 4 x
1 3 3 2
2
2
dx x 3x 4 dx x dx 3 x dx 4 dx x x 4 x C.
x
3
2
Задачи для самостоятельной работы:
2
x
x
3
dx .
1. 4 x dx ; 2. 2 x 1 dx ; 3.
3x
3

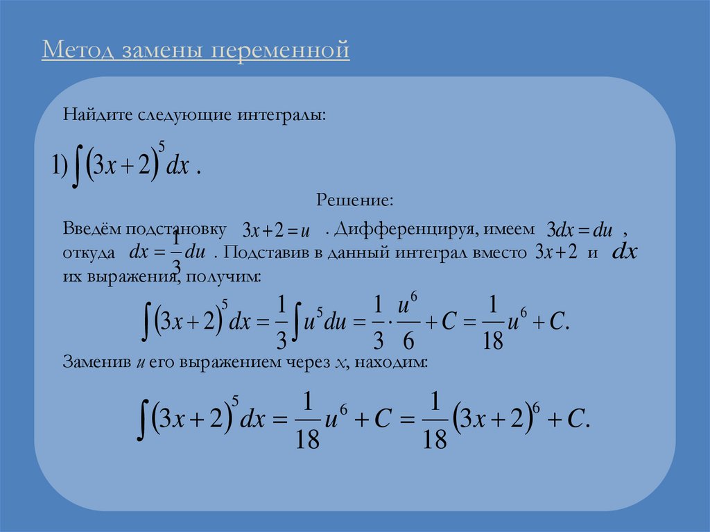
9. Метод замены переменной

Сущность интегрирования методом замены переменной (способом
подстановки) заключается в преобразовании интеграла f x dx в
интеграл F u du, который легко вычисляется по какой-либо из
основных формул интегрирования.
Для нахождения интеграла f x dx заменяем переменную x новой
переменной u с помощью подстановки x u . Дифференцируя это
равенство, получим dx u du . Подставляя в подынтегральное
выражение вместо x и dx их значения, выраженные через u и du, имеем
f x dx f u u du F u du.
После того как интеграл относительно новой переменной u будет
найден, с помощью подстановки u x он приводится к
переменной x.

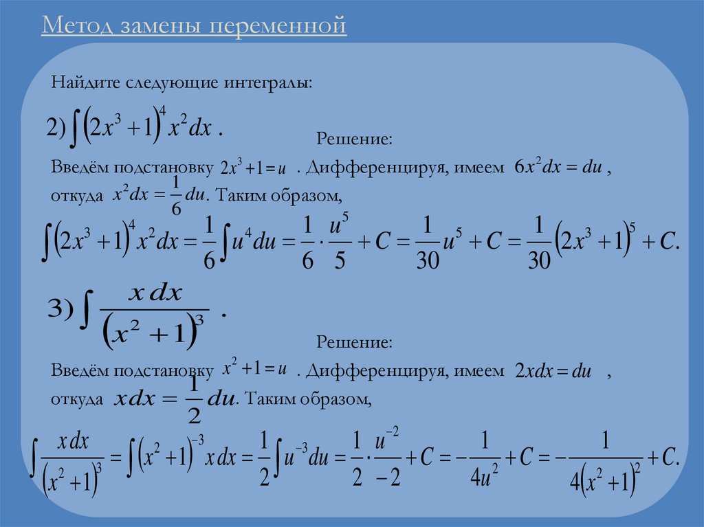
10. Метод замены переменной

Найдите следующие интегралы:
1) 3x 2 dx .
5
Решение:
Введём подстановку 3x 2 u . Дифференцируя, имеем 3dx du ,
1
откуда dx du . Подставив в данный интеграл вместо 3x 2 и dx
их выражения,3 получим:
1 5
1 u6
1 6
3x 2 dx 3 u du 3 6 C 18 u C.
5
Заменив u его выражением через x, находим:
1 6
1
6
3x 2 dx 18 u C 18 3x 2 C.
5

11. Метод замены переменной

Найдите следующие интегралы:
4
2) 2 x 1 x 2 dx .
3
Решение:
Введём подстановку 2 x 3 1 u . Дифференцируя, имеем 6 x 2 dx du ,
1
откуда x 2 dx du . Таким образом,
6
5
5
1 4
1 u
1 5
1
3
2 x 1 x dx 6 u du 6 5 C 30 u C 30 2 x 1 C.
x dx
3)
.
3
x2 1
Решение:
4
3
2
2
Введём подстановку x 1 u . Дифференцируя, имеем 2xdx du ,
1
откуда xdx
du. Таким образом,
2
2
1
1
u
1
1
2
3
x2 1 3 x 1 x dx 2 u du 2 2 C 4u 2 C 4 x2 1 2 C.
x dx
3

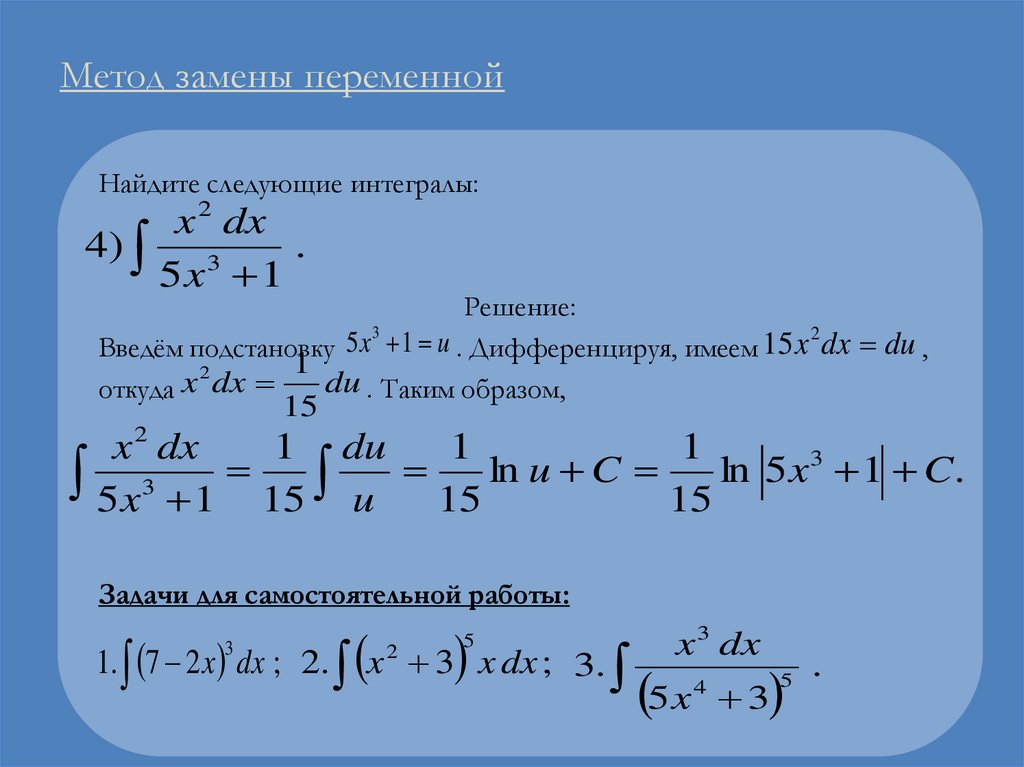
12. Метод замены переменной

Найдите следующие интегралы:
x 2 dx
4)
.
3
5x 1
Решение:
3
2
Введём подстановку 5 x 1 u . Дифференцируя, имеем 15 x dx du ,
1
2
du . Таким образом,
откуда x dx
15
x 2 dx
1 du
1
1
3
ln
u
C
ln
5
x
1 C.
5x3 1 15 u 15
15
Задачи для самостоятельной работы:
1. 7 2 x dx ; 2. x 3 x dx ; 3.
3
2
5
x 3 dx
5x 3
4
5
.

13. Интегрирование по частям

Интегрируя обе части равенства
d u v u dv v du, получим
d u v udv v du; u v u dv v du,
откуда
udv uv vdu.
(14)
С помощью этой формулы вычисление интеграла udv сводится к
вычислению интеграла v du , если последний окажется проще
исходного.

14. Интегрирование по частям

Найдите следующие интегралы:
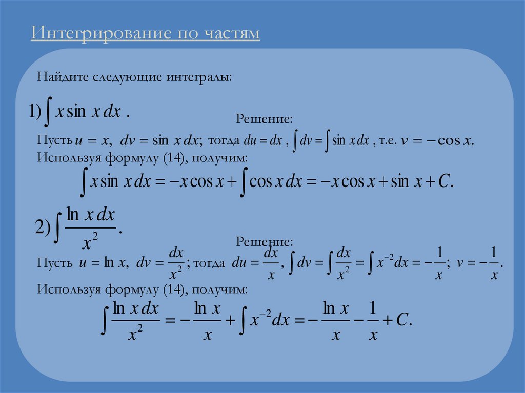
1) x sin x dx .
Решение:
Пусть u x, dv sin x dx; тогда du dx , dv sin x dx , т.е. v cos x.
Используя формулу (14), получим:
x sin x dx x cos x cos x dx x cos x sin x C.
ln x dx
2) 2 .
x
Пусть u ln x, dv
Решение:
dx
dx
dx
1
1
2
;
тогда
du
,
dv
x
dx
;
v
.
2
2
x
x
x
x
x
Используя формулу (14), получим:
ln x dx
ln x
ln x 1
2
x 2 x x dx x x C.

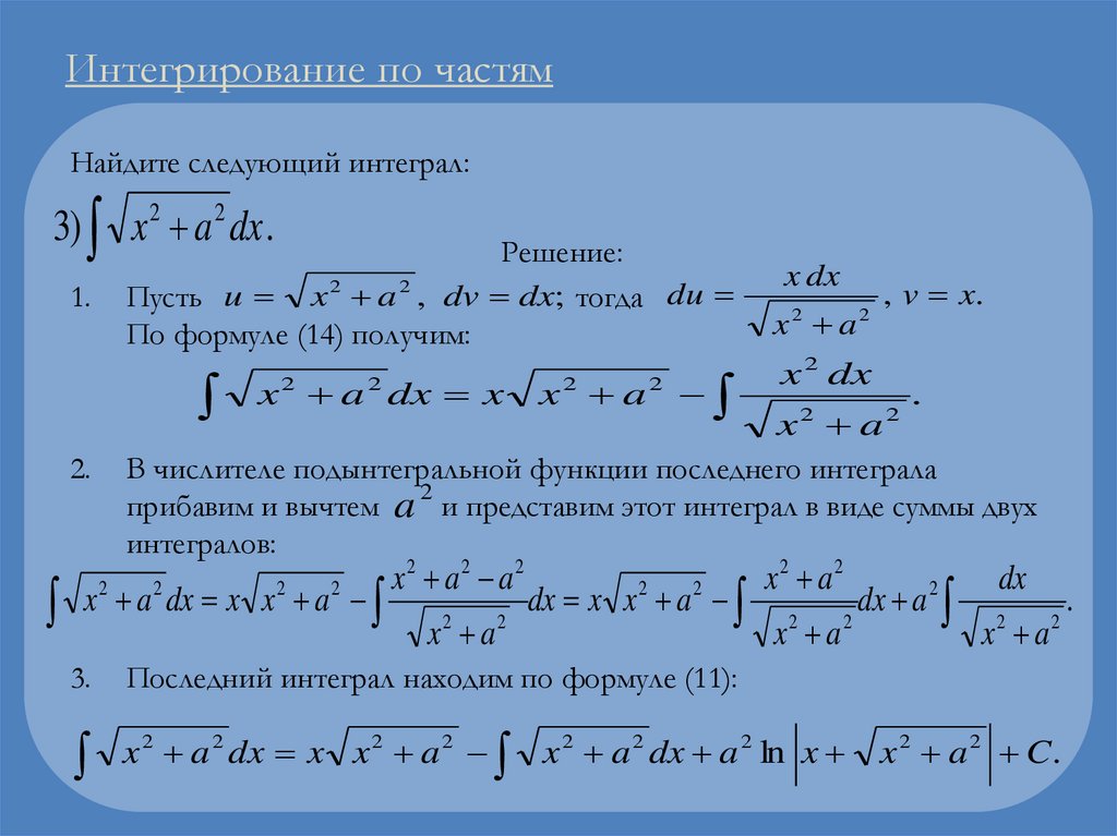
15. Интегрирование по частям

Найдите следующий интеграл:
3) x 2 a 2 dx .
Решение:
Пусть u x 2 a 2 , dv dx; тогда du
По формуле (14) получим:
1.
x a dx x
2
2
x a
2
2
x dx
x a
2
2
, v x.
x 2 dx
.
x a
В числителе подынтегральной функции последнего интеграла
2
прибавим и вычтем a и представим этот интеграл в виде суммы двух
интегралов:
2.
x a dx x x a
2
2
2
2
x2 a2 a2
x a
2
2
dx x x a
2
2
2
2
x2 a2
x a
2
2
3.
Последний интеграл находим по формуле (11):
x 2 a 2 dx x x 2 a 2 x 2 a 2 dx a 2 ln x
dx a
2
dx
x a
2
2
x 2 a 2 C.
.

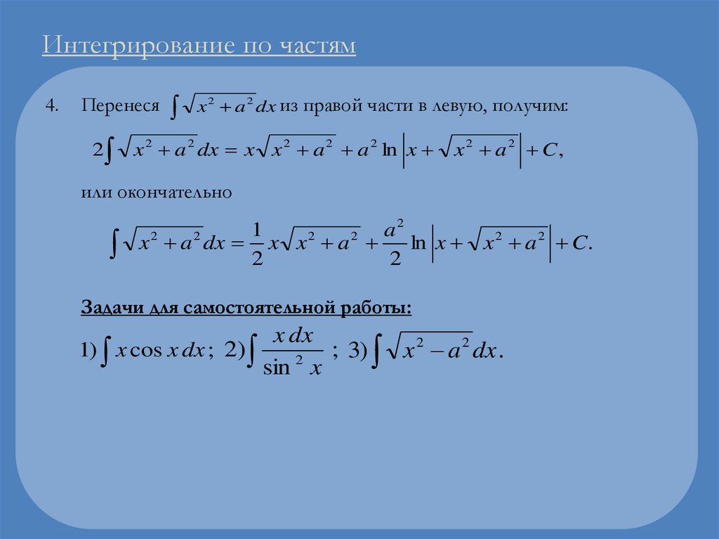
16. Интегрирование по частям

4.
Перенеся x 2 a 2 dx из правой части в левую, получим:
2
x 2 a 2 dx x x 2 a 2 a 2 ln x
x2 a 2 C,
или окончательно
2
1
a
x 2 a 2 dx x x 2 a 2
ln x
2
2
x 2 a 2 C.
Задачи для самостоятельной работы:
x dx
2
2
;
1) x cos x dx ; 2)
3
)
x
a
dx .
2
sin x
English     Русский Rules