БАЛЛИСТИЧЕСКИЙ МАЯТНИК
СПАСИБО ЗА ВНИМАНИЕ
227.55K
Category: physicsphysics

Баллистический маятник

1. БАЛЛИСТИЧЕСКИЙ МАЯТНИК

2.

O
l
m+M
v
m
h
M
V
Рис. 1
Одним из примеров применения законов сохранения для решения
конкретных задач является так называемый баллистический маятник,
который часто используется для определения скорости пули.
2

3.

Баллистический маятник – массивное тело, закрепленное в точке
подвеса
(например,
длинный
легкий
металлический
стержень,
подвешенный на гвозде). Трение в подвесе и массу стержня не
учитывать.
Размеры и масса такого тела М таковы, что пуля массой m, летящая
горизонтально со скоростью v
и попадающая в массивное тело
маятника, застревает в нем, а сам маятник отклоняется от своего
положения равновесия. По отклонению маятника можно определить
v
скорость пули .
Здесь l – длина стержня, l – расстояние от точки
подвеса до центра масс системы, угол наибольшего отклонения.
3

4.

1 способ. Пусть потенциальная энергия
маятника в нижней точке равна нулю.
Пуля, застрявшая в грузе, сообщит системе
«пуля – груз» свою кинетическую энергию
mv 2
, которая в момент наибольшего
2
отклонения
стержня
от
вертикали
полностью
перейдет
в
потенциальную
энергию системы.
Согласно закону сохранения механической энергии
mv 2
V2
( M m)
( M m ) gh.
2
2
Здесь V – скорость системы «пуля-груз» сразу после столкновения, g –
ускорение свободного падения, h – высота подъема центра масс
4
маятника.

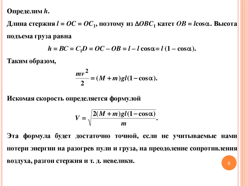
5.

Определим h.
Длина стержня l = OC = OC1, поэтому из OBC1 катет ОВ = lcos . Высота
подъема груза равна
h = ВС = С1D = OC – OB = l – l cos = l (1 – cos ).
Таким образом,
mv 2
( M m ) gl (1 cos ).
2
Искомая скорость определяется формулой
2( M m ) gl (1 cos )
V
.
m
Эта формула будет достаточно точной, если не учитываемые нами
потери энергии на разогрев пули и груза, на преодоление сопротивления
воздуха, разгон стержня и т. д. невелики.
5

6.

2 способ
Абсолютно неупругий удар – ударное взаимодействие, при котором тела
соединяются (слипаются) друг с другом и движутся дальше как одно
тело. При абсолютно неупругом ударе механическая энергия не
сохраняется: она частично или полностью переходит во внутреннюю
энергию тел (нагревание). Поэтому примененный в первом способе
закон
сохранения
механической
энергии
несправедлив
в
этой
ситуации: сохраняется полная, а не механическая энергия системы.
После неупругого столкновения маятник с застрявшей в нем пулей
будем рассматривать как материальную точку массы (M + m),
находящуюся в центре масс системы маятник-пуля.
6

7.

Скорость тел после неупругого удара можно определить из уравнения
закона сохранения импульсов, учитывая, что время соударения мало и
маятник за это время не успевает сместиться из положения равновесия.
Можно считать, что скорость центра масс маятника сразу после удара
направлена горизонтально, тогда проекция импульса системы на
горизонтальную ось сохраняется.
7

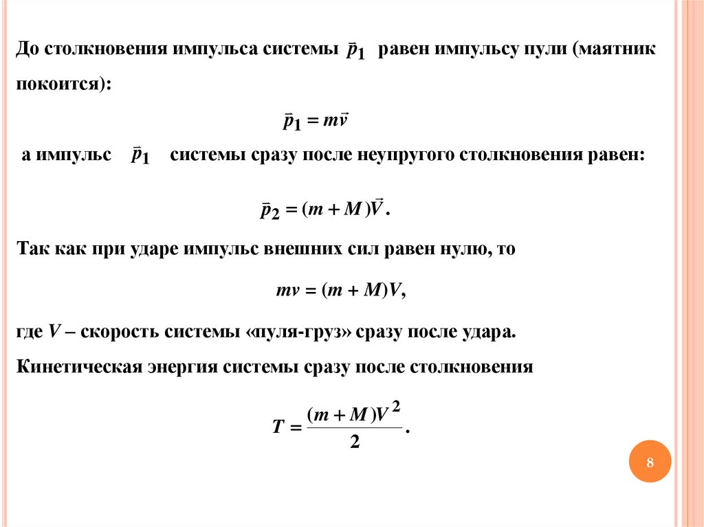
8.

До столкновения импульса системы p1 равен импульсу пули (маятник
покоится):
а импульс
p1
p1 m v
системы сразу после неупругого столкновения равен:
p2 ( m M )V .
Так как при ударе импульс внешних сил равен нулю, то
mv = (m + M)V,
где V – скорость системы «пуля-груз» сразу после удара.
Кинетическая энергия системы сразу после столкновения
( m M )V 2
T
.
2
8

9.

В положении максимального отклонения маятника потенциальная
энергия U равна:
U = (m + M) gh
или
U = (m + M) gl(1 – cos ).
Пренебрегая потерями энергии на трение и сопротивление воздуха,
можно считать, что механическая энергия сохраняется:
U =T.
9

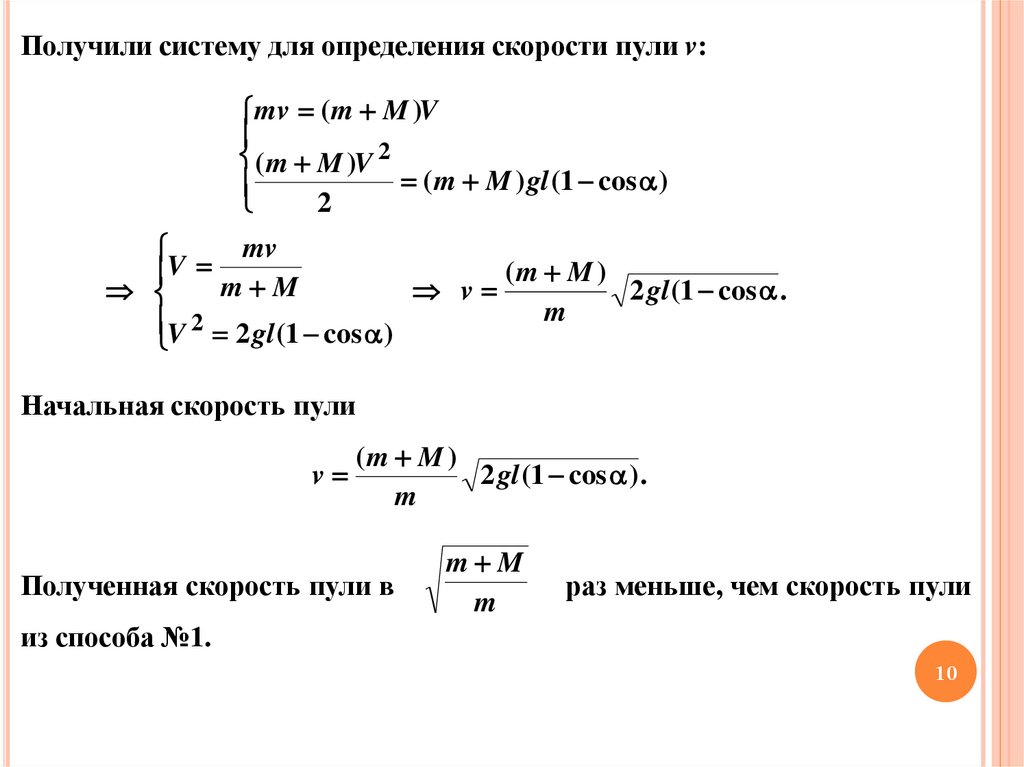
10.

Получили систему для определения скорости пули v:
mv ( m M )V
( m M )V 2
( m M ) gl (1 cos )
2
mv
V
(m M )
m M
v
2 gl (1 cos .
m
V 2 2 gl (1 cos )
Начальная скорость пули
(m M )
v
2 gl (1 cos ) .
m
Полученная скорость пули в
m M
m
раз меньше, чем скорость пули
из способа №1.
10

11.

Замечание 1.
.
2
Угол мал, поэтому sin , sin .
2 2
С учетом этого зависимость высоты от угла поворота стержня примет
l (1 cos ) 2l sin 2
вид:
l 2
h
2
Из OBC1 sin
(0)
BC1 x
.
l
l
x
в (0) и получим выражение высоты подъема через
l
горизонтальное смещение цилиндра:
Подставляем
Отсюда v
m M
g
x .
m
l
x2
h
.
2l
11

12.

3 способ
Необходимо отметить, что систему «маятник-пуля» нельзя
считать замкнутой, так как на маятник во время удара действует
некомпенсированная
соответственно
сила
навстречу
реакции
пуле.
подвеса,
Однако
направленная
можно
считать
сохраняющейся проекцию момента импульса данной системы на
ось вращения в подвесе, так как проекция момента внешних сил
на эту ось равна нулю (пренебрегаем моментом сил трения,
действующим в подвесе).
Найдем связь между начальной скоростью пули v и углом
отклонения маятника. Для этого используем два закона
сохранения.
12

13.

Рассмотрим систему «баллистический маятник-пуля».
На протяжении короткого времени интервала взаимодействия
пули и маятника момент импульса этой системы можно считать
постоянным, несмотря на действия силы тяжести.
импульса
пули
рассчитываем
как
момент
Момент
импульса
материальной точки относительно оси вращения: mvr, где
r – расстояние от точки подвеса до прямой, вдоль которой
движется пуля.
13

14.

Закон сохранения момента импульса в проекции на ось вращения
в нашем случае записывается
mvr = Iw + mVr,
(1)
где r = l – кратчайшее расстояние от точки подвеса маятника до
траектории движения центра масс (длина маятника), I – момент
инерции маятника относительно оси подвеса,
угловая скорость
w – начальная
маятника с пулей, V – скорость пули после
столкновения, которая, очевидно, связана с угловой скоростью
маятника
V = wr.
(2)
14

15.

При записи уравнения (1) пуля принимается за материальную
точку.
Угловая
скорость
маятника
выражается
через
начальную
скорость пули из (1) и (2)
w
После
того
как
удар
mvr
(3)
I mr 2
закончился
действие
внутренних
диссипативных сил прекращается.
Поэтому после удара к процессам, происходящим с системой
«маятник-пуля» применим закон сохранения энергии.
15

16.

Кинетическая энергия системы после столкновения в нижней
точке
mV 2 Iw 2
T
.
2
2
(3)
Применим формулу (3) для угловой скорости w и исключая V,
получаем кинетическую энергию в виде:
T
m 2v 2 r 2
2
2( I mr )
.
(4)
16

17.

Потенциальная
энергия
системы
является
суммой
потенциальных энергий пули маятника.
Положив потенциальную энергию системы в нижней точке
колебания равной нулю, для потенциальной энергии в высшей
точке имеем выражение:
U = mgh + Mghc,
где h и hc – высоты, на которые поднимаются центры тяжести
пули и маятника соответственно.
Считаем, что hc = h.
U = (m + M)gh.
17

18.

Окончательный вид потенциальной энергии в верхней точке:
U = (m + M)gl(1 – cos ).
(5)
Из условия сохранения механической энергии с учетом формул
(4), (5) находим выражение для начальной скорости пули v:
m 2v 2 r 2
2
2( I mr )
v
( m M ) gl (1 cos )
1
2( I mr 2 )( M m ) gl (1 cos )
mr
Для упрощения расчетов будем считать маятник однородным
стержнем.
18

19.

Тогда момент инерции маятника относительно оси
Mr 2
подвеса I
.
3
Получаем выражение для начальной скорости пули
v
1 2
( M 3m )( M m ) gl (1 cos ) .
m 3
19

20.

Замечание 2.
Центр масс (Ц-система). В любой системе частиц имеется одна
точка С, называемая центром масс, которая обладает рядом
интересных и важных свойств. Главным среди них является то,
что центр масс любой системы частиц движется так, как если
бы вся масса системы была сосредоточена в этой точке и к ней
были бы приложены внешние силы.
20

21.

Положение точки центра масс относительно начала координат
характеризуется радиусом-вектором
1
rC m i ri ,
m
(1)
где mi и ri масса и радиус-вектор i-й частицы; m масса всей
системы.
21

22.

Можно показать, что центр масс системы из двух частиц с массами т1 и m2 находится на прямой, их соединяющей, в точке С,
которая делит расстояние между этими частицами в отношении
l1 : l2 = т2 : m1. Продифференцировав (1) по времени, найдем
скорость VC
центра масс
1
VC m iVi
m
импульс же системы частиц равен
P m VC .
22

23. СПАСИБО ЗА ВНИМАНИЕ

23
English     Русский Rules