422.50K
Category: mathematicsmathematics

Свойства степенных рядов. Лекция 17

1.

Свойства степенных рядов.
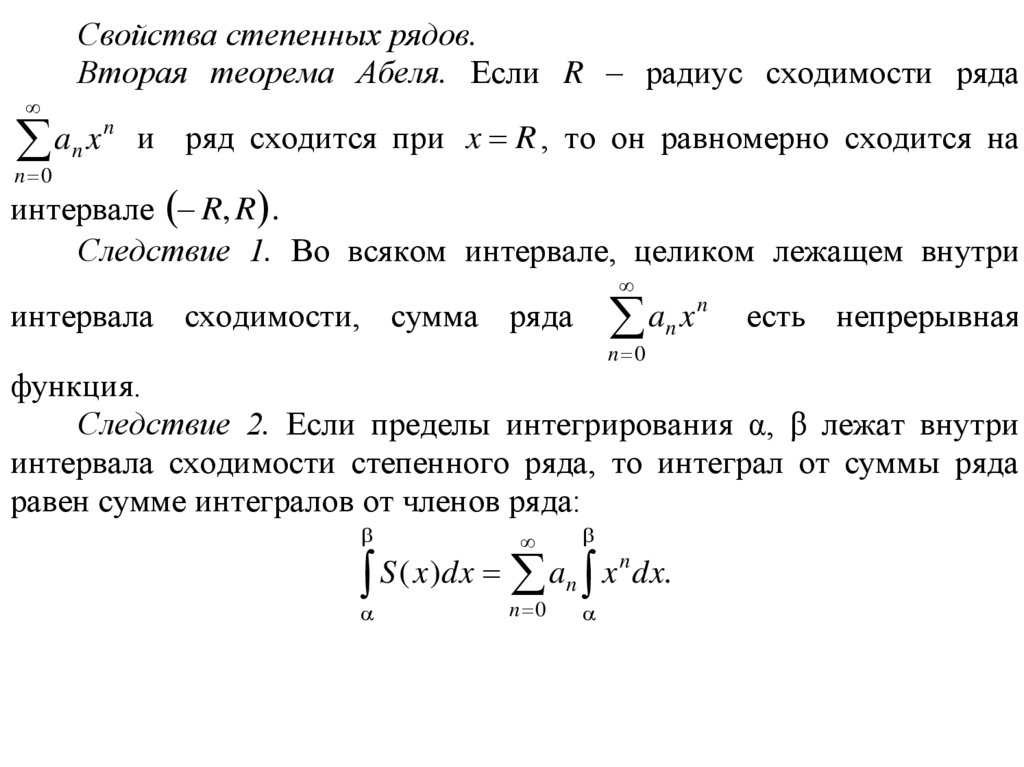
Вторая теорема Абеля. Если R – радиус сходимости ряда
n
a
x
n и ряд сходится при x R , то он равномерно сходится на
n 0
интервале R, R .
Следствие 1. Во всяком интервале, целиком лежащем внутри
n
a
x
n
интервала сходимости, сумма ряда
есть непрерывная
n 0
функция.
Следствие 2. Если пределы интегрирования α, β лежат внутри
интервала сходимости степенного ряда, то интеграл от суммы ряда
равен сумме интегралов от членов ряда:
n 0
n
S
(
x
)
dx
a
x
n dx.

2.

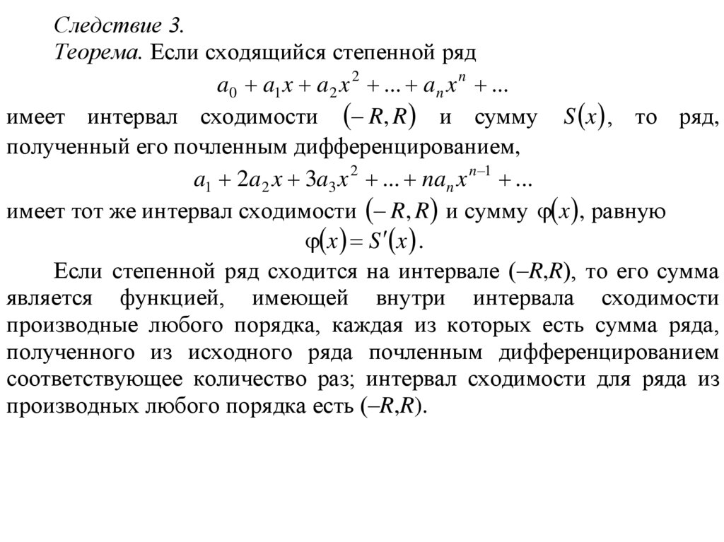
Следствие 3.
Теорема. Если сходящийся степенной ряд
a0 a1 x a2 x 2 ... a n x n ...
имеет интервал сходимости R, R и сумму S x , то ряд,
полученный его почленным дифференцированием,
a1 2a2 x 3a3 x 2 ... nan x n 1 ...
имеет тот же интервал сходимости R, R и сумму x , равную
x S x .
Если степенной ряд сходится на интервале (–R,R), то его сумма
является функцией, имеющей внутри интервала сходимости
производные любого порядка, каждая из которых есть сумма ряда,
полученного из исходного ряда почленным дифференцированием
соответствующее количество раз; интервал сходимости для ряда из
производных любого порядка есть (–R,R).

3.

§ 6. Разложение функции в степенной ряд. Единственность
разложения. Ряды Тейлора и Маклорена. Разложение в степенной
ряд некоторых элементарных функций. Применение степенных
рядов
Разложением функции f x в степенной ряд по степеням x x0
называют представление функции f x в виде
(6.1)
f ( x) a0 a1 ( x x0 ) a 2 ( x x0 ) 2 ... an ( x x0 ) n ...
где правая часть равенства есть степенной ряд с интервалом
сходимости x0 R, x0 R , сумма которого тождественно равна
функции f x внутри интервала сходимости.
Функцию f x , разлагающуюся в ряд по степеням x x0 ,
называют аналитической в точке x0.
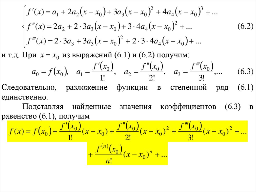
Последовательно дифференцируя равенство (6.1), получим
тождества, справедливые для любого x из интервала сходимости

4.

f ( x) a1 2a2 x x0 3a3 x x0 2 4a4 x x0 3 ...
2
(6.2)
f
(
x
)
2
a
2
3
a
x
x
3
4
a
x
x
...
2
3
0
4
0
2
f
(
x
)
2
3
a
3
a
x
x
2 3 4a4 x x0 ...
3
3
0
и т.д. При x x0 из выражений (6.1) и (6.2) получим:
f x0
f x0
f x0
a0 f x0 , a1
, a2
, a3
,...
(6.3)
1!
2!
3!
Следовательно, разложение функции в степенной ряд (6.1)
единственно.
Подставляя найденные значения коэффициентов (6.3) в
равенство (6.1), получим
f x0
f x0
f x0
2
f ( x) f x0
( x x0 )
( x x0 )
( x x0 ) 2 ...
1!
2!
3!
f n x0
( x x0 ) n ...
n!

5.

Следовательно, если функция f x разлагается в степенной ряд по
степеням x x0 , то этот ряд имеет вид
f x0
f x0
f x0
2
f x0
( x x0 )
( x x0 )
( x x0 ) 3 ...
1!
2!
3!
f n x0
( x x0 ) n ...
n!
Этот ряд называют рядом Тейлора для функции f x .
В случае x0 0 ряд Тейлора принимает вид
f 0
f 0 2 f 0 3
f n 0 n
f 0
x
x
x ...
x ...
1!
2!
3!
n!
Этот ряд называют рядом Маклорена для функции f x . В этом случае
разложение функции в ряд Маклорена имеет вид:
f 0
f 0 2 f 0 3
f n 0 n
f x f 0
x
x
x ...
x ...
1!
2!
3!
n!

6.

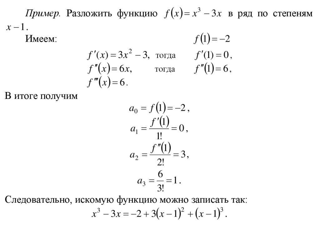
Пример. Разложить функцию f x x 3 3 x в ряд по степеням
x 1.
Имеем:
f 1 2
f ( x) 3x 2 3, тогда
f x 6x,
тогда
f x 6 .
В итоге получим
f (1) 0 ,
f 1 6 ,
a0 f 1 2 ,
f 1
a1
0,
1!
f 1
a2
3,
2!
6
a3 1 .
3!
Следовательно, искомую функцию можно записать так:
2
3
x 3 3x 2 3 x 1 x 1 .

7.

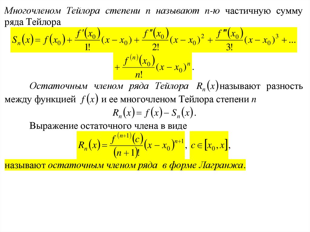
Многочленом Тейлора степени n называют n-ю частичную сумму
ряда Тейлора
f x0
f x0
f x0
2
S n x f x0
( x x0 )
( x x0 )
( x x0 ) 3 ...
1!
2!
3!
f n x0
( x x0 ) n .
n!
Остаточным членом ряда Тейлора Rn x называют разность
между функцией f x и ее многочленом Тейлора степени n
Rn x f x S n x .
Выражение остаточного члена в виде
f n 1 c
x x0 n 1 , c x0 , x ,
Rn x
n 1 !
называют остаточным членом ряда в форме Лагранжа.

8.

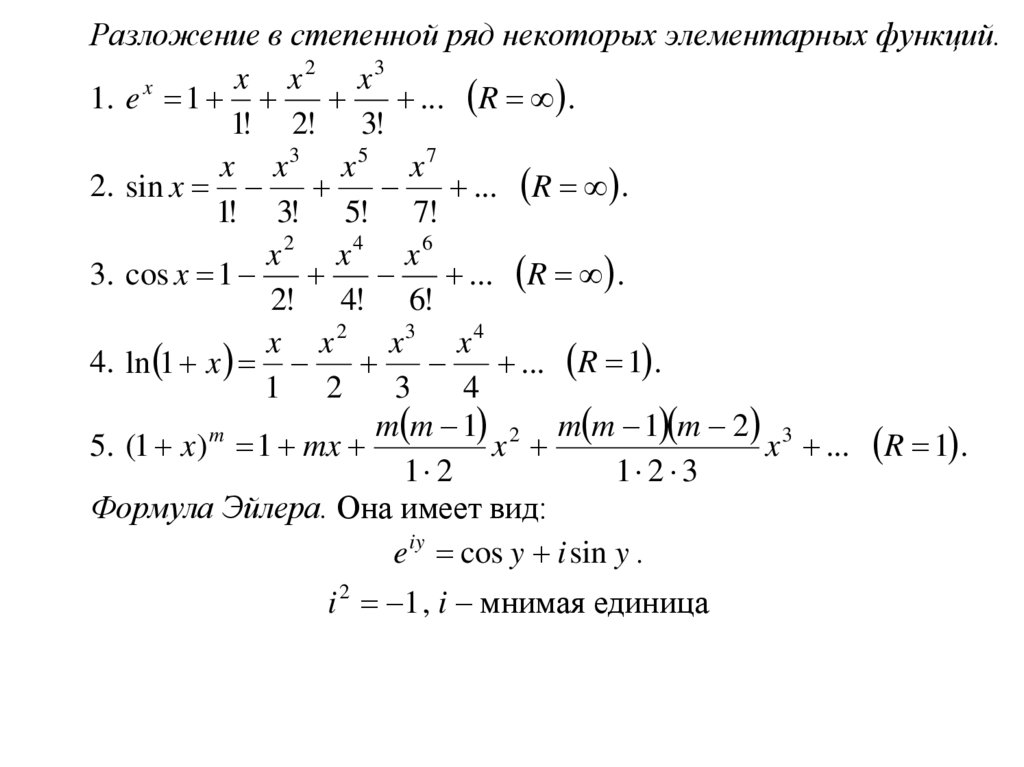
Разложение в степенной ряд некоторых элементарных функций.
x x 2 x3
x
1. e 1
... R .
1! 2! 3!
x x3 x5 x 7
2. sin x
... R .
1! 3! 5! 7!
x2 x4 x6
3. cos x 1
... R .
2! 4! 6!
x x2 x3 x 4
4. ln 1 x
... R 1 .
1 2
3
4
m m 1 2 m m 1 m 2 3
m
5. (1 x) 1 mx
x
x ... R 1 .
1 2
1 2 3
Формула Эйлера. Она имеет вид:
e iy cos y i sin y .
i 2 1 , i – мнимая единица

9.

Действительно, используя разложения в ряд Тейлора функций ex, sin x
и cos x , получим:
2
n
iy
(
iy
)
(
iy
)
e iy 1
...
...
1!
2!
n!
iy y 2 iy 3 y 4 iy 5
1
...
1! 2! 3! 4! 5!
y y3 y5
y2 y4
1
... i
... cos y i sin y .
2! 4!
1! 3! 5!
Возможность разложения функции в степенной ряд позволяет
существенно упростить вычисление приближенных значений данной
функции, дифференцирование, интегрирование, можно приближенно
вычислять «не берущиеся» интегралы, находить приближенные
решения дифференциальных уравнений и т.д., поскольку степенной
ряд можно заменить многочленом (с учетом того, что оценка остатка
ряда не превысит заданного значения погрешности).

10.

a
Пример.
Для
вычисления
интеграла
e
x2
dx
разложим
0
подынтегральную функцию в ряд Маклорена, используя разложение
функции ех и делая замену x x 2 :
2
4
6
n 2n
2
x
x
x
(
1
)
x
x
e 1
...
...
1! 2! 3!
n!
Тогда имеем:
a
a
2
x2 x4 x6
( 1) n x 2 n
x
e dx = 1 1! 2! 3! ... n! ... dx
0
0
x x3
a
x5
x7
=
...
1 1! 3 2! 5 3! 7
0
a3 a5
a7
a
...
1! 3 2! 5 3! 7
С помощью этого равенства можно вычислить рассматриваемый
интеграл при любом а с любой заданной точностью.

11.

a
Пример. Вычислим интеграл
sin x
x dx , для чего разложим
0
sin x
функцию
в ряд Маклорена.
x
Используя разложение функции sin x в ряд по степеням x, после
преобразований получим:
x x3 x5 x7
...
sin x 1! 3! 5! 7!
x2 x4 x6
1
... .
x
x
3! 5! 7!
Этот ряд сходится при любом х. Интегрируя данный ряд почленно,
получим:
a
a
sin x
x 2 x4 x6
a3
a5
a7
x dx 1 3! 5! 7! ... dx a 3! 3 5! 5 7! 7 ...
0
0
Таким образом, с любой точностью можно вычислить интеграл
a
sin x
x dx .
0
English     Русский Rules