Обыкновенные дифференциальные уравнения
Задача о движении материального тела
Пусть по условию
В проекции на ось, направленную, как скорость,
Решение этого уравнения
Сделаем проверку
Начальное условие
График полученного решения
Задача об упругих колебаниях материальной точки около положения равновесия
Найти кривую, проходящую через точку и обладающую тем свойством, что отрезок любой ее касательной делится пополам в точке
Решение
Определение дифференциального уравнения, его порядка и его решения
В общем случае дифференциальное уравнение порядка n имеет следующий вид:
Пример
Дифференциальные уравнения первого порядка
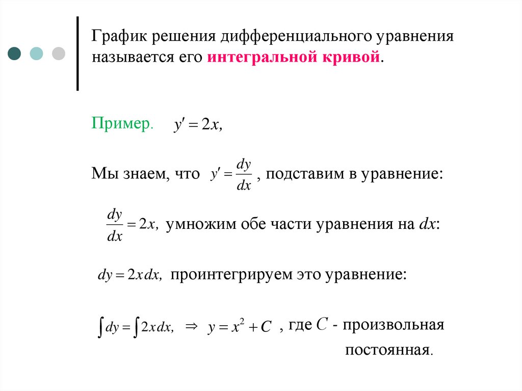
График решения дифференциального уравнения называется его интегральной кривой.
Интегральные кривые уравнения
Так как задание начального условия означает задание координат точки на плоскости, то геометрический смысл задачи Коши:
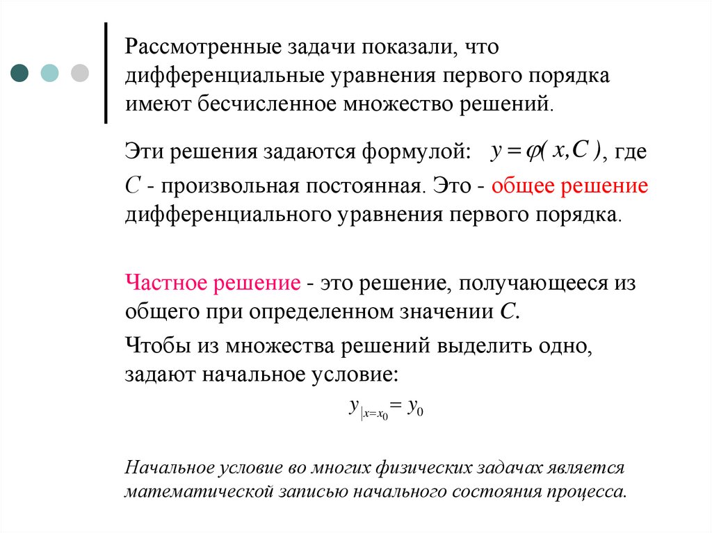
Рассмотренные задачи показали, что дифференциальные уравнения первого порядка имеют бесчисленное множество решений.
Теорема Коши. Теорема о существовании и единственности решения задачи Коши.
Геометрический смысл теоремы Коши:
Общим решением дифференциального уравнения первого порядка (1)
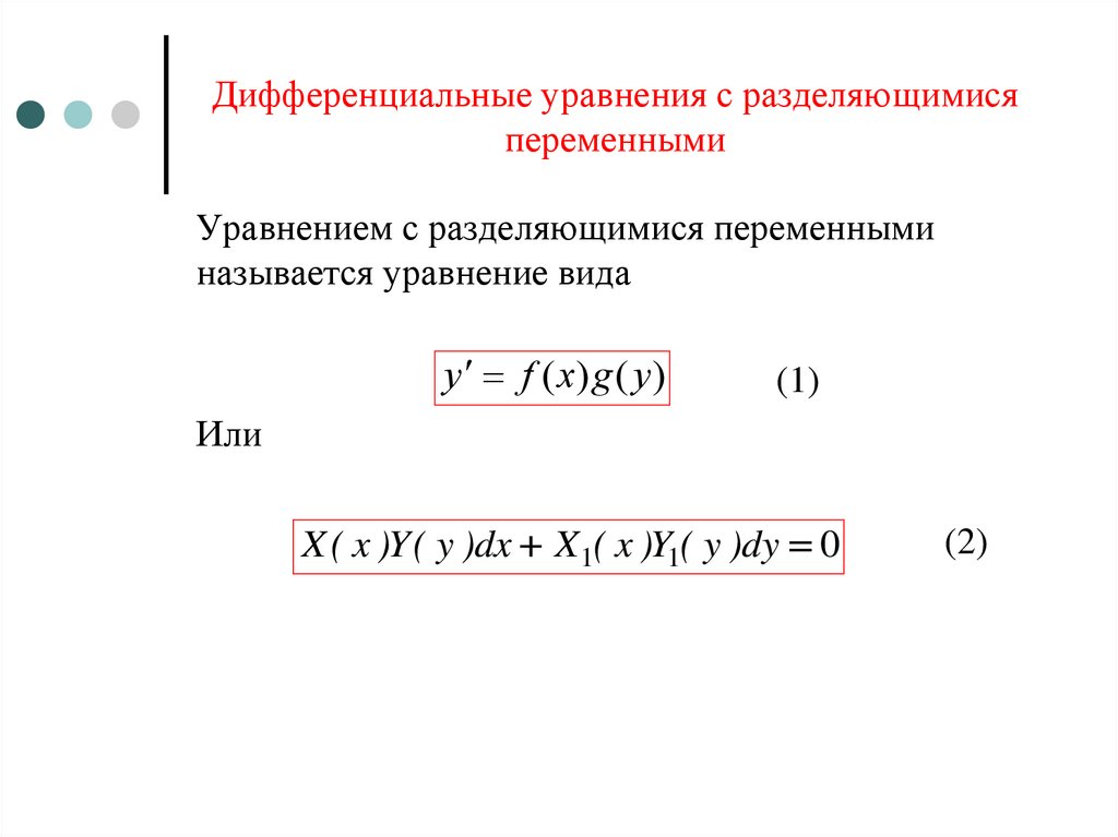
Дифференциальные уравнения с разделяющимися переменными
(1) Разделив обе части уравнения (1) на и умножив на dx, будем иметь
Аналогично, разделив обе части уравнения (2) на ,
Решить уравнение
Вычисляем интегралы
Найти общее решение (Берман № 3901)
Решение
Решить задачу Коши:
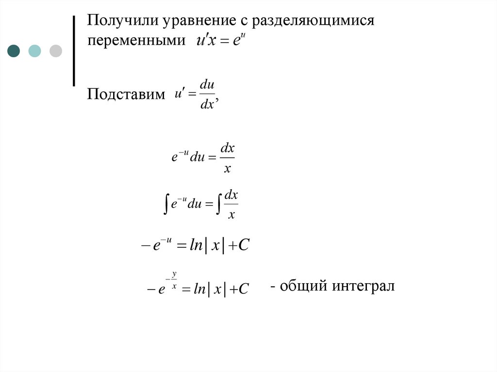
Для этого подставим , умножим уравнение
Вычисление
Второй способ вычисления
Продолжим решение задачи Коши.
Однородные дифференциальные уравнения первого порядка
Примеры.
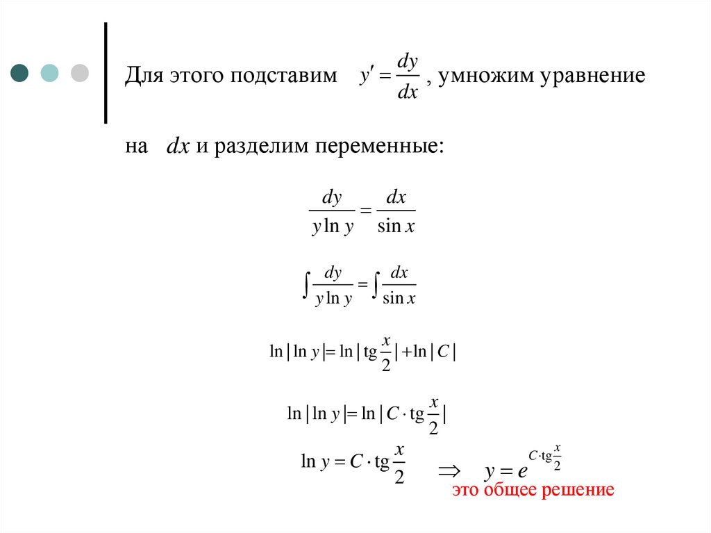
Как решаются однородные дифференциальные уравнения первого порядка?
Пример. Найти общее решение однородного дифференциального уравнения первого порядка.
Получили уравнение с разделяющимися переменными
2.Найти общее решение
Решение
Линейные дифференциальные уравнения первого порядка. Уравнение Бернулли
Метод Бернулли решения линейного уравнения
Пример
Решаем сначала первое уравнение:
Решить задачу Коши.
Решение
Найдем частное решение (решение задачи Коши)
Второй способ решения линейного уравнения первого порядка - метод вариации произвольной постоянной
Уравнение Бернулли
Понятие об особом решении
При разделении переменных исключили случай
Свойства особого решения.
3. В отличие от частного решения особое решение нельзя получить из общего решения при числовом
Особым решением называется такое решение дифференциального уравнение, которое во всех своих точках не удовлетворяет свойству
Теорема Коши дает достаточные условия для того, чтобы в некоторой области не существовало особых решений, следовательно,
Геометрический смысл дифференциального уравнения первого порядка. Поле направлений. Приближенное построение интегральных
Рассмотрим дифференциальное уравнение 1-го порядка
Для разных точек
Геометрическое место точек плоскости, в которых поле направлений дифференциального уравнения имеет постоянное направление
Пример
Уравнение
Дифференциальные уравнения второго порядка
Пример
тогда
Таким образом, дифференциальное уравнение второго порядка имеет бесконечно много решений, и вся совокупность этих решений
Чтобы из множества решений выделить частное решение данной конкретной задачи, задают начальные условия, т.е. решают задачу
Геометрический смысл задачи Коши для дифференциального уравнения второго порядка
Общим решением дифференциального уравнения второго порядка (2)
Теорема Коши. Теорема о существовании и единственности решения задачи Коши для дифференциального уравнения второго порядка.
Дифференциальные уравнения второго порядка, допускающие понижение порядка
Пример
3.
Пример
Продолжение решения задачи Коши
Порядок уравнения легко понижается, если удается преобразовать уравнение к такому виду, чтобы обе его части являлись полными
Значит
3.27M
Category: mathematicsmathematics

Обыкновенные дифференциальные уравнения. Задачи, приводящие к дифференциальным уравнениям

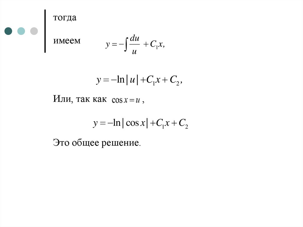
1. Обыкновенные дифференциальные уравнения

Задачи, приводящие к дифференциальным
уравнениям

2. Задача о движении материального тела

Пусть тело массы m движется вертикально вниз под
действием силы тяжести

3. Пусть по условию

Fсопр. kv ( k 0 )
По второму закону Ньютона
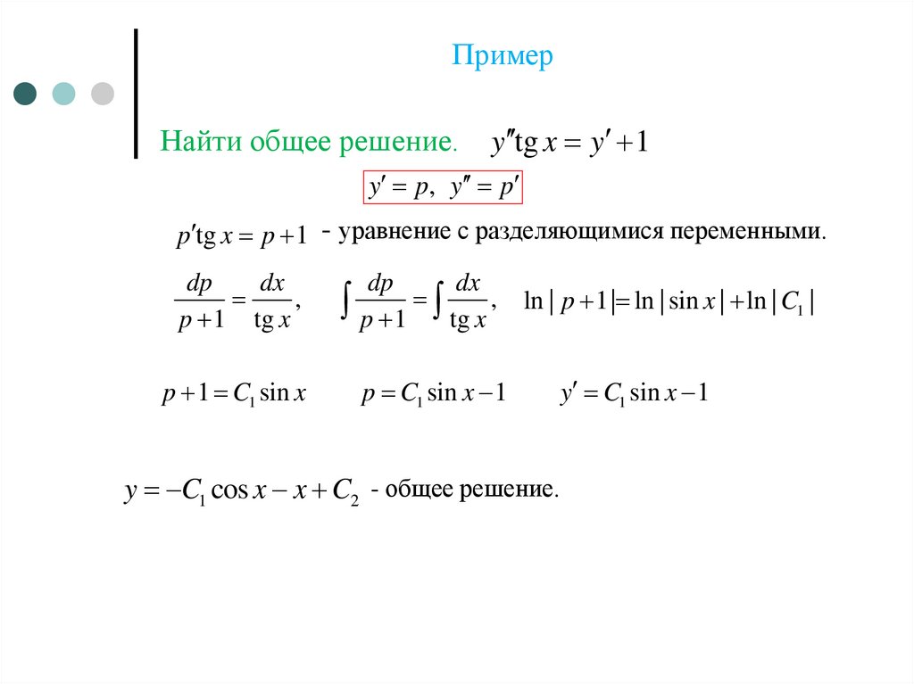
ma F , F mg Fсопр. mg kv
ma mg kv
Как известно,
dv
a , тогда
dt
m
dv
mg kv
dt

4. В проекции на ось, направленную, как скорость,

получим
dv
m mg kv
dt
неизвестная функция
v v( t )

5. Решение этого уравнения

будет иметь вид
v( t ) Ce
kt
m
mg
k
Проверка

6. Сделаем проверку

Подставим v( t ) Ce
kt
m
mg
k
dv
в уравнение m mg kv
dt
kt
kt
k
mg
m
m
m Ce mg k Ce
m
k
kCe
kt
m
mg kCe
kCe
kt
m
kCe
kt
m
kt
m
mg

7. Начальное условие

v( 0 ) 0
Определим с помощью этого начального условия
произвольную постоянную C
v( t ) Ce
kt
m
mg
k
mg
0 C
v( 0 ) Ce mg
k
k
kt
mg
m
v( t )
1 e
k
0

8. График полученного решения

Решение
kt
mg
m
v( t )
1 e
k

9. Задача об упругих колебаниях материальной точки около положения равновесия

Пусть точка О - положение равновесия, M материальная точка.

10.

11.

12. Найти кривую, проходящую через точку и обладающую тем свойством, что отрезок любой ее касательной делится пополам в точке

Найти кривую, проходящую через точку M 0 ( 2;3 ) и
обладающую тем свойством, что отрезок любой ее
касательной делится пополам в точке касания.

13. Решение

Пусть уравнение неизвестной кривой y = f(x). Точка M
имеет координаты x и y.
По условию ВМ = МА, значит OP = PA = x.
MP y
MPA:
tg MAP
PA
x
С другой стороны tg MAP tg( ) tg y
y
y . Получено дифференциальное уравнение
x
Значит
искомой кривой. Решим его. Мы знаем, что
d y y , умножим на dx и разделим на y:
d y , значит
y
dx
dx
x
dy
dx
, проинтегрируем
y
x
dy
dx
, получим
y
x

14.

ln | y | ln | x | ln | C |
Произвольную постоянную здесь удобно взять в виде
ln | C | .
По свойствам логарифмов:
ln | y | ln
|C |
|C |
C
| y |
y
| x|
| x|
x
А так как C - произвольная постоянная, перед ней
C
писать не нужно. Значит y - решение
x
дифференциального уравнения. Это - общее решение,
т.к. в нем содержится произвольная постоянная C. То
есть мы нашли бесчисленное множество кривых. А
теперь найдем одну, проходящую через заданную
точку
. Для этого подставим ее координаты в
6
общее решение: 3 C C 6 , и ответ: y .
2
x

15.

16. Определение дифференциального уравнения, его порядка и его решения

Дифференциальным уравнением называется
уравнение, связывающее независимую переменную
x, неизвестную функцию y(x) и ее производные.
Порядком дифференциального уравнения
называется порядок старшей производной, входящей
в это уравнение.
Это дифференциальное уравнение третьего порядка.

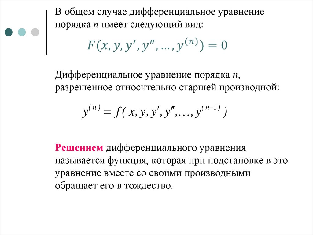
17. В общем случае дифференциальное уравнение порядка n имеет следующий вид:

Дифференциальное уравнение порядка n,
разрешенное относительно старшей производной:
y
(n)
( n 1 )
f ( x,y,y ,y , ,y
)
Решением дифференциального уравнения
называется функция, которая при подстановке в это
уравнение вместе со своими производными
обращает его в тождество.

18. Пример

Дифференциальное уравнение:
Его решение: y cos2 x
Проверка:
Подставим функцию y cos2 x в уравнение
y 2sin 2 x,
y 4cos2 x
4cos2 x 4cos2 x 0
0 0

19. Дифференциальные уравнения первого порядка

F( x,y,y ) 0
или
y f ( x,y )
Например,
xy x 2e y 3 0
y
y
sin x
x

20. График решения дифференциального уравнения называется его интегральной кривой.

Пример.
y 2 x,
Мы знаем, что y
dy
, подставим в уравнение:
dx
dy
2 x, умножим обе части уравнения на dx:
dx
dy 2 x dx, проинтегрируем это уравнение:
y x 2 C , где С - произвольная
dy
2
x
dx,
постоянная.

21. Интегральные кривые уравнения

которые представляют собой семейство парабол

22.

23. Так как задание начального условия означает задание координат точки на плоскости, то геометрический смысл задачи Коши:

Найти интегральную кривую дифференциального
уравнения y f ( x, y) , проходящую через точку M 0 ( x0 , y0 )

24. Рассмотренные задачи показали, что дифференциальные уравнения первого порядка имеют бесчисленное множество решений.

Эти решения задаются формулой: y ( x,C ) , где
С - произвольная постоянная. Это - общее решение
дифференциального уравнения первого порядка.
Частное решение - это решение, получающееся из
общего при определенном значении C.
Чтобы из множества решений выделить одно,
задают начальное условие:
y x x0 y0
Начальное условие во многих физических задачах является
математической записью начального состояния процесса.

25. Теорема Коши. Теорема о существовании и единственности решения задачи Коши.

Если в дифференциальном уравнении
функция f ( x, y ) непрерывна в некоторой области
D, содержащей точку
, то существует
решение этого уравнения, удовлетворяющее
начальному условию
.
Если, кроме того, непрерывна и частная
производная f , то это решение единственно.
y

26. Геометрический смысл теоремы Коши:

Если в плоской области D выполняются оба
условия теоремы Коши, то через каждую точку
этой области проходит единственная интегральная
кривая дифференциального уравнения.

27. Общим решением дифференциального уравнения первого порядка (1)

называется функция
, зависящая от x и
произвольной постоянной С и удовлетворяющая
следующим двум условиям:
1). Эта функция является решением
дифференциального уравнения (1) при любых
значениях произвольной постоянной C.
2). Из этой функции
можно получить
частное решение y ( x,C0 ), удовлетворяющее
начальному условию
, определив с помощью
этого условия значение произвольной постоянной С.

28.

29. Дифференциальные уравнения с разделяющимися переменными

Уравнением с разделяющимися переменными
называется уравнение вида
y f ( x) g ( y )
(1)
Или
X ( x )Y( y )dx X 1( x )Y1( y )dy 0
(2)

30. (1) Разделив обе части уравнения (1) на и умножив на dx, будем иметь

y
dy
dx
dy
f ( x) g ( y )
dx
(1)
Разделив обе части уравнения (1) на g ( y ) и
умножив на dx, будем иметь
dy
f ( x)dx
g ( y)
dy
g ( y) f ( x)dx C

31. Аналогично, разделив обе части уравнения (2) на ,

Аналогично, разделив обе части уравнения (2) на
X1 ( x)Y ( y) ,
получим
X ( x)
Y1 ( y )
X1 ( x) dx Y ( y) dy C

32. Решить уравнение

y tg 1 x y a
dy 1
tg x y a
dx
tg 1 xdy ( y a)dx
Разделяем переменные
dy
tg xdx
y a
dy
y a tg xdx
a const

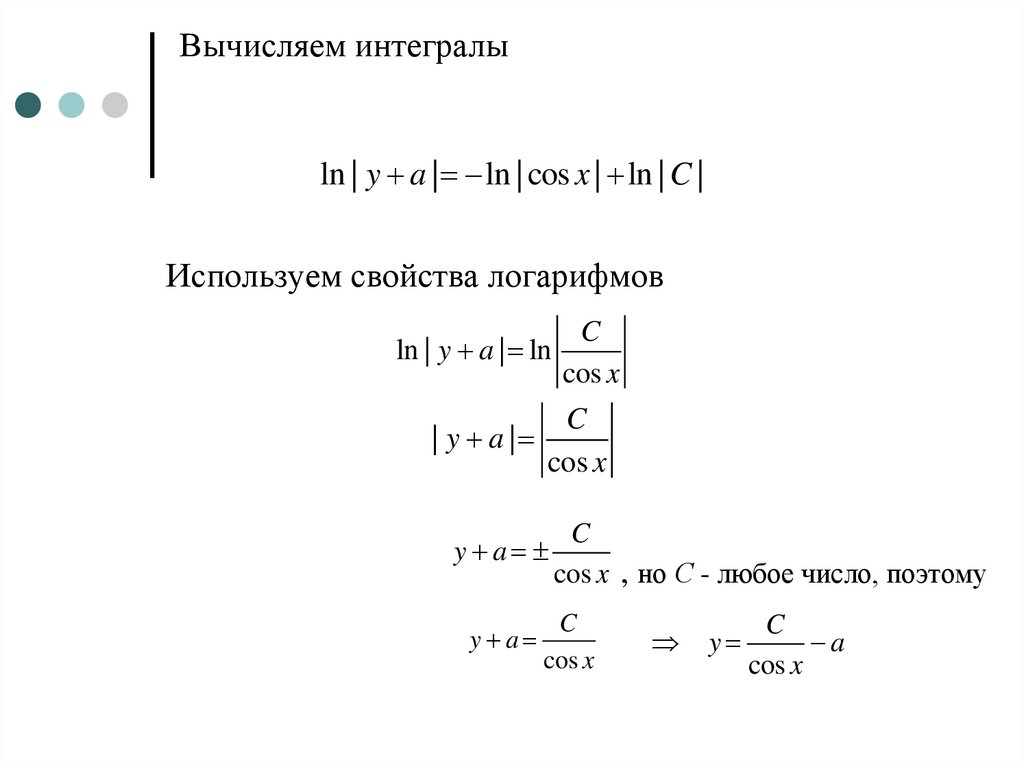
33. Вычисляем интегралы

ln | y a | ln | cos x | ln | C |
Используем свойства логарифмов
C
ln | y a | ln
cos x
| y a |
C
cos x
y a
y a
C
cos x , но С - любое число, поэтому
C
cos x
y
C
a
cos x

34. Найти общее решение (Берман № 3901)

( xy 2 x)dx ( y x 2 y)dy 0

35. Решение

x( y 1)dx y(1 x )dy 0
2
2
: ( y 2 1)(1 x 2 )
xdx
ydy
2
0
2
(1 x ) ( y 1)
xdx
ydy
(1 x2 ) ( y 2 1) 0
1
1
1
ln |1 x 2 | ln | y 2 1| ln | C |
2
2
2
ln |1 x 2 | ln | y 2 1| ln | C |
y2 1
ln
ln | C |
2
1 x
y 2 1 C (1 x 2 ) - общий интеграл

36. Решить задачу Коши:

y sin x y ln y,
y
x
Сначала найдем общее решение.
2
e

37. Для этого подставим , умножим уравнение

Для этого подставим y
dy
, умножим уравнение
dx
на dx и разделим переменные:
dy
dx
y ln y sin x
dy
dx
y ln y sin x
x
ln | ln y | ln | tg | ln | C |
2
x
ln | ln y | ln | C tg |
2
x
x
C tg
ln y C tg
2
y
e
2
это общее решение

38. Вычисление

dx
sin x
1 способ - универсальная тригонометрическая
x
подстановка tg t
2
x
2dt
arctg t , x 2arctg t , dx
2
1 t2 ,
Тогда
sin x
2tg
1 tg
Значит
x
2
или
2 x
sin x
2t
1 t2
2
2dt
2
dx
dt
x
1
t
ln
|
t
|
C
ln
|tg
| C
sin x 2t t
2
1 t2
dx
x
ln
|
tg
| C
sin x
2

39. Второй способ вычисления

x
d
dx
dx
2
sin x x x x x
2sin cos
sin cos
2
2
2
2
x
d
2
x
x
cos 2
d (tg )
2
2 ln | tg x | C
x
x
2
sin
tg
2
2
x
cos
2

40. Продолжим решение задачи Коши.

Общее решение нашли
y e
Есть начальное условие
y
e e
C tg
x
C tg
x
2
e
2
y e
4
tg
x
2
e eC C 1
y e
tg
x
2
- частное решение
или решение задачи Коши

41. Однородные дифференциальные уравнения первого порядка

дифференциальное уравнение вида
y
y f
x
называется однородным дифференциальным
уравнением первого порядка.

42. Примеры.

y
y f
x
Примеры.
2
1.
x
y
y sin 5 2
x
y
2.
xy y ln
3.
y
x y
x y
y
x

43. Как решаются однородные дифференциальные уравнения первого порядка?

При помощи подстановки
y
u или y ux ,
x
где u – новая неизвестная функция.
Получим уравнение с разделяющимися
переменными.
Можно также применить подстановку x uy.

44. Пример. Найти общее решение однородного дифференциального уравнения первого порядка.

y
x
y e
Полагаем
y
x
, тогда y ux и y u x u
u x u eu u
u x eu

45. Получили уравнение с разделяющимися переменными

Подставим u
du
,
dx
e u du
dx
x
u
e
du
dx
x
e u ln| x | C
e
y
x
ln| x | C
- общий интеграл

46. 2.Найти общее решение

Сначала самостоятельно

47. Решение

y
x y
x y
Разделим числитель и знаменатель на x
y
x
y
y
1
x
1
,
y ux ,
u x u
- однородное
y u x u ,
1 u
1 u
1 u2
u x
1 u
1 u
dx
du
1 u2
x
1 u
dx
du
x
1 u2

48.

Продолжение решения
1 u
dx
du
1 u2
x
u
dx
1
du
1 u 2 1 u 2 x
du
1 d (1 u 2 ) dx
1 u 2 2 1 u 2 x
1
arctg u ln(1 u 2 ) ln | x | ln | C |
2
y
arctg ln C x 2 y 2
x

49. Линейные дифференциальные уравнения первого порядка. Уравнение Бернулли

Линейное уравнение первого порядка – это
уравнение вида
y P( x) y Q( x)
(или уравнение, которое можно привести к такому виду)
Примеры:
y 2 xy xe
x2
xy 2 y 2 x 4

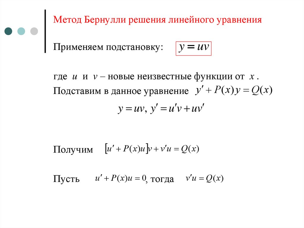
50. Метод Бернулли решения линейного уравнения

Применяем подстановку:
y uv
где u и v – новые неизвестные функции от x .
Подставим в данное уравнение y P( x) y Q( x)
y uv, y u v uv
Получим
Пусть
u P( x)u v v u Q( x)
u P ( x)u 0, тогда
v u Q (x)

51. Пример

Найти общее решение.
u v uv 2 xuv xe
u v u (v 2 xv) xe
1. v 2 xv 0
x2
x2
2.
u v xe
x2

52. Решаем сначала первое уравнение:

1.
2.
dv
2 xv
dx
dv
2 xdx
v
dv
v 2 xdx
ln | v | x 2 ln | C |
v Ce
x2
, пусть C 1
v e
x2
u v xe
u e
x2
x2
xe
x2
u x
x2
u C
2
Так как y uv ,
x2
x2
y C e
2

53. Решить задачу Коши.

y y tg x sec x, y x 0 0

54. Решение

Найдем сначала общее решение
y y tg x sec x
y uv, y u v uv
u v uv uvtg x
u v u (v vtg x)
1.
v vtg x 0
dv
v tg xdx
1
v
cos x
1
cos x
1
cos x
2.
u v
1
cos x
u 1
u x C
x C
- общее решение
y
cos x

55. Найдем частное решение (решение задачи Коши)

- общее решение, y x 0 0 - начальное
условие.
0 C
0
C 0
cos0
x
y
- частное решение или
cos x
решение задачи Коши.

56. Второй способ решения линейного уравнения первого порядка - метод вариации произвольной постоянной

Самостоятельно.

57. Уравнение Бернулли

1.
y P( x) y Q( x) y
0 и 1
Пример
y
4
y x y
x
Ответ:
4 1
y x ln | x | C
2
2

58. Понятие об особом решении

Рассмотрим уравнение y 3 3 y 2
dy
33 y2
dx
dy
3
y
2
3dx
2
3
y dy 3 dx
1
3
y x C
y ( x C )3 - общее решение

59.

60. При разделении переменных исключили случай

y 0
Проверим дополнительно, является ли
решением.
Проверка.
Левая часть: y 0. Правая часть: 3 y 2 3 02 0
является решением уравнения.
- особое решение.
Через точки особого решения проходят два
решения.

61. Свойства особого решения.

1. Как и всякое решение оно удовлетворяет
дифференциальному уравнению.
2. Рассмотрим условие теоремы Коши для уравнения
y f ( x, y) в точках особого решения.
, f ( x, y ) 3 3 y 2
1
df
2 3
2
3 y
имеет точки разрыва при y 0 .
3 y
dy
3
df
В точках особого решения dy имеет разрыв, т.е.
нарушается условие единственности теоремы Коши.

62. 3. В отличие от частного решения особое решение нельзя получить из общего решения при числовом

значении произвольной постоянной C.

63. Особым решением называется такое решение дифференциального уравнение, которое во всех своих точках не удовлетворяет свойству

единственности, т.е.
в любой окрестности каждой точки особого
решения существуют по крайней мере две
интегральные кривые, проходящие через эту точку.

64. Теорема Коши дает достаточные условия для того, чтобы в некоторой области не существовало особых решений, следовательно,

обратно для
существования особого решения необходимо,
чтобы не выполнялись условия теоремы Коши.

65. Геометрический смысл дифференциального уравнения первого порядка. Поле направлений. Приближенное построение интегральных

кривых.
Изоклины.
Вспомним геометрический смысл производной.
kкас. y ( x0 ) tg

66. Рассмотрим дифференциальное уравнение 1-го порядка

y ( x0 ) f ( x0 , y0 )
kкас. y ( x0 ) f ( x0 , y0 ) tg

67. Для разных точек

1.
f ( x1 , y1 ) y ( x1 ) tg 1
f ( x2 , y2 ) y ( x2 ) tg 2

68.

69.

70.

71.

72.

73. Геометрическое место точек плоскости, в которых поле направлений дифференциального уравнения имеет постоянное направление

Геометрическое место точек плоскости, в которых
поле направлений дифференциального уравнения
y f ( x, y) имеет постоянное направление
называется изоклиной этого уравнения.
Уравнение изоклин
или f ( x, y) k .
y const , то есть f ( x, y) const
При различных значениях k будут получаться
различные изоклины, и, построив семейство
изоклин дифференциального уравнения, можно
построить семейство его интегральных кривых.

74. Пример

y
Уравнение изоклин:
y
x
y
k или y -kx
x
Изоклинами этого уравнения являются прямые.
Проходящие через начало координат. Построим
некоторые из них.
y 1, k 1, tg 1,
k 2, tg 2, y 2 x
k 4, tg 4, y 4 x
3
, y x
4
1
1
1
k , tg , y x
2
2
2
1
1
1
k , tg , y x
4
4
4

75.

76.

77. Уравнение

y x 2 y 2
Изоклины - окружности
x2 y 2 k

78.

79. Дифференциальные уравнения второго порядка

Общий вид дифференциального уравнения второго
порядка:
F( x,y,y ,y ) 0
или
y f ( x,y,y )

80. Пример

Найти общее решение:
Так как y
d( y )
d( y )
, то
dx
y
1
cos 2 x
d( y )
1
dx
cos 2 x
1
dx , интегрируем
2
cos x
d( y )
1
dx , значит
2
cos x
y tg x C1 . Решаем дальше: dy tg x C1 ,
dx
dy ( tg x C1 )dx , y ( tg x C1 )dx , y tg x dx C1dx,
y
sin x
dx C1 dx,
cos x
y
d (cos x )
C1 x, пусть cos x u
cos x

81. тогда

имеем
y
du
C1 x,
u
y ln |u | C1x C2 ,
Или, так как
,
y ln | cos x| C1x C2
Это общее решение.

82. Таким образом, дифференциальное уравнение второго порядка имеет бесконечно много решений, и вся совокупность этих решений

задается функций
вида: y ( x,C1 ,C2 ) , зависящей от двух
произвольных постоянных. Эта функция является
общим решением дифференциального уравнения
второго порядка.

83. Чтобы из множества решений выделить частное решение данной конкретной задачи, задают начальные условия, т.е. решают задачу

Коши.
Задача Коши для дифференциального уравнения
второго порядка y f ( x,y,y ) :
Найти частное решение дифференциального
уравнения
, удовлетворяющее двум
начальным условиям: y y0
x x0
y x x0 y1

84. Геометрический смысл задачи Коши для дифференциального уравнения второго порядка

Найти интегральную кривую дифференциального
уравнения
, проходящую через точку
M 0 ( x0 ,y0 ) и имеющую в этой точке касательную
заданного направления: kкас. y1 .
(Так как y ( x0 ) tg kкас. y1 ).

85.

86. Общим решением дифференциального уравнения второго порядка (2)

называется функция
, зависящая от x и
двух произвольных постоянных C1 , C2 и
удовлетворяющая следующим двум условиям:
1). Эта функция является решением
дифференциального уравнения (2) при любых
значениях произвольных постоянных
.
2). Из этой функции
можно получить
частное решение y ( x, C1o , C2o ) , удовлетворяющее
начальным условиям
определив с помощью этих условий значения
произвольных постоянных
.

87. Теорема Коши. Теорема о существовании и единственности решения задачи Коши для дифференциального уравнения второго порядка.

Если в дифференциальном уравнении
функция f ( x, y, y ) непрерывна в некоторой области
D, содержащей точку M 0 ( x0 , y0 , y1 ) , и имеет в этой
области непрерывные частные производные
f
и f ,
y
y
то существует единственное решение этого
уравнения, удовлетворяющее начальным условиям
.

88. Дифференциальные уравнения второго порядка, допускающие понижение порядка

1. y f ( x)
Решается последовательным интегрированием.
2. f ( x, y , y ) 0
Замена:
y p, p p( x),
y p

89. Пример

Найти общее решение.
y tg x y 1
y p, y p
p tg x p 1 - уравнение с разделяющимися переменными.
dp
dx
,
p 1 tg x
dp
dx
p 1 tg x ,
p 1 C1 sin x
p C1 sin x 1
ln | p 1| ln | sin x | ln | C1 |
y C1 cos x x C2 - общее решение.
y C1 sin x 1

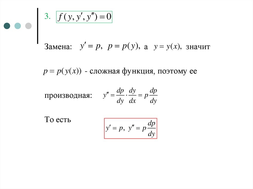
90. 3.

f ( y, y , y ) 0
Замена: y p, p p( y), а y y( x), значит
p p( y( x)) - сложная функция, поэтому ее
производная:
То есть
y
dp dy
dp
p
dy dx
dy
y p, y p
dp
dy

91. Пример

Решить задачу Коши.
2 yy ( y )2 ( y )4 0, y(0) 1, y (0) 2
dp
2
4
2 yp p p 0 - с разделяющимися переменными
dy
2 pdp
dy
2
p p4
y
d ( p2 )
dy
2
p p4 y
p2 t
p2 1
ln 2 ln | C1 y |
p
y
1
C1 y 1
p2 1
C1 y
2
p
2
1
C1 1 1
C1
1
1
1 1
t t 2 t (1 t ) t 1 t
p
5
4
1
C1 y 1
y
1
5
y 1
4

92. Продолжение решения задачи Коши

5
y 1 dy dx
4
5
y 1 dy dx
4
3
2
8 5
y
1
x C2
15 4
Так как y(0) 1,
3
2
3
2
8 5
1
1
0 C2
15 4
8 5
1
y
1
x
или
15 4
15
2
C2
1
15
1
4
y (15 x 1) 3 - частное решение
5
5

93. Порядок уравнения легко понижается, если удается преобразовать уравнение к такому виду, чтобы обе его части являлись полными

производными по x от
каких-нибудь функций.
Решить задачу Коши. xy y x 2 yy 0, y(1) 0, y (1) 2
Разделим обе части на x 2
xy y
yy 0,
2
x
y 1 2
y 0
x 2
y 1 2
y 0
x 2
y 1 2
y C1
x 2
из начальных условий
C1 2

94. Значит

y 1 2
y 2
x 2
dy
y2 4
x
dx
2
dy
1
xdx
2
y 4 2
dy
1
y 2 4 2 xdx
1
y 1
1
arctg x 2 C2
2
2 4
2
arctg
y 1 2
x C2
2 2
0
2
1
2
По условию y(1) 0 arctg 12 C2 C2
1
2
2
y 1 2 1
x
arctg x или y 2tg 1 - частное решение
2 2
2
2
(или решение задачи Коши)
English     Русский Rules