Интегральное исчисление
Определенный интеграл.
Определенный интеграл
Определенный интеграл.
Определенный интеграл.
Определенный интеграл.
Если на [a;b], то
Площадь криволинейной трапеции
Определенный интеграл.
Определенный интеграл.
Определенный интеграл.
Определенный интеграл.
Криволинейная трапеция вращается вокруг оси Oy
Интеграл с переменным верхним пределом интегрирования.
Или словами:
Доказательство теоремы Барроу
Связь определенного и неопределенного интегралов
Доказательство.
Формула Ньютона-Лейбница.
Длина дуги плоской кривой
Длина дуги кривой, заданной параметрически.
5.54M
Category: mathematicsmathematics

Интегральное исчисление. Определенный интеграл

1. Интегральное исчисление

Определенный интеграл

2. Определенный интеграл.

Определение.
Криволинейной трапецией называется фигура
на плоскости, ограниченная сверху графиком
функции y f (x) , снизу отрезком a , b OX ,
с боков вертикальными прямыми x a и x b .
y
o
y f (x)
a
b
x

3. Определенный интеграл

Частные случаи криволинейной трапеции.
у
у
y f (x)
y f (x)
0
b
a
0
х
у
y f (x)
0
a
b
х
a
b
х

4. Определенный интеграл.

Задача о площади криволинейной трапеции,
приводящая к понятию определенного
интеграла по отрезку.
y
o
f ( Pi )
y f (x)
x0 a
x1 x 2 x3
xi xi 1
xn b
x
Si S f ( Pi ) xi
S f ( P ) x
n
S
xi Pi xi 1
n
i
i 1
i
i 1
i

5. Определенный интеграл.

Определение.
f (P ) x
n
Выражение
i
i
i 1
называется интегральной суммой.
Рассматриваем всевозможные разбиения
криволинейной трапеции на части такие,
что max( x ) 0
i
Составляем интегральные суммы
и переходим к пределу при 0
f (P ) x
n
S трапеции lim
0
i
i 1
i
b
Sтрап. f ( x )dx
a

6. Определенный интеграл.

Определение.
Определенным интегралом
от функции
по отрезку
f (x)
называется предел интегральных сумм
n
f (P ) x
i
a, b
i
i 1
когда наибольший из участков разбиения
стремится к нулю:
b
max( xi )
f ( x) d x lim f (P ) x
n
0
a
i
i
i 1
Геометрический смысл.
f ( x) 0 на a , b
b
a
f ( x)dx S трапеции

7.

8. Если на [a;b], то

Если f ( x) 0 на [a;b], то
площадь криволинейной трапеции будет равна:
b
Sтрапеции - f ( x) dx
a

9.

10. Площадь криволинейной трапеции

c
b
a
c
В этом случае Sтрапеции S1 S2 - f ( x) dx f ( x) dx

11. Определенный интеграл.

Когда существует предел?
Когда предел не зависит от способа разбиений?
Теорема.
Если f (x ) непрерывна на
то она интегрируема
[ a, b] ,
(то есть существует предел интегральных сумм
и он не зависит от способа разбиений )

12. Определенный интеграл.

Свойства.
1. Линейность.
b
b
( f ( x) g ( x))dx
a
b
a
b
b
f ( x)dx
a
a
g ( x)dx
.
(k1 f ( x ) k 2 g ( x ))dx
a
b
Cf ( x)dx C
b
f ( x)dx
a
( C const 0 )
k1
a
b
f ( x ) dx k 2 g ( x )dx
a
( k1 , k 2 const 0 )

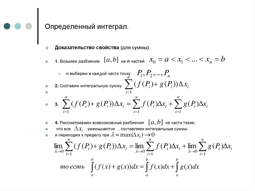
13. Определенный интеграл.

Доказательство свойства (для суммы).
1. Возьмем разбиение
P1 , P2 ,..., Pn
2. Составим интегральную сумму: ( f ( Pi ) g ( Pi )) xi
и выберем в каждой части точку:
[ a, b] на n частей: x0 a x1 ... xn b
n
i 1
n
3.
n
( f ( P ) g ( P )) x f ( P ) x g ( P ) x
i 1
n
i
i
i
i
i 1
i
i 1
i
i
[ a, b]
4. Рассматриваем всевозможные разбиения
на части такие,
что все xi уменьшаются , составляем интегральные суммы
и переходим к пределу при max( xi ) 0
n
n
n
lim ( f ( Pi ) g ( Pi )) xi lim f ( Pi ) xi lim g ( Pi ) xi
0
0
i 1
то есть
0
i 1
b
b
b
a
a
a
( f ( x) g ( x))dx f ( x)dx g ( x)dx
i 1

14. Определенный интеграл.

2. Перестановка пределов интегрирования.
b
a
f ( x)dx f ( x)dx
a
b
3. Аддитивность.
Пусть
тогда
a , b a , c c, b
b
c
b
a
a
c
f ( x)dx f ( x)dx f ( x)dx

15.

16.

17.

18.

19. Криволинейная трапеция вращается вокруг оси Oy

20.

21.

22.

23. Интеграл с переменным верхним пределом интегрирования.

x
Рассмотрим
( x ) f ( t )dt
a
( t – переменная).
Теорема (Барроу).
Если f ( t ) - непрерывная на [ a , b ]
то
и
- дифференцируемая
f ( t )dt f ( x )
a
x

24. Или словами:

Производная интеграла с переменным
верхним пределом равна значению
подынтегральной функции, вычисленной
для верхнего предела интегрирования.

25. Доказательство теоремы Барроу

x
x x
a
a
Рассмотрим функцию F ( x) f (t ) dt . Тогда F ( x x) f (t ) dt
F ( x)
F ( x x) F ( x)
lim
x 0
x
x x
x
a
a
f (t ) dt f (t ) dt
x
(по теореме о среднем значении
x x
lim
x 0
f (t ) dt
x
x
x x
f (t ) dt f ( x ) x, x x x x )
x
f ( x ) x
f ( x) , что и требовалось доказать.
x 0
x
lim

26. Связь определенного и неопределенного интегралов

Формула Ньютона - Лейбница.
f (x) - непрерывная на a , b ;
F (x) - первообразная для f (x)
Пусть
Тогда
b
f ( x) dx F (b) F (a)
a
b
a
b
f ( x) dx F ( x) a
F ( x) a F (b) F (a )
b

27.

28. Доказательство.

F (x ) - какая-либо первообразная для f (x ) .
Пусть
x
Тогда
( x) f (t )dt - также первообразная для f (x )
a
( x) F ( x) C
При х=a
a
(a ) f (t )dt 0
a
0 F (a ) C
b
При х=b
C F (a)
(b) f (t )dt F (b) F (a)
a

29. Формула Ньютона-Лейбница.

Примеры.
4 2
2
x
1.
1 x dx 4
3
1
4
4
2 1
3
3
4 4
4
2. Интегрирование по частям в определенном интеграле.
b
b
b
udv uv vdu
a
a
Пример:
1 a
1
x1
xe dx xde xe
x
x
0
0
0
1
e dx e e
x
0
x1
0
e e 1 1

30.

31.

32.

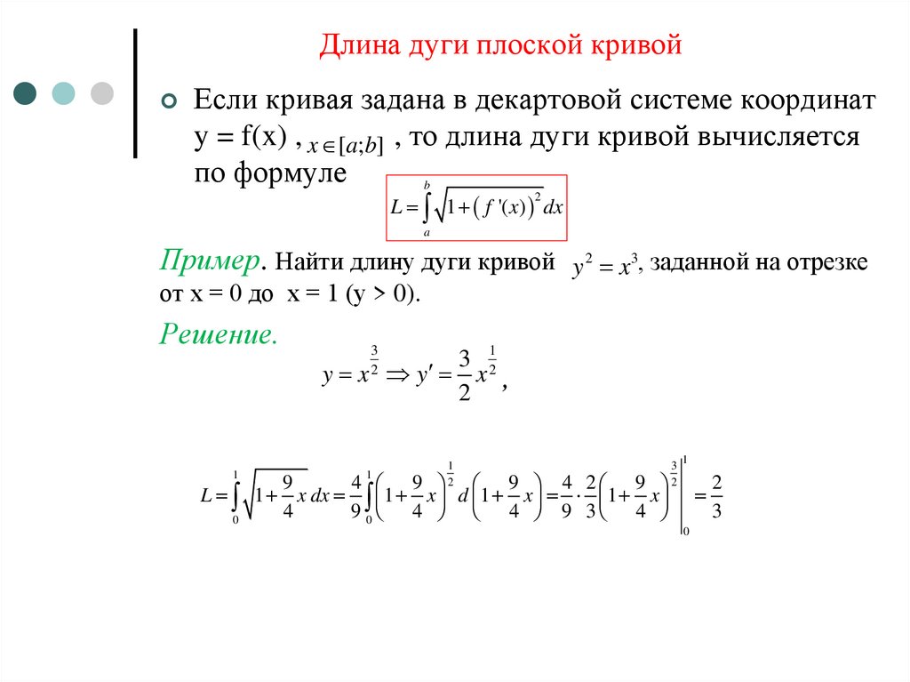
33. Длина дуги плоской кривой

Если кривая задана в декартовой системе координат
y = f(x) , x [a; b] , то длина дуги кривой вычисляется
по формуле
L 1 f '( x) dx
b
2
a
Пример. Найти длину дуги кривой y 2 x3, заданной на отрезке
от x = 0 до x = 1 (y > 0).
Решение.
3
2
3 12
y x y x ,
2
1
2
9
4 9 9 4 2 9
L 1 x dx 1 x d 1 x 1 x
4
9 0 4 4 9 3 4
0
1
1
3 1
2
0
2
3

34. Длина дуги кривой, заданной параметрически.

Если кривая задана в параметрическом виде
то ее длина находится по формуле
L ( x '(t ))2 y '( x) dt
2
x x(t )
t [ ;, ]
y
y
(
t
)
English     Русский Rules