Матрицы и действия над ними
302.50K
Category: mathematicsmathematics

Матрицы и действия над ними

1. Матрицы и действия над ними

2.

1.
2.
3.
4.
Основные понятия:
Определение матрицы
Виды матриц
Действия над матрицами
Перестановочные матрицы

3.

1. Определение матрицы
Прямоугольная таблица чисел вида
à11 à12
à
à
21
22
À
... ...
àm1 àm 2
... à1n
... à2 n
... ...
... àmn
называется матрицей.
àij- элементы матрицы.
Размер матрицы
Главная диагональ матрицы
Побочная диагональ матрицы

4.

2. Виды матриц
• Прямоугольная
• Квадратная
• Нулевая
• Единичная
• Диагональная
• Симметричная
• Вырожденная
• Равные
• Треугольная
• Квазитреугольная (ступенчатая или трапециевидная)
• Матрица-строка или строчная матрица
• Матрица-столбец или столбцевая матриц

5.

Матрица называется прямоугольной, если количество ее
строк не совпадает с количеством столбцов:
1
À
0
2
2
3
0
3
5
Матрица называется квадратной, если количество ее строк
совпадает с количеством столбцов:
7 45
À
1 0

6.

Матрица называется нулевой, если все ее элементы нулевые :
0 0 0
À
0 0 0
Квадратная матрица называется единичной, если элементы
по главной диагонали единицы, а остальные элементы
нулевые :
1 0 0
À 0 1 0
0 0 1

7.

Квадратная матрица называется диагональной, если
элементы по главной диагонали отличны от нуля, а
остальные элементы нулевые:
2 0 0
À 0 3 0
0 0 1
Квадратная матрица называется симметричной, если
относительно главной диагонали для всех ее элементов
выполняется условие aij a ji :
1 0 1
À 0 2 77
1 77 3

8.

Квадратная матрица называется вырожденной, если ее
определитель равен нулю.
Матрицы А и В (одинаковых размерностей) называются
равными, если a b :
ij
1 3
À 13 0
2 7
ij
1 3
B 13 0
2 7

9.

Квадратные матрицы вида
a11
a
n1
a1n
0
или
называются треугольными.
1 2 3
À 4 5 0
6 0 0
a11
0
1
0
À
0
0
2
5
0
0
a1n
ann
3 4
6 7
8 9
0 10

10.

Прямоугольная матрица вида
a11
0
0
a12
a22
a1m
a2 m
0
amm
1
À 0
0
2
2
0
a1n
a2 n
amn
называется квазитреугольной (ступенчатая или
трапециевидная)
1
2
3
0
3
3
3
1
1
1
0
5

11.

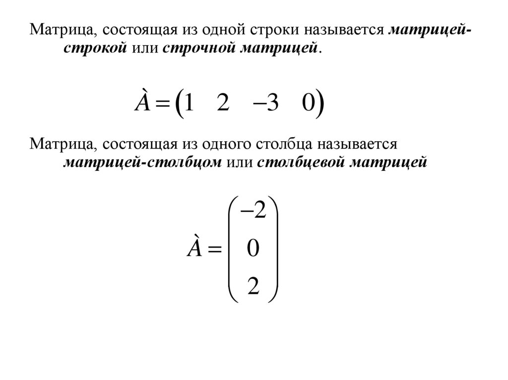
Матрица, состоящая из одной строки называется матрицейстрокой или строчной матрицей.
À 1 2 3 0
Матрица, состоящая из одного столбца называется
матрицей-столбцом или столбцевой матрицей
2
À 0
2

12.

Операции над матрицами
Линейные:
1) Сумма (разность) матриц;
2) Произведение матрицы на число.
Нелинейные:
1) Транспонирование матрицы;
2) Умножение матриц;
3) Нахождение обратной матрицы.

13.

Суммой (разностью) двух матриц одинаковой
размерности называется матрица, элементы которой
равны сумме (разности) соответствующих элементов
матриц слагаемых.
Например:
à11 à12 à13
b11 b12 b13
À
, B
à21 à22 à23
b21 b22 b23
à11 b11 à12 b12 à13 b13
A B
à21 b21 à22 b22 à23 b23

14.

Пример
2
À 0
4
A B ?
A B ?
B A ?
3
5
4 , B 7
2
9
6
0
1

15.

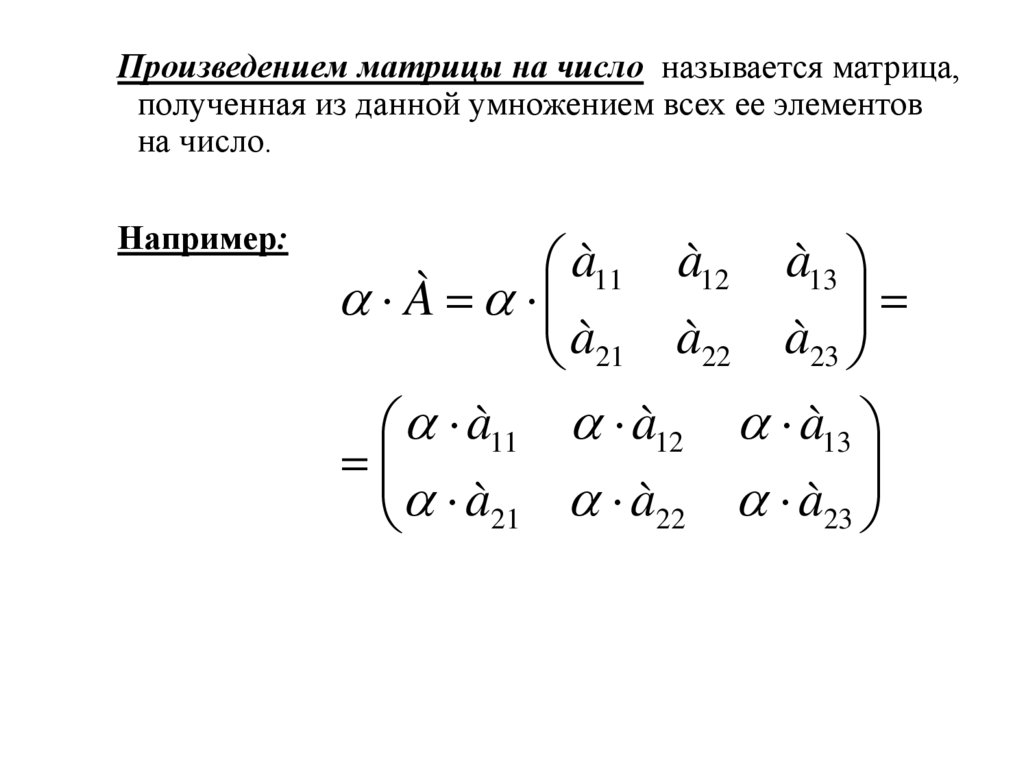
Произведением матрицы на число называется матрица,
полученная из данной умножением всех ее элементов
на число.
Например:
à11 à12 à13
À
à21 à22 à23
à11 à12 à13
à21 à22 à23

16.

Линейные операции обладают следующими свойствами:
1) A B B A
2) A B C A B C
3) A 0 A
4) A A 0
5) 1 A A
6) A A
7) A B A B
8) A A A

17.

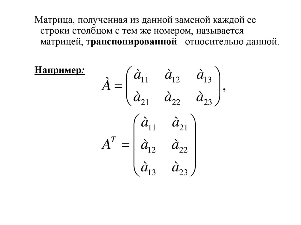
Матрица, полученная из данной заменой каждой ее
строки столбцом с тем же номером, называется
матрицей, транспонированной относительно данной.
Например:
à11 à12 à13
À
,
à21 à22 à23
à11 à21
T
A à12 à22
à
à
23
13

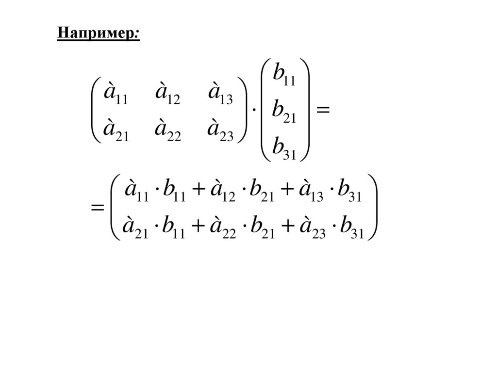
18.

Умножение матриц определяется для согласованных
матриц.
Àm n àij
Произведением матрицы
на матрицу
Bn k bij называется матрица Cm k cij ,
для которой cij ai1 b1 j ai 2 b2 j ... ain bnj ,
т.е. каждый элемент матрицы С равен сумме
произведений элементов i-й строки матрицы А
на соответствующие элементы j-го столбца
матрицы В.

19.

Например:
b11
à11 à12 à13
b21
à21 à22 à23 b
31
à11 b11 à12 b21 à13 b31
à21 b11 à22 b21 à23 b31

20.

В случае, когда АВ=ВА, матрицы А и В называют
перестановочными или коммутативными.
Пример 1. Найти все перестановочные матрицы к матрице
1 2
À
0 3
Пример 2. Найти все перестановочные матрицы к матрице
2 4
À
1 0

21.

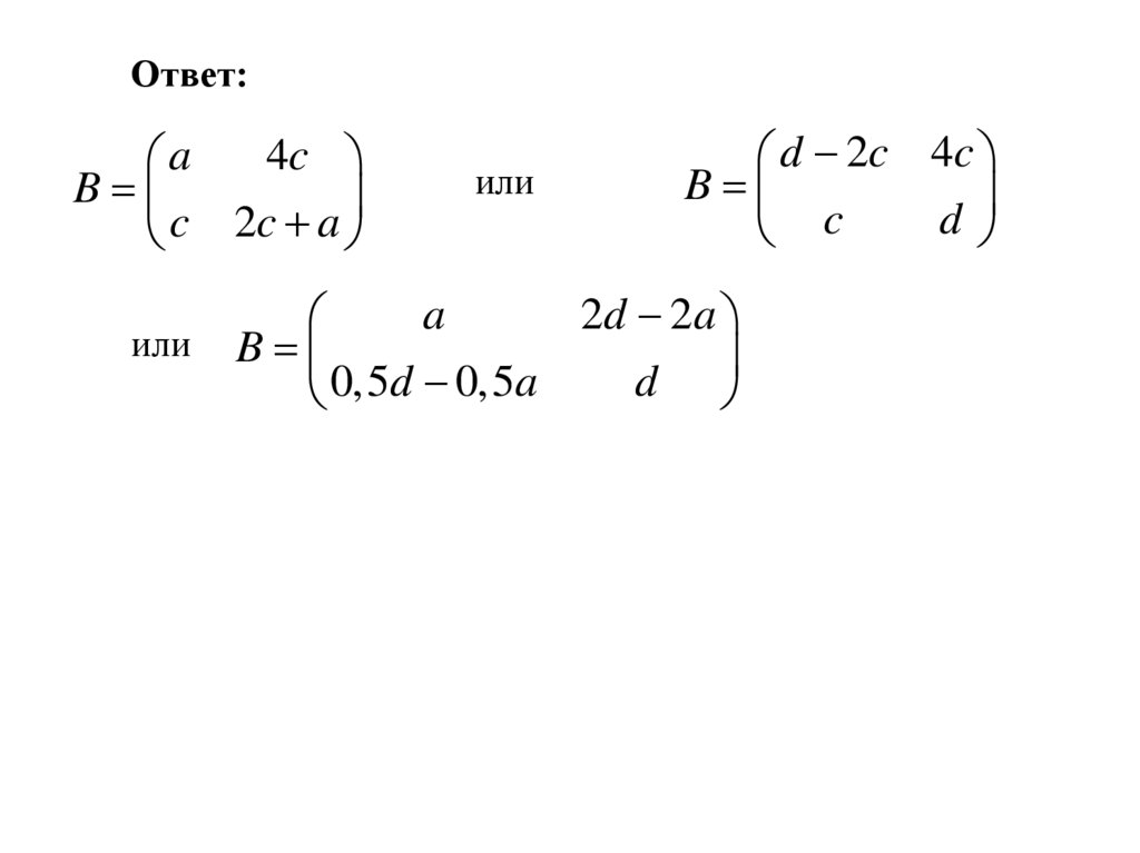
Ответ:
3 9
A B 7 4
6 10
7 3
A B 7 4
2 8
7 3
B A 7 4
2 8

22.

Пример
2
À 0
4
3
5
4 , B 7
2
9
2A ?
3B ?
4B 7 A ?
6
0
1

23.

Ответ:
4 6
2A 0 8
8 18
15 18
3B 21 0
6
3
34 3
4 B 7 A 28 28
20 59

24.

Свойства операции транспонирования:
1) A A
T T
2) A B A B
T
T
3) A B B A
T
T
T
T

25.

Матрица А называется согласованной с
матрицей В, если число столбцов матрицы А
равно числу строк матрицы В:
Например:
1)
Àm n ,
Bn k
2)
À2 4 ,
B4 1
3)
Àm 2 ,
B2 k

26.

Пример
2
À 0
4
A B ?
3
1 2
4 , B
0 3
9
A B ?
B A ?
A B ?
B A ?
T
T
T
B A ?
T
T
T

27.

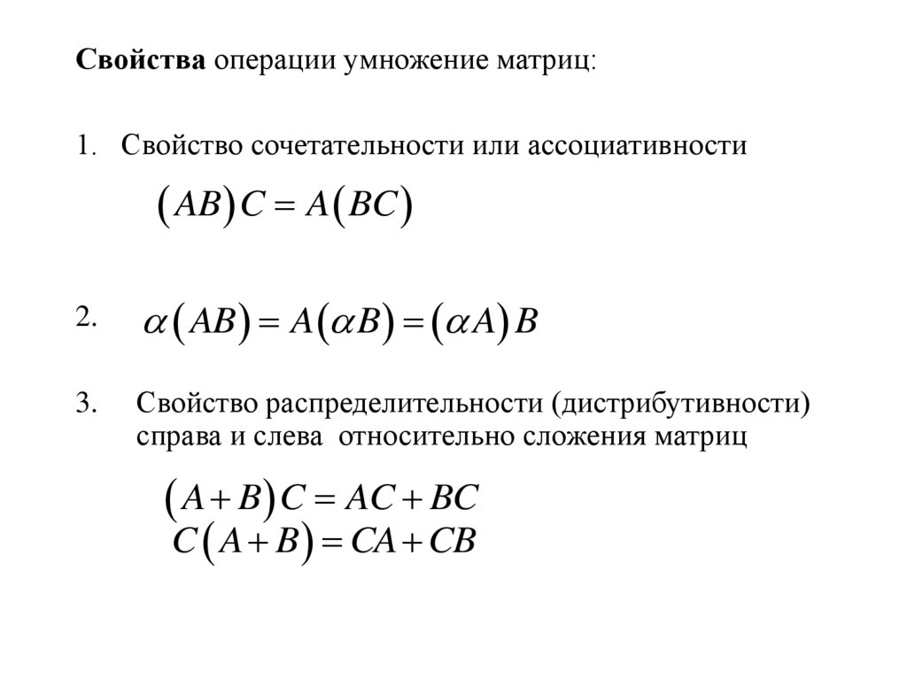
Свойства операции умножение матриц:
1. Свойство сочетательности или ассоциативности
AB C A BC
2.
AB A B A B
3.
Свойство распределительности (дистрибутивности)
справа и слева относительно сложения матриц
A B C AC BC
C A B CA CB

28.

Решение (Пример 1):
1) B a
b общий вид всех перестановочных матриц
c d
2) Применим определение перестановочных матриц
AB=BA:
1 2 a b a 2c b 2d
ÀB
3d
0 3 c d 3c
a b 1 2 a 2a 3b
BA
c
d
0
3
c
2
c
3
d

29.

Получаем:
a 2c b 2d a 2a 3b
3d c 2c 3d
3c
3) По определению равных матриц
a 2c a
a R
b 2d 2a 3b b a d
3c c
c 0
3d 2c 3d
d R
4) Общий вид всех перестановочных матриц
a a d
B
0
d
5) Проверка

30.

Ответ:
4c
a
B
c
2
c
a
или
d 2c 4c
B
d
c
a
2d 2a
или B
0,5
d
0,5
a
d
English     Русский Rules