6.48M
Category: physicsphysics

Теплофизика и теплотехника

1.

Модуль 1.
Теплофизика
Лекция 2

2.

misis.ru
.
T a T .
t
2
x
2
-
.
-
.
.
III
2

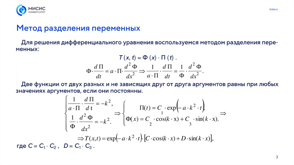
3.

misis.ru
-
:
T (x, t) = (x) (t) .
2
2

d Ф
1 dП 1 d Ф
Ф
a П
.
2
2
a
П
Ф
dt
dx
dt
dx
.
1 d П k 2 ,
2
a П d t
П(t ) C exp a k t ,
1
1 d2 Ф
Ф(
x
)
C
cos(
k
x)
C
sin(
k
x).
2
k .
2
3
Ф dx2
T ( x, t ) exp a k t C cos(k x) D sin( k x) ,
С = С1 С2 , D = С1 С3 .
2
3

4.

misis.ru
C, D
1)
2)
k
.
:
Т 0;
-
.
Выдача нагретых слябов
из методической печи
перед горячей прокаткой
4

5.

misis.ru
Т
Т0
Т0
t2
Теплопроводность:
https://www.youtube.com/watch?v=edMOHxH8wF4
t1
Т
0
t=0
х
sin (k x
D = 0.
T ( x, t ) C exp k a t cos(k x).
2
5

6.

misis.ru
:
Т (x, 0) = T ,
Т
α Т Т ( δ,t ) λ
.
0
x x δ
:
(x, t) = T0 T (x, t) .
a .
t
2
x
:
2
6

7.

misis.ru
:
(x, 0) = T0 T = ,
α ( δ,t ) λ
.
x x δ
T .
x
x
( x, t ) C exp k a t cos(k x).
:
2
7

8.

misis.ru
x= :
α C exp k a t cos(k δ) λ C k exp k a t sin( k δ)
k λ k δ
ctg(k δ)
.
α δ
α
λ
α δ
Bi
λ
Bi
2
2
k =
.
.
:
λ
α ,
δ
δ 1
.
λ α
:
8

9.

misis.ru
Жан Батист Био (1774–1862) – французский физик, геодезист и
астроном. Его первые работы были посвящены исследованию
свойств газов. В 1811 г. открыл поляризацию света при
преломлении, в 1815 – круговую поляризацию и установил закон
вращения плоскости поляризации (закон Био), существование
право- и левовращающих веществ. В 1820 г. совместно с Феликсом Саваром открыл закон, определяющий напряженность
магнитного поля проводника с током (закон Био-Савара).
Био – автор широко известного «Курса общей физики» (1816).
Его идеи о нематериальности теплоты, работы по теплопроводности, обработка математическим путем опытов над тепловым
расширением тел и многое другое показывают, как он стремился
все части современной ему физики усвоить и оформить до такой
степени, что читателю кажется, будто они являются его оригинальными открытиями.
9

10.

misis.ru
:
μ
ctgμ .
Bi
ctg ,
/Bi
1
2
2
3
3
1/Bi.
π,
,
.
10

11.

misis.ru
.
:
x
2 a t
( x, t ) Cn exp μ n 2 cos μ n .
δ
n 1
δ
n
n=
n (Bi).
a t
Fo
2
δ
Cn
:
.
Fo=0
.
t = 0)
x
Н Cn cos μ n .
δ
n 1
11

12.

misis.ru
x
cos μm
δ
.
х
-
:
δ
δ
x
x
x
Н cos μm dx C n cos μm cos μ n dx
δ
δ
δ
n
1
δ
δ
δ
x
2
Cn cos μn dx ,
δ
δ
x
cos μn
δ
x
cos μm
δ
.
m = n.
12

13.

misis.ru
1
cosaxdx a sin ax
δ
δ
δ
μn
x
δ
δ
μn
cos μ n δ dx 2 cos δ x dx 2 sin x 2 sinμ n .
0
δ
μ
δ
μ
n
n
0
1
1
2
sin2x = 2 sinx cosx.
cos axdx x 4a sin 2ax
2
δ
δ
x
x
2
2
cos μ n δ dx 2 cos μ n δ dx
0
δ
δ
δ
δ
δ
μ n
μn
μ n
x
sin 2 x x
sin x cos x
2 μn
δ 0 μ n
δ
δ
0
δ
δ
δ
sinμ n cosμ n
μ sinμ cosμ .
n
n
n
μn
μ
n
13

14.

misis.ru
2 Н sinμ n
Сn
,
μ n sinμ n cosμ n
2 sinμ
x
X
δ
2
Н
cos μ X exp μ Fo ,
n
n
μ
sinμ
cosμ
n 1
Н
n
n
n
n
Т0 Т
θ
f (Bi, Fo, X ),
H Т 0 Т H
Bi
Fo
X
14

15.

misis.ru
Bi 0,25),
n
.
,
.
1/Bi
( .
Bi 0.
10)
: 0, , 2 , 3
Сn,
.
15

16.

misis.ru
2 sinμ n
Сn .
Dn
μ n sinμ n cosμ n
D1
1 = 0:
2 sinμ1
2 μ1
lim D1 lim
1.
μ1 μ1 1
μ 0
μ 0 μ1 sin μ1 cosμ1
1
1
:
2
θ cos μ X exp μ Fo ,
1
1
16

17.

misis.ru
1
1 0 sin 1 1, tg 1 1, ctg 1 1/ 1.
:
1/ 1 = 1/Bi μ1 Bi ,
Bi 0
Bi.
lim cos ( Bi X ) 1
:
1.
= exp( Bi Fo) .
График экспоненциальной
функции y = e x
17

18.

misis.ru
.
.
I
,
Bi
.
-
q
.
T0
Bi 100
III
TW = q / 0
)
Bi .
I
.
18

19.

misis.ru
a ;
t
2
x
2
= TW Т
= TW Т
TW
(x, 0) =
( ,t) = 0 ,
Т
t2
Тw
Тw
t1
Т
0
t=0
х
19

20.

misis.ru
ctgμ n
μn
Bi
Bi
ctg n = 0,
.
:
π
3 π 5 π
,
,
2
2
2
sin n = 1
. . sin n = ( 1)n+1 , cos n = 0.
n,
I
,
.
20

21.

misis.ru
2 sinμ
2
n
θ
cos μ X exp μ Fo
n
n
H n 1 μ n sinμ n cosμ n
(
14)
III
:
2 ( 1)
θ
μ
n 1
n
n 1
2
cos μ X exp μ Fo .
n
n
= f (Fo, X).
.
21

22.

misis.ru
.
-
.
.
Общий спектр излучения
,
d .
от 0 до .
(
,
,
. .
,
-
.
22

23.

misis.ru
Q,
.
q,
2
q ,
3:
:
-
dQ
q
.
dF
2
d Q

.
dF d λ
В
2
(
.
),
.
Сириус
в созвездии Большого Пса
самая яркая звезда, видимая
с Земли
23

24.

misis.ru
df
dω 2 ,
r
d ω d θ d ψ sinθ ,
,
.
n
2
B
d Q
dFn d ω
d Q
dF cosθ d ω
dFn
r
2
-
.
df
d
dF
n
dFn
dF
dFn = dF cos
24

25.

misis.ru
dF
-
d
2
dqθ
d Q
dF
B cosθ d ω B cosθ d θ d ψ sin θ,
2
2 π
π/ 2
π/ 2
1
2
q B d ψ sinθ cosθ d θ B 2 π sin θ
2
0
0
0
,
π B.
q
B
π
.
25

26.

misis.ru
,
,
:
Q
Q
Q
Q
Q
Q
A, R, D
=Q
(Q
)
+Q
+Q
A+R+D=1,
.
.
:
26

27.

misis.ru
R = D = 0,
A = 1,
. . .
:
( . . .).
.
-
,
Модель а.ч.т.
A = D = 0,
A = R = 0,
R = 1,
.
D = 1,
(
(Ar, H2, N2,
.
).
27

28.

misis.ru
-
R = 0, A + D = 1.
.
Q
=Q
+Q
=Q
+R Q
.
-
:
Q
=Q
Q
= (Q
+Q
) (Q
+Q
)=Q
Q
.
28

29.

misis.ru
. . .
0
q
λ
,
С1
C2
5
λ exp
1
λ
T
С1 = 3,7413 10 16
С2 = 1,438 10 2
Т
-
,
2
29

30.

misis.ru
Макс Карл Эрнст Людвиг Планк (1858–1947) –
выдающийся немецкий физик. В 1879 г. защитил
докторскую диссертацию, посвященную второму
началу термодинамики. Работы Планка по термодинамике и ее приложениям к физической химии и
электрохимии снискали ему международное
признание.
В 1900 году он создал квантовую теорию
излучения. Согласно законам классической физики, любое тело должно почти мгновенно излучить в
пространство всю свою тепловую энергию и остыть
до абсолютного нуля. Теория Планка разрешила это
противоречие. Она утверждает, что энергия
излучается не непрерывно, а порциями – квантами.
В 1919 г. Макс Планк был удостоен Нобелевской
премии по физике за 1918 г. «в знак признания его
заслуг в деле развития физики благодаря открытию
квантов энергии».
30

31.

misis.ru
q 0
T 1 > T2 > T3
,
. . .
:
MAX T = b,
MAX3
MAX2
MAX1
MAX
;
b = 2,8978 10 3 .
31

32.

misis.ru
Вильгельм Карл Вернер Отто Фриц Франц Вин (1864–1928) –
немецкий физик, лауреат Нобелевской премии по физике в 1911 г. «за
открытия в области законов, управляющих тепловым излучением».
В 1886 г. Вильгельм Вин получил докторскую степень, защитив
диссертацию, посвященную дифракции света. За 30-летний
исследовательский период он выполнил широкий круг научных
работ, касающихся теории теплового излучения, оптики, термодинамики, гидродинамики морских волн и циклонов, изучения
электрических разрядов в газах, радиационной физики. В 1893 г. Вин
исследовал излучение абсолютно черного тела, установив в 1896 г.
закон смещения.
Вин развил теоретическое исследование Йозефа Стефана, подсчитав, каким образом изменение температуры повлияет на
энергию, излучаемую на заданной длине волны, или цвете (на самом
деле в узком интервале длин волн с центром в заданном значении).
32

33.

misis.ru
-
. . .
,
31)
0 = 5,67 10 8
/
2
q0 = 0 T4 ,
4)
-
.
-
:
4
Т
q C0
,
100
0
С0 = 5,67
/
2
4)
. . .
33

34.

misis.ru
Йозеф Стефан (1835–1893) – австрийский физик и математик. Известен своими работами по
различным областям физики – кинетической теории газов, теории теплового излучения, оптике,
акустике, электромагнетизму. Изучал диффузию и теплопроводность газов, получил коэффициенты теплопроводности многих из них. В 1879 году путем измерения теплоотдачи платиновой
проволоки при различных температурах установил пропорциональность излучаемой ею энергии
четвертой степени абсолютной температуры.
Людвиг Эдуард Больцман (1844–1906) – австрийский физик, один из основателей
статистической физики и физической кинетики. Впервые применил законы термодинамики к
процессам излучения и в 1884 году теоретически вывел закон теплового излучения, согласно
которому энергия, излучаемая абсолютно черным телом, пропорциональна четвертой степени
абсолютной температуры.
34

35.

misis.ru
-
:
.:
n
q
2
4
1
3
Пирометр
Fluke 576
13-
.; 2 -
-
а
а
б
B
B
б
-
,
.
35

36.

misis.ru
. . .
ελ
. . .,
ε
q

qλ0
q
0
q
:
.
:
-
.
= 0 T4.
.
. . .,
= .
.
36

37.

misis.ru
2
. .
.
.
. . .,
Q0
Q = Q0 A
Q0 A.
.
. .
Q0 A = Q ,
q
q
0
A.
37

38.

misis.ru
26,
.
36
=
.
,
37,
.
38

39.

misis.ru
.
i
.
2
k,
dFN
k
Fk :
Fk
N
nN
rMN
N
d (M,N)
i
Fi
-
dFM
M
nM
M
dFM
i
k.
dFN
M N,
-
Fi
39

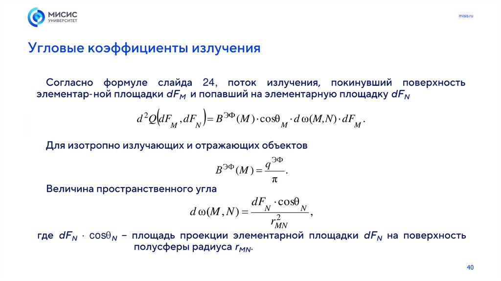
40.

misis.ru
-
24,
dFM
dFN
d Q dF , dF B
2
M
N
В
ЭФ
ЭФ
(M ) cosθ M d ω(M,N ) dFM .
(M )
d ω(M , N )
dFN cos N
q
ЭФ
π
.
dFN cosθ N
rMN.
2
rMN
,
dFN
40

41.

misis.ru
2
d
dF
dF
M
2
cos θ cos θ
M
N
d Q ( dF , dF )
M
dQ
N
ЭФ
N
M
dF
M
F
k
d
F
k
dF
M
( dF )
,
d Q dF , dF q
ЭФ
2
dFM
N
π r
N
2
π r
MN
dFN .
dF
2
N
dFN,
N
M
M
MN
dFM
dFM
dF
(M ) dFM
cos θ cos θ
F
k
-
.
cos θ cos θ
M
N
π r
dF
2
N
M N
dFM
FK,
.
41

42.

misis.ru
1
F F ik dF F dFM
F F
i
k
M
k
i
1
F F F
i i k
Fi
i
cos θ cos θ
M
N
π r
dF dF
2
M
N
MN
Fi
Fk ,
.
.
42

43.

misis.ru
1.
.
:
2.
ik Fi = ki Fk ,
:
n
ik 1.
k 1
.
.
3.
:
4.
ii = 0.
:
.
-
ik1, ik2,
k
, ikn
ik = ik1 + ik2
ikn .
n
Fk = Fk1 + Fk2 +
-
.
+ Fkn,
43

44.

misis.ru
.
.
1
2
2
. .,
,
11 = 22 = 0.
11 + 12
22 + 21 = 1.
12 = 21 = 1.
44

45.

misis.ru
1
Лучистый теплообмен:
https://www.youtube.com/watch?v=87WFda3x_ZQ&t=123s
2
.
2
1
2
),
12 = 1.
, 11 = 0,
F1 F1
.
12 F1 = 21 F2 , 21 12
F2 F2
21 + 22 = 1,
2,
F1
22 1 21 1 .
F2
45

46.

misis.ru
-
.
(
.
D = 1.
i-
К
П
n
,
.
М
Св.ф
П. с
46

47.

misis.ru
РЕЗ
qi
ПАД
qi
,
n2 = n n1
Тi
ПАД .
qi
n1
РЕЗ
qi
i
Тi
i
.
ПАД
Qi
Тi .
i
РЕЗ
qi
i-
n
ЭФ
Q
,
k 1
k
ki
k = 1, 2, , n.
ПАД
Qi
ЭФ
Qk
.
47

48.

misis.ru
ЭФ
Qi
ПАД
ЭФ
СОБ
ОТР
СОБ
Qi Qi
Qi
Qi
Ri Qi
n
СОБ
Qi
Ri QkЭФ ki .
k 1
i
n
n
n
n
i
k=1
n,
ЭФ
СОБ
ЭФ
Qi Ri Qk ki Qi ,
k 1
СОБ
4
Qi
ε i σ 0 Ti Fi .
48

49.

misis.ru
Q
.
1
ПАД
ПАД
ЭФ
СОБ
Qi Qi
Ri Qi
Qi
QiЭФ QiСОБ .
Ri
Q
:
1
ПАД
РЕЗ
ЭФ
Qi Qi
Qi QiЭФ QiСОБ
Ri
1 R
i
R
i
Аi + Ri = 1 )
A
1
1
ЭФ
СОБ
ЭФ
СОБ
i
Qi Qi
Qi
Qi
Ri
1 A
1 A
i
i
СОБ
0
Qi
ε i Qi
0
4
Qi σ 0 Ti Fi
ЭФ
Qi

ε
ЭФ
0
i
Q Q ,
i
1 ε i
i
.
)
49

50.

misis.ru
QiЭФ
48,
ЭФ
Qi
49
1 ε
ε
i
РЕЗ
0
Qi Qi
РЕЗ
Qi .
( )
i
Схема, иллюстрирующая косвенный направленный
радиационный теплообмен в нагревательной печи
50

51.

misis.ru
РЕЗ
Qi
n1 +1 i n ,
;
n2 = n
.
n1
n1
ЭФ
Qi ,
ПАД
РЕЗ
ЭФ
Qi
Qi
Qi Q ЭФ Q РЕЗ
i
i
.
ЭФ
Qi
Тi :
1 ε
1
ЭФ
Ti 4
Q
σ F
ε
i
0
i
i
Q
РЕЗ
i
n
Тi ,
2
ЭФ
Q
k 1
k
,
ki
.
i
Моделирование лучистого теплообмена в ANSYS Fluent:
https://www.youtube.com/watch?v=q0Ht9vHOtbY&list=PL6wafL1OAiSxTXLUxip8367T1VSdor2Q3&index=4
51

52.

misis.ru
:
.
F2
T2, 2 = A2
F1
T1, 1 = A1
РЕЗ
Q1
РЕЗ
Q2 .
.
РЕЗ
РЕЗ
Q1 Q2 0.
52

53.

misis.ru
ПАД
РЕЗ
ЭФ
Q1 Q1
Q1
n
ПАД
Qi
Q ЭФ
k
ki
k 1
ПАД
ЭФ
ЭФ
Q1
Q1 11 Q2 21
ЭФ
ЭФ
Q2 21 Q1 (1 11 )
12 = 1 11)
ЭФ
ЭФ
Q2 21 Q1 12
):
ЭФ
Qi
1 ε
i
РЕЗ
0
Qi Qi )
ε
i
1 ε
1 ε
РЕЗ
0
РЕЗ
0
2
1
Q
Q 21
Q
Q 12
2
2
1
1
ε
ε
2
1
53

54.

misis.ru
0
4
Q1 σ 0 T1 F1
0
4
Q2 σ 0 T2 F2
1 ε 1
1
ε
ε
РЕЗ
РЕЗ
Q2 Q1
1
РЕЗ
4
1 21 Q1 σ 0 Т 2 F2 21
ε
2
1
РЕЗ
4
1 12 Q1 σ 0 Т `1 F1 12
ε
1
4
4
РЕЗ
Q1
σ 0 T2 F2 21 σ 0 T1 F1 12
1
1
1
1
1
ε
12 ε
21
1
2
.
F2 21 = F1 12.
54

55.

misis.ru
4
4
σ 0 T T F1 12
2
1
РЕЗ
Q1
.
1
1
1
1
1
ε
12 ε
21
1
2
РЕЗ
Q
4
4
РЕЗ
1
q1
σ 0 ε ПР T T 12 ,
1
2
F
1
1
ε ПР
1
1
1 1 1
ε
12 ε
21
1
2
-
.
. . .
55

56.

misis.ru
44 (
) 12 = 21 = 1
2
ε ПР
1
1 1
1
ε1 ε 2
45
.
2
12 = 1
-
F1
21 .
F2
ε ПР
1
F
1 1
1
1
ε1 ε
F
2
2
.
56

57.

misis.ru
2
T2
2
T
T
1
T1
РЕЗ
q1
.
2
1
T2 >T1 ; 2 = = 1 =
σ0
4
4
Т Т .
1
1 1
2
1
ε1 ε 2
57

58.

misis.ru
2,
σ0
РЕЗ

2
ε
:
1
4
4
Т Т .
Э
2
1,
σ0
РЕЗ
q1
2
ε
1
4
4
Т Т .
1
Э
4
4
Т1 Т 2
РЕЗ
РЕЗ
4
qЭ q1 Т Э
.
2
58

59.

misis.ru
2
:
1
1
σ
4
4
РЕЗ
РЕЗ
0
q1
Т Т q1 .
1 2
2 2 1 2
ε
1
2
.
.
-
n
РЕЗ
q1
Использование теплозащитного
экрана при тушении пожара
σ0
4
4
Т Т .
1
2
2
n 1 1
ε
59

60.

misis.ru
3
2
1
: 1 3
Т3 = Т
. . . (Т1 = Т
РЕЗ
Q2 0 ).
2(
3
-
:
РЕЗ
Q3 ?
60

61.

misis.ru
ЭФ
Q2
51:
ЭФ
РЕЗ
Qi Qi
n
ЭФ ):
Q
k
ki
k 1
ЭФ
0
Q1 Q1 ,
ЭФ
ЭФ
ЭФ
ЭФ
Q2 Q1 12 Q2 22 Q3 32 ,
ЭФ
0
Q3 Q3 .
ЭФ
0
0
Q2 (1 22 ) Q1 12 Q3 32
21 = 23,
21 + 22 + 23 = 1,
1 22 = 2 23 .
61

62.

misis.ru
ЭФ
0
12
Q2 Q1
2
0
32
Q3
2
23
Q
.
23
=Q
Q
,
ПАД
Qi
РЕЗ
Q3
РЕЗ
Q3
0
0
Q1 13 Q1
ЭФ
,
Q
k
ki
k 1
3
ЭФ
ЭФ
Qk k 3 Q3
k 1
ЭФ
Qi )
32
12
2
0
Q1
n
23
0
23 Q3
2
2
13
2
12
0
Q3
0
23 Q3
23
2
2
32
.
62

63.

misis.ru
31 = 13 .
12 = 1
13, 32 = 1
31,
-
-
2 13 12 2 13 1 13 1 13
,
2
2
2
2 32 2 1 31 1 13
.
2
2
2
,
F1 = F3,
:
1 13
4
4
4
4
РЕЗ
Q3 σ 0 Т Т F1
σ 0 Т Т F1 Ф,
3
3
2
1
1
.
0<
< 1,
.
2
.
63

64.

misis.ru
Моделирование сложного теплообмена:
https://www.youtube.com/watch?v=8ns1C
AEFXaw&list=PL6wafL1OAiSxTXLUxip836
7T1VSdor2Q3&index=13
Коэффициент диафрагмирования
64

65.

misis.ru
-
,
d :
1
ds
1
2
dF d
s
dF1 = dF2 = dF
2
1-1
Q1 = B d dF ,
2-2,
Q2 = (B + dB) d dF .
65

66.

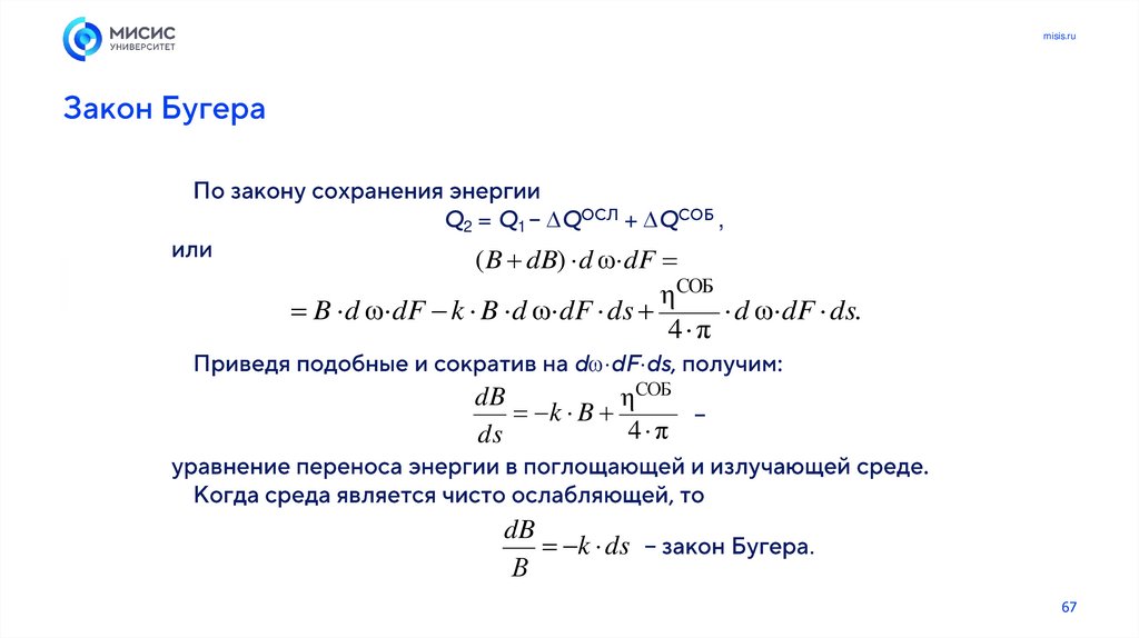
misis.ru
Q
k= +
1;
1;
1,
ΔQ
= k B d dF ds ,
СОБ
1
СОБ
η
d ω dF ds,
4 π
3.
66

67.

misis.ru
Q2 = Q1 Q
+ Q
,
( B dB) d ω dF
СОБ
η
B d ω dF k B d ω dF ds
d ω dF ds.
4 π
d dF ds
СОБ
dB
η
k B
4 π
ds
dB
k ds
В
.
67

68.

misis.ru
Пьер Бугер (1698–1758) – французский физик и
астроном, один из основателей фотометрии.
Используя единственно доступный ему источник сравнения – калиброванные свечи, Бугер
нашел способ сопоставления освещения от
небесных светил, сделав некоторые ранние
измерения в области фотометрии. Он обнаружил, что свет полной Луны в 300 тысяч раз
слабее света Солнца при одинаковой их высоте
над горизонтом.
В 1729 г. опубликовал работу «Опыт о
градации света», целью которой было определение количество света, теряющегося при прохождении заданного расстояния в атмосфере.
Он первым из известных ученых написал об
основополагающем
законе
фотометрии,
носящем сейчас его имя.
68

69.

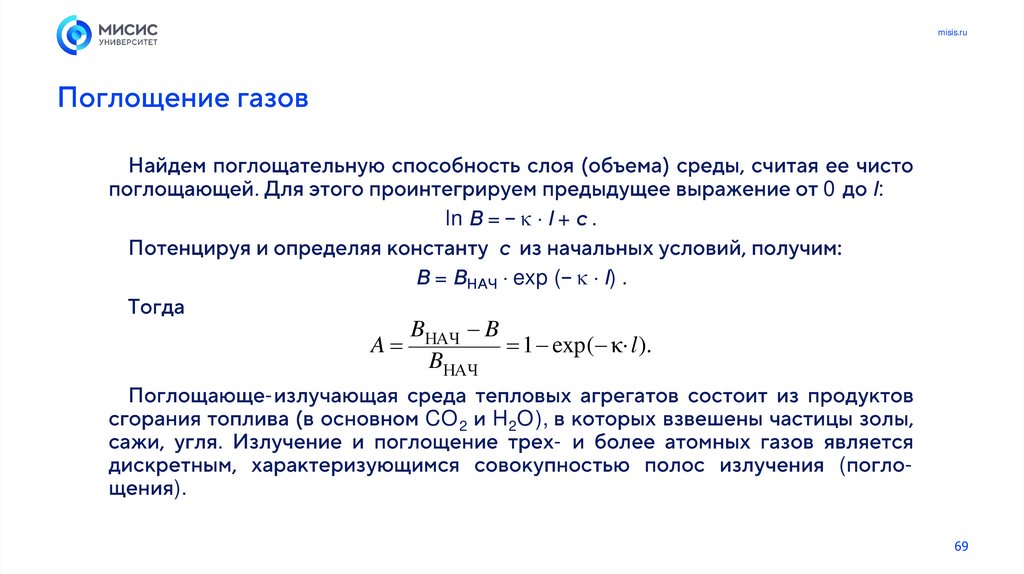
misis.ru
.
0
l:
ln B = l + c .
с
B=B
exp ( l) .
BНАЧ B
A
1 exp( κ l ).
BНАЧ
.
).
CO2
H2O),
-
(
-
69

70.

misis.ru
Основные полосы поглощения углекислого газа (а) и водяного пара (б)
q
.
70

71.

misis.ru
CO2
:
qCO2 3,5 pCO2 lЭФ
0,33 T
H2O
3,5
,
100 3
T
0
,
8
0
,
6
q H 2O 3,5 p H 2O lЭФ
,
100
pCO2
p H 2O
;
lЭФ
CO2
H2O,
;
.
q T
4,
.
71

72.

misis.ru
F
V
lЭФ 3,6
F
. .
V
l
.
q1 = q2
Излучение газовой полусферы,
приходящее на единичную
площадку в центре ее основания
= f (T)
CO2
H2O
Излучение газового
объема сложной
формы
p l
-
.
:
ε ε CO ε H O ,
2
2
CO2
.
H2 O
72

73.

Спасибо
за внимание!
English     Русский Rules