7.73M
Category: physicsphysics

Теплофизика и теплотехника (лекция 1)

1.

Теплофизика
и теплотехника
2024

2.

Шатохин Константин Станиславович
Доцент
кафедры
энергоэффективных
и ресурсосберегающих
промышленных технологий (ЭРПТ)
Национального Исследовательского
Технологического Университета
МИСИС
г. Москва, Ленинский проспект, д. 6,
строение 2, ауд. А-402
тел. +7 (495) 638-46-81
e-mail: Shatohin_KS@mail.ru

3.

Модуль 1.
Теплофизика
Лекция 1

4.

Рекомендуемая литература
1.
2.
3.
4.
5.
6.
7.
8.
9.
. .,
/
. .,
. .
. .,
. .,
.-
:
.:
. .,
.:
. .
.. .
. .,
2021. - 178 .
. .,
. .
, 2022. - 124 .
. .,
. .
2022. - 184 .
. .,
. .
, 2023. - 142 .
. .,
. .
, 2023. - 206 .
.:
. .
.
2. . 1.
, 2002. - 608 .
. 2. . 2.
. - .:
, 2002. -736 .
2004. - 400 .
:
. 21986. - 376 .
. - . :
.:
:
/
:
-
. . 2.
. .
:
.-
:
:
-
..-
:
:
.:
.-
.:
.:

5.

misis.ru
-
.
,
-
).
q ,
-
Примеры осуществления
теплопередачи (слева)
и теплоотдачи
2.
Q
.
5

6.

misis.ru
:
-
(
).
.
.
(
.
)
-
Три вида теплопередачи:
https://www.youtube.com/watch?v=pm0gSNeb0Tw
6

7.

misis.ru
Жан Батист Жозеф Фурье (1768–1830) – французский физик и
математик.
В 1807 и 1811 гг. он представил Парижской АН свои открытия
по теории распространения теплоты в твердом теле, а в 1822 г.
опубликовал работу «Аналитическая теория тепла».
:
.
-
q λ grad T ,
,
)
,
.
.
7

8.

misis.ru
λ ,
a
ρ c P
2/c
,
)
.
(сP,
.
:
q a grad i,
i ρ cP T ,
Теплопроводность объясняется высокой подвижностью электронов, которые, сталкиваясь с колеблющимися в узлах решетки атома ионами металлов, обмениваются с
ними энергией.
. .
3
Т).
8

9.

misis.ru
Работающий масляный
радиатор – пример
свободной конвекции
Пример вынужденной
конвекции – помешивание
ложкой чая
ρ w ,
cP T ,
q
конв
ρ w cP T .
-
.
q q
конв
q
тепл
ρ w cP T λ grad T .
9

10.

misis.ru
:
qW α T0 TW ,
,
2
Т0
ТW
.
:
Примерно за 18
месяцев между 1685 и
1686 годами Ньютон
написал на латыни
свой шедевр
"Математические
принципы
естественной
философии"
;
qW.
;
;
);
.
,
-
10

11.

misis.ru
-
,
.
-
.
:
n
T
λ
α Δ T ,
n n 0
n=0
;
T = T0 TW
-
;
.
11

12.

misis.ru
.
T
-
,
λ T
α
.
Δ T n n 0
Фото «Разливка
стали. Урал».
Автор фото –
Георгий Розов
12

13.

misis.ru
Густав Роберт Кирхгоф (1824–1887) – немецкий физик. В 1859 г. на заседании
Прусской АН Кирхгоф сделал сообщение об открытии закона теплового излучения, согласно которому отношение испускательной способности тела к
поглощательной одинаково для всех тел при одной и той же температуре.
В 1862 г. он ввел понятие «абсолютно черного тела» и предложил его модель.
Кирхгоф заметил, что метод анализа газов можно сделать
более информативным, если наблюдать не просто окраску
пламени, а его спектр. Разработка этой идеи совместно с
немецким физиком Робертом Вильгельмом Бунзеном (1811–1899)
привела к созданию спектрального анализа – физического
метода качественного и количественного определения атомного
и
молекулярного
состава
вещества,
основанного
на
исследовании его спектров.
13

14.

misis.ru
-
:
dT
2
a T,
dt
2
2
2
T
T
T
T
T
T
T
u
v
w
a 2 2 2 .
t
x
y
z
y
z
x
:
.
12)
:
-
QW qW dF .
F
14

15.

misis.ru
T 0,
.
-
TW.
.
-
.
y
y T0
T0
T(x)
T(y)
0
TW
x
15

16.

misis.ru
:
ν
δ
Pr
δТ
a
2
Pr
Pr 1
(Pr << 1
-
0,6 < Pr < 1).
Понятие пограничного слоя впервые было
введено Людвигом Прандтлем в статье, представленной
12 августа 1904 года на третьем Международном конгрессе
математиков в Гейдельберге, Германия.
16

17.

misis.ru
.
.
-
.
Теорию теплового пограничного слоя, сразу же получившую
признание в мировой науке, в 1936 г. разработал видный ученый в
области тепловой и атомной энергетики Георгий Никитич
Кружилин (1911–2005).
В 1946 г. Г.Н. Кружилин перешел в Институт атомной
энергетики, где под руководством академика И.В. Курчатова
занимался разработкой первой АЭС.
С 1956 по 1992 годы работал заведующим лабораторией, а
затем – директором Энергетического института им. Г.М. Кржижановского.
17

18.

misis.ru
-
.
:
0,5
δ 4,64 x Re x .
-
δ
1/ 3
Pr .
δТ
0,5
1/ 3
δ Т 4,64 x Re x Pr
.
Загрузка сляба в нагревательную печь на Выксунском
металлургическом заводе.
В толкательной печи слябы образуют сплошную плиту
с плоской поверхностью большой площади.
18

19.

misis.ru
Выводы: 1.
x0,5,
2.
-
(
.
a1/3),
a
.
3.
0,5
u 0 ),
(
-
.
19

20.

misis.ru
:
= Т ТW = a + b y + c y2 + d y3 ,
a, b, c d
1)
y=0 =0
:
;
2
2)
y=0
3)
4)
y=
y=
y
0
;
2
= 0 = Т0 ТW = T
/ y = 0
;
.
20

21.

misis.ru
2.
2
2
2
T
T
T
T
T
T
T
u
v
w
a 2 2 2
t
x
y
z
y
z
x
.
1.
2.
3.
∂T/∂t = 0.
2
2
x
2
z
T
0
.
2
z
T
0
z
T
-
T
2
y
2
.
21

22.

misis.ru
:
T
T
2T
u
v
a 2
x
y
y
-
.
. .
y=0u=0
.
T
,
0
2
y
2
2-
.
v=0
0
,
2
y
2
Книга Августа Польгаузена
«Системы паровых котлов»
22

23.

misis.ru
-
,
1 0
3 0
a = 0; b ; с = 0; d
.
2 δ3
2 δ
Т
:
Т
3
3 y 1 y
.
2 δ
2 δ
0
T
T
0
T
3
.
y y 0 y y 0 2 δ T
23

24.

misis.ru
:
λ T
α
.
Δ T y y 0
,
3 λ
α .
2 δT
( 1 δ T ),
.
24

25.

misis.ru
Выводы. 1.
:
.
3.
.
18),
-
λ
0,5
1/ 3
α 0,332 Re x Pr .
x
x0,5
(
1 x
0,5
),
T = const,
,
2.
.
;
: u0,5,
: a2/3 ( =a сP),
.
-
25

26.

misis.ru
α x
λ
Nu
Эрнест Крафт Вильгельм Нуссельт (1882–1957) – немецкий инженер и физик,
создатель теории подобия в теплообмене. В 1915 г. опубликовал новаторскую
работу «Основные законы переноса тепла»: здесь он использовал безразмерные группы, известные теперь как критерии подобия в теплообмене.
Основными математическими работами Нуссельта являются решения для
ламинарного теплообмена в пучке труб и основы теории регенераторов.
0,5
1/ 3
Nu 0,332 Re x Pr .
26

27.

misis.ru
,
:
.
-
QW α Δ T F .
z
:
α
1
L
L
α( x ) dx
0
1
L
L
c x
1/ 2
dx
0
1
L
c 2 L
1/ 2
1/ 2
2 c L
-
,
.
27

28.

misis.ru
:
0,5
1/ 3
Nu 0,664 Re L Pr ,
u0 L
α L
, Re L
.
Nu
ν
λ
( , , a)
,
-
:
TM
T0 TW
2
.
28

29.

misis.ru
.
-
.
x
u(y)
y
Конвективный теплообмен:
https://www.youtube.com/watch?v=
BSRX-Dw1Xvs
TW
T(y)
T0
(x)
y
y
29

30.

misis.ru
.
dV,
0
W
,
dF = g dV .
= 0 W ,
T 0,
TW.
dFA
f )=
dV
g .
30

31.

misis.ru
-
),
u
f И ρ u ,
x
2
ρ 0 u0
o( f И )
,
l0
0, u0, l0
.
u
f ТР ρ ν
,
2
y
ρ 0 ν u0
o( f ТР )
.
2
l0
2
,
31

32.

misis.ru
:
3
о( f А ) о( f И ) g l0 Δρ
Ar
2
2
ρ0
ν
о( f ТР )
.
Архимед (около 287–212 до н.э.) – древнегреческий математик и
механик, основоположник теоретической механики и гидростатики.
В трактате «О равновесии плоских фигур» ввел понятие центра
тяжести и предложил методы его определения для различных тел.
Широкую известность получил закон Архимеда, изложенный в его
трактате «О плавающих телах»: на всякое тело, погруженное в
жидкость, действует поддерживающая сила, равная весу вытесненной телом жидкости, направленная вверх и приложенная к центру
тяжести вытесненного объема.
32

33.

misis.ru
.
1 :
1 v
1 ρ
β
,
v T
ρ T
v
1,
.
ρ
ρ
1 W
0 ,
β
ρ T T
0
W
:
= 0 W = 0 T .
33

34.

misis.ru
3
g β Δ T l 0
Gr
2
ν
.
Франц Грасгоф (1826–1893) – немецкий
механик и машиностроитель. Был сторонником аналитических методов в механике.
Работал такжев области гидравлики, теплотехники. Его главный труд – «Теоретическое
машиноведение» (тт. 1-3, 1875-1890).
,
.
.
Nu
34

35.

misis.ru
T = T (x, y, z) ,
,
T = T (x, y, z, t),
.
,
),
.
-
.
-
.
.
-
35

36.

misis.ru
:
dT
dt
T
t
a T.
2
:
_
a T,
2
.
.
:
.
а,
а
36

37.

misis.ru
:
q
div(λ
grad
T
)
T
v ,
t
ρ c
ρ c
,
с
3.
3
; qV
-
:
.
2
2Т 2Т 1 T
1 T
T
a
.
2
2
2
2
t
x
r
r
r
r
37

38.

misis.ru
,
:
,
;
,
. .
,
.
.
, , ;
;
-
-
38

39.

misis.ru
. .)
:
. . .I
TW = TW (x, y, z, t), . .
. . . II
T
qW = qW (x, y, z, t) = λ
n
.
. . III
.
.
.
T0 (x, y, z, t)
.
(
39

40.

misis.ru
:
-
Т 0.
2
-
.
Методическая нагревательная
печь № 3 в ЛПЦ-1
ОАО «Северсталь» (г. Череповец),
реконструированная фирмой ЗАО
«ТЕРМОСТАЛЬ», Россия
х.
:
2
d T
0.
2
dx
40

41.

misis.ru
:
dT
C1.
dx
q λ
dT
dx
,
.
:
С1
С2
Т(х) = С1 х + С2 .
.
41

42.

misis.ru
. . .I
.
:
Т(0) = Т1, Т( ) = Т2 .
С2 = Т1,
Т 2 Т1
С1
.
δ
Т1 Т 2
Т ( х) Т 1
х.
δ
Т
Т
λ
dT
1
2
q λ
Т Т
,
2
δ
dx δ 1
λ
δ
RВН
λ
.
42

43.

misis.ru
II
qW(0) = qW ( ) = q = const.
q
dT
С1
.
dx
λ
С2
С2
.
ТW(0) (ТW ( ))
.
Т0
43

44.

misis.ru
T0
1
q1
III
.
-
T
T1
T1
-
T2
0
: Т 0 ,Т 0 , 1, 2.
q1 = q2 = = q3 = q.
q2
q
T2 3
2
T0
x
1
q,
T0 T1
α
q1 α1 T0 T1 ,
1
λ
δ
q2 T1 T2 , T1 T2 q,
δ
λ
q3 α 2 T2 T0 . T T 1 q.
0
2
α
2
44

45.

misis.ru
1 δ
1
Т 0 Т 0 q
α
λ
α
1
2
q
1
α1
1
δ
λ
1
T0 T0 k T0 T0 ,
α2
k
1

α
.
k
1
n δ
.
1
1
i
α1 i 1 λ α 2
i
45

46.

misis.ru
Многослойные
теплоизоляционные
системы
в строительстве:
А – утеплитель – внутри
ограждающей
конструкции (ISOVER);
Б – система «мокрого»
типа («Опытный завод
сухих смесей»);
В – вентилируемый
фасад (PAROC).
46

47.

misis.ru
х,
. .
-
:
2
d T 1 dT
0.
dr 2 r dr
dT
u,
dr
:
du
dr
du
u
u
r
dr
r
0
0.
47

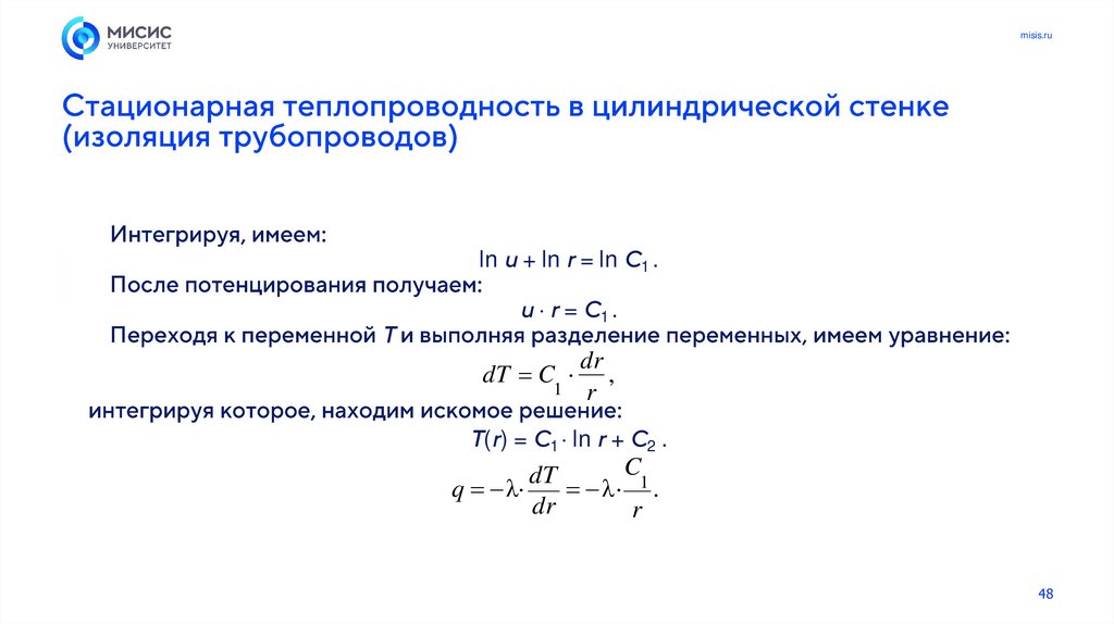
48.

misis.ru
ln u + ln r = ln C1 .
Т
u r = C1 .
dr
dT C ,
1 r
Т(r) = С1 ln r + С2 .
C
dT
1
q λ
λ .
dr
r
48

49.

misis.ru
I
Т1
T(r1) = T1, T(r2) = T2.
Т1 = С1 ln r1 + С2 , Т2 = С1 ln r2 + С2 .
T1 T2
С1
.
Т2 = С1 (ln r1 ln r2
r1
ln
r2
(T1 T2 ) ln r1
С 2 T1
.
r1
ln
r2
(T1 T2 )
r
T ( r ) T1
ln ,
r2
r
1
ln
r
1
49

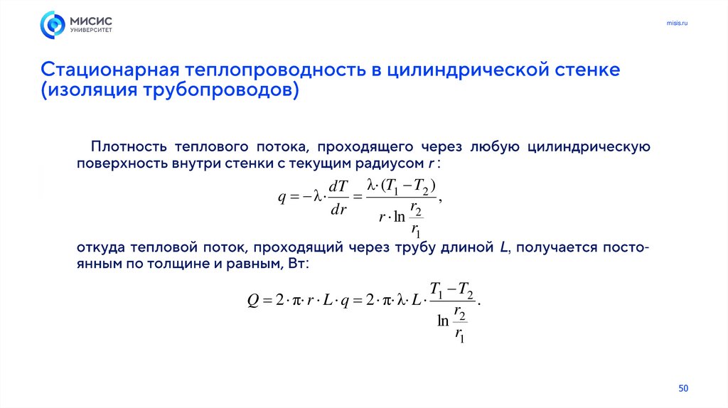
50.

misis.ru
r:
dT λ (T1 T2 )
q λ
,
r2
dr
r ln
r1
:
L,
-
T1 T2
Q 2 π r L q 2 π λ L
.
r2
ln
r1
50

51.

misis.ru
,
:
T1 T2
T1 T2
QL 2 π λ
π
,
r2
RL ВН
ln
r1
RL
r2
ln
r1
RL ВН
.
2 λ
II
51

52.

misis.ru
III
T
T 0
1
T1
T2 T
0
2
0
r1
r2
r
QL1 α1 T0 T1 2 π r1 ,
T T
2
Q 2 π λ 1
,
L2
r
ln 2 r
1
QL3 α 2 T2 T0 2 π r2 .
Q
L1
T T
,
0
1
2 π r α
1
1
r
Q ln 2 r
L2
1
,
T
T
1
2
2 π λ
Q
L3
T T
.
2
0
2 π r α
2
2
52

53.

misis.ru
QL 1 = QL 2 = QL 3 = QL .
r
ln 2 r
Q 1
1
1
L
T0 T0
π 2 r α
2 λ
2 r α
1 1
2
2
1
QL
π T T k L π T T .
0
0
0
0
r
2
ln r
1
1
1
2 r1 α1
2 r2 α 2
2 λ
kL
53

54.

misis.ru
1
kL
,
ri 1
ln
r
n
1
1
i
2 r1 α1 i 1 2 λ i
2 r2 α 2
1
RL Н
2 r α
Т 0 ,Т 0
.
QL
Т1, Т2
Т(r).
Металлопластиковые
трубы ALuPEX Wavin
состоят из 5 слоев
алюминиевой фольги
и полиэтилена, которые
соединены клеем.
Сварка обеспечивает
монолитность трубы
и минимальное температурное удлинение,
делает ее газонепроницаемой.
54

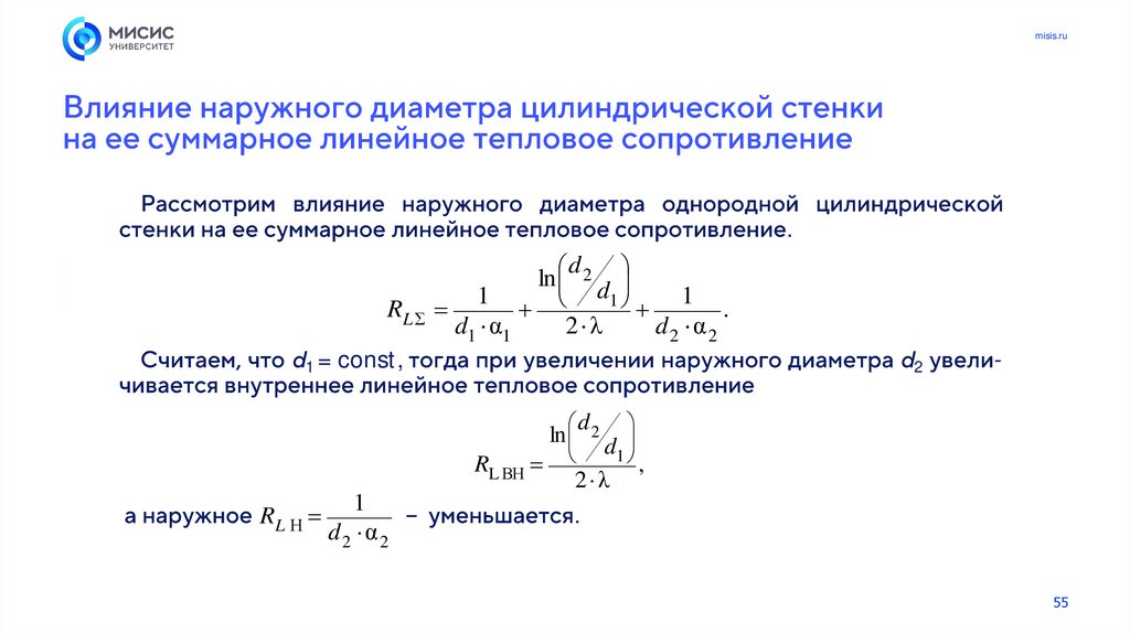
55.

misis.ru
.
1
RL Σ
d1 α1
d2
ln d
1
2 λ
d1 = const,
RL ВН
1
RL Н
d2 α2
1
.
d2 α2
d2
-
d2
ln d
1
,
2 λ
.
55

56.

misis.ru
d2 = d
-
.
d
RL
RL
d2
RL
RL
:
2 λ
l
1
0 d КР
.
2 λ d КР α d 2
α
2
КР
2
RL
d1
d
d2
Решение задач стационарной теплопроводности в APM MultiPhysics:
https://www.youtube.com/watch?v=dbewG0CSOns
56

57.

misis.ru
d2 < d
d2
.
d2 > d
RL .
QL
d2
d
RL
.
-
57

58.

Спасибо
за внимание!
English     Русский Rules