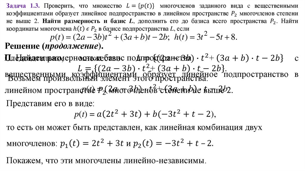
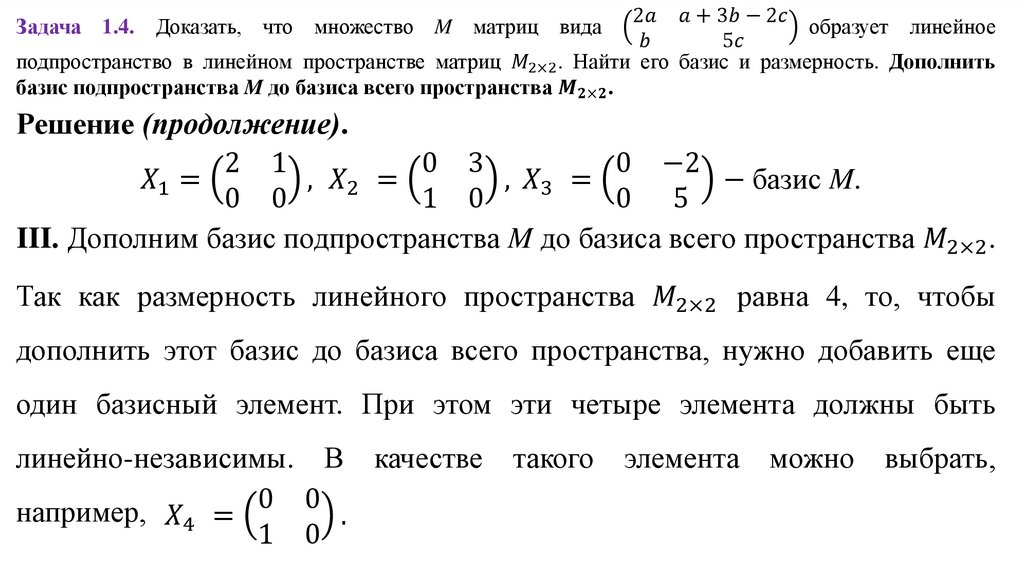
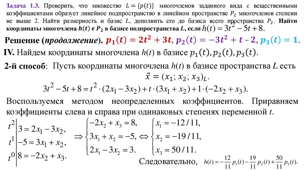
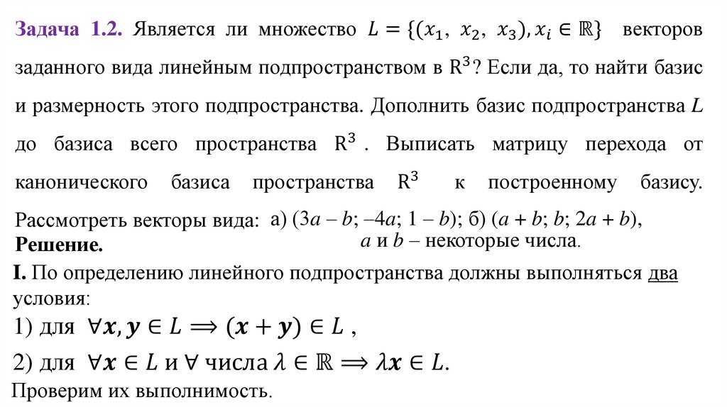
3.30M
Category:
mathematics
Similar presentations:
Линейные пространства и подпространства
Линейные пространства. Нормированные пространства. Подпространства
Линейные пространства и подпространства, их базисы и размерности. Линейные оболочки. Семинар 5
Подпространства векторного пространства
Линейные пространства
Линейное пространство. Базис. Линейная оболочка (УСР). Лекция 17
Поля и линейные пространства
Линейные пространства
Линейные пространства со скалярным произведением
Линейное пространство
Подпространство линейного пространства. Ранг и линейная оболочка системы векторов
1.
Занятие 4
ПОДПРОСТРАНСТВО ЛИНЕЙНОГО
ПРОСТРАНСТВА.
РАНГ И ЛИНЕЙНАЯ ОБОЛОЧКА СИСТЕМЫ
ВЕКТОРОВ
2.
1. Подпространство линейного пространства
Определение. Непустое множество
English
Русский
Rules