Системы линейных уравнений
1. Метод Гаусса
2. Решение систем линейных уравнений по формулам Крамера.
Формулы Крамера
465.00K
Category: mathematicsmathematics

Системы линейных уравнений

1. Системы линейных уравнений

2.

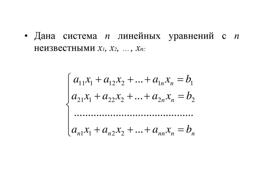
• Системой m линейных уравнений с n
неизвестными х1, х2, …, хn называется система
вида
(*)
a11 x1 a12 x2 ... a1n xn b1
a x a x ... a x b
21 1 22 2
2n n
2
...........................................
am1 x1 am 2 x2 ... amn xn bm
aij - коэффициенты системы, i=1,…,m; j=1,…,n
bi - свободные члены.

3.

• Решением системы (*) называется такой набор
чисел (с1, с2,…, сn), что при его подстановке в
систему вместо соответствующих неизвестных
(с1 вместо х1, …, сn вместо хn) каждое из
уравнений системы обращается в тождество.
• Если система (*) имеет хотя бы одно решение,
то она называется совместной; система, не
имеющая ни одного решения, называется
несовместной.

4.

• Система называется определенной, если она
имеет
единственное
решение;
и
неопределенной, если она имеет более одного
решения.
• В случае неопределённой системы каждое её
решение называется частным решением
системы. Совокупность всех частных решений
называется общим решением.

5.

• Если b1=b2=…=bm=0, то система называется
однородной; в противном случае она
называется неоднородной.
• Две системы называются эквивалентными или
равносильными, если любое решение одной из
них является также решением другой, т.е. если
они имеют одно и то же множество решений.
(любые две несовместные
эквивалентными)
системы
считаются

6.

• Элементарными преобразованиями линейной
системы называются следующие преобразования:
- перестановка уравнений системы;
- умножение или деление коэффициентов и свободных
членов на одно и то же число, отличное от нуля;
- сложение и вычитание уравнений;
- исключение из системы тех уравнений, в которых все
коэффициенты и свободные члены равны нулю.

7.

• Систему (*) можно записать в матричной форме:
АХ=В,
где
a11 a12 ... a1n
a21
A
...
a
m1
a22
...
am 2
... a2 n
... ...
... amn
x1
матрица-столбец
x2
X (вектор-столбец)
неизвестных
x
n
матрица коэффициентов
системы;
b1
b2
B
b
m
матрица-столбец
(вектор-столбец)
свободных членов

8.

• Расширенной матрицей системы (*) называется
матрица
a11
a21
A B
...
a
m1
a12
a22
...
am 2
А
... a1n b1
... a2 n b2
... ... ...
... amn bm
В

9. 1. Метод Гаусса

(метод последовательного исключения неизвестных)
Систему уравнений приводят к эквивалентной
ей системе с треугольной матрицей (к
ступенчатому виду).
Из
полученной
треугольной
системы
переменные
находят
с
помощью
последовательных подстановок.

10.

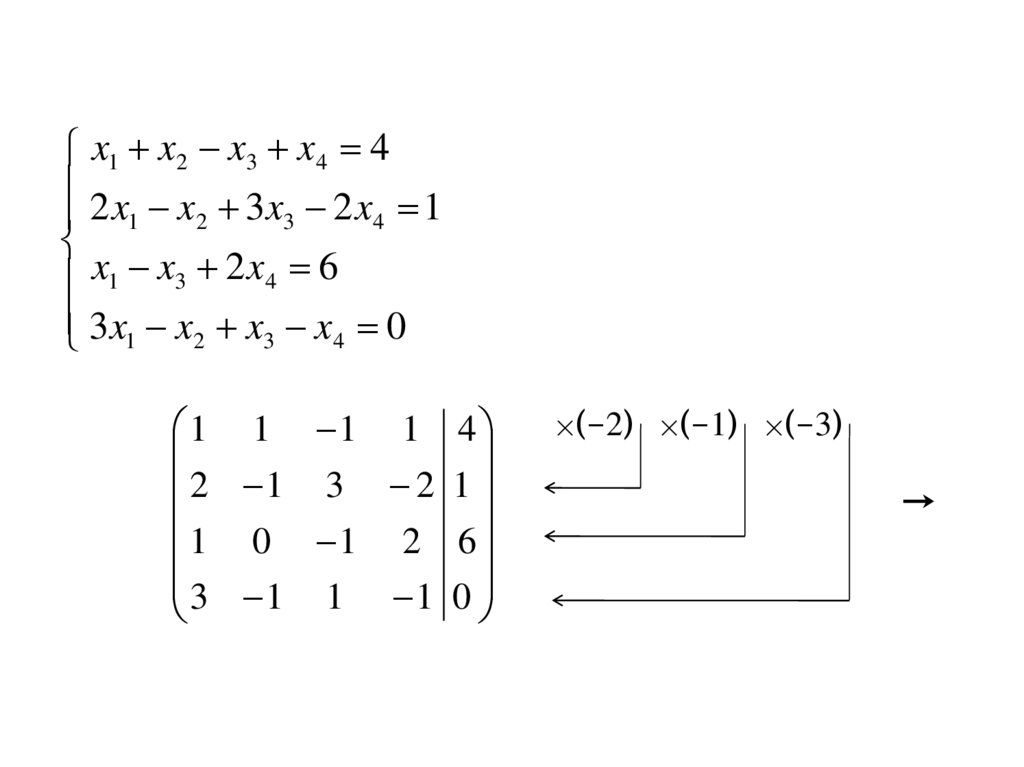
1. Исследовать систему линейных уравнений. Если
она совместна, то найти её общее и одно частное
решение.
x1 x2 x3 x4 4
2 x x 3x 2 x 1
1 2
3
4
x1 x3 2 x4 6
3x1 x2 x3 x4 0

11.

x1 x2 x3 x4 4
2 x x 3x 2 x 1
1 2
3
4
x1 x3 2 x4 6
3x1 x2 x3 x4 0
1 1 1 1 4
2 1 3 2 1
1 0 1 2 6
3 1 1 1 0
×(-2) ×(-1) ×(-3)

12.

1 1 1 1 4
0 3 5 4 7
0 1 0
1 2
0 4 4 4 12 : (-4)

1
0
0
0
1 1 1 1 4
×3
0 1 1 1 3

+
0 1 0
1 2
0 3 5 4 7
1 1 1 4
1 1 1 3
0 1 2 5 ×2 : (-1)
0 2 1 2

1
0
0
0
1 1 1 4
1 1 1 3
0 1 2 5
0 0
3 12
А
A В
система совместна и имеет
единственное решение

13.

обратный ход
x1 x2 x3 x4 4
x2 x3 x4 3
x3 2 x4 5
3x4 12
x4 4
x 2x 5
3
4
x2 x3 x4 3
x1 x2 x3 x4 4
x4 4
x 3
3
x2 2
x1 1
Ответ: (1; 2; 3; 4)

14.

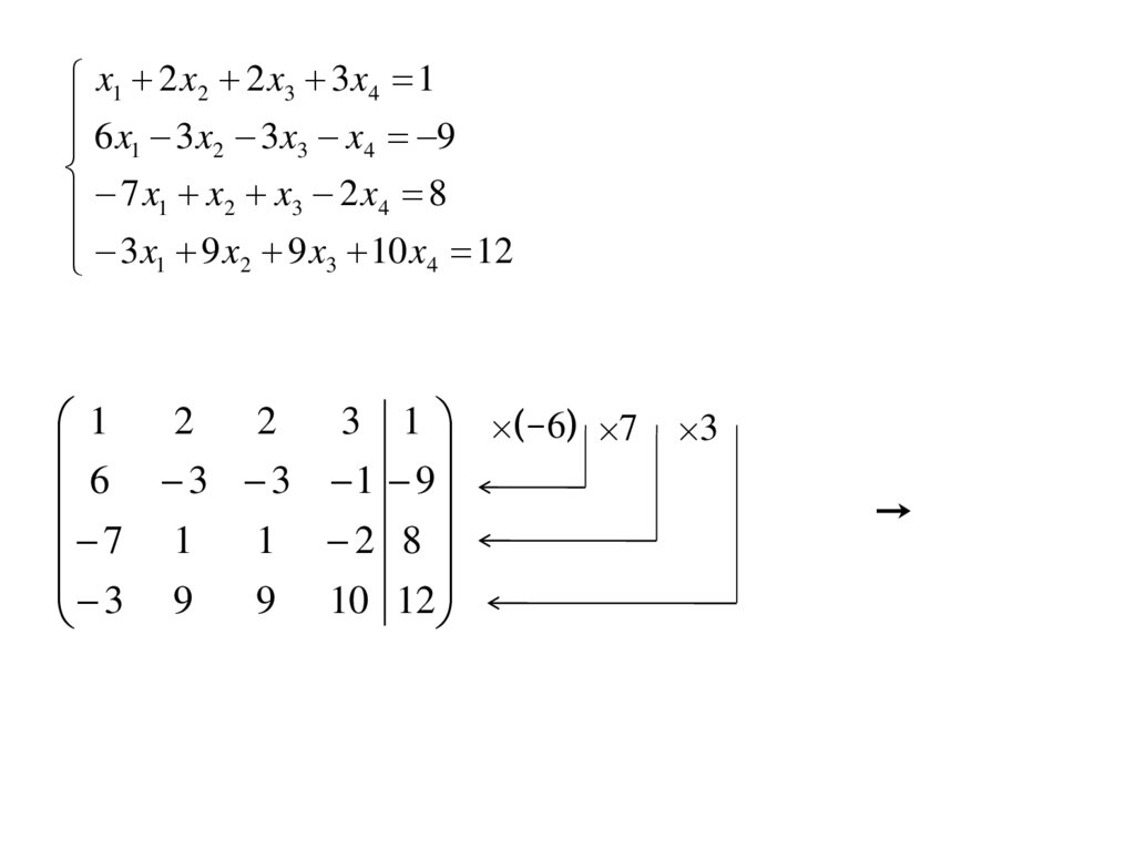
2. Исследовать систему линейных уравнений. Если
она совместна, то найти ее решение.
x1 2 x2 2 x3 3x4 1
6 x 3x 3x x 9
1
2
3
4
7 x1 x2 x3 2 x4 8
3x1 9 x2 9 x3 10 x4 12

15.

x1 2 x2 2 x3 3x4 1
6 x 3x 3x x 9
1
2
3
4
7 x1 x2 x3 2 x4 8
3x1 9 x2 9 x3 10 x4 12
1
2
2
3 1
6 3 3 1 9
7 1
1 2 8
3 9
9
10
12
×(-6) ×7
×3

16.

1 2
2
3 1
0 15 15 19 15

0 15
15
19 15
0 15
15
19
15
1 2
2
3 1
0 15 15 19 15
+ → 0 0
0
0 0
0 0
0
0
0
система совместна и
имеет
бесконечное
множество решений

17.

3. Исследовать систему линейных уравнений. Если
она совместна, то найти её решение.
x1 x2 x3 4
x1 2 x2 3x3 0
2x 2x 3
1
3
1 1 1 4 ×(-1)
1 2 3 0
2 0 2 3
×2
1 1 1 4
→ 0 1 2 4 ×(-2)
0 2 4 5

18.

1 1 1 4
→ 0 1 2 4
0 0 0 13
А
A В
Ответ: система несовместна
x1 x2 x3 4
x2 2 x3 4
0 x3 13

19. 2. Решение систем линейных уравнений по формулам Крамера.

Система n уравнений с n неизвестными, определитель
которой отличен от нуля, всегда имеет решение и
притом единственное.
Оно находится следующим образом: значение каждого
из неизвестных равно дроби, знаменателем которой
является определитель системы, а числитель
получается из определителя системы заменой столбца
коэффициентов при искомом неизвестном на столбец
свободных членов.

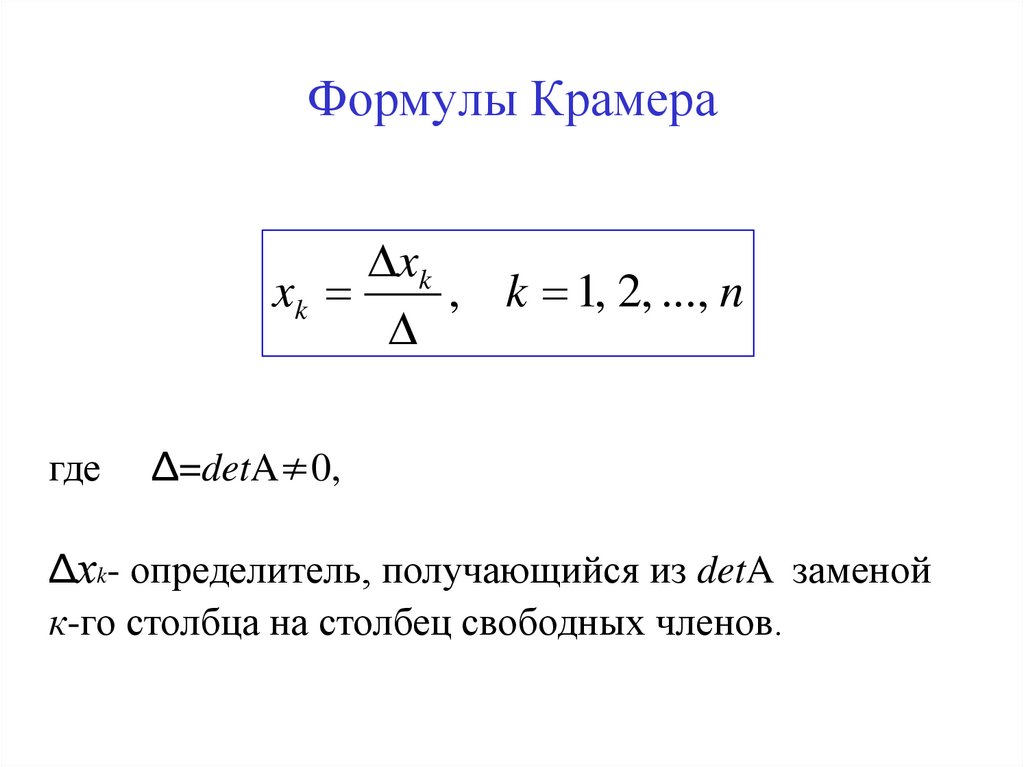
20. Формулы Крамера

xk
xk
, k 1, 2, ..., n
где
Δ=detA≠0,
Δхk- определитель, получающийся из detA заменой
к-го столбца на столбец свободных членов.

21.

• Дана система n линейных уравнений с n
неизвестными х1, х2, …, хn:
a11x1 a12 x2 ... a1n xn b1
a x a x ... a x b
21 1 22 2
2n n
2
...........................................
an1 x1 an 2 x2 ... ann xn bn

22.

определитель системы:
a11 a12
a21 a22
det A
... ...
an1 an 2
... a1n
... a2 n
0
... ...
... ann

23.

b1 a12
b2 a22
x1
... ...
bn an 2
... a1n
... a2 n
... ...
... ann
Итак:
x1
x1
столбец свободных членов
a11 b1
a21 b2
x2
... ...
an1 bn
... a1n
... a2 n
... ...
... ann
Итак:
x2
x2
столбец свободных членов

24.

a11 a12
a21 a22
xn
... ...
an1 an 2
...
...
...
...
b1
b2
...
bn
Итак:
xn
xn
столбец свободных членов

25.

Решить систему линейных уравнений по формулам
Крамера:
x 2 y 3z 6
4 x 5 y 6 z 9
7 x 8 y 6
1 2 3
1 2 1
det A 4 5 6 3 4 5 2 27 0
7 8 0
7 8 0

26.

6 2 3
2 2 1
2 2 1
x 9 5 6 9 3 5 2 18 3 5 2 54
6 8 0
2 8 0
1 4 0
1 6 3
1 2 1
y 4 9 6 9 4 3 2 27
7 6 0
7 2 0

27.

1 2 6
1 2 2
z 4 5 9 3 4 5 3 54
7 8 6
7 8 2
x 54
x
2;
27
y 27
y
1;
27
z 54
z
2
27
Ответ: (-2; 1; 2)
English     Русский Rules