12.98M
Category: warfarewarfare

Регулирование движение на ВАД

1.

Тема 2.10.
Регулирование движение на ВАД
Занятие 1.
Регулирование движение на ВАД

2.

Учебная цель:
Изучить организацию задачи и
способы регулирования движения на
ВАД.

3.

Литература:
1. Учебник ЭВАД, стр.75-86

4.

Первый вопрос.
Задачи и способы регулирования движения
ВАД.
Второй вопрос.
Назначение неподвижных постов
регулирования движения, оборудование и
порядок несения службы.
Третий вопрос.
Назначение подвижных постов
регулирования и порядок несения службы.
Метод сопровождения колонн.

5.

6.

Первый вопрос.
Основными задачами регулирования движения
на ВАД являются: -осуществление контроля за
соблюдением Правил дорожного движения и
поддержание высокой воинской дисциплины
среди военнослужащих;
-указание водителям направления движения;
-поддержание установленного порядка
движения, особенно в сложных для движения
местах;
-оповещение участников движения о
заграждениях и разрушениях на дорогах,
имеющихся объектах и районах ожидания.

7.

Регулирование движения на ВАД
осуществляется силами и средствами дорожнокомендантских подразделений в соответствии с
установленными Правилами дорожного
движения, указаниями командования и
обеспечивается выставлением неподвижных
постов регулирования, патрулированием
участков дорог подвижными постами
регулирования и дорожно-комендантскими
нарядами, оборудованием дорог дорожными
знаками и разметкой проезжей части.

8.

Регулирование дорожного движения на
автомобильных дорогах представляет собой
систему организационно-технических
мероприятий, направленных на повышение
скорости и безопасности движения, а также
сокращение задержек на наиболее загруженных
пересечениях.
Сущность регулирования заключается в том,
чтобы рекомендовать, предписывать,
запрещать участникам движения производить
какие-либо действия (маневры) в интересах
обеспечения безопасности и требуемой
скорости.

9.

Оно направлено на максимальное
использование геометрических параметров
дороги, ее состояния и включает:
- ориентирование водителей о направлении
движения;
- разделение потоков на группы автомобилей,
следующих с разными скоростями;
- обеспечение переходов с одной полосы на
другую и т. д.

10.

Дорожное движение регулируется светофорами,
дорожными знаками, разметкой и
регулировщиками.
В условиях интенсивного движения в
населенных пунктах наиболее эффективным
способом регулирования является светофорная
сигнализация, вне населенных пунктов —
дорожные знаки и разметка.
Регулировщики используются в особых
случаях: при неисправности светофоров;
для пропуска важных колонн;
при дорожно-транспортных происшествиях;
при ремонте коммуникаций и т. д.

11.

Одним из сложных маневров в процессе
движения является обгон, так как из-за ошибок
в обгоне происходит большое количество
дорожно-транспортных происшествий.
В связи с этим дублирование правил обгона
осуществляется установкой знаков
ограничения обгона перед закруглением малого
радиуса или переломами продольного профиля
дороги с ограниченной видимостью.
Ограничение обгона вводят тогда, когда
фактическое расстояние видимости меньше
суммы остановочных путей двух встречных
автомобилей.

12.

Безопасность будет обеспечена, если
2
V
KV
S
l0
1.8 127( i )
где S — требуемое минимальное расстояние видимости, м;
V — скорость движения автомобилей, км/ч;
К — коэффициент эксплуатационных условий торможения (от
1 до 2,4 в зависимости от типа автомобиля и скорости
движения);
φ— коэффициент сцепления;
i — продольный уклон дороги, %;
1о — безопасное расстояние между двумя остановившимися
автомобилями (5—10 м).

13.

Одним из необходимых и наиболее распространенных
способов обеспечения пропускной способности и
безопасности движения является регулирование
скоростного режима. Расчетные скорости (по проекту
строительства дороги) колеблются в пределах от 30
км/ч (дороги III категории на трудных участках в
горной местности) до 150 км/ч (дороги I категории на
равнинной местности). В реальных условиях скорости
одиночных машин, а тем более колонн гораздо ниже и
изменяются неравномерно на различных участках.
Исходя из безопасности движения обычно
ограничивают верхние пределы скорости. Эти
ограничения учитывают наличие в транспортном
потоке автомобилей различного технического
состояния, водителей различной квалификации.

14.

Задача повышения пропускной способности методами
регулирования скорости возникает на участках дорог I
и II категории в периоды наибольшей загрузки в
неблагоприятных погодных условиях и на подходах к
крупным городам на дорогах III и IV категории.
Скорость регулируют установкой знака "Ограничение
максимальной скорости" совместно со знаком,
информирующим о причине ограничения.
Как показали исследования кандидата
технических наук М.Б. Афанасьева, за верхний
предел ограничения скорости целесообразно
принимать скорость транспортного потока 85%
обеспеченности. Это ограничение близко к
оптимальной скорости по условиям безопасности
движения.

15.

Для повышения пропускной способности может
оказаться необходимым как ограничение, так и
повышение скорости. Кроме перечисленных способов
повышения безопасности движения весьма
эффективным является разметка автомобильных
дорог. Ее применяют на дорогах с
усовершенствованными покрытиями при
интенсивности движения более 1000 авт./сут в
соответствии с ГОСТ 13508—74 "Разметка дорожная",
указаниями по разметке автомобильных дорог (ВСН
23—75), а также ГОСТ 23457—86 «
Технические средства организации дорожного
движения. Правила применения".

16.

Разметка бывает горизонтальная (на поверхности
дорожного покрытия) и вертикальная (на сооружениях
и дорожном обустройстве). Для обеспечения видимости
ее выполняют из материалов белого (желтого) цвета.
Из условий безопасности и обеспечения водоотвода
разметка не должна выступать над проезжей частью
более чем на 6 мм. Различают следующие основные
виды линий: осевую линию (белую сплошную или
прерывистую); барьерную линию (белую сплошную
рядом с прерывистой осевой линией); разделительные
линии (белые сплошные или прерывистые);
граничные и краевые линии (белые или желтые,
сплошные или пунктирные); линии пешеходного
перехода (белые в виде поперечных широких полос).

17.

Кроме того, применяют линии поворота,
направляющие стрелы, линии островков
безопасности, посадочной площадки,
запрещения остановки, надписи и стрелы на
проезжей части и др.
Для большего воздействия линии разметки
применяют в комплексе с установкой знаков,
дублирующих или дополняющих смысл
разметки.

18.

Регулирование движения на ВАД.
Регулирование движения на ВАД осуществляется с
целью обеспечения беспрепятственного пропуска
колонн и одиночно следующих транспортных средств,
контроля за соблюдением правил дорожного движения,
поддержания установленного порядка движения и
дисциплины среди военнослужащих, оповещения
участников движения о состоянии дороги,
заграждениях, разрушениях, участках заражения,
районах пожаров, имеющихся объездах, районах
ожидания.

19.

Регулирование движения организуется по дорожнокомендантским участкам. В зависимости от метода организации
дорожно-комендантской службы (линейный или гарнизоннопатрульный) регулирование движения осуществляется
подвижными (неподвижными) постами регулирования или
дорожно-комендантскими нарядами.
Штатный пост регулирования дорожно-комендантского взвода
состоит из трех человек. Личный состав поста регулирования
должен иметь штатное оружие и средства индивидуальной
защиты, обеспечиваться специальной формой.

20.

Второй вопрос
Неподвижные посты регулирования выставляются в
указанном месте на весь срок несения службы. Они
могут быть одно-, двух- и трехсменные. Односменные
посты (один регулировщик) выставляются на срок 6—
8 ч, как правило, на время прохождения колонн
соединения (части), а затем снимаются. Такие посты
выставляются на маршрутах выдвижения, на
запасных маршрутах при переключении воинского
движения. Двухсменные посты выставляются на срок
8—12 ч. Трехсменные посты несут службу на ВАД в
течение длительного времени (от одних суток и более),
как правило, на все время ее эксплуатации дорожнокомендантскими подразделениями, в состав которых
они входят.

21.

Они выставляются в наиболее ответственных местах, где легко
потерять нужное направление движения (рис. 4.4), как правило,
на весь период эксплуатации ВАД: на перекрестках и развилках
дорог; при въезде в крупные населенные пункты и выезде из
них; на въезде и выезде со среднего и большого моста
(переправы); на входах и выходах из районов ожидания; на
железнодорожном переезде в одном уровне с действующей
железной дорогой; на подъездах к станциям, портам, тыловым
частям и учреждениям; на участках с ограниченной
видимостью и большими продольными уклонами; на границах
участков с однопутным движением и выполнения дорожных и
мостовых работ;

22.

на входе и выходе из зон заражения; на
границах проходов в минных полях;

23.

на перевальных и труднопроходимых участках
дорог; в других местах, где необходимо
установить особый контроль за движением.

24.

25.

26.

После принятия решения и утверждения
его у командира роты командир дорожнокомендантского взвода производит
рекогносцировку участка ВАД
(маршрута), выбирает места выставления
постов регулирования (в случае
недостаточного количества времени и
развертывания дорожно-комендантской
службы с ходу рекогносцировка
проводится в ходе выставления постов).

27.

Прибыв к месту развертывания поста,
командир взвода проводит ориентирование на
местности с указанием:- сторон горизонта,
-направлений и расстояний до ближайших
населенных пунктов;
-мест расположения смежных постов
регулирования, диспетчерских пунктов,
дорожно-комендантских и других
подразделений;
-направлений обходов, запасных маршрутов и т.
п.;
-направлений возможного воздействия
наземного противника.

28.

Далее он ставит задачу посту регулирования
-с указанием направления движения колонн,
-особенностей пропуска отдельных колонн;
-последовательности и сроков инженерного
оборудования поста;
-особенностей регулирования в случае
применения противником ОМП, нападения
диверсионно-разведывательных групп,
-воздействия авиации противника, применения
им средств дистанционного минирования;

29.

-порядка взаимодействия с соседними постами
и проходящими колоннами;
-сроков и порядка представления донесений;
-времени готовности поста к выполнению
задачи;
-сигналов оповещения и управления;
-место командира взвода.
Затем выставляет на пост регулировщика
первой смены (в случае, если движение
организуется сразу после развертывания
дорожно-комендантской службы на участке
ВАД).

30.

Место расположения регулировщика в каждом
конкретном случае выбирается (определяется) в
зависимости от характеристики дороги.
Если ширина проезжей части более 7 м, то
регулировщик находится в центре перекрестка
(развилки дорог), а при наличии разделительной
полосы — на островке безопасности.
При ширине проезжей части менее 7 м в условиях
ограниченной видимости (ночью, в туман, снегопад и
т. д.) в целях безопасности регулировщик должен
находиться на обочине, при этом он должен быть
отчетливо виден водителям движущихся машин.

31.

Начальник поста изучает место расположения,
составляет схему инженерного оборудования поста,
указывает каждому регулировщику места отрывки
окопов и щели.
В первую очередь отрываются окопы, затем щель,
которая в дальнейшем перекрывается и маскируется,
оборудуется место для укрытия автомобиля или
мотоцикла (если они имеются в штате данного поста).
В целях уменьшения объема работ по инженерному
оборудованию используются естественные укрытия,
сооружения, ранее оборудованные нашими войсками и
противником, воронки, рвы, траншеи и т. п.
Объем работ зависит от длительности пребывания
поста на одном месте.

32.

Выполнение обязанностей личным составом поста
регулирования распределяется следующим образом:
дежурный регулировщик осуществляет регулирование
движения;
регулировщик свободной смены ведет наблюдение за
местностью, радиационной, химической и
биологической обстановкой, входит в связь по
радиостанции со смежными постами я командиром
взвода, занимается хозяйственными работами,
совершенствует инженерное оборудование поста,
Регулировщик отдыхающей смены отдыхает или
оказывает помощь регулировщику свободной смены.

33.

Время несения службы дежурным
регулировщиком определяется командиром
взвода, исходя из конкретных условий
обстановки.
Оно может составить: летом — 2—4 ч, зимой
при температуре воздуха до —15° С — 2 ч, при
температуре воздуха ниже —15° С, а также при
сильном ветре при температуре —10° С - 1 ч.

34.

Начальник поста регулирования обязан: своевременно
ставить задачи регулировщикам и контролировать
точное их выполнение; организовать защиту, оборону,
охрану и маскировку поста; руководить действиями
регулировщиков при нападении противника,
применении им ОМП; знать состояние участка ВАД
запасного маршрута, съездов, объездов, искусственных
сооружений до смежных постов; не допускать
скоплений и остановок машин на дороге; в случае
получения приказа о прекращении движения отводить
колонны в районы ожидания; принимать меры по
ликвидации пробок, пожаров, привлекая для этих
целей личный состав и технику проходящих колонн.

35.

Он имеет право; задерживать водителей,
нарушающих правила движения,
светомаскировки, эксплуатирующих машины »
аварийном состоянии; проверять правильность
оформления путевых документов;
предупреждать водителя об ответственности за
нарушение правил дорожного движения и мер
маскировки.
Дежурный регулировщик подчиняется
начальнику поста регулирования (в случае,
если он действует самостоятельно, то тому, кто
его выставил). Снять регулировщика с поста
имеет право только тот, кто его выставил.

36.

На посту регулировщик должен находиться в
установленной форме одежды.
Он обязан? четко подавать сигналы, пропускать
колонны и отдельные машины строго в указанном
начальником поста направлении и очередности;
-требовать выполнения водителями правил движения
и мер маскировки;
-принимать меры к устранению задержек в движении;
-при нарушении водителями правил движения
задерживать одиночные автомобили, записывать их
номера и докладывать начальнику поста;

37.

-пропускать по участку дороги только тот вид техники, который
определен вышестоящим командованием в установленной
последовательности;
-беспрепятственно пропускать автомобили, имеющие пропуск
(машины командования, связи и др.) и оборудованные
специальными сигнальными устройствами или знаками;
-знать состояние участка дороги до ближайших постов
регулирования (диспетчерских пунктов), имеющиеся объезды,
места возможных укрытий и расположения районов ожидания,
пунктов обслуживания, тыловых подразделений, названия
ближайших населенных пунктов и расстояния до них,
направления вероятного нападения диверсионноразведывательных групп противника, местонахождение
управления дорожно-комендантского взвода и комендантского
участка;

38.

-предупреждать начальников колонн,
старших машин, водителей о
состоянии участка ВАД, о
разрушениях, заграждениях и
труднопроезжаемых участках на ней;
-оповещать личный состав поста о
нападении противника и немедленно
открывать огонь.

39.

Регулировщик у особо важных объектов, кроме того,
обязан:
- у железнодорожного переезда в одном уровне с
действующей железной дорогой с приближением
поезда перекрыть движение транспорта, не разрешать
остановку машин на переезде и перед ним ближе чем за
5 м от шлагбаума, а при его отсутствии — не ближе 10
м от ближайшего рельса, стоянку ближе 50 м от
переезда в населенных пунктах и ближе 100 м вне
населенных пунктов, движение более чем в один ряд и
обгон на переезде и ближе чем за 100 м от него;
- при вынужденной остановке транспортного средства
на переезде высадить людей, принять меры к его
эвакуации, если это сделать невозможно, то принять
меры к остановке поезда.

40.

Для этого необходимо выслать двух человек из состава
поста регулирования или из числа личного состава,
следующего на машине, вдоль путей в обе стороны от
переезда на 1000 м, объяснив им правила подачи
сигнала остановки.
Сигналом остановки служит круговое движение руки
(днем — ярким, хорошо видимым предметом, ночью —
фонарем или факелом).
Самому продолжать несение службы на посту.
Потребовать от водителя подачи сигнала общей
тревоги (серии из одного длинного и трех коротких
сигналов);

41.

у переправы следить за соблюдением установленной
скорости движения и дистанции между машинами; не
допускать проезда по мосту машин, размеры и массы
которых превышают установленные для моста
грузоподъемность и габарит; запрещать остановку
машин и пешеходов на переправе и непосредственно
перед ней; при повреждении переправы указать путь
объезда;

42.

в районе складов и баз направлять транспорт
по установленному маршруту; не допускать
скопления машин на дороге в ожидании
погрузки (выгрузки); обеспечить
беспрепятственный выезд машин из района
складов на маршруты следования;

43.

в опасных для движения местах не допускать обгона
машин и превышения установленной скорости;
следить за исправностью и хорошей видимостью
ограждений и предупреждающих знаков;
- на проходе через минно-взрывные и другие
заграждения и зараженную местность предупреждать
личный состав о наличии на пути движения
заграждений, зараженных участков и о порядке
движения по проходам; не допускать остановки машин
на проходах; следить за соблюдением водителями
установленной скорости и дистанции, за наличием и
хорошей видимостью знаков ограждения зараженного
(заминированного) участка;

44.

на подступах к участку пути, обстреливаемому
противником, предупреждать об опасности
дальнейшего движения, не допускать задержки машин
на дороге, а также требовать неуклонного выполнения
установленного порядка движения на этом участке.

45.

Личный состав поста регулирования имеет право
привлекать проходящие машины и личный состав для
эвакуации поврежденных и неисправных
транспортных средств с проезжей части на обочину
или в другое место в стороне от дороги, для
растаскивания деревьев, упавших на проезжую часть,
и ликвидации других препятствий, образовавшихся в
результате воздействия противника; проверять,
задерживать и направлять машины в специально
назначенное место в случае отсутствия на них
номерных и опознавательных знаков, передачи
управления другому лицу, отсутствия у водителя
удостоверения на право управления и путевых
документов,

46.

нарушения водителем правил движения,
невыполнения указаний регулировщика или не
предъявления документов, наличия технических
неисправностей, угрожающих безопасности движения,
при невозможности их устранения на месте,
алкогольного опьянения водителя, автопроисшествия,
связанного с гибелью или увечьем людей или
повреждением машины.
О задержании машины оформляется акт.
Между постами регулирования и командиром
дорожно-комендантского взвода организуется связь с
помощью радио-, проводных или подвижных средств.

47.

Третий вопрос.
Подвижные посты регулирования выставляются на
участках дорог, где количество пересечений
незначительное, а их конфигурация позволяет
обеспечить регулирование с помощью знаков.
Они выполняют свои обязанности на штатных
автомобилях (мотоциклах) комендантского наряда
путем патрулирования своего участка ВАД (как
правило, между неподвижными постами) с
определенной периодичностью.
Получив задачу, начальник поста регулирования
организует инженерное оборудование места
постоянного нахождения личного состава поста и
принимает решение на выставление дорожных знаков.

48.

При наличии времени он проводит рекогносцировку участка ВАД и на схеме (рис.
4.5) указывает место выставления знака и его тип.
После принятия решения он ставит задачу подчиненным на установку знаков.

49.

Обязанности личного состава подвижного поста могут
распределяться следующим образом:
один регулировщик занимается фортификационным
оборудованием (отрывает окопы, щель),
начальник поста с регулировщиком на автомобиле
(мотоцикле) выезжают на свой участок ВАД и
выставляют знаки в соответствии с принятым
решением.
После оборудования участка ВАД и доклада командиру
взвода подвижный пост приступает к патрулированию
участка ВАД с указанной командиром взвода
периодичностью.

50.

Проезжая по участку ВАД, личный состав поста следит
за наличием и состоянием выставленных постом
знаков (при необходимости выставляет
дополнительные), ведет радиационную и химическую
разведку, устраняет заторы транспорта, ликвидирует
завалы (с привлечением личного состава и техники
проходящих колонн), оповещает участников движения
о состоянии участка ВАД.
По указанию коменданта дорожно-комендантского
участка он может сопровождать отдельные колонны по
основному и запасному маршрутам ВАД на своем
участке.
В остальном действия личного состава подвижного
поста, права и обязанности аналогичны неподвижному
посту.

51.

Дорожно-комендантские наряды службу по
регулированию движения на участке ВАД
осуществляют путем патрулирования на штатных
автомобилях и мотоциклах комендантского наряда.
Дорожно-комендантский наряд располагается в
гарнизоне и убывает для несения службы согласно
решению командира взвода. Состав его, как правило,
— штатный пост регулирования. При организации
службы наиболее предпочтительна такая схема: один
пост регулирования в качестве наряда контролирует
участок ВАД; другой пост занимается инженерным
оборудованием района расположения отделения, несет
службу по охране гарнизона, выполняет хозяйственные
и другие работы по приказу командира взвода; третий
пост регулирования отдыхает.

52.

Может быть и другая схема организации службы.
Получив задачу от командира взвода на
патрулирование, наряд осуществляет его путем
проезда по участку ВАД.
Личный состав следит за состоянием дороги,
радиационной и химической обстановкой, наличием и
состоянием выставленных знаков, устраняет заторы в
движении, ликвидирует завалы, эвакуирует с дороги
поврежденную технику (с привлечением личного
состава и техники проходящих колонн), выставляет
знаки на границах зон заражения, пожаров, минных
полей, съездах с основного маршрута.

53.

О всех происшествиях докладывает командиру
взвода по радиостанции. По указанию
командира взвода (с помощью радиостанции)
направляет участников движения на запасные
маршруты, объезды, в районы ожидания;
сопровождает отдельные колонны; оповещает
участников движения о состоянии участка ВАД,
заграждениях, пожарах и т. д. Задерживает
нарушителей правил дорожного движения и
мер маскировки. В остальном обязанности,
права и действия личного состава дорожнокомендантского наряда аналогичны
неподвижному посту.

54.

Регулирование движения методом
сопровождения колонн.
Регулирование движения методом
сопровождения применяется при пропуске
отдельных колонн по не обслуживаемым
дорожно-комендантскими подразделениями
маршрутам или по участкам ВАД,
отличающимся сложностью, наличием
большого количества перекрестков и
пересечений, там, где требуется много постов
регулирования.

55.

56.

При этом движение колонны обеспечивается только в
одну сторону как к фронту, так и в тыл.
Регулирование можно осуществлять тремя способами:
-с выставлением регулировщиков на время
прохождения колонны;
-с выставлением регулировщиков на мотоциклах на
период прохождения колонны;
-сопровождением (эскортированием) колонны
автомобилями (мотоциклами) на всем участке без
выставления регулировщиков.

57.

Каждой колонне, совершающей марш, выделяется
дорожно-комендантское подразделение, как правило,
отделение на двух автомобилях ГАЗ-66, или на двух
автомобилях УАЗ-469, или на трех-четырех
мотоциклах.
Колонна сопровождается дорожно-комендантским
подразделением от исходного пункта (пункта встречи)
до конечного пункта (района назначения).

58.

Командир подразделения регулирования, назначенного
для сопровождения колонны, получив задачу, уясняет
ее, оценивает обстановку, принимает решение и
оформляет его на рабочей карте (схеме) (рис. 4.6), на
которую наносятся: маршрут движения; исходный
пункт (пункт встречи колонны, если колонна выходит
из другого района или до этого совершала марш);
пункты (районы) привалов, места остановки колонны
для подтягивания и выдвижения регулировщиков в
голову колонны (если необходимо); места выставления
регулировщиков; конечный пункт; порядок движения
подразделения (схема походного построения); расчет
сил и средств по участкам.

59.

60.

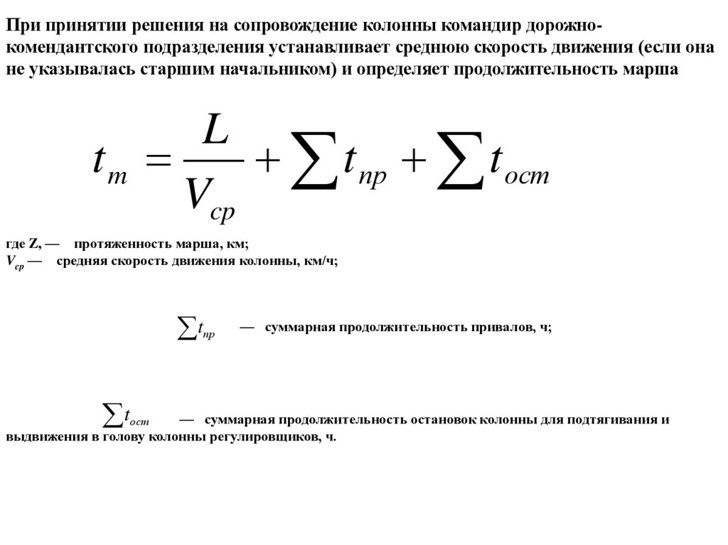
При принятии решения на сопровождение колонны командир дорожнокомендантского подразделения устанавливает среднюю скорость движения (если она
не указывалась старшим начальником) и определяет продолжительность марша
L
tm
t пр t ост
Vcp
где Z, — протяженность марша, км;
Vcp — средняя скорость движения колонны, км/ч;
t
t
пр
— суммарная продолжительность привалов, ч;
— суммарная продолжительность остановок колонны для подтягивания и
выдвижения в голову колонны регулировщиков, ч.
ост

61.

Если позволяет обстановка и время, командир отделения
проводит рекогносцировку маршрута, в результате которой
уточняет решение (предложения по регулированию).
После доклада решения старшему начальнику и утверждения
его командир подразделения отдает приказ на сопровождение
колонны. После этого он организует взаимодействие с
начальником колонны по вопросам определения: места встречи
колонны; мест (районов) привалов; мест остановки колонны
для подтягивания регулировщиков; мест сбора
регулировщиков.
В соответствии с принятым решением, согласованным с
начальником колонны, подразделение регулирования занимает
место в колонне. Машина (машины, мотоциклы) с
регулировщиками становится в голове колонны на удалении
50—100 м, машина для сбора регулировщиков становится в
хвосте колонны.

62.

По сигналу начальника колонны подразделение
регулирования начинает движение и набирает
установленную дистанцию, необходимую для
исключения вынужденной остановки колонны
во время выставления регулировщиков.
При этом целесообразно иметь зрительную
связь между подразделением регулирования и
головой колонны.
Как показывает практика, дистанция должна
быть не менее 300 м.

63.

Ввиду того что дистанция между автомобилем комендантского наряда и головой
колонны определяется временем выставления регулировщика и скоростью движения
колонны, она может рассчитываться по эмпирической формуле
lmin 100 10V
где V — скорость движения колонны (принимается в метрах; при скорости
движения колонны 35 км/ч V= 35 м).

64.

Следовательно, дистанцию между подразделением
регулирования и головой колонны можно сократить
лишь сокращением времени выставления
регулировщика.
При выставлении регулировщиков на мотоциклах
дистанция может составлять 50 м.
При подходе подразделения к месту выставления
регулировщика командир подразделения
останавливает машину (если движение
осуществляется на нескольких машинах или
мотоциклах, команда на остановку подается жезлом
или фонарем) и выставляет очередного
регулировщика, указывает ему направление движения
колонны, вероятное направление нападения
противника.

65.

Время выставления регулировщика должно
быть минимальным — не более 40с.
При подготовленности регулировщиков и
благоприятной дорожной обстановке
постановка (уточнение) задачи на месте может
не производиться.
Регулировщик после остановки машины
самостоятельно становится на пост и
осуществляет регулирование движения.
После пропуска колонны он самостоятельно
покидает пост и садится в машину, следующую
в хвосте колонны.

66.

После выставления всех регулировщиков (кроме
резервных) командир подразделения регулирования
останавливает колонну в заранее согласованном с
начальником колонны месте, выставляет
регулировщика из числа резерва, который
перекрывает, встречное движение до выхода
автомобиля с регулировщиками из хвоста в голову
колонны.
После этого марш совершается в том же порядке, как и
в начале движения.

67.

Сопроводив колонну в назначенный пункт,
подразделение регулирования, как правило,
сопровождает другую колонну в обратном
направлении или убывает в ранее назначенный пункт
(район).
При эскортировании колонны один автомобиль
(мотоцикл) комендантского наряда следует в голове
колонны с включенными проблесковыми маячками
оранжевого или синего цвета и при помощи
громкоговорящей установки ГУ-20М предупреждает
водителей встречных машин о том, что идет колонна.

68.

В хвосте колонны следует автомобиль (мотоцикл) с
включенными проблесковыми маячками и
препятствует обгону колонны другими
транспортными средствами.
При эскортировании колонны требуется минимальное
количество личного состава и транспортных средств
дорожно-комендантских подразделений.
Однако при интенсивном движении и сложной
дорожной обстановке регулирование целесообразно
осуществлять подвижными и неподвижными постами.

69.

Выводы по учебному вопросу.
Подвижные посты регулирования выставляются
на участках дорог, где количество пересечений
незначительное, а их конфигурация позволяет
обеспечить регулирование с помощью знаков.
Они выполняют свои обязанности на штатных
автомобилях (мотоциклах) комендантского наряда
путем патрулирования своего участка ВАД.
English     Русский Rules