382.50K
Category: mathematicsmathematics

Локальная и интегральная теорема Лапласа

1.

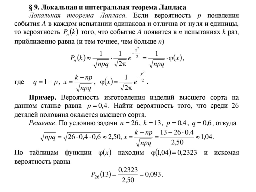
§ 9. Локальная и интегральная теорема Лапласа
Локальная теорема Лапласа. Если вероятность p появления
события A в каждом испытании одинакова и отлична от нуля и единицы,
то вероятность Pn k того, что событие A появится в n испытаниях k раз,
приближенно равна (и тем точнее, чем больше n)
Pn k
1
1
npq 2
x2
e 2
x2
e 2.
1
x ,
npq
k np
1
где q 1 p , x
, x
npq
2
Пример. Вероятность изготовления изделий высшего сорта на
данном станке равна p 0,4 . Найти вероятность того, что среди 26
деталей половина окажется высшего сорта.
Решение. По условию задачи n 26 , k 13 , p 0,4 , q 0,6 , откуда
k np 13 26 0.4
npq 26 0,4 0,6 2,50, x
1,04.
2,50
npq
По таблицам функции x находим 1,04 0,2323 и искомая
вероятность равна
0,2323
P26 13
0,093 .
2,50

2.

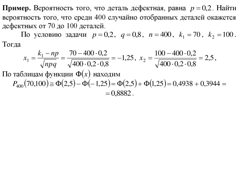
Интегральная теорема Лапласа. Если вероятность p наступления
события A в каждом испытании одинакова, то вероятность Pn k1 , k 2
того, что событие A появится в n испытаниях от k1 до k2 раз,
приближенно равна
x2
x2
x1
2
2
1
1
1
z 2
z 2
z2 2
Pn k1 , k 2
e
dz
e
dz
e
dz
2 x1
2 0
2 0
где
Ф x2 Ф x1 ,
k np
k np
, x2 2
,
x1 1
npq
npq
x
1
z2 2
Ф x
e
dz – функция Лапласа (интеграл вероятности).
2 0
Свойства функции Лапласа:
1) x определена при всех значениях x;
2) 0 0 ;
3) 0,5 ;
4) x монотонно возрастает на всей числовой прямой;
5) x – нечетная функция, x x .

3.

Пример. Вероятность того, что деталь дефектная, равна p 0,2 . Найти
вероятность того, что среди 400 случайно отобранных деталей окажется
дефектных от 70 до 100 деталей.
По условию задачи p 0,2 , q 0,8 , n 400 , k1 70 , k 2 100 .
Тогда
k np 70 400 0,2
100 400 0,2
x1 1
1,25 , x 2
2,5 ,
npq
400 0,2 0,8
400 0,2 0,8
По таблицам функции Ф x находим
P400 70,100 Ф 2,5 Ф 1,25 Ф 2,5 Ф 1,25 0,4938 0,3944
0,8882 .

4.

§ 10. Случайные величины
Случайной называют величину, которая в результате испытания
примет только одно возможное значение, заранее неизвестное и
зависящее от случайных причин, которые заранее не могут быть учтены.
Случайные величины обозначают прописными буквами X, Y, Z и т.д., а
их возможные значения соответствующими строчными буквами x, y, z и
т.д.
Дискретной называют случайную величину, которая может
принимать отдельные значения с определенными вероятностями. Число
возможных значений дискретной случайной величины может быть
конечным или бесконечным.
Пример. Оценка, которую получит студент на экзамене, есть
дискретная случайная величина. Она зависит от многих причин, которые
не могут быть полностью учтены. Возможные значения оценки – целые
числа из промежутка [2; 5].
Непрерывной называют случайную величину, которая может
принимать все значения из некоторого конечного или бесконечного
промежутка. Число возможных значений такой величины – бесконечно.
Пример. Диаметр вала после определенного периода эксплуатации
есть непрерывная случайная величина, которая может принимать любое
значение из некоторого интервала.

5.

§ 11. Закон и функция распределения случайной величины
Законом распределения случайной величины называют правило,
устанавливающее соответствие между возможными значениями
случайной величины и их вероятностями. Этот закон можно задать
таблично, графически и аналитически.
Табличное задание случайной величины применимо только в случае
дискретной случайной величины. В этом случае первая строка таблицы
содержит возможные значения xi случайной величины X, а вторая строка
– соответствующие вероятности pi, причем pi 1:
xi
x1
x2

xn
pi
p1
p2

pn
Такую таблицу называют рядом распределения случайной величины.
Для
графического
отображения
ряда
распределения
p
прямоугольной системе координат строят точки
xi , pi , где xi – возможные значения случайной
p1
p2 p3
величины X, pi – соответствующие вероятности, и
соединяют их отрезками прямых. Полученную
x2 x3
x
фигуру называют многоугольником (полигоном) x1
распределения (см. рисунок).
в

6.

В случае аналитического задания дискретной случайной величины
X закон задается в виде формулы P X xi xi или с помощью
функции распределения, которая является наиболее общей формой
закона распределения любой случайной величины.
Функцией распределения F(x) случайной величины X называют
вероятность того, что случайная величина X примет значение меньшее,
чем x:
F x P X x ,
где x – любое действительное число.
В случае дискретной случайной величины получим
F x P X x P X x i ,
i
суммирование производится по всем значениям индекса i, для которых
xi x . Это ступенчатая функция с разрывами в точках xi и скачками pi в
этих точках.

7.

Свойства функции распределения:
1. 0 F ( x ) 1 , F 0 , F 1 .
2. F (x ) – неубывающая функция: F ( x2 ) F ( x1 ) если x2 x1 .
3. Вероятность попадания случайной величины в полуинтервал
a; b равна приращению функции распределения на этом интервале:
P ( a x b ) F (b ) F ( a ) .
4. Вероятность того, что непрерывная случайная величина X примет
строго определенное значение xi , равна нулю, т.е. P( X xi ) 0 .
5. Если x a; b , то F ( x ) 0 если x a и F ( x ) 1 если x b .
6. Если возможные значения непрерывной случайной величины X
расположены на всей оси OX, то
lim F x 0, lim F x 1 .
x
x
График функции y F x ограничен прямыми y 0 и y 1 . Если
все возможные значения случайной величины F(x)
заключены в интервале a, b , то при возрастании
1
x в этом интервале график или поднимается вверх
или является отрезком горизонтальной линии.
b
X
При x a ординаты графика равны нулю, при a O
x b ординаты графика равны единице.

8.

Пример. Дискретная случайная величина X задана таблицей
распределения
xi
2
3
4
5
pi
0,3
0,35 0,25
0,1
Найти функцию распределения и построить ее график.
Решение.
1) x 2 , F ( x) P X 2 0 .
2) 2 x 3 , F ( x) P X 3 P X 2 0,3 .
3) 3 x 4 , F ( x) P X 4 P X 2 P X 3
0,3 0,35 0,65 .
4) 4 x 5 , F X P X 5 P X 2 P X 3 P X 4
0,3 0,35 0,25 0,9 .
5) x 5 , F ( x) P X 5 1 .

9.

Если x 5 , то F ( x ) 1 , так как событие X 5 достоверное и его
F(x)
вероятность равна единице.
1
Итак, имеем:
0,9
при x 2,
0
0,65
0,3 при 2 x 3,
F x 0,65 при 3 x 4,
0,9 при 4 x 5,
0,3
1
при x 5.
O
2 3 4 5 X
График функции F(x) показан на рисунке.
Квантилем x называют число, которое заданная случайная
величина X не превышает с вероятностью , т.е.
P X x .
Так как F x P X x , то квантиль рассчитывают по уравнению
F x .
Если вероятность задана в процентах, то, например, квантиль x0,3
называют 30%-ым квантилем.

10.

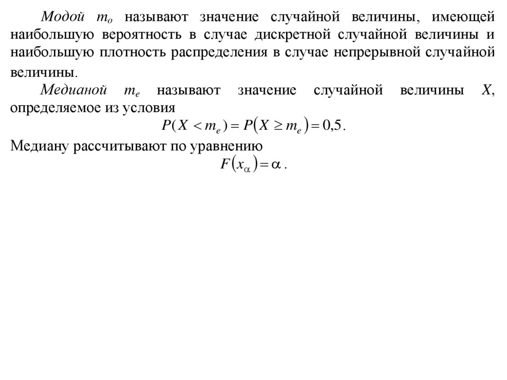
Mодой mo называют значение случайной величины, имеющей
наибольшую вероятность в случае дискретной случайной величины и
наибольшую плотность распределения в случае непрерывной случайной
величины.
Медианой me называют значение случайной величины X,
определяемое из условия
P( X me ) P X me 0,5 .
Медиану рассчитывают по уравнению
F x .
English     Русский Rules