2.19M
Category: chemistrychemistry

Реакции комплексообразования в титриметрии

1.

Реакции комплексообразования в титриметрии
Me + nL = MeLn
Требования к реакциям:
1. Должен образовываться только один комплекс
известного состава;
2. Образующийся комплекс должен быть устойчивым
(ẞусл ≥ 107 – 108 );
3. Комплекс должен образовываться быстро;
4. Должна быть возможность четкой фиксации точки
эквивалентности

2.

комплексонометрия
ЭДТА – динатриевая соль этилендиаминтетрауксусной кислоты,
комплексон III
Na2 H2 Y
Дентатность – максимальное количество связей, которое может
образовать одна молекула лиганда с одним ионом металла.
ЭДТА – гексадентатный лиганд

3.

Na2H2Y = 2Na+ + H2Y2рН < 2
H4Y = H+ + H3Y-
рН 3 - 5
H3Y- = H+ + H2Y2-
рН 7 - 9
H2Y2- = H+ + HY3-
рН ˃ 10
HY3- = H+ + Y4-

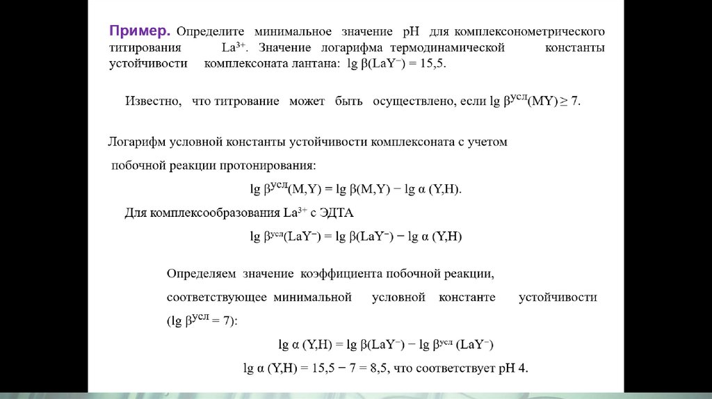
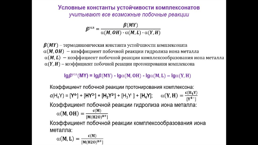
4.

5.

6.

7.

Me2+ + H2Y2- = MeY2- + 2H+
Me3+ + H2Y2- = MeY- + 2H+
Me4+ + H2Y2- = MeY + 2H+
ƒэкв(Men+) = ƒэкв(H2Y2-)= 1/1

8.

English     Русский Rules